Fórum témák
» Több friss téma |
Visszaolvastam, nem stabil. STK pótlás a cél. Közismert, hogy az Onkio, Sony, stb nagy belső ellenállású tápokat alkalmazott akkoriban ezekhez a hibridekhez. Ott azért a 70V az 50V alá is csökkenhetett. Ez a VF6 pedig tipikusan érzékeny a táp csökkenésére. Így nem csak a hangminőség, hanem a működőképesség sem biztosítható.
Nem tartom magamat e dologban mesternek, de szerintem, ha a tápban megvan a szükséges áram, hogy eshet ekkorát a feszültség?
Ami azonban nem új felfedezés, hogy a gyári készülékek konstrukcióinak része jellemzően, a tápok, a hűtés alulméretezése önköltségi megfontolás alapján.
Konkrét példa, épp most vitte el a gazdája. Egy Onkio erősítős rádió STK459 véggel. Persze meghalt az IC. Volt itthon egy Sanken SI-1125HD, azt drótoztam bele. Terhelés nélkül +-31,5V a tápfesz, a pufferek 4700µF-osak, de szigorúan zenével terhelve klippelési határ alatt nem ritka hogy a brummvölgyet is beleértve 23Valá is esett a táp. Nagy vonalakban így viselkednek a nagyobb teljesítményűek is. Tehát közel 30% az esés. Egy DIY belepakol (saját példám) 4darab 10000µF kondért, és +-42V-os táphoz 300VA-es toroidot használ. Mondjuk ez nem sokat esik terhelve, de nem a spórolás vezérelt. Hosszútávon így is többet költök sörre mint alkatrészre. Tehát gyári hifi tápja 70V esetében leeshet 50V-ra is, és akkor a VF6 esetében már semennyi tápfesz nem jut az opára. De ha csak 60V-ra esik, akkor sem marad már csak 3-4V az opának. Az meg édeskevés.
Bélám, vagyunk mi olyan jó emberek, hogy tiszteljük egymást, meg a sőrt, és így, nem megyünk el egymás mellett. Az, hogy milyenek a gyári készülékek, az itt mindegy. Az hogy milyen egy jó táp, az a készítőjének függvénye. Az én tápjaim nem szoktak így rogyogatni, de Tibor sem rak ki olyan kapcsolást, ami működés képtelen. Amit idáig megcsináltam a rajzaiból, az kifogástalanul működik.
Amit változtattam rajtuk, az a jobb hangzás miatt tettem, nem azért mert nem működött volna. A többire hasonlatként, ha gyenge lenne a hálózati automatánk, és azt mondanám az asszonynak, hogy ne vasaljon amikor megy a mosógép, úgy begerjedne, hogy további károsodás nélkül nem lehetne lehidegíteni. Hát ennyi.
Távol áll tőlem, hogy Tibor munkásságát kifogásoljam. Nem is volt célom. Végül is misi93 problémájához kellene segítség.
soundwave Itt ír a problémáról. Úgy érzem, ennek az erősítőnek a tápja nem kompatibilis a VF6-al.
Köszönöm az infót Béla.
Hát igen. Anélkül, hogy bárkit véleményeznék, nekem ez sok. Nekem már nincs időm vagabund kísérletekre. A lényegre szorítkozom, a jó hangra. Ezért áldozok is, ha kell, a sörözés rovására is olykor. A VF4-em például 5db trafóval megy, és a most építés alatt álló második VF3 is így készül. Nekem ezért semmilyen gondom ezekkel. Az elsőbe csak három trafó volt, mivel nem volt védelem benne. Mai napig gond nélkül csicsereg a fiamnál. A diódákkal sem értem a cicázást, mert a normál szigetelős rögzítéssel a diódát ráhajlítva a csavar melletti zászló részre, megáll a lábán, és egy borsónyi Keratherm KP 12 gélt rákenve, az a nóta véget ér. Ennél dinamikusabb, és egyszerűbb hőkapcsolatot nehéz lenne csinálni. 1500HUF-ot megér az a kis tubus. Ennyi volt, Elek
Na jó Elek, de Te már már kézműves szinten építed ezen remek műveket! Azért ne hagyjuk figyelmen kívül, hogy Tibor is, jelentős puritánsággal építette ezen készülékeket, abszolut közönséges alkatrészekből, hogy a nem audiofil célközönség is bátran neki ugorhassan. Természetesen mindíg lehet javítani mindenen, és részemről hajlok is a jobbra, már csak a kíváncsiság miatt is, hogy mennyivel nyút többet? A legutóbbi kategória váltásom, katartikus volt.
Persze az alpvető feltételeknek meg kell lenni, mint pl. a stabil táp. És ha valamin nem érdemes spórolni, az a pufferek!!! És ha valahol, hát itt érvényesül a sok kicsi sokra megy! (Ezt csak úgy költőileg megjegyezve.) A hozzászólás módosítva: Feb 13, 2018
Tudod, nem szoktam magammal foglalkozni, néha még az egészségemmel sem eleget.
Amit végre dobozba zártam, azt Tibor oldala miatt, meg hát itt sem illene túlzottan puritánkodni, mert megijeszti az ember azokat, akiknek a tapasztalatairól mesél. Persze nyitott dobozokat sem kellene, majd örökül hagyni. Szóval se külsőleg, sem belsőleg nem vagyok elégedett a látvánnyal, de a hangjuk, az elképzeléseimet közelítik, olykor meghaladják. Itt, én csak dimenziónak ajánlom, mint egyfajta lehetőséget, az audiofil toronyba zárkózás nélkül. Azt igyekeztem elmondani, hogy jelentősen lehet javítani a minőségen, csupán a helyes konstrukcióval, stb... Ez még pénzbe sem kerül, csak odafigyelésbe. Sokaknak a paneltervezés, annak külleme az erősítő készítés lényege. Ahogy írtad, Tibor az egyszerű, de nagyszerű, és olcsó is elvekkel segítette jó hangú erősítőhöz a kezdőket, és a szerényebb anyagiakkal rendelkezőket. Nálam minden "király" stabil nélkül üzemel, minden zaj nélkül. Egyik sem ment tönkre több évi használat után sem. A védelem, még nem működött a VF4-ben sem, pedig ő a napi hangtróger, a tévé, stb.... Közelebb állna vágyaimhoz a "kézműves" látvány, ha lett volna több műhely lehetőségem, nem az asztal sarka, meg ha fiatalabb lennék 5-10 évvel. A zenehallgatás azonban még megoldás, mint fájdalomcsillapító. A megfelelő trafók, pufferek, és azok megfelelően átgondolt, rövid kábelezése, a kívánatos föld-csillagponttal. Én is így gondolom a jó tápot.
Régen itt a HE-en volt egy hasonló felépítésű kis erősítő. Ott a műv erősítő külön állt, és a "végfokozat" mint egy buffer, külön állt. Bár az tranyós volt, és két ellenállásból és két kisjelű diódából állt. Az ellenállás vakami 400Ohm körüli volt talán, a bázis nyitására táp ág és bázis közé, a bázisok közé sorosan a két dióda, szint eltolásnak. A jel megtáplálás két "sorosan" kötött kondi a bázisok között, és a közös ponton betáplálva.
Az oly annyira puritán volt, hogy a buffer légszerelt volt! A hozzászólás módosítva: Feb 13, 2018
Szia! Erre gondolsz?
Igen, azt hiszem ez volt az!
A hozzászólás módosítva: Feb 13, 2018
Bocsi a késői válasz miatt. Látni hogy sokáig nem olvastam erre. Az a válaszom, hogy nem tudom. Akkor nem a hangzás volt az érdekes, hanem hogy a nyugalmi áram és feszültség ne ugráljon. Tekintettel arra, hogy nem vagyok szakmabeli, nem tartottam attól, hogy egy dióda számottevően ront a hangminőségen. Így is nem tudom, mi kellett ahhoz, hogy megtaláljam az egyik legjobb erősítő és védőáramkör és hozzáillő előerősítő kapcsolást. Összehasonlítva 1982-83 általam készített Quad-405 erősítővel(TL 071),és AE-057feljavított elektroncsöves erősítővel, a Quad-nál dinamikusabb és élesebb, tisztább ,hallgathatóbb, a BEAG viszont melegebb kellemesebb és szintén nagyon dinamikus hangzású még mélyben is (triódás és QUAD kapcsolás). Üdvözlettel Sasasas
Köszönöm az illusztrációt!
Nem vitázva, de tényként, közel fele hűtőbordával, nyitott alsó polcon, falig betolva, nálam langyi. Az emlegetett konstrukció nálam, a hátsó faladdal majdnem egyező, de nekem arra van szerelve a két különálló hűtőborda mivel monoblokkban van megépítve. Az erősítőblokk a hűtőbordára van szerelve, tükrösen, középről, a két széle felé. Középen közöttük van a bemeneti váltó, a műanyagházas potival, mivel a két test nem egy potenciál. És a bemeneti csatlakozók közelsége miatt ugyebár nem kell árnyékolt kábel. A két végénél a hátsó falon vannak a védelmek szerelve követlen a hangszóró csatlakozó felett. Legalább akkora omron jelfogóval mint nálad, de felese panelon. Ezáltal igen rövid a készülékben a bemenő, és kimenő kábelezés. Az erősítő panelek ellőtt vannak a pufferek 2200µF-okból, az előtt pedig a trafók a homlokfalnál. A készülékben 5db trafó van építve, 2db a végerősítő, 2db a védelmek, és egy az egyéb. A hangerő, és a bemeneti váltó rudazattal jön közel középen, az előlapra. A mivel igen közel vannak egymáshoz(amit az elektronika igényel), ezért ezt két fogaskerékkel ellensúlyoztam, hogy kellően lehessen használni. A készülék földcsillagpontjait a hangszórók testpontjaira szoktam építeni. A készülék csak tömör ezüstözött rézhuzallal van megépítve(eltérő vastagságú). A védelem még soha nem működöt, napi használat mellett sem. Elek
A helyetekben abban a nagy VF3 építésben én kipróbálnék egy ilyet is, nem biztos hogy rosszabb lesz, lehet hogy épp ellenkezőleg.
Először is köszönöm az ajánlatodat!
[off]Tudod a tapasztalataim okán, az a véleményem(pl: Head CanAmp), hogy a BD tranyók nem igazán megfelelő hangot produkáltak, ha a jobb hangzás a cél. Annál a készüléknél a 2sd882 jól hallhatóan, jobban szólt. Amit ajánlottál, azt vonalerősítőnek ajánlják. Ha olvastad, Mi megvagyunk elégedve a VF3 és VF4 hangjával a megfelelő kivitelezés miatt. Ezért nem érzem szükségét váltásnak. Sokkal inkább díjaznék egy kis pénzmagot, hogy jobb alkatrészeket vásárolva, előnyösebb hangzást csikarjak ki belőlük. [/off]
Ennél kapcsolásnál kell hűtőbordára tenni a kicsi BD-ket?
Nem tudom hogy azok hőmérséklet változása mekkora nyugalmi áram változást eredményez. Azért ajánlottam a kapcsolást mert elvileg a fetes változatnál "jobb hangú" kellene hogy legyen, de ez ugye csak a megépítés után derül ki.
A kapcsolásból adódóan nem som vizet zavar a kis bd-k hőmérséklet változása. Inkább a műveletivel párhuzamosan kellene egy hőfüggő áramgenerátort tenni.
Jobban megnézve nincs nyugalmi áram, nem lehet kivezérelni. Ez is vérzik. Mondjuk a VF sorozat sem szimpatikus, még ha állítólag jól is szól.
A hozzászólás módosítva: Márc 21, 2018
Ezeket nem a jó műszaki paramétereik hanem a hangjuk miatt építik. Mondjuk nekem az is fura, mert nekem a VF2 jobb hangú volt mint a VF3, és a "szerzőjük" ugyanezt állította róluk. Ehhez képest van akiknél mégis a VF3 vált be, talán ott, abban a rendszerben azok valóban jobbak. Az én rendszeremben egyik sem igazán vált be.
A VF2-ben a műveleti erősítő úgy dolgozik ahogy azt tervezték, a VF3-ban ez a tápáramos vezérlés nem biztos hogy a legjobb. Azt már meg sem merem említeni, hogy a VF3, de még inkább a VF6 esetén ha esik a tápfeszültség, akkor csökken, vagy megszűnik a nyugalmi áram. Azért ez nem előnyös egy erősítőnél. A táp az meg esik. Beüt egy dob, aztán a következő pillanatban nincs nyugalmi áram. talán ez a baj vele.
Fiúk, én úgy gondolom, ha egy táp csak úgy hunyogat, akkor az nem jól van megépítve. Ha meg a dob olyan nagyon hangos lenne, előbb jönnek át a szomszédok, mintsem azt elemezném, hogy mi van utána.
Ölellek benneteket, Elek
Nem csak a dob beütés miatt eshet a táp, hanem ha a hálózat nem 230, hanem 200.
Ez főleg a VF6 magasabb tápfeszültségről való üzemeltetése esetén következhet be.
Tudod Béla a ha, az vagy van, vagy nincs, de megtisztelő a gondoskodásod.
A félreértés elkerülése miatt, A Vf3 volt az első "királyom", és nem csak nekem tetszett a hangja. Felszínesen épp hogy kivitelezéssel, most a fiam használja monitornak a számítógépéhez. Nem akarta visszaadni a felújításra, ezért építem meg, most rendesen, mert kíváncsi vagyok, hogy mit ád a közben szerzett okosságok beleépítése, mondjuk egy Fostex-el. Annak idején a kevésnek éreztem az eredeti kiépítés teljesítményét, de Tibor nem írta ki a VF4 telesítményét, így lett a VF2. Ezzel történtek a perifériás fejlesztések(hangfal, kondik, drótok,stb), és túl keménynek éreztem a hangját, az zenei anyagom átlagához képest, mondhatnám, kicsit tolakodó volt. Közben beszéltem Tiborral, és elmondta, hogy a Vf4 Hasonló teljesítmányű, minta Vf2. Abban a pillanatban lecseréltem a VF2 panelt egy VF4-re, és hálistennek körülbelül azt kaptam amire számítottam. Azóta jól elvagyunk vele. Mindegy, hogy tévé, médiapléjer, annál klasszikus, vagy Foo Fighter, egyre megy. Hogy miért tartom a "királyokat" jónak, nos az egyszerűségük miatt. A kevés alkatrész miatt, lehetőség van a ténylegesen jó panel(nem a küllemére gondolva) készítésére, és jobb alkatrészek beszerzésére. És megint mondanám, hogy a konstrukció, az alkatrészek minősége, szerintem többet nyom a latban, mint a kapcsolási rajz, meg az elvek. Nem én találtam ki, hogy egy erősítő hangját, annak kellemességét, nem a mért adatok alapján értékelik a füleink. De az is igaz, hogy ezt nem lehet értékelési mércének kínálni eladáskor. Végül is a hölgyek mércéje a látványra szokás alacsonyítani, de nekem fontos volt mindig, hogy mit látok a szemükben, nálam az volt a domináns, egy komolyabb kapcsolatban. Visszatérve, nálam, nem a fényes doboz, nem a szép panel, hanem a készülék felépítése a jósági tényező. És elcsodálkozom néha, hogy milyen hiányosságokat látok, még jó nevű készülékekben is, de hát ez a piac. Szerintem a táp meg olyan, minta ház alapja. Akinek nem futja egy tisztességes táp megépítésére, az ne is fogjon bele úgy, hogy az erősítő rajzoktól várja a csodát. De gondolom ezt Ti is így vélitek
Nézd el, hogy kitartok azon álláspont mellett, hogy a VF3, de inkább a VF6 finomításra szorul. A többi még műszakilag is korrekt. VF2-őt hallottam is, és bár hangszer erősítő végfokként lett használva, legalább olyan szellősen szólt, mint egy jó csöves. Mindössze ez a kettő, de ha nem akarok szigorú lenni, akkor csak a VF6 az, ami kis ráncfelvarrásra szorul. El is terveztem, hogy bár nem akartam megépíteni, de meg fogom. Mégpedig azzal a kis módosítással, amit itt is említettem. https://www.hobbielektronika.hu/forum/topic_post_2146938.html#2146938
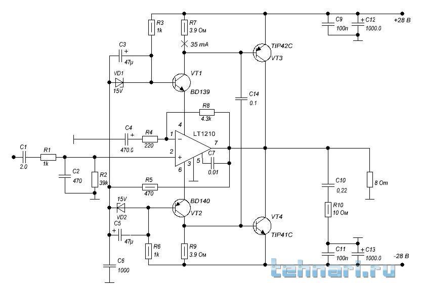
Nem vagyok nagy műszerész, sőt kicsi is éppen hogy csak, de ez a VF3/6 kivitel és a hőkövető megoldás igen érdekes. De maga a zéneres stabilizálás is.
Találtam egy igen hasonló kapcsolást, és a műszaki adatai igen példásak. Aztán hogy hangra milyen lehet... Nem méltatlanítanám Király Tibort sem, de nem hinném, hogy Ő találta fel a spanyol viaszt... Én még most sem építettem meg, de meg akarom, de ha ez a konstrukció olyan jó, miért nincs tele vele a net. Vagy miért nem találkoztam vele régebbi szakkönyvekben? A Béla féle megoldáshoz viszont sok hasonló van, ha már táp áramos megoldás...
Kedves Béla!
Nincs mit elnéznem. A Te véleményed épp olyan vélemény, mint az enyém. Akit érdekel, az meg csipeget belőlük. Vf6-os tapasztalataim nincsenek, és valószínűleg nem is lesznek, a feljebb írtak okán. Ezért ebben állást sem foglalnék. Ha te foglalkozol vele, az a munka, minden bizonnyal közhasznú lesz. A folytatást várva, sok sikert hozzá, Elek |
Bejelentkezés
Hirdetés |












