Fórum témák
» Több friss téma |
Az a helyzet, hogy innentől közhaszna nincs a folytatásnak. Mondom ezt, mert már ezt felvetettem épp elégszer, így elérhető a fórumon, valamint nem itt a helye, és nem utolsó sorban nem szeretnék más ebben ellenzéki, számomra tisztelt fórumtársat, ezzel inzultálni.
Vagyis innentől személyesben folytatom.
Sziasztok!
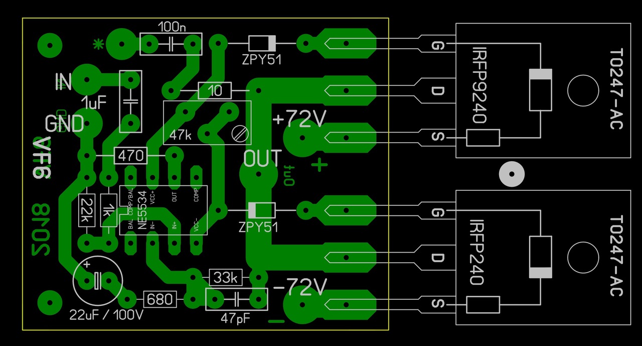
Építésbe /tervezésbe/ kezdtem. Előzményeket itt találhatjátok. Ezen a linken található kapcsolási rajz illetve nyákrajz (reloop fórumtárs segítségével) "megtetszett". A nyákot kicsit átterveztem megnéznétek, hogy így megfelelő. Illetve milyen ragasztót ajánlotok a félvezetőre, diódát ragasztani. Annyi lenne még a kérdésem, hogy mennyire megbízható ez a kapcsolás? Szerk: csatolom a linkelt nyákrajz eredetijét is, ha valaki nem tudja megnyitni lay formátumot A hozzászólás módosítva: Jan 26, 2018
Szia! A műveleti erősítő +in és out vezetősávjai ne fussanak egymással párhuzamosan, mert gerjedést okozhat.
Rendben.
Próbáltam javítani 470 ohm-os ellenállás az IC fölé raktam, bár így is párhuzamos, de nagyobb a távolság. Vagy így sem jó?
Így már jó az elrendezés. Ragasztót ugyan nem tudok ajánlani, de praktikus dióda rögzítési módszer, BD139 bázis-emitter átmenetét használni félvezetőnek az IRFP tetejére fogatva.
Oké köszönöm szépen a segítséget!
A végleges változat az alábbi képen látható (sokat nem módosítottam rajta, de szerintem még pofásabb lett ).Jó volt egy kicsit a sprint layouthoz nyúlni, régen tervezgettem már. Pár alkatrész makróját Alkotó fórumtárstól másoltam le még régebben, csak most találtam meg. Remélem nem bánja .Szerk.: Azt találtam ki, hogy egy kis nyákdarabbal rászorítom a fetre a kis diódát, de lehet maradok a megoldásodnál, majd meglátom még. A hozzászólás módosítva: Jan 27, 2018
Ha segíteni tudok,
én csak ráhajlítom a diódákat a FET rögzítő furata mellé és rákenek keratherm kp 12 gélből egy akkora pöttyöt,hogy a diódát elfedve legyen a kis kupac a hűtőzászlón. Nálam ennyi, bevált. Mivel a keratherm nem olcsó, de másra is jó..., ezért elfér a fiókban.
Ha jól értem, akkor ez egy hővezető paszta "típus" és igazából csak hőátadást szolgál nem pedig tartást/ragasztást. Megfontolom, itthon nekem is van hővezető paszta, bár nem az említett típus, de gondolom megteszi az is.
![]() Köszönöm szépen!
A keratherm 12 nagy teljesítményű hővezető. Én ezt tapasztaltam meg, mint megfelelően működőt a diódánál. Ez egy plasztikus anyag, ami megtartja tulajdonságát és viszkozitása nem változik a hő hatására. Király Tibor szerinti szerelés, nálam stabilnak mutatkozott ehhez a megoldáshoz is.
Az átlagos hővezetőket, a bordák és a hőpuffer(alutömb) között, és a félvezetők alá használok. Elek
Köszönöm a tanácsot.
Megpróbálok beszerezni akkor ilyen hővezető pasztát.
Sziasztok!
Ebben a hozzászólásomban volt egy nyákterv amit az utolsó képen láttok. Van rajta egy 22µF-os kondi ami 100V tűrés van megadva (indokolja valami, hogy mondjuk egy 25V-osat vagy egy 63V-osat rakjak bele?) Már csak azért, mert a 100v-os az elég nagy és nem fér bele a nyáktervembe (benéztem).
Semmi nem indokolja a 100V-os kondit, legoptimálisabb tűrés feszültség, az adott pozícióban megjelenő feszültség 1,5x-se. A fólia kondik általában magasabb üzemi feszültségűek.
Felvetül bennem a kérdés, miért nem tervezed újra a nyákot hozzá, vagy más nem forraszd fel a vezető sáv felöl.
Szia! Legalább 10 V legyen a feszültségtűrése, a 25 V-os bőven megfelel.
Szia!
Köszönöm szépen a segítséget. Ez elektrolit kondi. A nyákot éppen már kimarattam kifúrtam beültettem és az utoljára hagyott alkatrész az említett kondi, ekkor szembesültem a történettel .
Köszönöm szépen neked is a segítséget.
Szerencsére találtam itthon (bár bontott) 50V tűrésűt. Amit észrevettem pont ennél a kondinál furcsálltam, hogy "fordítva" kell bekötni ahogy van a nyákrajzomon. Gyorsan elővettem a kapcsolást és hát a polaritás sem volt jó a kondinak... meg kellett fordítsam. Úgy érzem nem szeretnek a 22µF-os kondenzátorok
Szerintem mindegy, hogy van bekötve. A korrekt megoldás egy bipoláris kondenzátor lenne: Bővebben: Link
Igen, látom az árat. Azért írtam, hogy "lenne".
Van az olcsón is, ha kell:
22µF 100V 10x15 RM5.0 20% 85° 1000h ERN226M100S1A5H150 (LUX) BIPOLAR [ 12-04-02 ] 30Ft a netes ára... Bővebben: Link A hozzászólás módosítva: Feb 3, 2018
A visszacsatoló ágban lévő kondenzátoron pár millivolt a feszültség, elvileg közömbös a beültetés polaritása. Itt és bármely hasonló funkciójú kondenzátornál nézd meg multiméter segítségével a polaritás hogyan áll be és annak függvényében módosíts, ha szükséges.
Rendben.
Más kérdés, a szituáció: Eredeti erősítő, kiforrasztva belőle a rossz stk ic 230V ágba soros 60W izzó. A plusz mínuszt kivezettem és rákötöttem sorosan 10 ohm-os ellenálláson keresztül a VF6-ot. kb 112V volt rajta. A bemenetet a nyákon összekötöttem a gnd ponttal ( viszont a tápnak a gnd-jével nem). Miért van az, hogy a 10ohmos ellenálláson alig akar változni a feszültség kb 0.03-4V van rajta akárhogy tekerem a potit, ha nagyon letekerem felugrik kb 0.6V-ra. Az ic lábon 13V van Zárlatot nem találtam. A hűtőborda kb nagyon hideg volt (1-2fok)Pár perc "mókolás" után sem volt meleg fet vagy bármi más alkatrész. A zenereken (51V-os) kb 48-50V esett. Tüzetesebben nem tudtam átnézni már, de így látatlanba valami észrevétel? (Hígítóval leszedtem a gyantát a nyákról. Csak az egyik oldalt próbáltam! A segítséget Köszönöm! (A 60W izzó alapból "pislákolt" amikor még rá sem kapcsoltam a VF6-ot, kb 130mA-vett fel a hálózatról 230V ágon az erősítő).
Szia! A testet is rá kell kötnöd az erősítőre. A tápfeszültség ezek szerint ±56 V? A Zener értéke a féltáp - 18 V, tehát 38 V-osra lenne szükséged.
Nem pont Neked mekegnék, de "22µF 100V 10x15 RM5.0 20% 85° 1000h", azaz 1évben 365 napot feltételezve, mindössze napi 1 órás üzemórával (?), ez 3év kondi garanciát jelent!
Ha jól gondolom. A többi csak matematika.
Oké. Hát amikor üres járásban próbáltam (mikor a 60W izzó nincs a körben) akkor +-68V ad ki.
Viszont úgy nem szeretnék indítani, hogy nincs benne az izzó.
Erősebb, vagy több izzó kell a primer körbe. A Zenerek után megmaradó 12 V-ból 7 V kell a FET-ek nyitásához, az IC-re 5 V, azaz ±2,5 V jut, abból nem tud dolgozni.
Mikor minimumra vetted a trimmert, a táp is eshetett pár voltot, onnan származik szerintem 60 mA méréseredmény.
Aha értem. Akkor majd kipróbálom mondjuk 100W izzóval.
Köszönöm a segítséget.
A trimmert nagyon óvatosan tekerd a legnagyobb ellenállást adó állapottal kezdve, mert teljes nyitásba is vihetők a FET-eket.
Nos ma volt kis időm foglalkozni az erősítővel.
100W ra lecseréltem a 60W izzót, nem sok változás volt a feszültségben. Ezért úgy döntöttem, hogy kiveszem a soros izzót, elég nekem a 10ohm védelemnek jó lesz az. Így a tápfeszültség kielégítő volt már (138V... +-69V). Elkezdtem tekerni a potit. Elég sokáig nem csinált semmit, majd hirtelen elkezdett megugrani az áram. Beállítottam kb 80mA-re és vártam. Össze vissza "ugrált" egészen 60mA-tól 80-85mA ig ugrál/változott. Van mikor csak pár tized mA-t, de volt úgy hogy több 10 mA-t is. Próbáltam úgy hogy melegítem hőlégfúvóval akkor elkezdett csökkenni az áram után állítottam, majd mikor kezdett hűlni felment 110mA-ig is. Így hagytam azon a "beállításon" ami kb 75-90mA-ig "ugrált". A kimeneten kb 0.01V egyenfeszültség volt. Rákötöttem egy kis hangszórót 100 ohmon keresztül, majd rca-n adtam neki zenét és szólt. Megörültem , viszont érezhetően torzított. Valahol olvastam, hogy élesztésnél ha torzít akkor érdemes kicsit magasabb nyugalmi?! áramot beállítani. (Itt már csak a fülemre hagyatkoztam). Halkan szépen szólt. Levettem a zenét újból összekötöttem a bemenetet, levettem a hangszórót a kimenetről a nyugalmi áram ekkor kb 110-120mA volt (ez között ugrált).Visszaraktam a körbe a 100W-os izzót ekkor a nyugalmi áram 12-15mA. Ezért kiiktattam ismételten az izzót (Itt rontottam el ![]() ).A10Ohmos ellenállásokat kicseréltem 3A-s biztosítékokra és sorba kötöttem egy árammérőt 200mA-es méréshatárral. Elindítottam és csak a multi "1" túlcsordult jelet észbe kapva rántottam ki a tápot az egészből (nyilván a pufferek fel voltak töltődve, ezért nem sok mindent ért). Egyik fet zárlatos lett. Amit az egészből ki szerettem volna hozni az az, hogy miért ugrál(t) az áram? A másik csatorna is ugyan így ugrál. Másik észrevétel: Kipróbáltam az említett erősítőt úgy is, hogy izzó nincs 10ohmok bekötve és 8ohm-mal "megterhelve". Ilyenkor elég torz volt a hang, illetve ilyen csúnya pattogás hallatszik a hangszóróból, ha visszaraktam a 100ohmot akkor nem csinálta. Illetve, ha az rca-t kihúztam akkor pedig búgott (gondolom földhurok miatt). De volt itthon tl071 ic-m ezt belerakva tökéletes lett kb 2 percig mert ez után sikerült kinyírnom. Még egy dolog és tényleg nem fárasztok senkit: Kipróbáltam a másik csatornát TL071 ic-vel(direkt újat raktam bele) és mikor elindítottam az erősítőt 80mA nyugalmi áram helyett volt kb 15mA, visszacseréltem az NE5534 ic-t és a nyugalmi áram 80mA volt. Ezek után teljesen értelmetlenül álltam a dolgokhoz. 2db tl071-el próbáltam ki mindkettővel ezt csinálta. Az említett pattogást mp3-ba felraktam (Bocsánat, de a kutyuskánk szeret bele vau vau )
Sajnos ez a kapcsolás erősen ki van téve a tápfeszültség ingadozásának. A nyugalmi áram értéke arányos a tápfeszültség nagyságával. Labortáppal lehetne becsületesen éleszteni. Az előtét izzó és a tápági ellenállás is ejt a tápfeszültségen, ezért más a nyugalmi áram értéke és ezért is pulzál.
A FET áramát meghatározó gate-source feszültség forrása az IC-n és a trimmeren együttesen folyó áram, ami feszültséget ejt a gate köri ellenálláson. Az általad próbált két műveleti erősítő nyugalmi árama jelentősen eltér, ezért változott az erősítő nyugalmi árama. Labortáp hiányában kénytelen leszel élesben elvégezni a nyugalmi áram beállítását. Amit tehetsz, hogy kis értékű, pl. 1 A-es biztosítékot használsz.
Gondolom csábító, hogy ez az ekkora teljesítményű erősítő ennyire egyszerű kapcsolással megvalósítható. Azért tartsd szem előtt, hogy a fetek és az opa tápja közötti különbséget a két zéner eszi meg. Ha stabil tápról járatod, akkor végül is nem jelent gondot a zéneres tápejtés, de ha közönséges tápról fog járni, akkorát eshet a végfok tápja, hogy elfog fogyni az opa tápfesze. Így nem tudja majd kivezérelni a végfokot. Ha nincs stabilizált táp, akkor inkább a VF2.
Vagy valami ilyesmi módon kiváltani a zénereket.
Ez csak rajz részlet. Természetesen a többi komponens is kell a működéshez. A hozzászólás módosítva: Feb 11, 2018
Béla szerintem, ha kicsi a trafó teljesítménye, akkor stabilba se frankó. Király úr, a stabil, hangra gyakorolt hatása miatt használ sima puffert. Ezzel a megoldással nem lehet gond, helyes kivitelezés esetén. Én specilál két trafóra szoktam bízni a végfokokat, az egymásra hatás elkerülése véget.
Elek |
Bejelentkezés
Hirdetés |










).
) 





