Fórum témák
» Több friss téma |
Mielőtt kérdezel, a következő két dolgot ellenőrizd!
I. A helyes tápfeszültségek megléte.
II. A kimeneten van-e egyenfeszültség.
Élesztés.
Igen, az még belefér.
De a BD246 mivel helyettesítsem?
Mert ugye alapból a 78XX-széria csak 1, max 1,5Amper tud, nekem azért ennél több kellene mivel a szellőzést is erről szeretném megoldani.. Szóval a végfoknak kell stabilizálás az előerősítőnek meg nem?
Szia!
Ahogy a többiek is írták, a végfoknak nem kell, nem jó a stabilizálás, mert fölösleges hőt termel és növeli tápegység belső ellenállását. Válassz olyan szekunder feszültségű trafót, amely trükközés nélkül képes megfelelő feszültséget szolgáltatni.
Ha elég a max 2A: 78Sxx.
Ekkora áramnál el kellene gondolkodni a kapcsoló üzemű tápegység használatáról is. Bővebben: Link
A 78xx igen 1,5 A de párhuzamba köthető . Úgy ahogy a tranzosztorok. Egy 0,33R 5W el választva a kimenetet. Îgy bármekkora áram le vehető
(akár 15A is ) A hozzászólás módosítva: Márc 31, 2018
Azért azt csak óvatosan kell erőltetni szered gerjedni mint az állat
Nekem személyes tapasztalataim alapján soha nem volt vele problémám. De minden meg eshet.
Gyártótól kiviteltől szerencsétől függ meg persze a hidegítés gondosságától tapasztalat alapján akár több MHz-en vagy még sokkal feljebb és ha nincs nagyon jó szkóp még észrevenni is nehéz, meg sokszor ugráló terheléssel jön elő ...
Na készítettem egy rajzot, valahogy így jó lesz?
Bocsi, de így pont nem jó.
Minden földelés külön egy ponton találkozzon a puffer kondi negatív pontján. És ugyan úgy onnan menjenek a földek az áramkörökhöz egyenként, persze kellő vastagságú kábellel. Persze ugyanez érvényes a + ágon is, és hiányolom minden toknál a 100 nanokat.
A csillagpontosság az egyik kötési elv. De van egy másik is, amit talán felfűzésnek tudnék elnevezni. A stúdiók keverőiben ez kikerülhetetlen volt régen az analóg korban.
Jelen esetben, a látott kötési mód szerintem életképes. Ehhez teljesen hasonlóan oldják meg az erősítők sok félvezetős változatainál, a teljesítmény elemek sorolását (felfűzését).
Akkor én vagyok az "egyik" és nem több.
Igen . Csak a gyárilag ajánlott hídegítések ne maradjanak el .
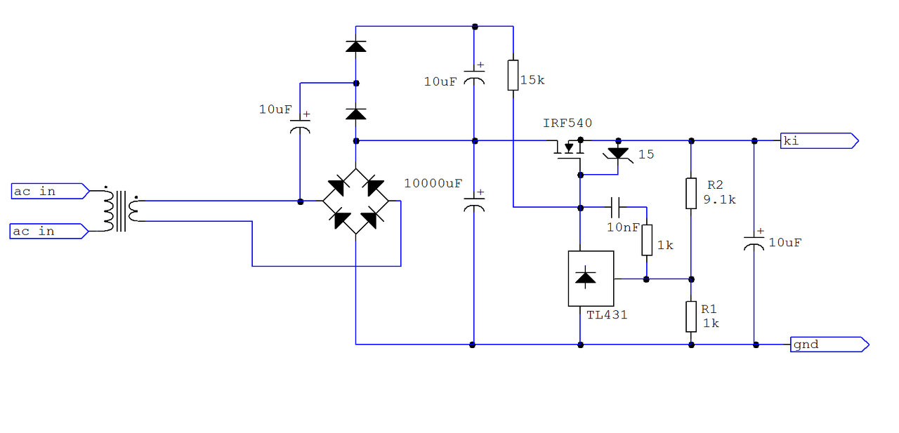
Itt van egy példa stabilizátorra. Erősebb fet alkalmazásával nagyobb áramra is lehet használni. Low Drop, vagyis a be és a kimenet között nagyon kis feszültséget igényel. A BD-s kiegészítésű 78xx legalább 3V-al nagyobb bemenőt. A feszültség kétszerező rész csak a gate felhúzása miatt kell. Az R1, vagy az R2 finom változtatásával beállítható a pontos feszültség.
Nekem mindig gondom volt a BT + erősítő összeillesztésével, aztán beszereztem néhány DC-DC izolátort. Viszont legjobb megoldás a külön szekunder, esetleg külön kis trafó használata.
Sziasztok!
Adott egy aktív (D osztályú) mélysugárzó. Elméletileg 625 / 1250W teljesítménnyel, viszont az adatlapján egy dolgot nem értek. (Kép a mellékletben) 450W fogyasztás mellett hogy adhat le 625W-ot? Vagy a HzConsumption átlagfogyasztást jelent? Itt a teljes adatlap a készülékről: Bővebben: Link A hozzászólás módosítva: Ápr 3, 2018
Ma már gyakorlatilag minden gyártó úgy méretezi a végfokjait, hogy nem folyamatos szinuszos jelre vannak méretezve hanem 1:2 től 1:8 ig (igen ilyet is láttam nagynevű márkás erősítőnél), igy olcsóbb és igazából egy 1:3-as esetben semmi gond nincs szokásos hangjel esetében nagyobb a dinamika, mintha színuszos fele akkora teljesítményre méreteznének. Többször leírtam egy rendezvényen 5 db RCF 310-es meg még erősítővel külön két hangdoboz plusssz apróságok az erősítő nem volt teljesen kihajtva( monitor) az egész cucc átlagban nem vett fel 6-700 W-ot (stabilizátorról ment ami mutatja) olyankor amikor az RCF-eken időnként bevillant a clip led. EGy RCF elvileg 350W.
kérdés?
Ezeken én is gondolkoztam, de kíváncsi voltam egy hozzáértőbb véleményre is. Köszönöm szépen a megnyugtató választ!
A 450W fogyasztás mellett átlagban csúcsokban pillanatnyi hang teljesítmény a 625W ez reális is lehet. Nem szinuszosra vannak tervezve csak csúcsokra, így hihető. De az 1250W peak az már lódítás... Tehát a tartós (folytonos) szinuszos a 420w kb.
Amíg az "AB"osztályú erősítő hatásfoka csak maximális kivezérlésnél hozza az értéket, és kisebb kivezérlésen ez rohamosan romlik, addig a "D"osztályú bármilyen kivezérlésnél. Ez gyakorlatilag azt jelenti, hogy ha nem számolunk a veszteséggel, akkor a lengőt melegítő teljesítmény megegyezik a felvett teljesítménnyel. A levegőt rángató hányad bosszúságunkra elhanyagolható. Ahogy a hangszóróra jutó villamos teljesítmény melegítő hatása a tekercs, cséve stb. tömege miatt integrálódik, úgy az erősítő felvett teljesítménye a puffer kondenzátorok miatt. Ha jóval magasabb tápfeszültséget alkalmaznak a szükségesnél, az nem jelent nagyobb teljesítményfelvételt, csak nagyobb tartalékot a csúcsokban. De gondolom, ezt úgy is tudtad.
Viszont nem biztos hogy azt is, hogy például egy 8 ohmos terhelésre kapcsolt erősítő szinuszos kimenő teljesítményét a hangszóró csatlakozóin mért torzítatlan jel nagyságából. A képletet jól ismerjük. (UxU)/Z. Csakhogy a (Z) az a névleges és nem a valós impedancia. Főleg mély tartományban egy hangszóró impedanciája sokszorosa lehet a névlegesnek, ami azt jelenti, kisebb áram fog folyni a tekercsén. Mivel feszültséggenerátor kimenetű erősítővel hajtjuk, a kapcsokon mért feszültség változatlan marad, holott a villamos terhelés csökken. Ráadásul mivel ez nem jelent kisebb hangnyomást, nem is számolnak vele, így marad úgy, mintha végig a névleges terhelés lenne. Így már ezeket összefoglalva nem lehetetlen 450W felvett teljesítményből 625W szinuszos, és 1250W csúcs teljesítményt kivenni. Hab a tortán, hogy átlagosan még klippelés határán járatva sem fogja felvenni a negyedét sem.
Ide tettem fel egy mérést ahol a szkópon látszik a zenei jel csúcsértékéhez képest annak az átlagértéke is. Ehhez ugye még hozzájön amiket írtál, miszerint a hangszórónak impedanciamenete is van a frekvencia függvényében, meg egyébként is egy elég komplex terhelés. Itt is van egy kis olvasnivaló a hangszóró helyettesítőképéről, az impedancia és fázisviszonyokról.
A vita mindig abból indul, hogy nem lehet számszerűsíteni semmit. A zene meg nem veszi fel az uniformist, az olyan mint amilyen.
Végülis engem igazoltatok
És hozzátenném ezért is van hogy egy hangszóró esetében a terhelhetőség is pont így van. Az átlagteljesítmény ami igazából melegíti a hangszórót és a mechanikai korlátok huzal rövid idejű terhelhetősége meg együttesen (kicsit persze egyszerűsítve) a csúcsteljesítményt. Én a 400W RMS teljesítményű subládámat simán hajtom az 1 kW teljesítényü végfokkal évek óta hibátlanul, arra vigyázva, hogy ne lépje túl az átlag a -6dB-t. ilyen módon még egy hangszóróm se feküdt ki viszont dinamikusan szépen szól. Volt ami igen az viszont pont kisebb erősítővel csúcsra járatva folyamatosan
Végülis pontosabban a fizikát, de ez most nem változtat semmit. Előbb akartam írni, csak megmakacsolta magát a technika, hogy mivel integráljuk az erősítő áramfelvételét is, a kimenő csúcsteljesítmény alatt is lehet a felvett teljesítmény. Minél nagyobb energiát tudunk tárolni a tápegységben, annál jobban átlagolódik.
Megemlítek egy példát. Aktív sztereó hangosítás akkuról táplálva ment tavaly nyáron egy nyaralóban két hétig szinte állandóan full hangerőn. 30W szinuszos kimenő teljesítmény, és egy 12V/7Ah akku táplálta. Folyamatos töltés volt rajta, ami 500 mA áramkorláttal volt ellátva, bár gyakran ezt is kihúzták, mert kimentek grillezni. Ott meg nem volt áram. Tehát kevesebb mint 7W bemenővel tudta a 30W kimenőt. Gondolom szinuszjellel hajtva 3 óra után leállt volna, ha a hangszórók még nem égtek volna szénné. Mai napig üzemel, réti pikniket még töltés nélkül is kibír 6-8 órán keresztül, pedig döngetik rendesen.
Egyet ne hagyj azért figyelmen kivül. Abbol az akkubol, ha kell akár 100W-t is lehet huzni ( 84W-t akár egy ora ideig is.....).
Azaz ne irj olyant, hogy 7W bemeneti energiával te 30W kimeneti teljesitményt tudsz produkálni.... probáld meg ugyanazt az erölködöt a töltöröl (12V500mA) hajtani...
Na persze a 6 A körüli csúcsot nem tudod pótolni fél amperrel ha nincs közbenső tároló. Párszáz µF nem elég erre. De a kérdés az volt, hogy lehet 450W felvett teljesítményből 625W szinuszos, és 1250W csúcs kimenő.
Az sem igen lehet, mert teljesitmény ( energia) csak egy van, s ha betöltesz valamibe 450 W-t abbol soha nem kaphatsz 625W-t a kimeneten, a csucs az meg egy egész más kérdés.
(Ne felejtsd azt a 450W-t is szinuszbol kapod (hálozat) azaz nem igen müködhet, hogy egy szinuszbol felveszel 450W-t és kiadsz egy más szinuszon 625W-t.... ( s még nem is beszélünk a veszteségekröl meg a hatásfokrol).
Ezen hatalmas vita és tüzijátékok alakultak ki egyéb fórumokon is hogy miért csinálom azt hogy
400w os erősítőről hajtok 200w terhelhetőségű ládákat. Mai napig nem értik mire célzok azzal hogy az erősítőben egyrészt több tartalék van, a vanból vissza lehet venni ugye.. A másik hogy van olyan is hogy egy egy basszusbeütésnél a pontosan méretezett erősítőben már villanik a clip, és ha csak a buliban nincs egy oszcilloszkóp is (vagy eleve nem oda állítottad a clip villanását) nem látod az életben sem pontosan mikor kezdi annak a csúcsértéknek a tetejét vágni... Ilyenkor van az hogy a még tiszta jel elkezdi beütni a fejét a tápegységbe ahogy szoktuk mondani míg a másik erősítő amelyik túlméretezett ám ugyanannyi bemenő jelről jár vígan továbbítja a torzítatlan jelet most mindegy hogy éppen abban a uS undumban akkor 32 ohm a hangszóró mert van impedanciamenete is... A hangszóróégetés tekercsleégések 99% a az alulméretezett végfokon (dc sedő kimenet) és a túlhajtás miatt következik be, vagy a keverőről már eleve torzított lejövő jel továbberősítése.. Erre a limiter az ellenszer, de inkább az hogy visszavesszük a masztert ésszerűen.. Ilyen módon engem sosem szerettek a hangszórójavítók mert a 15 éve agyon vissza hajtott ládáim amiken jócskán túlméretezett erősítő van valahogy nem akarnak leégni, rajta vagyok keményen sokszor de nem jön össze.. |
Bejelentkezés
Hirdetés |





(akár 15A is 



