Fórum témák
» Több friss téma |
Fórum » MIG/MAG/Co2 hegesztő készülékek házilag
Témaindító: electorkalandor, idő: Feb 19, 2009
Témakörök:
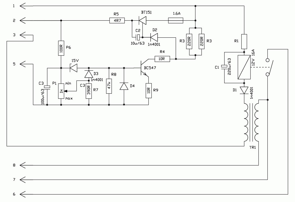
Az rendben is lenne. De honnan kap nyitófeszültséget az SRC1 jelű tranzisztor bázisa?
Megnéztem a panelt,szerintem jól van lerajzolva.De a működés módjára nem tudok rájönni.
Elvileg a tranzisztor fordítva működne. A 10 Ohm-os emitter ellenálláson kellene akkora fordított feszültségnek megjelenni, ami nyitva tarja, amíg ki nem nyithat a tirisztor. Késleltetné az elkó töltődését. Valamelyik kondi töltő-kisütő árama lesz a ludas. Kacifántos tervezés.
Lehet, hogy már túl későn van, de én sem jövök rá. Nemrég javítottam DC motor fordulatszámszabályzót. AC-ről teljes hidas vezérlés 4 db tirisztorral. Miközben elég lett volna egyetlenegy, egy hídegyenirányítón belül.
Srácok! Ha a CO heggggesztőm huzal előtoló állító potiját kicserélem 10Kohm-os helyett nagyobbra, akkor van esélyem csökkenteni a legkisebb előtolást?
Köszönöm!
Szerintem nincs esélyed. Ha teljesen le van csavarva és mégis sok akkor a kapcsolásban kell keresni hogy mi okozza ezt a jelenséget.Lehet hogy van a potival sorban egy ellenállás ami nem engedi hogy teljesen nullán legyen, de vannak olyan kapcsolások is ahol csak 10 % - tól indul.
Az nagyon nem jó. Akkor meg kell variálnom a motor áttételét újra.
Dehogy kell! Nézd meg az említett ellenállást, ha van akkor csak át kell kötni és máris megy lassabban is az az előtolómotor.
Köszönöm szépen a segítséget mindenkinek! Megtaláltam a trimmer potit a panelen, amivel a huzaleőtolás minimumját kell állítani. Szinte nulláig vissza tudtam venni a sebességet.
Annyi kérdésem lenne, hogy ha a mágneskapcsolóval azt az áramot kapcsolgatom, ami a fokozatkapcsolókra megy, az úgy jó lesz?
És ha a hőkioldót a pisztoly nyomógomb vezetékére kötöm, hogy azt szakítsa meg túlmelegedés esetén az úgy rendben van? Úgy gondoltam, hogy olyankor hiába nyomom majd meg a pisztolyon a ravaszt, nem fog semmi működni. Köszönöm!
A hőkioldót inkább a mágneskapcsoló áramkörébe illik kötni.
Ja? Tényleg. erre nem is gondoltam. Akkor azt szakítsa meg. Úgy fogom csinálni. Csak lenne már egy kicsi időm egyszer nekiállni rendesen és összekötögetni. Alig van már hátra a projektből. Mindig a vége a legnehezebb.
Ha én most építenék co hegesztőt, akkor léptetőmotorral készíteném az előtolást, mint a 3d nyomtatókban, nagyon pontosan lehet adagolni a legkisebb fordulatszámon is.
Jogos. Egyébként még nem biztos hogy ez a végleges megoldás a kis gépemen.
Teljesen felesleges... 2-3 milliós értékű szinergikus gépekben sincs ilyen, az egyenáramú motor tökéletesen megfelelő oda.
Attól mert ragaszkodnak a hagyományokhoz még nem azt jelenti hogy nem lenne jobb megoldás.
Üdvözlet! Van egy Einhell SGA 145 turbo CO gépem, működik, de a huzal sebességet nem lehet rajta nullára , vagy közelébe csökkentenem, a szabályzó potméter nulla állásában is elég gyors, legfeljebb a harmadik, negyedik fokozathoz jó.
Mi lehet a baja, illetve, hogy tudnék ezen változtatni?
Szisztok!Nekem van egy bt gw-175-ös Einhell-lem bontva.Ha valaki tud használni belőle valamit írjon v.hívjon(ez lenne a jobb)06/20-220-57-06.Én csináltam egy két-párgörgős-fogaskerekes előtolót olyan áttételes motorral amit az Einhell vezérlés elbír,talán megbízhatóbb,mint a gyári.(bár annál minden jobb)
Szép napot!
Lenne egy kérdésem, mi van akkor ha egy 3 Fázisú 3x24V transzformátor szekunder tekercseinek kezdeteit és végeit összekötöm a kimeneten hogy jelenik meg a feszültség, és az áram?
Vagyis pontosítanák, a kezdeteket és végeket párhuzamosan kötöm.
Hát én nem vagyok az a villanyszerelő típus, de szerintem nem légy túl közel a cucchoz mikor feszültség alá helyezed.
Idézet: „Lenne egy kérdésem, mi van akkor ha egy 3 Fázisú 3x24V transzformátor szekunder tekercseinek kezdeteit és végeit összekötöm...” Zárlat! A három fázis fáziseltolódása miatt nem kötheted párhuzamosan őket.
Ejnye már.
Erősáramú villany szerelő ne kérdezzen ilyet...
Megpróbálom leírni hogy pontosan miért kérdeztem ezt, mert az hogy zárlat lesz az végül is tiszta sor, még annak ellenére is hogy ezt kérdeztem. Ha van egy háromfázisú trafóm amiből ki szeretnék nyerni mondjuk 1X 3V és mondjuk pár száz ampert, akkor hogy tudok a három oszlopról 1 fázist leszedni, hogy kellene helyesen elrendezni a tekercset, az lehet megoldás hogy mindhárom oszlopra teszek egy menetet és azt sorba kötöm akkor az átfolyó áramok azonosak lesznek csak azt nem tudom hogy a 3 tekercs feszültsége összeadódik vagy a 120' eltolás miatt 1 tekercs feszültsége jelenik meg? Bocsi hogy ilyen zanzákat kérdezek,de annyira nem foglalkozok a munkámban az ilyennel, én inkább 20 és 120Kv dolgozok és az elektronikai ismereteim már nagyon megfakultak.
1. Semmi köze ehhez a témához.
2. Ha sikeresen kötöd őket sorba, a kimenő feszültség 0 lesz és így az áram is. ![]() Ha nagy áram kell, működtess egyfázisú trafót 2 fázisról. A nagyok (ponthegesztő, több 10000 A) is ezt használják. A hozzászólás módosítva: Ápr 24, 2018
Ez tiszta sor, a legjobb lenne 400V ról üzemeltetni egy egyfázisú trafót, csak az a baj hogy az nincs, helyette van 3 fázisú. Ha moderátor úgy itéli meg hogy ez a pár sor nem ide való kérem törölje. Köszönöm.
Írtam bele szöveget is, azt nem vitte át.
![]() Elvileg a 3 fázisú csillag kapcsolást felbontva és így sorbakötve 2,73U feszültséget eredményezne. 1+gyök3*U
Köszönöm!
A hozzászólás módosítva: Ápr 24, 2018
Sziasztok!
Kéne egy kis segítség. Van nekem egy Einhell BT-GW 150 Co2 gépem. Nincsen valakinek erről a gépről egy kapcsolási rajza? Illetve szerintetek jól láttam hogy a hegesztő trafót egy nagy fekete relé kapcsolja? Más jól látom hogy nincsen benne lágy indító? Tudom hogy sok mindent kérdeztem. |
Bejelentkezés
Hirdetés |







