Fórum témák

» Több friss téma
Fórum » Rádió építés a kezdetektől a világvevőig
Lapozás: OK   134 / 278
(#) bigrobi válasza tnl hozzászólására (») Jún 4, 2018 /
 
Önmagában a 2 tranzisztoros erősitő ha tjunera kapcsolom nagyon szépen szól. Közben rájöttem ahol nem koaxiális kábel van az is bezugati mert már nagyon érzékeny. Ezt kapcsolgatom tjunerra a detektorosaimra. Csak az első tranyó,t csak az utolsó kettőt mind a 3-at stb. Amikor meglessz ez a része jön a nagyfrekvenciás. De lehet rosszul gondolkodom, ez kene hogy legyen a kimeneti rész 2 tranzisztorral és egy bf199 és egy bc549 a rádióvevő visszacsatolt audionként. A q3 kollektor ellenálásának új étékével már van haladás a bázisáram beállítást is ujra számoltam - értékek jönnek én +ba dobom át.
(#) Kera_Will válasza bigrobi hozzászólására (») Jún 4, 2018 /
 
Idézet:
„8 ohm a Q3 kollektornál”

Igen valóban !!!
A puffer talán kompenzálná a táp le - le rántását valameddig a kis ohmos emmiter köri terhelést.
De az se egészséges hogy a hangszórón át folyik a DC munkaponti áram a membrán elő van feszítve és nem tudja a teljes utat bejárni amire képes lenne.
Eleve előtorzított lesz + a kisebb mechanikai mozgásból adódóan kisebb lesz a lesugárzott hangerő is.
(#) bigrobi válasza Kera_Will hozzászólására (») Jún 4, 2018 /
 
Ott (emiteren) jelenleg egy 100 ohmos ellenálás van és elektrolit kondenzátoron keresztül megy a hang a hangszóróra. A kimenő részen földelt kollektoros kimenetet képzeltem el mert anó úgy tanultuk hogy az jó illesztésnek kis ellenálásu kimenetre. A neten sok helyen látom hogy a kollektoron vana 8 ohm. Ez számomra új dolog mi úgy tanultuk hogy oda egy illesztőtrafót illik tenni nem direkt hangszórót(vagy nagyohmos hangszórót). Mondjuk sok ilyet látok, ezért a tervért anó 1-est kaptunk volna erősitő Különben volt hasomlóm de 800 ohmos tv hangszóróval. Nemtudom létezik e még olyan. Itt úgy is kis áramokkal kell gazdálkodnom.
(#) tnl válasza bigrobi hozzászólására (») Jún 4, 2018 /
 
Milyen volt az a 800 ohm-os hangszóró?
(#) tnl hozzászólása Jún 4, 2018 / 1
 
(#) bigrobi válasza tnl hozzászólására (») Jún 4, 2018 /
 
Húú nagyon jó. Regi Ei Nis-i elektroncsöves TV kből szedtem, sajnos mára nincs 1 darab sem belole. Nem kell kimenő trafó. Sőt a detektoros rádiónál közeli akkor még müködő Szabadkai adó halkan de halhatóan szólt rajta. Volt ilyenem és másmilyen is, de ez volt a legelterjedtebb, ennek nem kellet kimenő trafó, eleg nagy lehetett kb 2öcm átmérőben.
(#) tnl válasza bigrobi hozzászólására (») Jún 5, 2018 / 1
 
A belső felépítése milyen volt? Be volt bele építve a trafó, vagy a hangszóró
tekercse volt 800 ohm-os?
(Szétszedtem egy Beag mikrofont, ami 300 ohmos volt. Kiderült, hogy trafó
van benne, a mikrofon tekercse 30 ohm-os )
(#) Massawa válasza tnl hozzászólására (») Jún 5, 2018 /
 
A dinamikus mikrofonok szinte mind ilyenek. Ott csökkenteni kell a mozgo alkatrészek tömegét ezért nem lehet nagy tekercseket késziteni. Az impedanciát szinte mindig trafoval oldják meg.
(#) tnl hozzászólása Jún 5, 2018 /
 
Ha vettem a TEST UN9L szövegen 7MHz morzén akkor az a UN9L
hívójelű amatőr küldte?

Ha igen akkor vettem adást 3000km-ről Kazahsztánból !
(#) Kera_Will válasza tnl hozzászólására (») Jún 5, 2018 /
 
A teljes távirat szöveget kellene venned.
Avagy a periódus váltásokat ismerd fel jól legalább !

Persze nem kizárt az UN9L állomást hallottad 7MHz-en.
De lehet éppen valaki közelebbről válaszolt neki.
Keressél rá minta távíró QSO szövegekre.
A QSO folymán periódus kezdés és végén hívójeleikkel azonosítják magukat az állomások.
Ebből tudható ki kivel beszéget.

távíró QSO minták
A hozzászólás módosítva: Jún 5, 2018
(#) tnl válasza Kera_Will hozzászólására (») Jún 5, 2018 /
 
Megvan a hangfájl, úgyhogy van esély a kiderítésére.
(#) tnl hozzászólása Jún 5, 2018 /
 
Tayloe mixer, de főképp az hogy a jelet a két külön fázisban érzékeli a vevő, az mire jó?
I és q jel stb. (Nem akarok nagyon tudatlannak látszani, de meg kell kérdeznem )
(#) bigrobi válasza tnl hozzászólására (») Jún 5, 2018 /
 
Ezek a hangszorok direkt 800 ohmra voltak tekrcselve, nem volt trafo. Ei Nis-i elektroncoves tv-kben volt es Rudi Csajevacokban. regen javitottam is oket.
(#) Kera_Will válasza tnl hozzászólására (») Jún 5, 2018 / 2
 
A 2 fázísú jelek előállításával a további DSP (ditial signal procesing) eljárásokkal össz üzemmódúvá válik a PCben lévő vevő program.Ezen kívül a zavarok , oldalsáv elnyomások mértéke,
"már csak" AD koverter (hangkártya) , számítási kapacitás, algoritmusok függvénye.
Nem kell minden üzemmódnak megfelelő modulátor/demodulátor áramkört megépíteni.
Pl.: Kvarc filterek fizikai kivitelével meghatározott sávszélesség állítható elő (keskenyebb szélesebb) , ellenben DSP softver segítségével oda tolod a egérrel ahova akarod, "csak számol" a program.
Látványos panoráma vételi lehetőség a hardver és szoftver tulajdonságaitól függően nem csak egy keskeny csatornát veszel hanem mellette a környező rádiófrekvenciás sáv tartományt is láthatod.
Az egyszerűbb adóvevők tayloe keverővel hangfrekvenciás tartományba "konvertálják le" a vételi sávot. Kell utána sok bites AD / DA konverter áramkör , (15 - 20 éve nem is voltak) így ami tömegesen elérhetőbb volt az a hangkártyák esetleg és a processzorok számítási teljesítménye is kevesebb volt , manapság sokkal jobb a helyzet vannak nagy sebességű és nagy bitszámú AD áramkörök amikkel akár egy az egyben akár a teljes 20-30 MHz spectrumot be lehet mintavételezni, erősebb számítási teljesítmény is áll rendelkezésre )
Még nem kevés más hasznossága van a DSP / SDR Softver Defined Radio rendszereknek.


Analóg rádiókban is alkalmazzák.
A 90 fokos fázistolás I/Q jelekkel SSB vételben jó minőségű oldalsáv elnyomást is ellehet érni. "Egyszerű" több fokozatú hangfrekvanciás szűrő/fázis/összegző/forgató áramköri elemekkel .
Elméletileg 50-60 dB lehetne (ez rémlik) de a gyakorlati kivitelben az RC tagok szórása miatt csak 35-40dB körül realizálódhat.Ez se kis teljesítmény , építenek is ilyen elvű RC fázis tolt rádiókat.

Lásd pl.: itt is +/- 45 tolás az pont 90 lesz a 2 között


(#) tnl válasza Kera_Will hozzászólására (») Jún 5, 2018 /
 
http://www.qsl.net/pa2ohh/11qrx.htm

Ezt láttam elsőnek ebből a fáziseltolásos dolognak, régebben,
de még mindig tanulnom kell róla, remélem egyszer fel is használom.
(#) bigrobi válasza tnl hozzászólására (») Jún 5, 2018 /
 
Hoppá akkor ha így feritet raknák a tápkábelra leszedné a zavart amit anyám pc je ad? Hijába tápcsere stb állandóan am sávokban zúgást ad meg ha be sem van kapcsolva csak a a konektorba vagy dugva.
(#) Kera_Will válasza bigrobi hozzászólására (») Jún 5, 2018 / 4
 
Inkább a tâpból kispórolt LC tagokat kell berakni betâp oldalon.
No meg az összes készenléti kapcsitápos kütyüt kikapcsolni az utcában .
Kéne 1 2 kerületi trafót le kapcsolni ... Sokkal csendesebb lenne minden .
Na jó kimenni egy rétre távol mindentől egyszerűbb megoldás.
(#) tnl hozzászólása Jún 7, 2018 /
 
Sziasztok !

Az lenne a kérdésem, RH vevőm milyen érzékenységű lehet, milyen jelszinttel dolgozik ?

Jelenleg 12 hosszú 6 magasan elhelyezett longwire-t használok. Az érdekelne,
egy távoli amatőr CW adó mekkora feszültségű jelet kelt ebben az antennában?
Vagy mekkorát más adók?

Tegyük fel 10 uV-ot. Ezt erősítem e tranzisztoros erősítővel, kb 50x feszültségerősítéssel
(nem tudom ilyen alacsony fesz. és áramerősség értékek esetén is ilyen jó e az erősítés)
Ekkor már 0,5 mV amikor a PC mikrofonbemenetére vezetem. Az 10 mV f. el dolgozik,
annyi a maximuma, (de nem tudom pontosan). Mindenesetre egy ekkora jel,
spektrumanalizálva, már nagyon jól látható. Persze ez egy nagyon hozzávetőleges
számítás, mert nem számoltam a mixer veszteségét. Mégis nagyságrendileg szerintem
ilyen feszültségekről lehet szó.


A Kossuth-rádió sokkal erősebb ennél. Egy jó germániumdiódával egyenirányítottam,
de ez is könnyen levesz kb 150 mV-ot legkevesebb. Szerintem nem jut több a
piezo hangszóróra mint 50 mV. Szerintem ezért a jel legalább 200 mV f. kell legyen.
(#) Kera_Will válasza tnl hozzászólására (») Jún 7, 2018 /
 
A középhullámú Megawattos adót nem jó összehasonlítani egy rövidhullámú 1-100W adóval.
Mások az arányok és terjedési körülmények.
KH az felületi az RH térhullám.
Elvi rajz nélkül nehéz megmondani milyen a vevőd.
Egy laborszingnállal meg kellene mérned az érzékenységét.
Vagy egy a vételi sávba közepébe eső oszcillátor / hiteles osztó (~ 130dB és "kifújás" mentes) kombináció segítségével előbbre lennél.A oszcit legalább egy szkóppal kéne mérni majd a 0.5-1 Voltos jelét leosztani 10 - 20 dB lépésekben.
Ekkor már könyebben sejthető az érzékenység határa.
(füllel vagy műszerrel mérve a zaj felett megjelenő jelet)
Persze állandó lezáró impedanciák között.
Mási lehetőség a zajgenerátoros érzékenység mérés.
Ahhoz is valami hiteles jelszintű zajgenerátor kellene .
(#) tnl válasza Kera_Will hozzászólására (») Jún 8, 2018 /
 
Ezek nincsenek, úgyhogy a mérés egyelőre elmarad.
(#) Kera_Will válasza tnl hozzászólására (») Jún 8, 2018 /
 
Ez részben RF mérési topicba tartozik inkább .
Egyszerű szintosztó megvalósítása : (smd helyett lehet jobb minőségű fémréteg ellenállás 1% tűrésű az E96 sorozatból)50ohm StepATT
RF geneátornak ha más nem egy pár $-os DDS panelkát érdemes beszerezni.
A hozzászólás módosítva: Jún 8, 2018
(#) ha1drp válasza tnl hozzászólására (») Jún 8, 2018 /
 
Gyakorlatban egy ilyen antennán S1 és S9+40dB bármilyen jelszintű jel előfordulhat, amit rádióamatőr állomás generálhat. A jelszintek itt. Természetesen a nagyobb értékek a közeli, 100W feletti állomásokra jellemzőek.
A hozzászólás módosítva: Jún 8, 2018
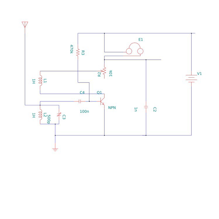
(#) bigrobi hozzászólása Jún 9, 2018 /
 
Közben elkezdtem a a RH résszel is foglalkozni. Fejhalagtón megsüketülni hangszórón szinte semmi ha erősítőre kötöm. Bejött 2-3 állomás földelés nélkül. Ugye szelektivitás olyan amilyen. A fejhalgató helyére egy 2kohmos ellenálás menne és egy kondenzátoron menne le a jel. Ja a tranyó BC549 da van bf199, nemtudom azzal is szólna? Jobb lenne vagy kellene egy dióda neki?
A hozzászólás módosítva: Jún 9, 2018

reflex.jpg
    
(#) Kera_Will válasza bigrobi hozzászólására (») Jún 10, 2018 / 1
 
Ez inkább visszacsatolt audion lesz mint reflex.
Habár mindkettőben van visszacsatolás kimenetről bemenetre.
Reflex esetén csak a hangfrekvencia kerül vissza a bemenetre rádió frekvenciát erősen csillapítja már.
Habár láttam már 3szorososan kihasznált erősítő fokozatot is.
Régi tranzisztor" szegény időkben " volt divat a reflex ,hogy hangfrekvenciât is erősïtsenek ugyanazzal a fokozattal.
Ez se semmi: 1 fokozatban Rádió Közép Hang frekvenciás erősítés 7MHz rövidhullámú vevő.
A hozzászólás módosítva: Jún 10, 2018
(#) pucuka válasza Kera_Will hozzászólására (») Jún 10, 2018 /
 
Ezek a többszörösen kihasznált fokozatok olyanok, mint a Trabant, a kétütemű kapagép, ha megáll, nincs mihez nyúlni, mert minden funkció összefügg a másikkal. Azt gondolják sokan, mert csak egy erősítőelem van benne, hogy egyszerű, de távolról sem az.
(#) Kera_Will válasza pucuka hozzászólására (») Jún 10, 2018 /
 
Valóban ... Kicsit körbe kell járni ki kivel van első ránézésre nem egyértelmű mit mit csinál.
Trükkös a dualgate egyik gate egyik oszci másik gate másik oszci ... Source róla is meg drainről is kicsatol.
(#) bigrobi válasza Kera_Will hozzászólására (») Jún 10, 2018 /
 
A reflex nevet adtam a képnek, de visszacsatolt audion. Azon gondolkodom hogy nagyfrekvenciás tranyóval próbáljam ki. Érdekes a kép. Itt tényleg sokszor használtak egy tranzisztort. Volt valahol egy másmilyen alapú de ezt ismerem, meg ott nem igen szabályozható a visszacsatolás, ez pedig több hullámra élenne.
(#) bigrobi válasza Kera_Will hozzászólására (») Jún 10, 2018 /
 
BF199-el egész más a dolog . Egeytnlőre amim van majd egybe kell hozni. Ja meg sima tekercs helyet ferit lessz. A 2 hangolt kör még kerdés, mivel több hullámon menne ezt mind összehozni.....
(#) Kera_Will válasza bigrobi hozzászólására (») Jún 11, 2018 /
 
A sávonkénti visszacsatolás macerás.
Érdemesebb lenne szélesebb sávú bemenetet rakni rá.
Mekkora átfogást szeretnél rövidhullámon?
(#) Kera_Will válasza bigrobi hozzászólására (») Jún 11, 2018 / 1
 
Rádiótechnika 1980 év / 09 hó 444 oldal. KH RH audion.
Előzmények RT 1980 / 07 340 oldal.
Sávonként a rezgőkör / vcs tekercs tagjai cserélhetők , a C-k azok fixek .
Ha más nem akkor az L tagok adatai segíthetnek a rezgőkör elkészítésében.
A hozzászólás módosítva: Jún 11, 2018
Következő: »»   134 / 278
Bejelentkezés

Belépés

Hirdetés
XDT.hu
Az oldalon sütiket használunk a helyes működéshez. Bővebb információt az adatvédelmi szabályzatban olvashatsz. Megértettem