Fórum témák
» Több friss téma |
Az összes L tag adatai ott vannak mindkét cikkben!
Az 1980/9 megvan. en potencióméterrel akarom váltotztatni a rezgőkört. Van ilyen olyan eredmeny. Kossuth nagy anntenával, kicsivel is valami arabaok meg kik nem is középhullámon kellene hogy legyenek
nagyon ordibáltak, még néha halkan a ferritrudon is. Probléma hogy a visszacstolt rész nagyon függ az anntenától így néha 20 menet a jo néha meg 5. Idézet: „potencióméterrel akarom váltotztatni a rezgőkört” Azt hogyan lehet? A rezgőkör frekvenciáját pot-méterrel hogyan?
Az első tekercsel sikerült is, most ezzel nem emnt valami nem kóser. Ime pár lehetőség.
A hozzászólás módosítva: Jún 12, 2018
A rezgőkör frekvenciájának változtatásához én is
varikapra gondoltam, de az is eszembe jutott hogy valamilyen RC szűrőt használ és ott jó lehet a potméter. De most már értem a potméter a visszacsatolás mértékének szabályozásához kell.
Szia BigRobi !
Ezek igen régi rajzok, még germánium tranzisztorhoz, ha megépíted SI tranzisztorral, könnyen lehet, hogy nem működnek. (De szerintem ezt tudod, de le kell írnom, nehogy ez legyen a sikertelenség oka)
Vannak problémák. De ez a cél. Szabad időben mindent újraszámolni, más a hfe minden más, de voltak nagyon jó és sajnos nagyon rossz eredményeim is. Itt főleg a visszacstolásra gondolok. Most például az okoz bajt hogy egy kis forgókondit használok és más mint a nagyforgokondi,a frekvencia nincs eltolva de valahogy nem ordibál a sok adó.
Eszembe jutott hasonló nekem is, könnyeb több hullámra rakni. Ez egy jó rajz.
Amúgy itt egy Jugoszláv rajz, itt az AF-et rendessen kihasználták visszacsatotl audon es reflex egyben.
A kísérletek szabad időben folynak. Földelés nem kell, nincs a megszokott fütty, inkább patoggaás ez zavar, füttynél jobban tudám milyen vagyok. Elég jó szelekciót értem el főleg középhullámon. Sajnos még a 30méteres antennám használom. Északvajdasagból bejott 3 román adó, pest tisztan és a pécsi kisebbségi adó, még ma délelőtt is. Gondolotam 1m huzallal is menni fog. Most még gondolkodok hogy át e térjek reflex kapcsolásra a visszacsatolt audion helyett vagy maradjak enneél esetleg 2 hangolt kör vagy visszacsatotl audion + reflex legyen. Jó lenne kisebb antennával si fogni vaéamit igaz most a rádiósrészét csak 1 bf199 el nyaggatom
. Reflexnál tuddtommal nicsn gerjesztés csak ójraerősít a tranyó. Sok 2 - 3 tranzisztoros reflexet látok a neten mint zsebrádió, nem értem miért lenne jobb az érzékenysége vagy a szelektívitása, vagy csak mert egyszerűbb kezelni azért terjedt jobban el?
A reflex csak egy hangfrekvenciás előerősítő fokozatot spórol meg. Használj hozzá inkább IC-s hang végfokot, és akkora erősítésed lesz, hogy már nem kell attól hangosabb. A vételkészségen csak a rádiófrekvenciás rész további bővítése tud segíteni. 2 tranzisztornál több fokozat azonos frekvencián már nemigen használható. Innentől már csak a szupervevő tud jobb lenni. A visszacsatolás gerjedési határ alatt tartása elég macerás, ezért kezdtek el a világháború után már csak szinte kizárólag szupereket gyártani.
A 90-es években hobiztam hasonlókkal de elektroncsövekkel. Lehet hogy azoknak jobbak voltak a tulajdonságai? Az eredmény összehasonlithatatlan mennyivel jobb volt az elektroncsöves készülék. Hangerő és minőségről nem akarok beszélni
ECH81 vagy 83 al csináltam aztan kpott meg egy el84-et? 2-3 méteres antennával már világvevő volt . Most majd az egészet elméletileg napelem hajtja meg, változnak az idők Idézet: „jobbak voltak a tulajdonságai?” Bizonyos helyeken igen. Csövek a feszültség vezéreltek , a rács "közel végtelen" impedanciájú egy félvezető bázisához képest, míg a bipoláris tranzisztor áramvezérelt eszköz. Közben fűtés és nagy feszültség kellett nekik. Egy cső fűtés teljesítmény igénye több tranzisztoros rádiót elhajt vígan.
Ezen már gondolkoztam én is. Szerintem az alacsony tápfeszültség miatt gyengébbek a tranzisztorok. Ezeket már olvastad? A Macroirydyne a legerősebb egy-tranzisztoros rádió Csak egyetlen nagyfeszültségű tranzisztor van benne, és elég magas tápfesz. (19 V)Bővebben: Link Másik link: Bővebben: Link
Idézet: „Sajnos még a 30méteres antennám használom.” Az nem rossz, ha valakinek 30 méteres antennája van, nem? A fet-ek inkább hasonlítanak a elektroncsövekre, mint a bipoláris tranzisztorok.
Igen az jo nekem, detektoroson is jól menneka dolgok akar rovidhullámon is, de így nem hordozhatóa készülék. megvan az 35 meter is de 30 biztos, amúgy halkan ha van földelés 1méteres antennával van pest.
Idézet: Ezt nem próbáltam még ki gyerekkoromban, mert nem volt Fet-em, de nemrég ezt is bepótoltam. Azóta is ez az egyetlen AM egyenesvevő, amit még használok. A rajza valahol itt: Bővebben: Link „A fet-ek inkább hasonlítanak a elektroncsövekre, mint a bipoláris tranzisztorok.”
Sajnos a napelem miat 3-3.6V ban gondolkodok. A kisérleteket 2db AAA elemmel végzem. Jelenleg ilyen a rádióm. A tekercsek 1 ferriten vannak. Sima 32ohm fülhalgatóval megy. De próbáltam erősitón is. Ugye majd ennek lessz a kisérleteett 2 vagy 3 tranzisztoros ersítő egyszer.
Ez hasonló az eggyik elképzelésemhez de ne akart befütyülni a visszacsatolas igaz en sima bf199-el csináltam így maradt ez a kisérlet ami megy. Voltak még rajzoka neten meg segítség sokhelyen irja rossz szelektivitás, az meg nem tul jo
Idézet: „2 vagy 3 tranzisztoros ersítő egyszer.” TL431 is megteszi ugyanazt tudja sőt többet is (közel 60 dB az Au) és még 3 volton is tud működik kis impedanciás terhelésre dolgozik 50ohm (sorba 2db 32 ohmos füles 64 ) . (PC tápokból bontható a referencia IC)az oldal alja A hozzászólás módosítva: Jún 19, 2018
Ez egy elég klasszikus felépítésű regen. Már nem tudom hogy hol,
de azt olvastam a neten, hogy ilyen kapcsolásokban a bipoláris tranzisztor középszerűen teljesít, és jfet-et javasolnak.
BF199 és BC549C-m van. Ezekkel kell dolgoznoma BF et választottam mert nagyfrekvenciás. Hogy bemennyek a városba tranzisztort venni 340 dinár ezek darabjak 8.4 es 3.1 dináré vettem
De látom nincs is nekik a katalógusban + nem olcsó a saját 800ft körüli árával. Na meg én számolgatom a dolgokat ez a dolog szépsége közben felhasználom tapasztalataimat, a tanácsokat stb. Lehet kap még egy nagyfrekvenciás erősítő fokozatot valahová. 2db BF em van . Igen ez a klassizkus kapcsolás. Láttam sokat de sok helyen írják hogy nem szelektív. Ilyen volt az elektroncsöves kapcsolásom is sok évnek ezelőtt. Valamijé megint kedvet kaptam a kisérletezéshez sőt most van kivel társalogjaka fórrumon, régen el voltam magamban meg a könyvtárral
Ha kell, kísérletezéshez tudok küldeni pár tranyót meg ezt azt. Írd meg privátban mi kellene és körbenézek. Van pár megállt konstrukciom is, tele van ilyen cuccokkal.
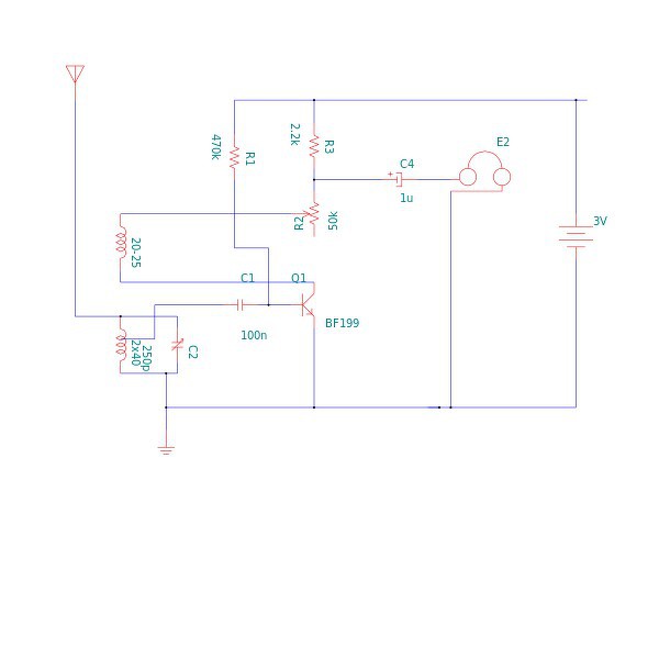
Szelektivitás: E vevőkészülék szelektivitásáról a bemeneti rezgőkör gondoskodik. Ennek a szelektivitása csak a középhullámú sávban lehet kielégítő, rövidhullámon semmiképp. Ezért a rajon is látható (20-25 jelölésű) tekercs segítségével pozitív visszacsatolás révén a rezgőkör sávszélessége csökkenthető. A visszacsatolás a potenciométerrel szabályozható. Egy bizonyos munkaponton túl a tranzisztor "begerjed" oszcillálni kezd, ez AM vétel esetén zavaró füttyel jár, viszont táviró vételhez ideális.
A bemeneti rezgőkört azonban még "ellenállással" terheli az aktív eszköz és az antenna is. Ez utóbbi illesztése függ az antenna hosszától, illetve a frekvenciától, de a rajz szerinti megoldás csak szerencsés esetben megfelelő! Erősítés: Ez ugyan függ a tranzisztortól, de a rajz szerint 3v és kb. 1mA mellett nagy hangerőre azért ne számítsatok. Ráadásul az alacsony impedanciás fülhallgató illesztése a nagy impedanciás kimenethez tovább tetézi a bűnöket.
Köszi de szerbiában élek
úgy hogy komplikált jól van ez így.
Robi, a noisy regen-t én csak ajánlanám neked, csak 2 tranzisztor, meg még néhány
alkatrész, igaz kell még valamilyen erősítő hozzá. De szerintem elég jó főleg középhullámhoz, hosszúhullámhoz.(Nevével ellentétben nem zajos) Rövidhullámhoz is szokták használni. |
Bejelentkezés
Hirdetés |




nagyon ordibáltak, még néha halkan a ferritrudon is. Probléma hogy a visszacstolt rész nagyon függ az anntenától így néha 20 menet a jo néha meg 5. 



. Reflexnál tuddtommal nicsn gerjesztés csak ójraerősít a tranyó. Sok 2 - 3 tranzisztoros reflexet látok a neten mint zsebrádió, nem értem miért lenne jobb az érzékenysége vagy a szelektívitása, vagy csak mert egyszerűbb kezelni azért terjedt jobban el? 
kis impedanciás terhelésre dolgozik 50ohm (sorba 2db 32 ohmos füles 64 ) . (PC tápokból bontható a referencia IC)




