Fórum témák

» Több friss téma
Fórum » ICD2 - Kérdések - válaszok
 
Témaindító: mspike, idő: Júl 19, 2005
Lapozás: OK   19 / 33
(#) vtsoftware válasza pipi hozzászólására (») Ápr 12, 2008 /
 
Visszatérve a dobozhoz.
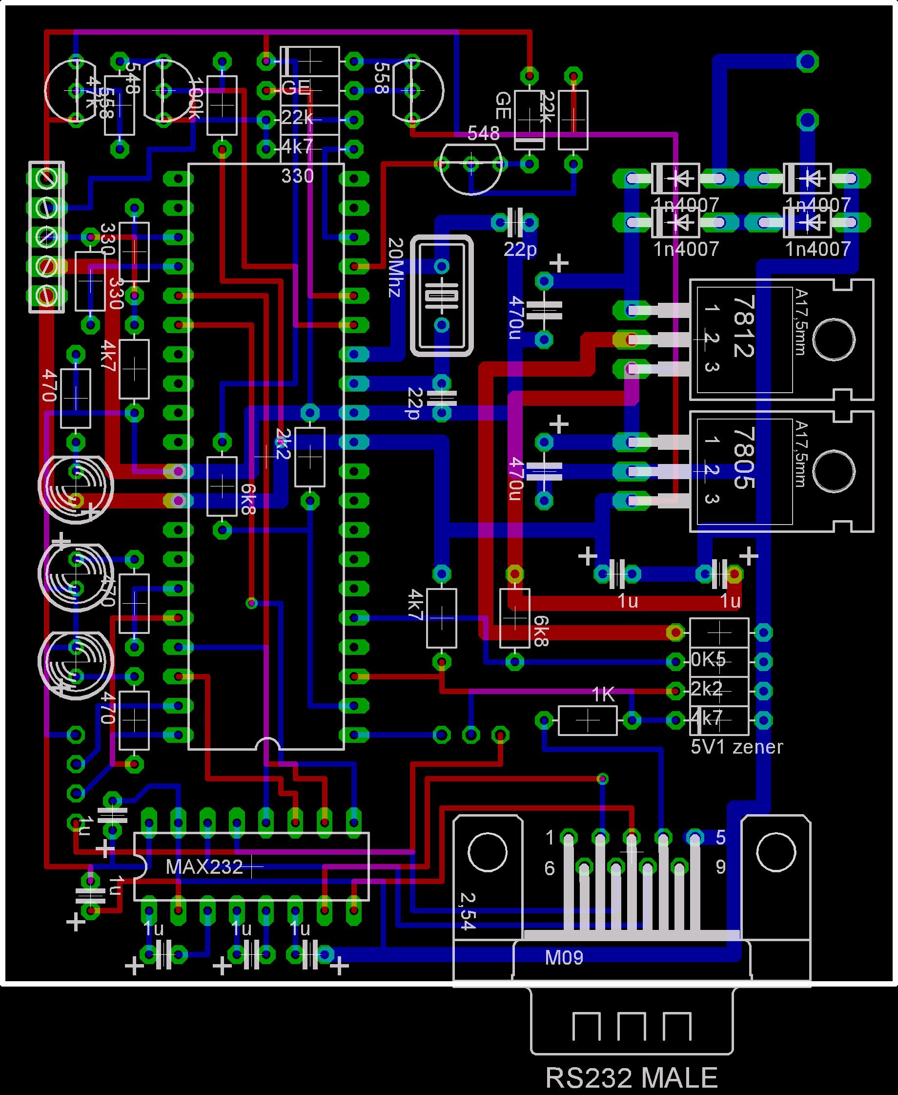
Valaki a nyák méretét el tudná mondani?
Szé - Ho - Ma
(#) pipi válasza vtsoftware hozzászólására (») Ápr 12, 2008 /
 
120mm,63mm,kb 2mm
(#) vtsoftware válasza pipi hozzászólására (») Ápr 12, 2008 /
 
Akkor EZ szuper lesz hozzá szerintem.

Köszi szépen
(#) Norberto válasza vtsoftware hozzászólására (») Ápr 12, 2008 /
 
Dehát úgy lett tervezve a NYÁK direkt, hogy egy bizonyos kódszámú műanyagdobozhoz passzoljon :eek2:

Az ElektroKontha-ban beszerezhető a doboz, kb. 350 Ft-ért...
(#) pipi válasza vtsoftware hozzászólására (») Ápr 12, 2008 /
 
lomex száma 47-00-51 ha jól látom a kép alapján
(#) Bud hozzászólása Ápr 17, 2008 /
 
Sziasztok!

Nemrég építettem egy ICD2-t Potyo leírása alapján. Most próbálom feléleszteni az áramkört. Addig eljutottam, hogy a gép felismei, mint usb eszközt, sőt az mplab is felismeri. De sajnos van egy csomó hibaüzenet.
Az egyik az, hogy nem találja a cél ic-t, pedig rá van kötve. Bár nem tudom, hogy mi a lábkiosztása az ICD2-nek, de azt gondoltam, hogy uaz, mint a PICkit2-nek, így annak megfelelően tettem a cél PIC-et az ICD2 kivezetéseire. Lehet, h ez a hiba.

A másik pedig az, hogy a self test lefutása is mindig hibát eredményez. Ez azért lehet, mert érdekes (nagyon nagy) feszültség értékek vannak ahol 12V körülinek kellene lenni. Erről felraktam néhány képet.

Tudna valaki segíteni nekem?

Előre is köszi: Delpi
(#) pipi válasza Bud hozzászólására (») Ápr 17, 2008 /
 
ne gondolkodj, hanem nézd meg a kapcsrajzát és bekötést. ha rosszul kötöd be a picet is tönkreteheti.
a feszültségeket megmérted? ha csak rosszul írja ki, de a valóságban jó, akkor rossz ellenállásértékekeket tettél a fesz osztókba.
addig nem illik picet rádugni, amig mérés nélkül a jelszintek ki tudja hol kóvályognak
ha a céláramkörben programozol, próbálj mindent lebontani a reset, b7,b6 lábakról
(#) miklosch hozzászólása Ápr 17, 2008 /
 
Ha valakinek volt azzal gondja, hogy ha a 4550-be azt a programot töltötte, amiben engedélyezve van a BOR, és néha eltűnik a gépről az ICD, akkor megvan rá a megoldás, ha még nem mondták volna:
az USB csatlakozónál a tápfeszültségre tenni kell polaritáshelyesen egy 470 µF-os kondenzátort, és nem lesz többé gond vele.
(#) Erick hozzászólása Máj 1, 2008 /
 
Hellóztok!
Lenne egy kis gondom!
Megépítettem az ezen az oldalon is fennt lévő,Mspike által épített ICD2-őt,de a gép nem ismmeri fel!
Valaki segítsen rajtam!
(#) pipi válasza Erick hozzászólására (») Máj 1, 2008 /
 
kevés az infó bármilyen segítséghez
pl: nem megy az autóm, megmondod mi baja?
(#) bbatka válasza Erick hozzászólására (») Máj 1, 2008 /
 
Sorosportos úgye? Ha igen a Com1-re tedd, mert csak ott ismeri fel az Mplab.
(#) Erick válasza pipi hozzászólására (») Máj 1, 2008 /
 
Hát az a baj hogy pic-ben egyáltalán nem vagyok jártas!
Dde annyit tudok hogy a tápfesz az megvan
a zöld led világít de semmi más nem történik!
De itt a rajz és esetleg ebből tudsz mondani vmit!
A programban beállítom a com portot kapcsolatként,kiválasztom eszköznek a debugger menüben az icd2-őt de nem történik semmi
azt írja hogy icd2 not connected!

icd2.JPG
    
(#) Erick válasza bbatka hozzászólására (») Máj 1, 2008 /
 
Oda állítottam be a programba mert csak oda lehet!
Mertt csak azt lehet hogy USB vagy COM1!
Csak ennyi van!
A gépemen meg csak egy ilyen csatlakozó van!
(#) bbatka válasza Erick hozzászólására (») Máj 1, 2008 /
 
Hát akkor az ICD2-vel lesz a probléma. A másik dolog hogy ne használj hosszú RS232 kábelt.
(#) pipi válasza Erick hozzászólására (») Máj 2, 2008 /
 
inkább a kapcsrajzot vedd elő, nézd meg a max232 ki/bementei röcögnek-e, eljut-e a soros jel a 877-re.
877 kvarca rezeg? 1 láb - reset magas szintű?
877 be van égetve?
(#) Erick válasza pipi hozzászólására (») Máj 2, 2008 /
 
Helló!
Köszi a segítséget,de mint már mondtam nem vagyok jártas a Pic-ek világában,így az előző hozzászólásból sem értettem semmit!
Nekem ugy lenne a legjobb,ha megmondanátok,hogy hol és mit próbáljak meg megmérni,és amit mértem azt leírom ide!
Ok?

Üdv: Erik!
(#) Erick válasza Erick hozzászólására (») Máj 2, 2008 /
 
A Pic természetesen be van égetve és le is van ellenőrizve!
A rs232-es kábelem pedig nem hosszú, kb 20-30cm!
(#) bbatka válasza Erick hozzászólására (») Máj 2, 2008 /
 
A másik probléma az szokott lenni hogy valaki szabványos RS232 kábelt használ. Jól van bekötve az RX-TX TX-RX csatlakozás? Szóval mindent érdemes 1-1 be átkötni a kábelen. 1-1,2-2, .......
Hát amennyit látok ebből a mini kapcsolási rajzból a tápfeszt is a PC-től kapja, amit nem tartok jó ötletnek. A feszültség ami így előáll valószínűleg alacson és instabil.
(#) Erick válasza bbatka hozzászólására (») Máj 2, 2008 /
 
Sztem a tápfeszt azt nem a gépről kapja,mert ott van egy 1n4007-esekből álló graetz és egy 7805 és 7812 a panel jobb felső sarkában!
és van egy kis trafóm is és arról jön neki 12V!
A COM kábel sztem jó,nemrég csináltam és ugy van bekötve minden,ahogy mondod(1-1,2-2...)
(#) bbatka válasza Erick hozzászólására (») Máj 2, 2008 /
 
Azt mondod hogy ezek szerint a PIC megkapja a tápfeszültséget. Ha ez így van akkor a sorosportra dugva és Mplabban aktíválva az ICD2-nek komunikálnia kell a PC-vel. Oszcilloszkóppal tudod megfigyelni a forgamat vagy akkár egy ellenállással+hangszóróval is. Ha ez nem így van akkor két esélyes a dolog. Elő szokott fordulni hogy kvarc hiba vagy a konfigurálás(bégetésnél egy beállítás) miatt nem fut a program a PIC-ben. De az is lehet hogy a MAX232-nél kötöttél el valamit. Sajnos semmit nem látok a kapcsolási rajzból. Mspike igazán pótolhatná. A képek is tünedeznek.
(#) Erick válasza bbatka hozzászólására (») Máj 2, 2008 /
 
Hát nem állítom de sztem igen!
De ha megmondod hogy hol mérjem meg hogy van-e fesz azt megmérem! És akkor fogjuk tudni hogy az-e a baja vagy nem!
Sajnos szkópom nincsen,így azzal nem nagyon tudok semmit megnézni!
(#) bbatka válasza Erick hozzászólására (») Máj 2, 2008 /
 
A PIC RX és TX lábánál. Ha az RX lábon adat jelenik meg, de a TX lábon nem, akkor a PICben a program nem fut. Megjelenítőnek használhatsz egy LED-et+330ohmos ellenállással is.
(#) Erick válasza bbatka hozzászólására (») Máj 2, 2008 /
 
Ok!
Várj meg mingyárt összerakom a cuccot és megnézem!
10 perc mert forrasztanom is kell!
(#) Erick válasza Erick hozzászólására (») Máj 2, 2008 /
 
És hova rakjam akkor a led lábait?
Az egyiket a TX-re a másikat hova??
(#) bbatka válasza Erick hozzászólására (») Máj 2, 2008 /
 
GND-re természetesen. Furcsákat kérdezel.
(#) Erick válasza bbatka hozzászólására (») Máj 2, 2008 /
 
Nah a helyzet az hogy az RX lábon a led világít,de a TX-en nem!
Most mi a hiba?

Szerk.:
Megmértem multiméterrel is,és bár a led nem világít a tx lábon,ott is 3.77V van,viszont az RX-en 4.77V!
Ez jo vagy rossz?
(#) bbatka válasza Erick hozzászólására (») Máj 2, 2008 /
 
A multimétert inkább felejtsük el.
1, A LED-nek villognia kell és nem folyamatosan villágítania. Ha ez így van , akkor jó. Hisz a PC utasításokat (Mplab) küld neki.
2, Ha a PIC TX lábán nincs adatforgalom, akkor szerintem a PIC-ben nem fut a program.
Mára ennyi.
(#) Erick válasza bbatka hozzászólására (») Máj 2, 2008 /
 
Nah még most vettem észre,hogyha a program a gépen nem megy akkor mind a két lábon folyamatosan világít a led
de mihelyst a programba beállítom hogy kapcsolódjon az ICD21-höz a tx-en a led elalszik!
Ez mi lehet?
(#) Erick hozzászólása Máj 3, 2008 /
 
Hellóztok!
Szeretnék megkérni valakit hogy segítsen feléleszteni egy icd2-öt!
De sehogysem megy!
Kérem segítsetek nekem!
A gép sem akarja felismerni!
(#) pipi válasza Erick hozzászólására (») Máj 3, 2008 /
 
hozd el, megnézem (kispest)
Következő: »»   19 / 33
Bejelentkezés

Belépés

Hirdetés
XDT.hu
Az oldalon sütiket használunk a helyes működéshez. Bővebb információt az adatvédelmi szabályzatban olvashatsz. Megértettem