Fórum témák
» Több friss téma |
Fórum » Labortápegység készítése
Nem, nem fog menni ugyan azzal a trafóval.
Painttal kicsit kiegészítettem a rajzot, mert nem voltak számozva az alkatrészek. Remélem kijössz belőle.
Most egy világ dölt össze bennem
Ó hogyaza! Akkor gondolom olyan labortáp sincs ami alapból szimetrikus?(ha nincs ilyen akkor viszont kereshetek felhasználási módót a hatalmas trafónak...)
Szia! Nekem egyszerre csak egy LED világít, vagy a piros, vagy a zöld. Próbáld meg a 3,9kohm-ost kicserélni 4,7kohm-osra.
Átnéztem, minden jónak tűnik, feltéve ha minden alkatrész a helyén van. (Én már szívtam emiatt ...) Esetleg próbáld ki egy másik 723-assal.
Már két 723-al is próbáltam és ugyanaz. Már egy párszor az alkatrészeket is átnéztem, de semmi.
Zárlat, szakadás a nyákon? A multiméter a barátod
Átnéztem a nyákot, minden jó. Nemtudom, hogy mi a fene lehet vele. Minden tökéletesen működik, csak az a led nem.
Szia! Az a piros LED nem az áramkorlát bekapcsolását jelzi, hanem csak egy sima "power LED". Ha a tápegység honlapján rákattintasz a linkre, ami a dobozolásra mutat, a bejövő oldalon ezt írják:"A két zöld LED a trafó szekunder oldali biztosítékának kiégését jelzi, felváltva villogva. A piros LED, egyéb funkciója mellett, a bekapcsolt, üzemképes állapotot mutatja."
Köszi. Azt nem is láttam, de már gondoltam rá hogy nem csinál semmit az a led. De akkor hogy lehetne megoldani, hogy jelezze egy led az áramkorlát működését?
Erre még nem találtam megoldást.
szia!
Köttsz rá pl egy izzót és ha az az izzót nem engeded max áramon (A) izzani akkor ki kell gyulladnia a LED -nek üdv!
Ez a kapcsolás, amit megépítettél, valahonnan ismerős volt nekem
, végülis megtaláltam, a Rádiótechnika 2005 évkönyben lett leközölve. Ott is leírják, hogy ha világít, az csak a BC557-tel felépített áramgenerátor működését jelzi. CC LED beépítését még csak egy helyen láttam a 723-hoz, az RT újság 1994/11 számában, de ott is külön műveleti erősítő kapcsolta. Ha gondolod, nézd meg azt a rajzot is, hátha tudod hasznosítani.
Szevasztok!
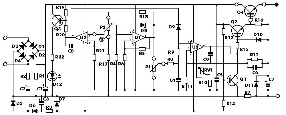
Akkor öntsünk egy kis tiszta vizet a pohárba, mert itt nagy a tanácstalanság! - Ebben a labortápban nincs az áramkorlátnak jelzése, és jelen felállás esetén, elég keserves lenne kialakítani is jelentős változtatás nélkül. - A Led3, R5 és T1 egy áramgenerátort alkot, aminek a referenciája a Led-en eső feszültség (mellesleg a bekapcsolt állapotot is jelzi). A T1 kollektorában folyó áramot a következőképpen lehet kiszámolni: A Led feszültségéből, levonjuk a tranyó bázis-emitter feszültségét, és elosztjuk az R5 ellenállás értékével: (Uled-Ube)/R5 azaz (1,5V-0,65V)/1,2kohm=0,95mA. Az áramkorlátot a 723-ban egy tranyó látja el, melynek a bázisa a CL lábon, emittere a CS lábon van kivezetve. Ha a CL láb feszültsége kb. +650mV-al magasabb mint a CS láb feszültsége, a tranyó kinyit és a kollektora (mely össze van kötve a szabályzó kimenetével "Uaut") elszívja a végtranzisztorok elől (T2-T3) a bázisáramot. Így a végtranzisztorok zárni fognak, tehát a kimenő áram csökken (azaz a kimenőfeszültség leszabályozódik). A kimeneten kifolyó áram, az R8 sönt ellenálláson feszültséget ejt. Ehhez a feszültséghez adódik hozzá, a P3-on eső feszültség. (Ezt táplálja a mi kis áramgenerátorunk.) Ha a P3-on eső feszültség és az R8-on eső feszültség összege meghaladja a 0,65V-ot (CL-CS) akkor az áramhatárolást végző belső tranyó kinyit... Az áramkorlátozás mértékét a P3 poti változtatásával állítjuk be. Látható, hogy ha a P3 ellenállását maximumra állítjuk (1kohm), akkor a 0,95mA áram azon már 0,96V feszültséget ejt. Ez már önmagában meghaladja a CL-CS feszültség küszöbét, tehát anélkül, hogy az R8-on esne feszültség (nincs kimenő áram) leszabályozza a végfokot, és a táp kimenő feszültsége nullára csökken. (Itt a magyarázat, miért nulla a kimenő feszültség, mikor az áramkorlát nullára van beállítva!) Ha pld. A P3 középállásban van, akkor a 0,95mA áram hatására, P3-on 475mV fog esni. Tehát az R8 ellenálláson már csak 175mV feszültségnek kell esni, hogy meglegyen a 650mV a CL-CS számára. Ez a feszültség 0,53A kimeneti áram hatására fog létrejönni. (0,175V/0,33ohm=0,53A) Tehát ebben az esetben, kb. fél amper lesz az áramkorlát értéke. Maximális kimenőáram akkor van, mikor a P3 rövidzárba kerül, ilyenkor a 650mV feszültségnek teljes egészében az R8-on kell esni. 0,65V/0,33ohm=1,96A tehát ez lesz a tápegység maximális áramkorlát értéke. (Persze CL-CS küszöbértéke 550 és 650mV között változhat.) - A 4 táplálásához azért kell áramgenerátor, hogy a kimenő feszültség változtatása mellett is, az P3 potin állandó feszültség essen (ne változzon a beállított áramkorlát értéke). Ehhez viszont a P3 potin állandó értékű áramnak kell folyni. (Természetesen a számított értékek csak tájékoztató jellegűek, eltérés lehetséges (de durva nem), és hőfokfüggése is van a dolognak, de ezzel a táppal, nem lőnek nyulat, ahogy mondani szokás) A Led-en kb. 3mA ára folyik át, így a rajta eső feszültség kicsit kisebb lehet mint 1,5V. A Led, ha nem kisáramú nagyon nem fog világítani a 3mA hatására. Helyesebb lett volna, ha R5 ellenállást egy potival helyettesítenénk, és így az áramgenerátor árama beállítható lenne, azaz a kezdeti értéke (nulla kimeneti áramkorlát) pontosabban beállíthatóvá vált volna. A teljes kapcsolás megértéséhez ajánlom tanulmányozzátok a 723 belső felépítését. Remélem, egy kis segítséget tudtam nyújtani, és más szemmel nézitek ezután a rajzot. üdv! proli007
Ezt a tápot én is mgépítettem, de az áramkorlát led nem akaródzik működni. Ebben egy kis segítséget kérnék!
A tápban pedig fönnáll a probléma a ledekkel kapcsolatban, a4,7kohmos ellenállással is.Pár kép, hogy miként viselkedik.
Azt elfelejtettem hozzátenni, hogy ez az elecrtonics-lab-on található tápra vonatkozik: "A tápban pedig fönnáll a probléma a ledekkel kapcsolatban, a4,7kohmos ellenállással is.Pár kép, hogy miként viselkedik." Bocsi
Találtam egy rajzot, amiben egy tranyóval van megoldva a túláramjelzés. Ezt ha beleépítem működhet? Képen pirossal bejelölt rész.
Szia! Tegnap megnéztem az én tápomon, de nekem nem világít a piros LED, csak ha az áramkorlát működik. Ha gondolod, próbáld meg beépíteni azt a bázisellenállást, amit te javasoltál. A lényeg, hogy a BC212 bázisáramának hatására ne tudjon a piros LED világítani. Ja és sima LED-eket használj, ne nagyfényerejűeket. Azt is megpróbálhatod, hogy bekapcsolod a tápot úgy, hogy a műv. erősítőket kiveszed a foglalatból. Akkor csak a zöld LED-nek szabad világítani.
Elméletileg ha az erősítése nagyobb, a bázisáramának kisebbnek kell lennie, tehát nem biztos, hogy ez a hiba forrása. Azt is nézd meg, hogy a BC212 kivezetései jó helyen vannak-e, nem lettek-e felcserélve.
Működik a led amit délelőtt beépítettem. Ha a kimenetre csak egy led van rákötve, akkor is szépen világít az áramkorlát ledje.
Végre tökéletesen működik. Most még tesztelem jövő héten meg megcsinálom a párját, amibe már bele lesz építve a visszajelző is.
Örülök hogy örülsz, és sikerült.
Csak így tovább.
Helló
Eddig nem volt időm foglalkozni a táppal, de tegnap elővettem bekapcsoltam és nem ment. Semmit nem csináltam vele azóta és meg se nyikkan. A kimeneti feszültség nulla. Kimértem mindent és semmi hiba nincs. Az IC-t is cseréltem, de semmi.Mi a fene történhetett vele három hét alatt? Nem értem mitől romlott volna el, ha hozzá sem nyúltam. Minden jó és mégse megy.
Helló, Bizony ez sokszor hangzik el: "Amikor kikapcsoltam, még jó volt." A berendezések nagy százaléka a be, vagy kikapcsolás pillanatában romlik el, a kialakuló tranziensek következtében. Valamelyik félvezető sajnos alul lett méretezve. De lehet ludas egy kondenzátor is. Csökkentsd a tápfeszültséget, ha lehet...
Megoldottam a gondot.
Pont az volt rossz amire soha nem gondoltam volna. A kimeneten lévő 5W-os ellenállás volt szakadt. Csak tudnám miért szakadt meg, nem is volt nagyon leterhelve. na mindegy a lényeg hogy mostmár jó.
Nagyon jó kis táp ez, még a RT1994/11-12 számában jelent meg.
Nekem 10 éve működik problémamentesen. Nemrég le akartam cserélni az Electronics-lab tápjára, de végül is meggondoltam magam. Inkább úgy gondoltam kicsit korszerűsítem: Új műszereket kap, mert azt hevenyészve donbtam össze, ezért főleg az árammérő nem túl pontos. A panelt sem lakkoztam le, úgyhogy erősen oxidálódik, ezért újra elkészítem a paneleket is.
Ja, itt a 723 csak mint referencia fesz. forrás van jelen, az áramkorlátozást az ic3, a fesz. szabályozást az ic2 csinálja.
Tiszteletem!
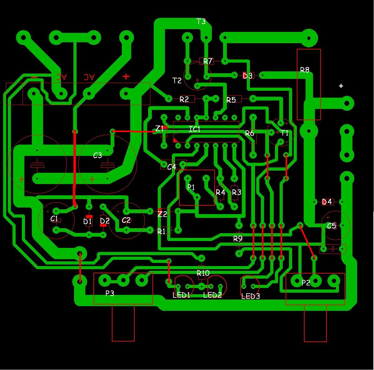
Szeretném ezt a tápot megépíteni (az Elektrohobby-ról) Átrajzoltam eaglebe, nyákot elkészítettem de mivel nem vagyok egy pro kéne egy kis segítség: ha valaki esetleg elmondaná merre vastagítsam a vonalakat illetve jó e az elrendezés. Q2 és Q4 bordára kerül, majd átrajzolom hogy csak kivezetés legyen neki. A Híd kapcsolású diódák helyett B40 C5000 jó lesz? A be nem rajzolt (sárga) vonalakat majd szigetelt vezetékkel öszekötöm. A segítséget előre is megköszönöm!
Ha kicsit visszább olvastál volna, akkor megkímélted volna magad a nyáktervezésről, mert ehhez a kapcsoláshoz van nyákterv, és komplett leírás is, csak nem azon az oldalon, amit belinkeltél, hanem máshol. Kicsit lapozgass visszább, és meg fogsz tudni mindent!Bővebben: Link
|
Bejelentkezés
Hirdetés |









Végre tökéletesen működik. Most még tesztelem jövő héten meg megcsinálom a párját, amibe már bele lesz építve a visszajelző is.
Csak így tovább.





