Fórum témák
» Több friss téma |
Mielőtt kérdezel, a következő két dolgot ellenőrizd!
I. A helyes tápfeszültségek megléte.
II. A kimeneten van-e egyenfeszültség.
Élesztés.
Szia! Megépítettem amit terveztem végfokot , nem dicsérni akarom , de sem gerjedés , sem más egyéb hallható probléma nincs , ráadásul a hangja is nagyon tiszta ! Nem tudom , hogy a multisimben mért kimenő teljesítménynek mennyire lehet hinni mert mintha több lenne 14 wattnál , 2 nagy topládát kötöttem rá 8ohmosak 150watt/db , és dübörög rendesen
!
Gondolom alacsony hangerőn sem zavaró a hangja. Akár a végén cikk is lehetne belőle, mert sokunk szeretne valami könnyen után építhető jó hangú erősítőt. Főleg ha megtervezett nyák is van hozzá.
Szia! A Multisimben meg tudod nézni a torzítást és a frekvenciaátvitelt?
Ez egy B-osztályú erősítő és erősen vágja a mély hangokat is, ennek mutatkozni kéne egy szimulátorban. Ha összeraknál egy Texas-t, bizonyára felfedeznél pár különbséget, bár az sem egy nagy gurítás.
Éppen ez az , hogy már nagyon sok végfokot építettem , tudok egy jópár nyáktervet mellékelni, mind elsőre sikerült ! A texast nem építettem még meg , azt nem tudom milyen , csak azt , hogy ez eléggé minimális alkatrészből áll , és
teljesen elfogadhatónak találom. Szeretném ha valaki ,aki nálam jobban hozzáértő személy összerakná , egy próbát megér szerintem , mert addig csak szubjektív vélemény lesz róla!
Szia!
Nem zavaró a hangja alacsony hangerőn sem! Azt meg főleg nem gondoltam volna , hogy ekkorát fog szólni , nem hittem a fülemnek , eléggé meghajtja a 150wattos 8ohm-os hangfalaimat. Szerintem hallható torzítás nincs. Melegedése is teljesen elfogadható 50C fok felé nem megy nagy hangerőn sem , pedig nem túl nagy a borda. A borda méretei 57x180x4mm .
Sziasztok.Telefont akarnék csatlakoztatni hogy kihangositsa a zenei müsorokat.A hifim két hangfalas aux bemenetére csináltam stereo jack csatlakozóval (négy drótos,bal jobb csatorna) RCA kábel csatlakozót tettem a jack kábel csatornáira,aminek a gnd drótjai összefut a jack dugaljban.Valami nem stimmel mert halk nyomott hangon szól.Mi lehet a baj?
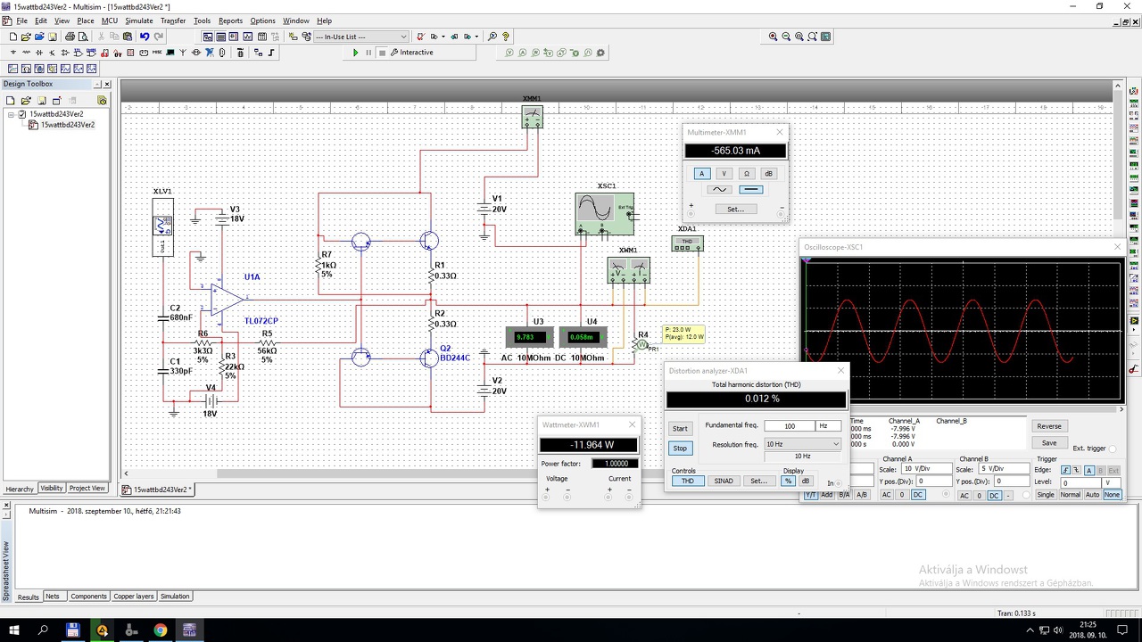
Szia! Annyira nem értek ehhez a torzításméréshez , de próbáltam valamit kihozni a mérésből!
Sajnos nekem a csak a Tina áll a kezemre.
Adtam a bemenetre 10 mV, 10 kHz jelet. Fourier analízis szerint ez 10 % torzítás.
Találtam az elmentett fájlok között egy Texas-t, csatolom mit hoz ki ugyan abból a bemenő jelből.
A számított torzítás 0,3 %. Megjegyezve, hogy ez az erősítő egyáltalán nem tekinthető etalonnak.
Ezt a rajzot gépeltem be. Jelezd, ha nem stimmel!
Értem , ez nálam multisimben miért nem ennyi?
Természetesen jó a rajz, vagyis ez lenne az!
A hozzászólás módosítva: Szept 10, 2018
A bemenő jelet állítsd 10 mV, 10 kHz-re!
Az arányok érzékeltetéséhez: ugyan abból bemenő jelből 0,08 % torzítás mellett a csatolt jelalakot állítja elő egy mindössze 4 tranyót számláló A-osztályú erősítő.
Sajnos nem tudom hogyan kezeli a MultiSim ezeket a kunsztokat.
Annak érdekében, hogy pontosabb képet kapj az áramköröd keresztezési torzításáról, készítettem egy nagyobb amplitúdójú szimulációt és a műveleti erősítő kimenetén is elhelyeztem egy mérési pontot.
Sziasztok!
Vettem egy hibás Technics SU-V660 erősítőt. Az erősítő bekapcsol, szól, de csak halk hangerőn, ha feljebbtekerem a hangerőt, akkor már torzan szól! Tápfeszültségek, előerősítő rendben. Mi lehet vele a gond? SVI 3205 végfok van benne. Lehet a meghajtása ment el?
Nem etalon, viszont jól kivezérelhető. Alacsony tápnál ez nem utolsó. Nem értem viszont, hogy mit keres benne az R12/R13.
Yamaha, QSC zenekari PA erősítőkben is gyakorta nem számít hogy nincsenek kinyitva a végtranzisztorok. 30MHz-es félvezetőkkel, meg jó gyors műveleti erősítővel a többnyire maximális kivezérlés közelében nem zavarja a jónépet a keresztezési torzítás. Ha meg sávkorlátozott (szub) a bemenő jel, úgy se hallja senki. Nem egy elegáns megoldás, de ezt főleg a lassú félvezetőhöz szokott agyam nem tudja jónak látni.
Szimulátorban ideális műveleti erősítővel, valamint ideális tranzisztorokkal nincs torzítás. Modern félvezetőkkel nem nagyon rossz. Lassú régi tranzisztorral meg uA741-el már borzalmas.
Azt viszont nem értem , hogy ha ekkora torzítási tényezőt mér a program , akkor az miért nem érzékelhető ? Nem vagyok süket
!
Bepötyögtem a MultiSim-be brahiból. hogy mit mutat a Tinához képest.
13.8% a THD 1.3Vpp-nél 10 kHz-en. Az AC analízist nem tudja megcsinálni a "B" osztály miatt (pontosabban hülyeséget mutat).
Valószínűleg hallható lenne ekkora torzítás! Vagy nem? Egyébként hiányzik a rajzról az 1k ellenállás , ráadásul a tl071 az ajánlott tápfesz felett üzemel. Az lenne az igazi , hogy megfelelő műszerezettséggel rendelkező személy összerakja egy próbanyákon , és tudna "méricskélni" akkor pontosabban be lehetne határolni a kapcsolás esetleges hibáit, gyenge pontjait .
Idézet: „kapcsolás esetleges hibáit, gyenge pontjait” Ha összehasonlítod a TL071 végfokozatával, mindjárt rájöhetsz, hogy mi hiányzik.
Igazándiból nem értem miért nem hallod, hogy torzít.
Az az 1k-os ellenállás tulajdonképpen mi célt szolgál azonkívül, hogy félrebillenti a TL071 kimenetét? Ettől még "B" osztályú marad a beállítás. A kimenetet elfelejtetted leterhelni 8 Ohm-mal. Most jól szimulálja a dolgokat a Multisim. Felesleges megépíteni a kapcsolást, mert ugyanezt fogom látni a szkópon is. De itt laksz a szomszédban, nyugodtan áthozhatod - ha kedved van - és megmérem neked.
Szerintem felesleges addíg méricskélni, míg a kapcsolásban elvi hibák, hiányosságok vannak.
Még csak állítási lehetőség sincs a végtranzisztorok munkapontját illetően. A szimulátor csak a sok számolástól mentesít, nem helyettesíti egy áramkör működőképességét. Attól még tisztában kéne lenni az egyes fokozatok működésével, pláne úgy, hogy magában a kapcsolásban (az IC kapcsolásában) példa van rá. Ugyanazt a végfokozatot kell megépíteni, csak nagyobb teljesítményre.
Gyakorlatban nem hallatszik torzítás!! Nem csak én hallgattam , akkor legalább más meghallotta volna , de nem így van ! Meg kell építeni , én megépítettem , és nem hallok torz hangot kijönni belőle , csak ha full hangerőre teszem, full hangerőn pedig minden végfok torzít ha nem megfelelő hangfalakat hajt meg a végfokkal , sőt az audió jel amit kap
az is kapásból torz, de javíts ha tévedek.Egy zene pl az oszcilloszkópon nagyon csúnyán jelentkezik ,nem úgy mint egy szinusz 50-100Hz-es jel.
Ezen dolgozom egy ideje, ez már ígéretesebb szerintem.
Várom a kritikákat, észrevételeket , véleményeket ,és persze azt hogy ezt érdemes e megépíteni?
Amelyik erősítőben nincs rövidzárlat védelem, azt nem érdemes megépíteni.
Szia!
Nagyon sok erősítőben nincs . Akkor arra várok ötleteket. Köszi!
Én olyat nem használnék. Ilyen egyszerű.
Ha pedig te tervezed a kapcsolását, akkor rakj bele rövidzárlat védelmet. |
Bejelentkezés
Hirdetés |




! 
















