Fórum témák
» Több friss téma |
Fórum » 230V detektálása és egyenfesz kapcsolása
Témaindító: seaky77, idő: Szept 30, 2018
Témakörök:
Sziasztok,
A következő áramkör megtervezésében kérném a segítségeteket. Van egy eszköz melynek 4 vezetéke van és a kapcsolónak 3(k1, k2, k3) állása. L1, L2, L3, N attól függően, hogy a kapcsoló hogy áll vagy az L1 en vagy az L2- n stb van a 230. Kapcsoló állásaihoz kellene egyen feszültséget rendelni pl k1 esetén 12v, k2 esetén 8v, k3 esetén 6v. Addig megvagyok fejben hogy pl egy LVT844-es optoval tudom detektálni mely L en van 230V a bajom szerintem a legegszerűbb résznél van hogyan tudok kapcsolható feszültségosztót csinalni. Ja az egyen kimenet csak vezérlésre szolgál nagyon kicsi áram lesz rajta. Ha valaki adna egy részleges vagy a teljes probléma megoldásara egy rajzot hálás lennék! Nagyon köszönöm a segítséget
Szia!
Legegyszerűbb 3 mini trafó amit egyenirányítasz és kész.. A trafó értékével lehet játszani hogy hány volt jöjjön ki, esetleg 3 mini led driver ... pl ilyen.. A hozzászólás módosítva: Szept 30, 2018
LM317 és egy pár relé, amikkel a kimenő feszültséget beállító ellenállásosztó ellenállásait(azokból az egyiket) tudod 3 különböző ellenállás közül mindig kiválasztani? (Így kapva a 3 különböző feszültséget)
A reléket meg az optó kimenetével, vagy az azzal vezérelt tranzisztorral kapcsolnád. A hozzászólás módosítva: Szept 30, 2018
Fogsz négy ellenállást sorba kötöd őket. Rákötöd az egyenfeszültségű tápra. A legalsó tagon figyeled a feszültséget.A felette lévő tagokkal pedig egy egy optot polaritáshelyesen párhuzamosan kötsz. Ha jól válogatod össze az ellenállásokat, akkor az optok zárásával arányos feszültséget kapsz a kimeneten. Vagy a három opto emitterét testre kötöd, a kollektorokra egy egy ellenállás.Az ellenállások másik vége közösítve, és a tápfeszültségre húzva egy negyedik ellenállással. A közös ponton lévő feszültség lehet a kimenet.
Nagyon köszi a többieknek is egyenlőre proba kolléga javaslata mentén indultam el.
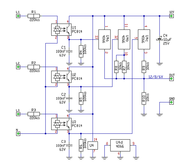
Gyorsan le is rajzoltam amit írtál így gondoltad?
Hello! Így nem leszel megelégedve az eredménnyel. Részben a feszültségek nem azok lesznek, amit írtál, részben pedig az opto minden nullpontnál ki lesz kapcsolva, vagy is a kimenti feszültség "ugrálni" fog. Ezt az időt át kell hidalni, avagy szűrni kell. Itt van pld. egy megoldás CD4066-al, amiben négy analóg kapcsoló van. Természetesen megoldható lenen három P-Fet-el is a dolog, csak akkor a szűrő RC tagot és az optót fel kell cserélni, mert a Fet, a GND-re húzott Gate-el kapcsolna be.
Huuu nagyon szépen köszönöm ezt megépítem/kipróbálom!!!!
Sziasztok!
Azt szeretném vizsgálni, és egy 3.3/5V-os GPIO/MCU-val detektálni, hogy egy adott 230V AC vezetékben van-e áram. Próbálkoztam már különféle megoldásokkal, pl. - https://www.aliexpress.com/item/4000606845997.html - https://www.aliexpress.com/item/4000401962249.html - https://www.amazon.de/-/en/gp/product/B07Y8H5GQT Az első kettő inkább tápegység, a harmadik egy opto-csatoló. A probléma az volt velük, hogy amikor a bemenő áram megszűnik, akkor nagy késleltetéssel kapcsolnak le. Az első kettő több másodperc után, de még az optocsatolónál is van egy fél-egy másodperces késleltetés. A kérdésem az lenne, hogy tudtok-e olyan megoldást javasolni, ami "azonnal", késleltetés nélkül működik. Azaz ha van a vezetékben 230V AC áram, akkor adja a 3.3/5V-ot, de ha kikapcsolom a bemeneti áramot, akkor nincs észrevehető késleltetése a kikapcsolásnak. Valami dobozos megoldás lenne a legjobb, mert az egyenkénti forrasztgatás nem lenne praktikus. Köszi előre is!
Mondjuk ez. Nullátmenet detektor Ha elmegy az áram, nincsenek impulzusok.
Szia! A 3. linkednél lévő optocsatolóból vedd ki a kondit vagy cseréld le kisebbre és kész vagy.
Szia !
Erre egy 230 voltos segédrelé is képes. J.
Az alap probléma, hogy egyenfeszültséget akarsz, az pedig szűréssel (kondival) késleltetést ad. Elegendő egy optocsatoló kimenetét a felhúzott proci lábra kötni és a programot úgy megírni, hogy a jelentkeő 50 vagy 100Hz-et figyelje.
Léteznek optók két bemeneti ellenpárhuzamos LED-del - ezekhez elegendő egy 100nF X2 minőségű kondi a hálózati tápláláshoz. A sima (egy LED bemenetű) optóhoz kell egy külső dióda is. Az előbbi 100Hz, ez utóbbi 50Hz-et eredményez a proci bemenetén. Az optó 230V-ra kötéséhez tanulmányozd ezt is.
Ki lehet az az 50 vagy 100 Hz-et símítani.
Egy újraindítható monostabil multivibrátort indítgatnék az optó kimenetével. Ha a multivibrátor időállandója nagyobb mint az két félhullám közti idő, folyamatosan bebillentve marad. A rajzod szerint kisebb mint 10 ms ideig nincs vezérelve az optó. 10 ms időállandójú MMV már egyetlen félhullám kimaradása esetén visszabillen, tehát jó gyors lehet.
Hello! Ez gyakorlatilag ugyan az, mint amit ajánlsz. Mert az áramkör egy ST bemenetre megy. Tehát pont olyan mint az újraindítható monostabil. 22ms az integrálási idő. És minden félperiódusban vezérelve van, lévén hogy az optoban két antiparallel kapcsolású Led van. Abból mind kettő megvilágítja a fototranyót..
Ha az mcu ráér, egy opto után direktbe bevezetném az impulzusokat a processzorba (max egy nagyfrekvenciás szűrést adnék neki) . Ha indítgatsz vele átmeneteknél egy timmert, és azt beállítod pl 30ms-ra, akkor ha az lejárt tuti elment a hálózat. Ezt megtudod kb 5-10 ms -vel a megszűnés után.
Ha graetz után kötöd az optot, minden nullátmenetnél indítasz egy timmert, ami 11ms után lejár, akkor ha az időzítő értéke kisebb a jel megszűnésekor mint 9ms, vagy lejárt, oda a hálózatod....
Ez mennyire számít szakszerűnek?
![]() Gondolom oka van a kondi méretezésének, és túlzottan nem vagyok képben, de semmit sem szeretnék felgyújtani
A kondi pont azért van benne, hogy a 0 átmeneteket áthidalja és ne kapcsoljon ki olyan gyorsan, ha csökkented az értékét a kondinak ez az áthidalási idő csökken, ha kiveszed akkor 0 volt körül mindig kikapcsol. és még kigyulladni se fog..
|
Bejelentkezés
Hirdetés |














