Fórum témák
» Több friss téma |
Sziasztok!
Van egy szétszedett vinyóm, és szeretnék meghajtófokozatot csinálni a motorjához. Gyakorlatilag léptetőmotorként akarom pörgetni, tehát semmi visszacsatolás, semmi pwm. Van már hozzá PIC, fel is van programozva, és most jönne a köztes cucc. Viszont rail to rail teljesítményfokozatot szeretnék hozzá csinálni BD239-BD240 párossal. (Csak azért, mert az úgy érdekes.) 3 ötletem van: 1. A kollektorok lesznek közösek, a bázisokat külön, de azonos időzítésű jellel vezérlem (mert a PIC nem törődik külön minden tranzisztor jelével). 2. A kollektorok lesznek közösek, és külön-külön késleltetem a tranziszorok nyitását, hogy ne legyen összenyitás. 3. Az emitterek lesznek közösek, a bázisokat egy jellel vezérlem, de azt a táp fölé ill. a föld alá rángatom. Az egyesnél nem tudom, hogy mekkora az összenyitás. A kettesnél minden eddig talált késleltető megoldás alkatrészigényes. (Majd rakok fel róluk képet, csak nem tudom, hogy miben szoktátok megrajzolni.) A hármashoz DC-DC konvertert kell építeni. A kérdések: Mekkora gond az összenyitás? Hogy lehet egyszerű késleltetőket építeni erre a problémára? Jó megoldás-e a harmadik? Plusz bármi tanács, ami szetekbe jut. (Gyakorlatban kezdő vagyok.) Előre is köszi.
Az elsőnél az a kérdés, hogy mekkora feszültségről lenne hajtva a motor? Mert ha a PIC-el azonos tápról megy, akkor a bázisokkal sorba kötött néhány diódával vagy zénerrel az összenyitás megszüntethető. Tehát közöt táp esetén ez a legegyszerűbb variáció. Ha nem azonos a táp, akkor is követhető az elv, csak akkor már kérdés, hogy mekkora frekvenciára van szükség, mert attól függően bonyolódik a dolog.
A második ilyen szempontból problémásabb, bár nem lehetetlen. A harmadik mint írod, DC-DC konvertert igényel, és a bázisok meghajtása a pic lábáról további bonyodalmat, szóval ezt inkább kerüld. Ilyen célra a meghajtást manapság inkább mosfetekkel szokás megoldani. Persze itt az alacsony frekvencia miatt megfelel a bipoláris tranzisztor is.
Előszöris köszi a gyors reakciót mindkettőtöknek.
Rajzot mivel szoktatok készíteni? Mert amit Ti használtok, az nagyon tetszik, csak nem tudom a nevét. (Az a zöld vezetékes cucc.) diódák: Ha jól értem, képletesen szólva velük növeljem meg a nyitófeszültségeket, hogy a jel egy köztes feszültségen mindkettőt zárja. Ha így érted, akkor nagyon tetszik. Ha nem, akkor hogy? Amúgy 12V-ról menne, a frekvenciára meg nem emlékszem, de max 1kHz környékén van (1/3-os kitöltéssel). A DC-DC konvertert azért nem zártam ki, mert még számolgatom, hogy egyszerű töltéspumpával elég áramot lehet-e csinálni ésszerű költség és méret mellett. (Csak hát nem mennek a diffegyenletek. ) Mert ugye mind a három meghajtót táplálhatnám közösen, és "csak" a bázisáramokat kéne kipréselnie.Mosfet: Hát, azt még kihagynám.
Az a zöld vezetékes az Eagle.
Igen, a diódákkal növelnéd a nyitófeszültséget, és így nem nyitnak egymásra a tranzisztorok. A töltéspumpa jó ötlet, de szerintem szimulátorban próbáld letesztelni. Én is épp most csináltam ablaktörlőrelét ilyennel, de én fetet használok bele, így ott nem kell a bázisárammal számolni, sacc/kb. alapon is meg lehet csinálni. Azért gondold meg a mosfetet, kezdetben ismeretlen alkatrész, de később meg fogod szeretni.
Az Eagle? Hát ezzel leégtem. Én eddig azt hittem, hogy az csak PCB tervező. Látszik a felkészültségem. Köszi.
A feteket meg máris szeretem, de gyakorlatban még egy kicsit maradnék a bipoláris cuccoknál. Talán ma leszimulálom a diódásat, de azért kíváncsi lennék a késleltetéses megoldásra is, hátha máskor pont az kell, mondjuk ha nem állandó a tápfesz.
Na. Végülis csak a késleltetős megoldás egyik változatát rajzoltam le, meg le is szimuláltam. Úgy tűnik jó az is, de a diódás lesz a nyerő.
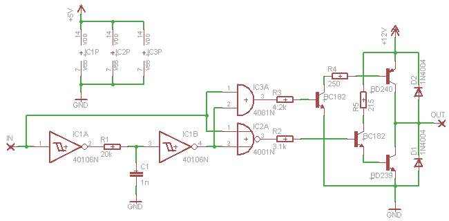
Az első kép a késleltetős rajz. Azért raktam 20kOhm-ot és 1nF-ot bele, mert az bizos nem terheli túl az első inverter kimenetét. De nem túl kicsi az 1nF? Nem mérhető össze a parazitakapacitásokkal? Az Eagle azt írta, hogy nem stimmel az IC-k tápjának megadása. Miért? Meg úgy általában, mi a véleményetek? A második és harmadik kép a Tinával leszimulált késleltető szakasz. (Tehát csak a második inverterig.) A felső jel a bemenet, a középső az inverze, az alsó meg a kimenet. Azt meg majd megnézem, hogy elég-e az a durván 14us. Ja, a frekvencia meg nem 1kHz, csak 150Hz. De lehet, hogy majd megemelem.
Sziasztok. Még nincs kész, de már világosodott egy kicsit. Azért ha gondoljátok, írhattok ötleteket a fenti dolgokra. Mindent köszi!
Hali! |
Bejelentkezés
Hirdetés |




) Mert ugye mind a három meghajtót táplálhatnám közösen, és "csak" a bázisáramokat kéne kipréselnie.






