Fórum témák
» Több friss téma |
Grand total, rendezni még nem érdemes.(jav ékezetek)
A hozzászólás módosítva: Nov 23, 2018
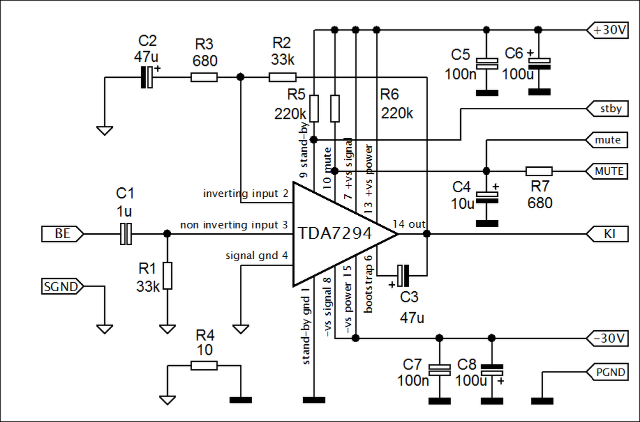
Az azonos színű vezetékek miatt lehet, hogy tévedek, de úgy nézem a ± táp és a teljesítményföld hat helyett csak négy éren megy a két végfok felé.
A másik, a hangszóró pontosan honnan kapja a testet?
A táptól +38 és - az egyik ér, a másik -38 és ugyanaz a -. Ezeket Y-ban elosztottam a 2 panelhez.(ezt nem tudom máshogy fogalmazni)
A bemenő jelföld, az előerősített jelföld és a +12V földje egyesülnek az előfokon. (ezen több test furat van, de összeérnek) A hozzászólás módosítva: Nov 24, 2018
A hangszóró testet a pufferkondiktól kell elhoznod! Ezért füstölnek az ellenállások.
Nagyon szépen köszi a választ, útmutatót !
Átraktam a hangszóró testet a pufferek közé. Kicsit zúg, de nem füstöl ! A jobb oldala megy, a bal oldalon nincs hang, itt a TDA-t tervezem kicserélni, lehet az eddigi miatt elszállt. Méregetek még...
Milyen DC konvertert használsz az LM1036 maghajtására?
Csatolom.Előtte Zener dióda is van a + oldalon, ami a +35V és 0-ból jön.
Helyi elektronikai boltból vettem készen. Nem túl nagyok a képek? A hozzászólás módosítva: Nov 25, 2018
Én is ugyan ezt a felállást alkottam meg a nyáron annyi különbséggel, hogy a trafón egy nem használt szekunder tekercset használtam 7812-es stabilizálással. Így nálam is jelentkezett egy erőteljes zúgás. Ezért inkább kiváltottam a 7812-őt egy kapcsoló üzemű tápegységre és tejesen meg szűnt a zúgás.
Sziasztok!
Első erősítőmet szeretném megépíteni és a TDA7294 IC -re esett a választásom. Viszonylag sokat olvasgattam a fórumot, de inkább kérdeznék, mielőtt valami hülyeséget csinálnék: Kinéztem egy 2x28V 160VA trafót. Ennek kb. +/- 40V lenne az egyenirányított feszültsége, amivel kb. 77W hang és 46W hő teljesítménye lenne az IC -nek 8ohm -on. Link Mindenképpen 2 IC -t szeretnék sztereóban és a kérdésem, hogy ez a trafó jó lenne-e erre a célra vagy inkább alacsonyabb feszültségű és nagyobb teljesítményűt nézzek, esetleg inkább alacsonyabb feszültségű trafóval 2db hídban gondolkodjak? (erre is volt példa a fórumban) A célom, hogy ésszerű határok között maradva viszonylag nagy teljesítményt ki lehessen hozni az elkészült erősítőből. Nem mint ha 0-24 -ben szükség lenne rá, csak időnként jól esik kicsit "kötetlenebbül" zenét hallgatni és olyankor jó, ha van egy kis tartalék az erősítőben. Annyi még, hogy 6ohm -os hangfalat hajtanék vele, ami a fent említett trafóval kb. 96W hang és 63W hő teljesítményt jelentene. Elvileg még pont határon van, de a 160VA így nagyon karcsú a két végfokhoz. (vagy tévedek?) Előre is köszönöm a segítséget!
Két lehetőség van: nem hajtod csutkán a sztereó erősítődet hosszabb ideig, mert akkor leég a trafód, vagy szerzel egy ugyanilyen 160VA-est. Te is kiszámoltad: 96W+63W az 159W, a trafód pedig 160VA-es. Persze lehet gondolkodni, hogy a zene az nem 1KHz-es mérőjel, és hogy van dinamikája, de a buliban, 3 sör után nem fogod kiszámolni, hogy mekkora lehet a max. kimenö feszültség, hogy ne égjen le a trafó. Plusz: a zenék nem csak tuc-tuc-ból állnak, hanem van bennük kitartott mély is, akár elektronikus zene, akár orgonára gondolunk. Ilyenkor már közelítünk a mérőjeles teljesítményhez!
Esetleg rakhatsz a trafódra hővédelmet, vagy ventivel fújhatod, sok lehetőség van. Én szereznék valahonnan egy 220-250VA-es trafót.
Nem árt ha van némi tartalék a trafóban, de én tennék vele egy próbát. Ha nagyon melegszik, a végfok elé kötött trimmerekkel vissza lehet venni egy kicsit a teljesítményt, így nem fog gondot okozni az esetlegesen feltekerve felejtett hangerőszabályzó. Persze ez csak akkor opció, ha megelégszel néhány Wattal kisebb teljesítménnyel.
A hozzászólás módosítva: Nov 28, 2018
Sziasztok. Nagyon hálás vagyok a segítségért amit kaptam!
A hangszóró földjét a pufferek közé kötöttem. A bal TDA-t kicseréltem. A +12V és földje közé 1 100µF kondit forrasztottam szürőnek. Így a zúgás kicsi lett, csak halkítva van némi. Most megy a próbafutása, de nem tudom kihajtani most este. Ha jól szerepel, rendberakom a kábelezést és később fejlesztem tovább. Hétvégén fiam szülinapi bulija lesz és addigra kész. Ezért is ezer köszönet minden segítségért!
& morgo
Nem akarnám kicentizni, inkább nézek egy másik trafót. Még nem vettem meg semmit, előbb meg szeretném tervezni az egészet. Nem buliba menne, otthoni zenehallgatásra szeretném használni. Akartam is kérdezni, hogy ennek az IC -nek mennyire tűrhető a hangja? Részletességre, dinamikára lennék kíváncsi, bár gondolom nem kell tőle nagy csodát várni. Egyébként az említett 6 ohmra mit javasoltok: sima sztereó vagy híd sztereó?
Otthoni zenehallgatásra 20W is bőven elég, sőt, sok is! 10W-tal is akkora zajt tudsz csapni, hogy a szomszéd átszól. Először döntsd el, mekkora teljesítményt szeretnél, után lehet gondolkodni, hogy melyik erősítő lenne a jó. Az akusztikus kérdésekre pedig csak te tudsz majd válaszolni, ha megépítetted az erősítőt. Függ attól, hogy milyen hangdobozt raksz rá, miről hajtod, a lehallgató környezet se mindegy, éppen ezért más véleménye csak szubjektív lehet, az pedig nem visz se előre, se hátra.
A hozzászólás módosítva: Nov 29, 2018
Szia! 40-50 W-ig egészen elfogadhatóan szól és a hűtőzászlója eddig a szintig kezeli könnyedén a disszipáció elvezetését. A tápfeszültség meghatározásához ezt a képletet ajánlom.
Hídkapcsolásban nem ajánlott 8 Ω alatt terhelni.
sziasztok tud nekem segiteni valaki abb hogy épitettem egy tda7294 et de recseg nagyon mi az oka vagy mit kötöttem el vagy a rarj nem volt jo https://www.hobbielektronika.hu/forum/getfile.php?id=249452 ez volt a rajzom
Szia! Tapintsd meg az IC, mennyire meleg! A hőkorlátozás pont ilyen hangban nyilvánul meg.
További hibalehetőség az érintkezési, forrasztási hiba, vagy egy rossz potenciométer. Sajnos a fotón a részletek homályosak, az összeállítás helyessége nem ellenőrizhető. Kérlek, ne feledkezz meg a mondateleji nagybetűről és az írásjelekről! Bántó az igénytelenül leírt hozzászólás.
Nézd át a további hibalehetőségeket!
A képről nem látszik milyenek a forrasztások, ha túl sokáig melegítetted valamelyik lábat annak az IC kárát látja. Készíts jobb fényképet!
és ha tulmelegitettem az egyik lábát akkor kuka.
Inkább az lenne a csoda, ha ennyi melegítést túlélt volna az IC.
Maga az eljárás, hogy közvetlenül a lábakra mennek az alkatrészek az teljesen rendben van, csak a csomópontokat nem az IC lábán alakítjuk ki, hanem előtte. A vezetéket, alkatrészlábat a csomópontban összetekerjük/sodorjuk, hogy újramelegítéstől ne essen szét és egy szabadon hagyott ágat forrasztunk az IC-re, hogy csak annyi melegítés kelljen mint egy NYÁK forrszemhez. Jó páka, ón, folyatószer és gyakorlat sajnos nélkülözhetetlen.
Akkor az ic kuka? amugy a rajz jo?
A hozzászólás módosítva: Dec 2, 2018
Nagyon valószínűnek tartom. A rajz alapján tucatnyi erősítőt építettem, mind kifogástalanul üzemel.
A hozzászólás módosítva: Dec 2, 2018
Okok köszi. És tucc nekem linkelni egy jó rajzot tda 7294 ről köszi.
A rajz garantáltan jó.
Ha ismét nekifutsz az építésnek, ezt az egyszerűbb változatot ajánlom. Sajnos külön rajzot nem készítettem róla, de bizonyára így is követhető. Szerk.: amit a csomópontok kialakításáról írtam, az érthető? A hozzászólás módosítva: Dec 2, 2018
Jó és köszönöm a segitséget meg a rajzot is.
A biztonság kedvéért rákérdezek, érthető-e a passzív alkatrészek előzetes összeállítása?
Igény esetén lerajzolom valamely részletét.
Okok értem most majd a következőt úgy csinálommeg meg nem rakombele az ic t és felfogom rajzolni a számokat is.Amugy köszi a segitséget. Ezvolt az első tda7294 es erősitőm amit épitettem.
Milyen pákát használsz? Néhol matt szürke az ón, ebből még pillanatforrasztót is kinézek
Értő kézben a pillanatforrasztó az komoly fegyver is lehet. Tulajdonképpen egy "humán hőfokszabályzóval" rendelkező páka. (Én sokat használom)
De valóban lehet vele csúnya dolgokat is művelni, ha nem találjuk el a ki-be kapcsolás jó arányát. |
Bejelentkezés
Hirdetés |
















