Fórum témák
» Több friss téma |
- Ez a felület kizárólag, az elektronikában kezdők kérdéseinek van fenntartva és nem elfelejtve, hogy hobbielektronika a fórumunk!
- Ami tehát azt jelenti, hogy a nagymama bevásárlását nem itt beszéljük meg, ill. ez nem üzenőfal! - Kerülendő az olyan kérdés, amit egy másik meglévő (több mint 17000 van), témában kellene kitárgyalni! - És végül büntetés terhe mellett kerülendő az MSN és egyéb szleng, a magyar helyesírás mellőzése, beleértve a mondateleji nagybetűket is!
És ha itt járunk, mint béta... Akkor a pl.: BD249A/B/C jelű típusoknál is van béta eltérés a C-E feszültségen kívül?
megnéztem az adatlapot, az a kapcsolás, amit én találtam,
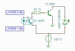
Bővebben: Link egy az egyben ugyanaz, mint az ajánlot kapcsolás. illetve nincs benne a 2.2 µF-es tantál vagy a 10 µF-es elko, azt írják ,az csak akkor kell, ha az 1es láb és a ledek között 6"-nál hosszabb a vezeték/vezetősáv. a 10K-s potit te a bejövő jelre teszed, vagy mint az ábrán, a RefOut ellenállása és a test közé?
sziasztok
lenne egy olyan kérdésem hogy van itthon egy Hetra trafóm ami megy 230ról és 380ról is viszont én soha nem fogom használni 380ról ezért le szeretném venni a dugóját viszont ha leveszem akkor a hozzá tartozó trafót is ki kell vennem?
Én a bemenő jelre tettem, de jó lesz úgy is, ahogy a rajzon van! Ha esetleg nem világítana az összes led max. hangerőnél, akkor a 10k-s potival sorosan kapcsolt ellenállás értékének csökkentésével, vagy növelésével tudod pontosan belőni a ref.feszültséget!
Sok sikert hozzá!
Hali
érdeklődni szeretnék, hogy ha erre az IC-re egy led helyett mondjuk 50 db-ot kötök párhuzamosan akkor a ledek fényereje csökkeni fog?
Elég erősen. Ez az IC nem bír el 50ledet. Optocsatoló+erős tranzisztor párosítással viszont ráköthetsz akár 50-et is.
Sajna még elégé zöldfülű vagyok ezért megmondanád,hogy mi az a optócsatoló és milyen tranzisztort szerezek be
Háláslennék!!!
Csatoltam egy rajzot. Ez alapnak jó.Az 1db led helyett persze annyit kötsz amennyit akarsz, megfelelő elrendezésben és ellenállással.
Annyi kérdésem lenne , hogy a VS1 az mi? mert nekem ez a jelölés még új, a T1 az milyen típusú tranzisztor? és azt értem, hogy a ledeket a az ic 1 és 8 lábára kell kötni de a többi lábbára mit kell kötni? erre mekkora feszt lehet rákötni?
Bocsi a fárasztó és hülye kérdéseim miatt!!!
Bár nem tőlem kérdezted, de az egy tápegység.
VS1 a feszültségforrás. T1-nek mondjuk egy BD241-es megfelel. Az IC többi lábára azt kell kötni ami az általad csatolt rajzon van.
őőőő..hát szerintem két trafó van benne,vagy nem?..hát bekapcsolásnál ki kell választani hogy 230 vagy 380ról fut és mi másért ha nem azért mert két trafója van..vagy nem tom,nem értek a lovakhoz
Hát nem. Egy trafó, de annak két, primer bemenete van, (230/380V) és egy közös águk. (Úgy képzeld el, mint egy középleágazásos szekunder-oldalú trafót, megfordítva. Persze, ez durva hasonlat...)
Ezért kell (lehet) váltani a bemeneti feszültséget.
Hello!
- Bocs, hogy belepofázok, de az opto tranzisztora fordított bekötésű. (C-E csere) - A Led-nek nincs korlátozó ellenállása, ezért ebbe a Led, vagy a tranyó beledögölhet. (A bázisárammal is lehet korlátozni, de a béta és hőfüggés miatt, nem túl illedelmes dolog. Ha kezdetnek, csak pár Led-et köt rá, biztos a halál.) üdv! proli007
Hello Imi! Igazad lehet a diódával kapcsolatban. Mivel egy gyári cuccról van szó nem szívesen barmolom szét amíg nemtom mi a baja. De tény, hogy több dióda is van az áramkörben és mindegyiken mérek ellenállást, ezt az egyet kivéve ami után egy LED van. De ennek ellenére mégis a feszültségből normálisan kissé kevesebbet enged át. Ez egy 1N4148 -asra hasonlít és próbaképpen egy ilyenen keresztül adtam feszültséget és úgy már működik a LED. Holnap kicserélem, remélem az baja...
szia!
Így gondoltad ugye? Mert én eddig csak ilyen megoldással láttam 2 primerű trafókat üdv!
Helló!
Adott egy erősítő STK-4048-al. Eddig tökéletesen működött, de egy bekapcsolás után már nem működött! A rajzon a kékkel jelölt ellenállások elégtek! Lehetséges, hogy az STK ment tönkre benne? Ezt valahogyan ki lehetne mérni?
Kapcsold be, és mérjél egyenáramú feszültséget a kimeneten!
Ha van, akkor a végfok csere!
Bakter, de hülye vagyok tényleg!
Most megnéztem, és igen, a kimenetén ott van az erősítő tápfeszültsége! Amúgy köszi
Hi
Szereintem ez a kérdés elmegy kezdőnek. Szóval tipikus: házimozihoz láda, vegyek vagy csináljak stb. Sok tudakolódás után vettem, miszerint ugyis jobb. So bementem meghallgatam amire volt pénzem, s haza hoztam a kicsikét, szól mint .......áááááá nagyon. Szóval semmi teljesítmény felvételi adata nincs megadva, de viszont van pofájuk ráírni az 550W-ot mint leadod teljesítményt ha-ha-ha-ha-ha-ha-ha-ha 25 cm-es hangszoróval. Van valakinek tipje menyí lehet az annyi? Én olyan 50w-tipelnék a leadotra. Mennyít vehet fel? Ja jamo550 sub.Specification itt van atöbbi
-Hogyhogy fordított bekötésű? Úgy tudtam ha a GND-t kapcsoljuk, így kell bekötni egy tranyót.
-Azért nincs korlátozó ellenállás, mert gondolom megvan oldva az LM3909-esen belül a korlátozás.
ha egy 12 ohmos ellenállás helyett 18 ohmosat használok, lessz valami gond?
50%-kal nagyobb ellenállás már jelenthet valamit! (Más kérdés, hogy mit)
Hello, ha egy nagyfeszgenerátor pl: egy gyújtótrafo megyráz az kellemetlen de nem életveszélyes, de mei van akkor ,ha egy kondenzátort feltöltünk vele a max feszültségre ,akkor halálos is lehet?
Bővebben: Link
Azt szeretném megkérdezni, hogy szerintetek, ezt bármilyen webkamerával végre lehetne hajtani?
El is késziteném. Szerinted lehet ugy használni, mint a laptop-okon van, az az érintésérzékellő? mármint az egeret akarném irányitani vele. Bár a kisvideóban ezt is bemutatta.
Ezt meg kell csináljam
. De valahogy kissebb dobozba kéne zsúfolni mert nekem nincs ennyi helyem.
Sziasztok!
Az smd kondenzátorok-ról lenne egy kérdésem! Milyen feszültségtűréssel készülnek? Mert ahogy néztem HEStore-n, 50V-osak vannak csak (gondolok itt erre, és erre.). Ez egy szabvány? csak azért kérdezem, mert van néhány smd kondim, amikre ugye semmi sincs írva, és szeretném a feszültség tűrésüket beazonosítani (a kapacitásukat multiméterrel vizsgálom). Köszi szépen a segítséget! |
Bejelentkezés
Hirdetés |








Most megnéztem, és igen, a kimenetén ott van az erősítő tápfeszültsége!





