Fórum témák
» Több friss téma |
Fórum » Sonoff táp javítás
Sziasztok!
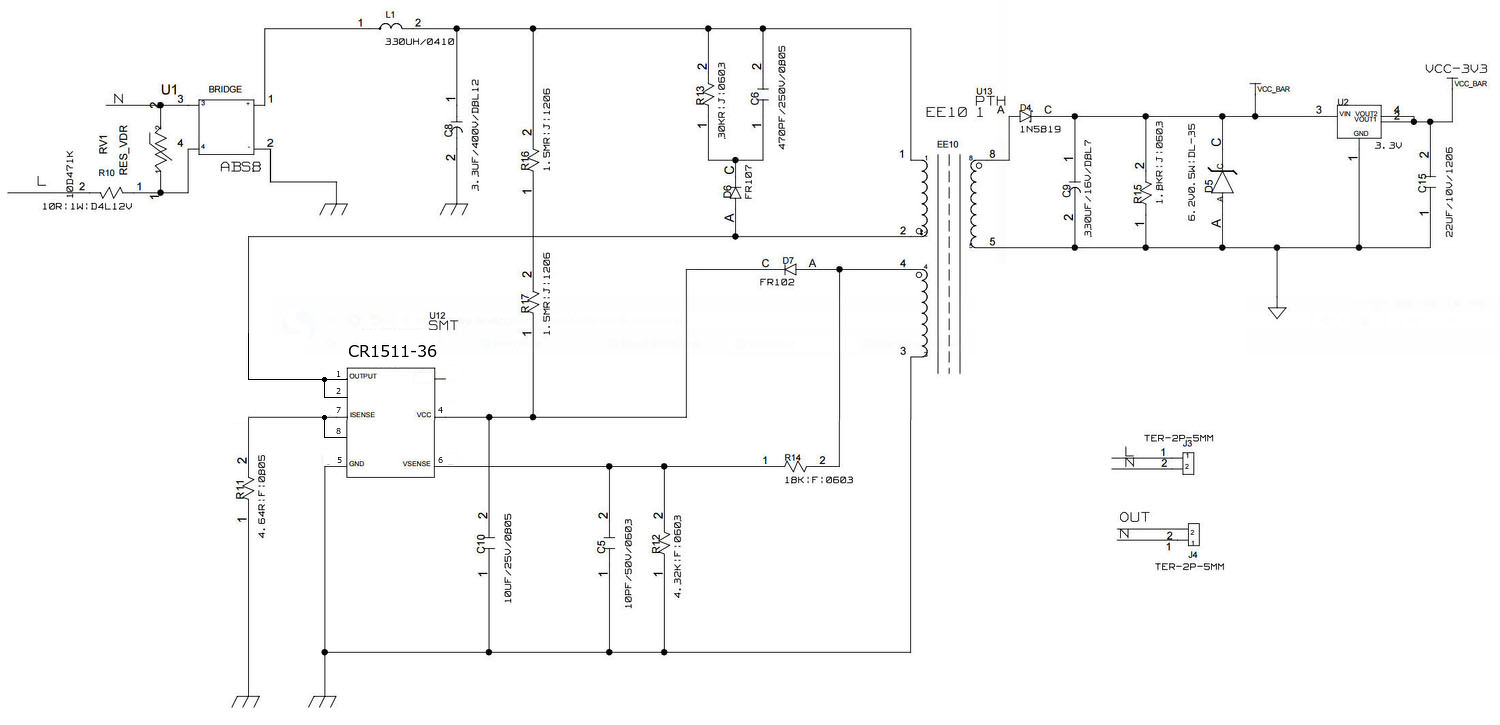
Próbaképp vettem két Sonoff Basic-et, amivel otthoni világítást szeretnék vezérelni. Tasmota firmware-t töltöttem fel rájuk, majd az asztali lámpámmal teszteltem. Gyanús volt, hogy eléggé melegedett, és volt némi szaga, ezért nem akartam egyből a helyére tenni a kötődobozba. Egy hét után az egyik, bekapcsolt állapotban egyszer csak elköszönt. Úgy néz ki, hogy a táp része döglött meg, mert ha 3.3V-ot, vagy 5V-ot (a stab. részre) adok neki fixen, akkor működik. Egy egyszerű kapcsolóüzemű tápegység lakik benne, de nem boldogulok vele. Szerencsére a másik még jó, így azon tudok méregetni. Kissé nehezíti a vizsgálatot a 230 VAC jelenléte, valamint az hogy az SMD alkatrészeket sem szívesen veszem ki egyesével, mert csak a további hibalehetőségek számát növelném a találomra kivett majd visszarakott apró alkatrészekkel. Graetz része jó, 310 V körüli feszültség mérhető. A PWM IC tápfeszültsége viszont 6-8 VDC közt változik (a másik eszközön stabil 8 V), C10-et kivettem: 9uF, D7 jó, D6 nem zárlatos. Szekunder oldalon mindössze 1 V indukálódik, még úgy is, ha D4 kivételével leválasztom a stabilizátor részt (bár nem tudom, ez a fajta táp, működik-e üresjáratban) PWM IC-t - ha az lenne hibás -csak kínából tudnám pótolni. Ám de sok értelmét nem látom, mert kb. annyiból veszek egy másik Sonoff-ot. Viszont netes kutatás eredményeképp, nem egyedi problémáról van szó, mert más is tapasztalt ilyet. Feltehetően tervezési, vagy kivitelezési hibáról (nem megfelelő tűrésű alkatrész beépítése például) van szó. Amíg tehát nem sikerül megoldani ezt a problémát, nem tartom érdemesnek beépíteni a helyére, hogy pár hét után ki kelljen onnan szedni. Szóval, kapcsolóüzemű tápegységekben jártas fórumtársak segítségét, tanácsát várnom. Köszönöm! A hozzászólás módosítva: Jan 19, 2019
Először megmérném az R16-R17 ellenállásokat. Nagy értékükre való tekintettel hajlamosak a "megnyúlásra", ennek eredményeképpen nem tud kellően emelkedni a feszültség a C10-en = nem indul be a vezérlő logika. Ebben a pozícióban igen jó minőségű - impulzustűrő - ellenállás szükséges.
Nekem a régebbi - hasonlóan működő - IC típusoknál legjobban az orosz félwattos MLT ellenállások váltak be - az így javított monitorokat sosem láttam viszont. Ha mégsem nagyobb az értékük, akkor is nyugodtan cserélheted 1Megohmosokra és a tartósság érdekében állhatna 4db-ból - akár soros, akár párhuzamos kapcsolással. (Sorosnál a kettőt egy pozícióra "háztető" formában, míg párhuzamosnál egyszerűen egymás fölé szerelheted.)
Köszönöm a válaszodat!
Megmértem az ellenállásokat, 1.5 M mindkettő, de azért kicseréltem őket 1 M-ra. Érdekes módon a IC 4-es lábán nem változott a feszültség. Pedig még emlékszem a feszültségosztó képletre (Uki=Ube*R2/(R1+R2)), ami alapján egyet is elég lett volna cserélni ahhoz, hogy 10V-ra változzon a feszültség. Ube= 310V, R1=3M, Uki=8V, akkor számításaim alapján R2=80k, így R1=2.5M esetén ~10V lenne Uki. Adatlap alapján ezzel már el kellene indulnia a PWM IC-nek. Cseréltem még C10-et egy elkóra, figyelve a polaritásra. Így már 6 és 10 V között változik a Vcc, de csak nem akar beindulni az a nyavalyás. Hétvégén ránézek egy szkóppal, hátha okosabb leszek. A rajzot nézve most az ugrott be, mi van, ha zárlatos lett a trafó primer tekercse, de gondolom akkor a BJT az IC-ben feladta a küzdelmet.
Nincs sajnos. D4-et kivettem, megmértem. Ha a zener-re 5V-ot kötök, akkor a relé is működik. Tehát a szekunder oldal jó, a stab. ic is működik.
Megnéztem a primer tekercs sem zárlatos, 5.5 ohm az ellenállása.
Hello!
Kiderült azóta, hogy mi a baja, és mi a megoldás? Addig én sem szívesen építenék be ilyeneket, amíg ez a hiba előfordulhat.
Sziasztok. A mai nap folyamán elfüstölt egy originál Sonoff TH16 smart switch. Tiszta új volt, fél óra használat után megadta magát. Kinézetre az U1, R2 tuti kuka, ha les időm átmérem a többi alkatrészt is. Tudntok segíteni az alkatrészek beazonosításában?
jav:CSC7102C az U1, lehet valamivel helyettesiteni? A hozzászólás módosítva: Márc 6, 2021
Szia!
Itt megtalálod a rajzait: https://www.itead.cc/wiki/Sonoff_TH_10/16 A helyettesítőségről nincs infóm sajnos.
TH10 kapcsolási rajza megvan, de ez TH16, más benne az U1.
Aliekszpresszen van, de 10 darab a minimum, nem éri meg venni.
Hát igen, a tíz darab majdnem annyiba kerül, mint egy Sonoff. Kérdés, meddig bírja az új.
Rákerestem erre a típusra és meglepően sok hasonlóan megégett, így ezzel valami nem igazán tűnik oknak, ezért szerintem is valós a gyanúd, hogy ebből fogyóeszköz lehet.
Sziasztok!
Van egy Sonoff TH10 eszközöm, hozzá egy AM2301 érzékelő. Hőmérője rendben van, egy tizeden belül mér. A páramérője viszont nagyon csal felfelé. Lehet valahogy kalibrálni vagy offsetet állítani? Köszi A hozzászólás módosítva: Márc 26, 2021
|
Bejelentkezés
Hirdetés |















