Fórum témák
» Több friss téma |
A mértékegységet a mérőszámtól szóközzel el kell választani!
A tulajdonnevekből képzett mértékegységek (Ohm, Volt, Amper, stb.) nagy kezdőbetűvel írandók!
CMOS:
CD4060 -nak és 32.768 kHz -es óra quartz felhasználásával máris megvan a 2Hz -es kimenet, amit további CD4040 -el megvalósított 60 -szal való osztással más fél perces órajel is előállírható. Egy további 2 -vel való osztás (CD4013) helyreállírja az 50% -os kitöltést. uP: Egy mikrokontrollerrel megvalósítható, hogy a fél percenként váltson állapotot ez egyik kimenete. Pl. 10F320, 32.768 kHz -es quartz órajelgenerátorral és egy kis programmal, SOT-23-6 tokban.
Ahogy mondod.
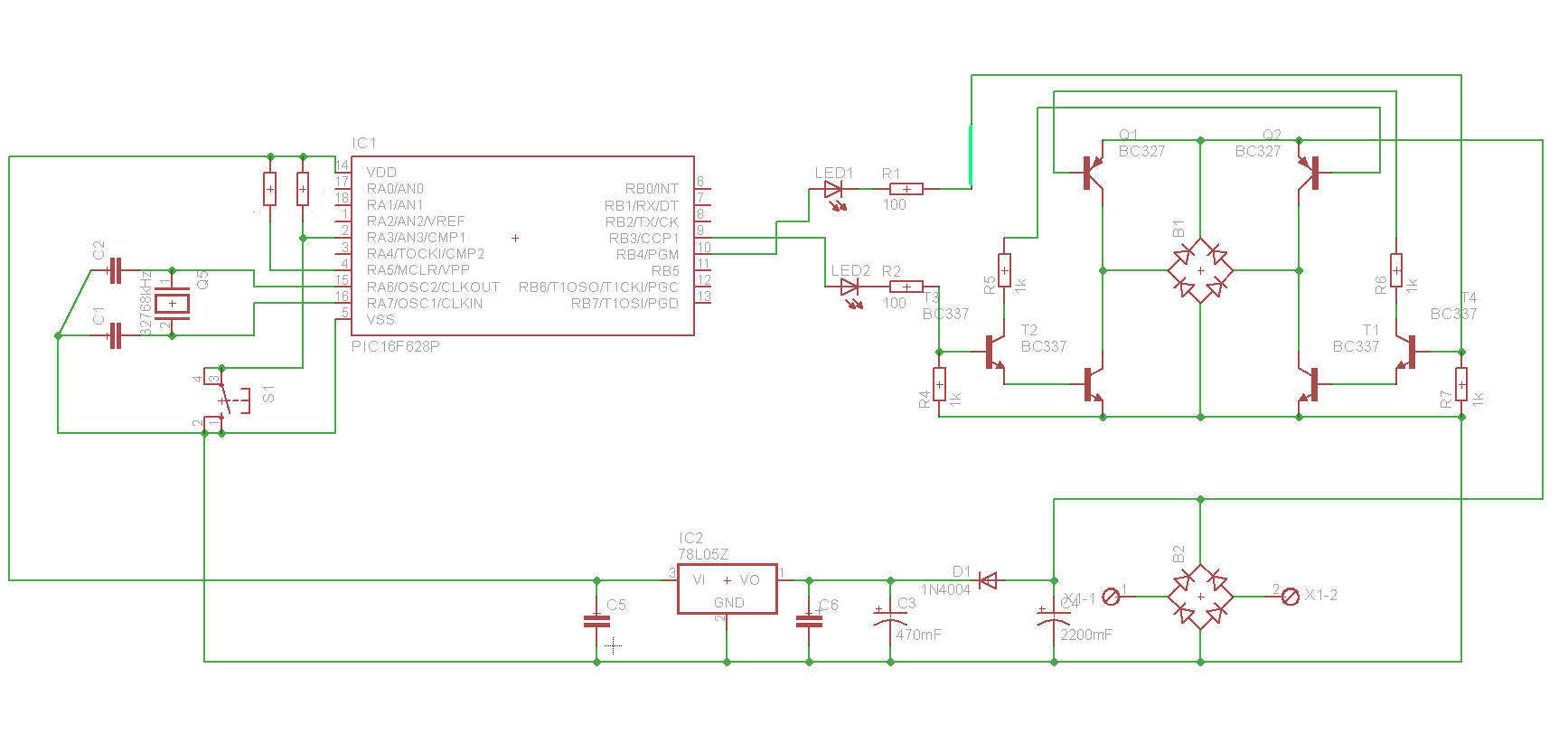
![]() Bővebben: Tipikusan 24 Vdc kell neki. Páros percenként egyik polaritással, páratlan percenként másik polaritással de csak 2 másodpercig. H-híd, 24 V-ról táplálva. 50% kitöltést nem kell helyreállítani, inkább 2 monostabillal beállítani az impulzus hosszát. Gondolni kell arra is, hogy a beállításhoz meg kell tudni állítani a léptetést, illetve az előre léptetéshez "gyorsjárat" is kellene... uC-vel szokás megoldani, mellesleg.
Szerintem ezzel a topikkal jobban járnál: Bővebben: Link
Első ötletem mikrokontroller meg H-híd volt, de ez a 2 monostabil talán a legegyszerűbb még a gyorsjárat is megoldható vele.
(mikrokontroller már elsőre is ágyúval galambra ötletnek tűnt, csak ezért nem vetettem fel) Idézet: „... mikrokontroller már elsőre is ágyúval galambra ötletnek tűnt ...” Egy 8 lábú kontroller kisebb, olcsóbb, rugalmasabb mint a számlánc (CD4040, CD4020) és a két monostabil (CD4017) és megcsinál mindent. Gyors/normál léptetés, két kimenet beállítható impulzus hosszal. Ha 14-18-20 lábú kontrollert választasz, még a mutató helyzet is detektálható, az idő DCF77 -ről vagy GPS -ről szinkronizálható.
Monostabil meg "H" híd helyett elég egy kondenzátoros csatolású négyszög kimenet. 24V egyenről 100µF csatolóval. Végül is 1/120 Hz négyszög kell. Az állítást sem kell túllihegni, egyszerűen egy nyomógomb segítségével adni kell a kimeneti buffer bemenetére egy-egy plusz impulzust. Ezzel igaz egyszerre két percet lép, de nagyon egyszerű. Lassításhoz pedig le kell kapcsolni pár percre.
Idézet: 8 MHz-es kvarc, PIC controller, Timer2: 16, 15, 50 -> 166.66666666... Hz. Ezt tovább osztani 10 000-rel kb. gyerekjáték. Ez csak egy példa, van pár lehetséges kombináció. A pontosság a kvarc pontosságától függ, Hp41C pedig további lehetséges extrákra is rámutatott. Nem olyan nagy ágyú az. „kvarcból 0,016666666666667_Hhz nem elérhető”
Hamár kontroller, én óra kvarcról működtettem, sokkal pontosabb, és ide bőven elég a sebessége.
|
Bejelentkezés
Hirdetés |











