Fórum témák
» Több friss téma |
Hali!
MPLABX v5.15 és XC8 v2.05 - A képen látható hülyeséget csinálja. Szerinte nem találja az xc.h állományt, de ennek ellenére hiba nélkül lefordul. A másik eset, amikor csak sárgával húzza alá az include sort a következőre hivatkozva: "There are unresolved includes inside <xc.h>". Mit és hol kellene beállítani? Már, ha találkoztatok ilyennel.
És még hosszan sorolhatnánk...
![]() néhány a lehetséges megoldások közül: kilép, újraindít / clean / build all / új projekt létrehozása
Ez az IDE fejlesztés egészen gáz, főleg hogy már vagy 10 éve nem tudnak egy normálisan működő verziót kiadni. Emlékszem, még a mezei MPALB & C18 fordítóval is mindig reszelgetni kellett, mert sose ment normálisan, ugyanilyen hibák voltak ott is.
Aztán lehet tényleg csak valami beállítás probléma.
Sziasztok!
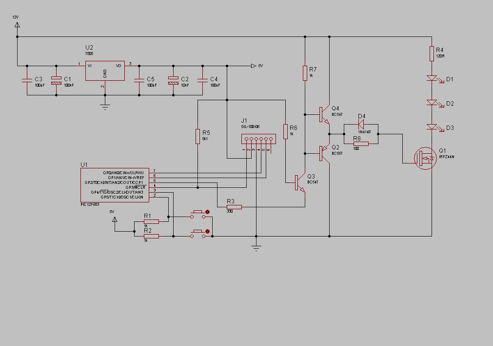
Köszönöm a forráskódot, át fogom nézni és biztos, hogy hasznos lesz számomra. Köszönöm a további észrevételeket Tasznkanak is. Javítottam őket. Illetve kicsit átvariáltam a rajzot a tranzisztoros fet meghajtás implementálásával. Ezért most a módosított eredetit és tranzisztoros meghajtással kiegészítettet is mellékeltem. Az általad közzé tett tranzisztoros meghajtásban a tranzisztorokat lecseréltem, mert a rajzomban szereplők szintén vannak itthon, így nem kell vennem. Néztem az adatlapokat, de ha nem siklottam el semmi felett, akkor elvileg ez nem okozhat problémát. Szerintetek így már nekiállhatok nyákot tervezni újra? A tranzisztoros meghajtást szeretném megcsinálni, mivel jeleztétek, hogy az előnyösebb. Valaki lát esetleg további hibát benne, amit érdemes lenne javítanom?
A projekt beállításainál megadtam abszulút elérésiúttal az include könyvtárat a fordítónak és jó lett. Most csak a szokásos sárga aláhúzás van. Nem értem mi történhetett, eddig nem kellet belepiszkálni. Ez a sárga aláhúzás is csak némelyik projektnél van.
Hello! Az igaz, hogy így nem lesz baj az áramkorlátból, mert nincs söntellenállás. De ha lenne, gond is lenne. Mert ha túláram van, a BC lehúzná a vezérlést. Ekkor a Q4 is melegedne, de a 100Ohm füstölne, mert majdnem 100mA folyna rajta. Tehát jó esetben a Q5-el nem a Fet Gate-et kellene lehúzni, hanem a Q3 emitterét. Ekkor csak a PIC kap max. 15mA terhelőáramot.
Amúgy Vilmos nem 330 Ohm-ot használt korlátnak, hanem 0,33 Ohm-ot. Ekkor az áramkorlát értéke 0,6V/0,33=1,8A. A Fet pedig legrosszabb esetben (zárlat és 100% kitöltés) 21,6W-ot disszipálna. Mert hiába a PWM, a Fet átmegy analóg üzemmódba a korlátozással. Egyébiránt szerintem ez a kérdéskör nem ide tartozik, mint ahogy a nyák sem.. A hozzászólás módosítva: Máj 7, 2019
Az egytranzisztoros kapcsolásban a PIC nem lesz túl boldog, ha 12V-ot akarsz elnyeletni vele. Így felesleges a stabkockával óvatoskodni. A második kapcsolásról annyit, hogy még a 120W összteljesítményű ledes reklámvilágítás PWM szabályzásához sem építettem ilyen bonyolult áramkőrt.
Mindkettőben. Az elsőnél a tranzisztor bázisával együtt a PIC bemenetét is felhúzod 12V-ra, ráadásul az 5k-1k osztó nem is engedi lezárni a tranzisztort. A másodikon az R9 az eredetiben 0,33Ohmos nem 330, de mivel a rajzon rövidre zártad, akár ki is hagyható. A 7805-nek minimális terhelés is kell a stabilitáshoz, ehhez lehet kevés lesz a PIC, lehet helyette 78L05 vagy valami még jobb típus.
Mind a kettő rajzon csináltam hibákat, amiket észre is vettetek szerencsére. Az elsőn R6 tévesen a 12V-ra megy az öt helyett. A másodikon R9-nek nem kellene párhuzamosnak lennie. Az ellenállás értéket is elnézem.
proli007: Most telefonról vagyok, holnap normális méretben összevetem a javaslataid a rajzommal. Így kicsit nehézkes. Tudom, hogy kicsit elmentem a pic-es tartalomtól, ezért elnézést kérek. A nyák tervet nem is fogom itt erőtetni, az eredetit is csak azért tettem fel, mert nem gondoltam, hogy ennyire bonyolult lesz a dolog és csak egy megerősítést szerettem volna kérni az elgondolásra. De szerencse, hogy beszélünk róla, mert nekem elég hasznosak a javaslataitok. sonajkniz: Igen, amit mellékeltél, az egyszerűbb, de én hajlamos vagyok túlbonyolítani a dolgokat. Ha bevállik, akkor meg tovább tudom fejleszteni az elgondolást más célra is.
Sziasztok!
Átrajzoltam proli007 ajánlásának megfelelően és az észrevett hibákat is javítottam. Így már remélem nincs vele más gond. Ha szerintetek az utolsó rajz alapján stabil lesz a működése, akkor neki is állok megépíteni és elkezdem a programot megírni. A hozzászólás módosítva: Máj 9, 2019
Hali!
Nekem nem világos mi mit csinál? Főleg a GP2,Q5, Q3 emittere/bázisa. Azt látom hogy valami áramkorlátot próbálsz belevinni... de minek? Azt írtad van előtét, és több van párhuzamosan. A Q4 kollektorába valami ellenállást kéne tenni mert az átkapcsolás pillanatában a két tranyó egy pillanatra rövidrezárja a tápot, és vagy kibírják, vagy nem, korlátozni kell az áramot. De kell ez a bonyolult fet meghajtás? A hozzászólás módosítva: Máj 9, 2019
Sziasztok!
Mivel elektronikai ismereteim kimerülnek többnyire önszórakoztatást célzó amatőrködésben, így sok dolog működését nem látom át. Pl. nem értem, mi a szerepe Q3-as tranzisztornak. Biztos van, csak én nem látom. Megköszönném, ha valaki elmagyarázná. Továbbá, csak én látom úgy, hogy ha Q5 működni kezd, belezavar úgy a PWM jelbe, hogy Q2 és Q4 egyidejűleg is nyitva lehet valamilyen mértékben? Mert ha nem tévedek, az áramkorlát analóg módon működik, és ezt egy digitális kapcsolás nem biztos, hogy értékel. A hozzászólás módosítva: Máj 9, 2019
Szia!
Fent javasolták a fet meghajtást a felesleges melegedés ellen. Azért rajzoltam így át. Illetve itt meg azt, hogy húzzam át Q5 lábát. Így kicsit már belekeveredtem. Lehet, hogy Q5-öt és R9-et megszüntetem és nem lesz áramkorlát. GP2 a PWM kimeneti lába. Az első linken található javaslat szerint csináltam, hogy Q2, Q4-en keresztül kapcsolgatja a fet-et, Q3 pedig a fázishelyes vezérlés miatt szükséges. Azért nem fet meghajtó ic-t használok, mert ezek az alkatrészek itthon is megtalálhatóak. Közben guglizgattam a neten példa kapcsolásokat és egyiknél sem láttam, hogy használtak volna Q4 kollektorában ellenállást. Annyira mérges vagyok magamra, hogy ezekre nem emlékszem már, pedig még nagyon sok éve tanultam is róla... A hozzászólás módosítva: Máj 9, 2019
Hali!
Minden jelnek van fel/lefutási ideje, amikor épp félúton jár mindkét tranyó nyitva van. Én tennék be, hogy valami korlátozza az áramot. Igaz hogy ez nagyon rövid idő, de van...
Ahhoz, hogy mindkét tranzisztor "valamennyire" nyitva legyen, a két bázis között minimum a BE dióda nyitófeszültség (0,3 ... 0.6 V) kétszeresének kellene lennie. Azonban a képen a két bázis össze van kötve, azaz a köztük mérhető feszültség 0V.
Akkor marad ez a végleges rajzom, amit utoljára mellékeltem. Köszönöm a segítséget mindenkitől és bocsánat, hogy kicsit offoltam a topicot. Nemsokára visszatérek valószínűleg, mivel úgy is lesz kérdésem a szoftver írása közben is.
A Q3 fázisfordításnak van benne. A Q5 az valami védelem, de eleinte nem is volt jó, és már nem nagyon követtem a verziókat. A Q2-Q4 szerintem nem lehet nyitva egyidejűleg, de ha jól látom ezt Hp41C kolléga is megerősítette. Egyébként én alapból nem egészen értem minek ekkora felhajtás egy A4-es asztal meghajtásához. Már nem akarom visszaolvasni de ha jól tudom 1 árva FET-el kapcsolgatja a LED-eket annak a báziskapacitásával meg elbír a PIC is, meg játszanak itt a disszipációval, könyörgöm egy FET elbír pár ampert PWM üzemben minimális hűtéssel. A4-es asztaltól több LED-et kapcsolgattam nyákhűtéssel vagy egy kisebb zászlóval. Ráadásul ő 3-asával rakja párhuzamosan. Mindegy. Majd ő eldönti mit akar.
Idézet: „A Q3 fázisfordításnak van benne” Oké! De mitől fordít fázist, amikor a bázisa folyamatosan pozitívot kap, az emiterén pedig a PIC forgatja a polaritást? Azaz akkor vezet, akkor húzza le Q2-t és Q4-et negatívra, amikor a PIC kimenete is negatív. Ráadásul a PIC-en keresztül.
Szia!
Eredetileg én is egyszerűbben akartam volna megcsinálni, de a melegedés miatt javasolták ezt. A fet-et meg azért nem tudom a pic kimenetére direktbe kötni, mert amilyen típusú fet-em van, annak nem elég az 5V a nyitáshoz. Erre feljebb felhívták a figyelmem. Alkatrészt ezért a projektért pluszba nem akarok vásárolni, így a meglévőkből építek. Mivel többek között te is jelezted, hogy túl van variálva, gondolkodom még a legegyszerűbb módra való visszaalakításon is, bár tetszik, hogy kicsit ezt is sikerült megbonyolítanom. ![]() Tudom, hogy a célra túlkomplikált így és egyszerűbben is megoldható. Viszont mivel én nagyon ritkán tervezek panelt, inkább utánépítek, ezért a napokban sok olyan dologra hívták fel a figyelmem, amit vagy nem tudtam, vagy teljesen átsikottam fölötte. Az, hogy túlbonyolított egy ilyen egyszerű dologhoz nem feltétlenül baj számomra, mert úgyis hobbiból csinálom és ha tanulok belőle az sosem baj. Mivel egy gyakorlott embernek ez elég triviális probléma és mindenki a saját rutinja szerint kicsit egyedileg csinálná meg, ezért néha bele is keveredtem a tanácsokba, amikor kicsit egymással is vitát folytattatok a probléma megoldása érdekében Köszönöm mindenkinek, akinek volt valami észrevétele a rajzzal kapcsolatban.
Hello!
A Q3 itt szintillesztési feladatot lát el. Egyébként pedig a tranyó három alapkapcsolásából ez a közös bázisú (régen földelt bázisú) kapcsolás. Mint olyan, fázist nem fordít, áramot pedig nem erősít. Ha a PIC kimenete magas szinten van, akkor a tranyó zárva van, és a kollektora a +12V tápon. Ha a PIC alacsony szinten van, a tranyó nyitva van, így kollektora alacsony szinten lesz. A kapcsolás jelenlegi hibája, hogy R3 szükségtelen, mert nyitott tranyó mellett, a bázis és a kollektoráram feszültséget ejt rajta. Így az "L" szint nem lesz megfelelő a Fet számára. Én is rossz tanácsot adtam, hogy az áramkorlátot az emitterbe kösse, célszerűbb lett volna a kollektorba kötni. Tehát helyesebb ha a 330Ohm rövidzár, valamint a Q5 a Q3 kollektorába megy. Valamint növelni célszerű az ellenállások értékét, részben mert nem kell 5mA bázisáram egy tranyó számára hogy 12mA-t lehúzzon, részben pedig feleslegesen terheli kb. 17mA-el a PIC-et. Egyébként így van, az áramkorlát analóg. Tehát fűtene a Fet ha az belép. Így valóban nem sok értelme van, ha ezt a PIC nem veszi észre és nem szünteti meg a vezérlést. Ha észrevenné a túláramot és megszüntetné a PWM jelet, megvédhetné a Fet-et a szétégéstől..
Igazad van. Na látod én már át sem néztem rendesen az utolsó verziót meg a szintillesztésről is elfeledkeztem.
Akkor R3-at is megszüntetem benne. Melyik ellenállásokra értetted, hogy emelni célszerű és milyen értékkel? Q5-öt és R9-et kivettem belőle, hogy annyival is átláthatóbb legyen számomra is.
Sok ellenállás már nem maradt, az R6 és R7-et 2,2..3.3k-ra.
Sziasztok,
Az alábbiakban kérném a segítségeteket: Adott pic12f675 C-ben készítettem egy programot, amelyebe megszakítást használok, timer0-ra és GPIO-ra. Az IOC-ot csak 1 lábra állítottam be. Hiába tiltom le a GPIE=0 az adott lábon történt változás akkor is kiváltja a GPIF=1 et. Mi lehet az oka?
A válasz az adatlap DS41190G 64. oldalán a Figure 9-10 -en látható.
Ez alapján ha a GPIE=0 akkor az ioc nem tudna kiváltani megszakítást. Vagy nem jól értelmezem?
A kérdés az volt, hogy a GPIF=1 -et beállítja-e. Igen, beállítja. A GPIE bit engedélyezi, hogy legyen-e belőle kérés (felébresztés), a GIE bits pedig azt, hogy a kérést elfogadja-e a megszakítás kérést a kontroller.
Látatlanban: az Interrupt Flag (GPIF) beállása önmagában nem jelent interruptot, csak ha az Interrupt Enabled (GPIE).
Az interrupt handler-ben az alábbi feltételt kell vizsgálnod:
|
Bejelentkezés
Hirdetés |


















