Fórum témák
» Több friss téma |
Ezen a rajzon követheted a két test szétválasztását.
Az IC azt közvetíti ami a bemenetére érkezik. Az invertáló bemenet is bemenetnek számít! A két teljesen egyforma panel között, ha a beültetésben nem találod a hibát, akkor a huzalozásban érdemes keresned.
Köszi a segítséget! Átnézem. Valóban rosszul csatoltam vissza.
Az antiparalell diódának életvédelmi szerepe van, akkor használatos, ha a teljesítményföldet összekötöd az érintésvédelmi földdel. A diódának bírnia kell a kismegszakító leoldásához szükséges áramot!
Például akkor használjuk, ha mikrofon, vagy hangszer a jelforrás és ide fut be azok fémes felületéről érkező testvezeték.
Az áthallásos panelnél a bemenet és a föld között 22k ellenállást mérek. A bemeneti pont és az IC lába között pedig szakadást. Ezek információk ismeretében hol hallatszik át a rendszer? Lehet hogy segítene itt is a bemeneti földrehúzó?
A bemeneti pont és az IC 3-as lába között kondenzátor van, természetes, hogy szakadásnak méred. Nálad valami még rá van kötve a bemenetre, ha ott ellenállást mértél. A forrasztási oldalt kellően megtisztítottad? Nem lehet átvezetés a NYÁK-on? Rengeteg ónt tettél rá, könnyen megrepedhet és nem lesz hosszú életű a panel.
Eltettem az áthallásos paneleket. Raktam be helyette egy másik sztereo panelt. A képen is látszik. A bal oldali az új panel. A jobb pedig amire földre húzó ellenállást tettem. A különbség a két panel között, hogy az új nem gerjed a jumper kábel hatására. Erősebb a súgás a háttérben ennyi. A másik panel ennyi vezetéktől gerjedt. A földre húzást követően pedig halkan jódliznak a háttérben a sógorok az éteren keresztül ha nincs bemeneti jel.
Amit jumper kábelnek nevezel az egy antenna. Ilyen a használat során nem fordul elő, vagy árnyékolt vezeték, vagy sodort érpár megy a bemenetre és a test természetesen be van kötve.
Olyat tudok elképzelni, rádiófrekvenciás tartományban jobban teljesít a jobb oldali panel, azért érzékenyebb. Az RF jelet természetesen még az IC előtt ki kell szűrni, nálam a potihoz van telepítve: R1, C1, R2, C2.
Sziasztok! Reloop kapcsolása kompatibilis TDA7293 al is ?
Abba az irányba kompatibilis, visszafelé már nem Bővebben: Link
Ennek a kapcsolásnak a nyák tervét megkaphatnám pdf ben?
TDA7293-mal építesz? Két csatornás lesz? Sok minden történt azóta.
Igen 7293 lesz, ezért folytassuk is abban a topikban.
Szia Reloop! Ennek az egyszeru nyomtatott áramkörnek nem találom sehol a kapcsolási rajzát, lennél olyan kedves hogy megosztod velünk?
Szia! Nem készült róla rajz. Az adatlapi kapcsolástól az alkarészértékek térnek el, valamint a Standby (9) láb közvetlenül a pozitív tápra került.
Szia! Után épitettem a nyák után. Majdnem pöccre indult mind a két ic. Az egyiknél először elfelejtettem lekötni az egyes lábat a testre, de ez mentette meg a féltáptól, amit tudom hogy nem szeret az ic egyáltalán. Univerzális nyákra raktam össze annyira '' egyszerű ". Még kettő darab fog készülni. Az autómban fog muzsikálni 4 csatornás erősitőként. Tápja +-27Vdc, oldalanként 4 ohmal terhelve, persze ez a táp vissza fog esni egy kicsit kb +-24V ig. Ők fogják hajtani az ajtó hangszórókat highpass filteren keresztül. A sub szekció erős túlzás lesz. (Hangnyomás versenyre készül, másik topicban segitséget is szeretnék kérni majd a hangolással kapcsolatosan). Amugy ez a hangszóró de nem is offolok tovább. Köszönöm a segitséget!
Ugye nem ezt a hangszórót fogja kergetni, édeskevés lesz hozzá.
"Ők fogják hajtani az ajtó hangszórókat highpass filteren keresztül."
Köszi, ott a pont, hiába ma csak tíz órát vezettem...
Szia! Viszont kíváncsiságból kipróbáltam. Meg 1 ohmos terheles eseten sem volt gondom a melegedéssel. A mellékelt hangszóró a sub szekció amit ki fognak egésziteni a 4 csatorna amit a kolléga idézett. Highpass filteren keresztül.
Jól választottad meg a tápfeszültséget, ha feljebb viszed szeret fűteni az IC.
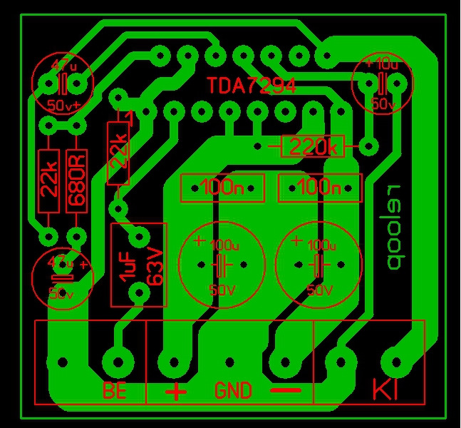
Sziasztok. Ennek a nyákrajznak keresem az eredeti lay vagy lay6 verzióját.
Sajnos a gépemről elveszett merevlemez hiba következtében....
Szia! Magam is pont így jártam. Rajzold újra a kép alapján, vagy építs inkább E_2-őt!
Szia! Csak vasalni valo pdf.em van, ha segit.
Köszönöm.
Az a gond hogy ehhez már javában úton vannak az alkatrészek, csak idő közben a gépemben egy merevlemez bemondta az unalmast. Nekem nagyon bevált egyszerű kapcsolás, sok helyre építettem már be.
Szia, szerintem ez az.
Üdv Mindenkinek!
![]() Nekem egy szuberősítőre lenne szükségem, ami tisztán tud minimum 50-70W-ot szolgáltatni nekem 4 ohm-on. E cél kapcsán felmerült a TDA 7294, mint alternatíva. Ebben szeretném kérni a segítségeteket, több kérdésem is van de egyelőre csak egy: Egy használt gyári erősítő alkalmas lehet-e alapnak gondolok pl. arra hogy a tápja megfelelő lehet-e vagy kis barkácsolással azzá tehető-e? Például ha az van írva a pufferkondikra hogy 50 V 6800 µF akkor az jó lehet? A trafó szekunder feszültségét szükséges-e/ lehetséges-e 40 V-ra levinnem? Tudnék szerezni olcsón meghibásodott erősítőt, aminek gondoltam, a belsejét a tápon kívül kidobom, a doboza és a tápja már nagy segítség lenne ha passzolna az IC-hez. Köszönöm!
Az egyik pár watt-al többet tud, és párhuzamosan köthető alapból. Hangban nincs különbség a kettő között.
|
Bejelentkezés
Hirdetés |

















