Fórum témák
» Több friss téma |
Mielőtt kérdezel, a következő két dolgot ellenőrizd!
I. A helyes tápfeszültségek megléte.
II. A kimeneten van-e egyenfeszültség.
Élesztés.
Elöző hozá szolásra picit reagálva. Sok,, szemetet " javítottam javítok és sokszor vagyok azon a ponton most hagyom abba a fenébe. Valahogy mindig csinálom tovább. És nem adom fel végűl.
Szia. Ez a jó hozzáállás. Nállam is előfordulnak bakik amikor repülnek javítás után a tranzisztorok, de mégse állok meg hanem átgondolom és folytatom. Behringer600 problémás végfokját szívesen megépíteném mert érdekel hogy mit ronthatott el. Van itthon minden hozzá.
Nem tudom tudtok e abba segíteni ,hogy Omitronic psso hp 2400, vagy 3200 kapcsolási rajza fel lelhető valahol ? Mivel amit javítok el szált úgy hogy 1 tranyó lett teljesen zárlatos. Elötte ugyan igy ment tönkre. És szeretnék pontot tenni az ,,i "re hogy mi is a baj.
Sziasztok!
És ha a rajz,vagy a nyákterv,vagy az alkatrészek milyenje vagy a méretezés hibás,akkor hiába ülök előtte akár órákat,napokat az akkor sem fog el indulni. Amit egy végfok modul javításával el lehet követni,mindent meg próbáltam mert használni akartam mert nem azért csináltam nyákot,hogy kidobjam. Itt valami bibi lehet,mert a fészen írta egy tag,hogy neki sem indult. Meg van a nyák úgy ahogy le tettem,de nem tudom hogy mit lehetne kezdeni vele,mert bár mi javallatot meg csinálok,ugyanaz a szitu,hogy nem indul,s ugyanazok a hiba jelenségek vannak.
Sziasztok!
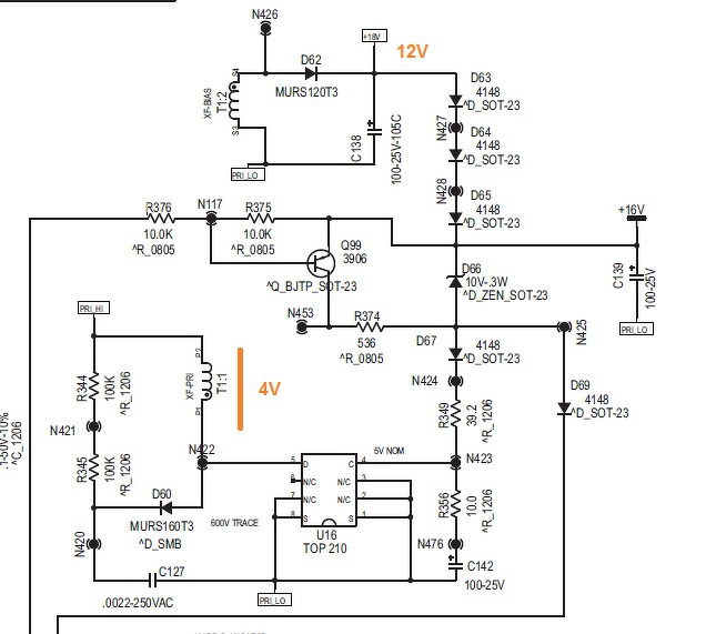
Van egy QSC PLX1602-es végfokom aminek indítási problémája van. Nincs meg a 18V a trafó kimenetén, csak 12V. Van egy CX702-es végfokom is ami hasonlító alapnak jó. A trafó primer tekercsén 4V-ot mérek a hibás erősítő esetén. A jó erősítőnél 0,3V kb. A kondenzátorok (100uF, 470uF, 10uF) ki lettek cserélve (low ESR kondikra). Szerintetek hol lehet a gond? A TOP210-es IC is cserélve lett. Valamint a LM556, SG3525, IR2110 és az LM339 is.
A sok fölösleges cserétől megkímélnéd magad, ha előbb kiméred az egyes alkatrészeket, amik mérhetők. ( Diódák, ellenállások kondenzátorok, kapcsoló, relé, egyes tekercs-részek.)
Majd a feszültség-értékeket kell mérni bekapcsolt állapotban, ahol kezdődnek a lényeges eltérések, vagy hiányzik, ott kell keresni a hibás alkatrészt-áramköri részt. Szóval, mérni kell. Üdv!
Természetesen mérve voltak az alkatrészek. Az IGBT tönkremenetele több alkatrészt is vitt magával.
A TOP210-es IC és a T1 trafó is hibás volt.
Az IGBT tönkremenetelét valami hiba okozta, azt kell megkeresni, mert az IGBT azért elég sok mindent kibír, ha nem a határértéken üzemeltetik.
Mérni kell tovább, feszültség-értékeket is, ahol van és abból következtetni, hogy az jó, vagy nem jó, majd mérni tovább. Primer tápfeszültség? Azok alkatrészei? Segéd-tápfeszültség? Relés-áramkör? Tessék fokozatonként mindent mérni, kivéve és úgy mérni, ha bent nem mutat értékelhető adatot. Üdv!
Ugye a service manual-ban le van írva, hogy mérjük a segédtáp részt. Leválasztó trafóval 60Vac-t kötök az erősítő betápjára. Így a power LED-nek már világítania kellene, valamint a segédtáprésznek teljesen életre kell, hogy keljen.
Viszont ezen körülmények között csak 12V jelenik meg a segédtápnál.
Sziasztok
Èrdeklődni szeretnèk hogy egyik rajzon 470 ohm van míg a beültetèsin 56 ohmos ellenállás van Milyen cèlt szolgál az ellenállás módosítása?
Szerintem a kapcsolásirajzon jól van feltüntetve elég reális értéknek tűnik.
Egy hónapja szerencsétlenkedtem egy sokkal régebbi Omnitronic végfokkal, nem találtam hozzá pontos rajzot, de a legközelebbit ezen az oldalon találtam.
Bővebben: Link Legörgetsz, jobb oszlop, Service document, rákattintasz, és ott van szépen becsomagolva.
Köszi szèpen
Sziasztok!
TL 081el tudna valaki csatolni egy mukodo eloerositot? Szimpla 12Vdc taprol szeretnem hasznalni es 1-2Vpp jelet legalabb 9-10Vpp ig feltornazni.
Szia! Nézd meg az adatlapját! Bár nem írtál terhelést, de egészen nagy impedancián is necces lenne 12 V tápból 9 Vpp-t kivenni. Keress rail-to-rail műveleti erősítőt!
Sziasztok!
Egy Crest Audio 4801 javításán fáradozom. A ventilátor vezérléssel akad problémám. Bekapcsoláskor a ventilátor meg se moccan és az IC1 (LM317) forrósodik. Feszültség nem mérhető a ventilátor csatlakozóin. (J2 csatlakozó 8-as 9-es láb) Ha leveszem a ventilátort akkor bekapcsoláskor megjelenik a 24V majd szépen lecsökken 14V ra. Az IC nem melegszik. Van ötletetek mi okozhatja ezt? A ventilátor külön tápról működik. Az LM317 cserélve lett. Köszönöm!
És mennyi annak a ventilátornak a fogyasztása?
És melyik ic melegszik 1 vagy a 3?
A ventilátor eredeti, vagy cserélted?
A j2/3pin az hová megy? A rajzból nem derül ki...
https://audio-circuit.dk/wp-content/uploads/simple-file-list/Crest-4801-pwr-sm.pdf
A kijelző PCB-re.
Azon a j2/3 pinen 44V van? ( a fan modulon)
A hozzászólás módosítva: Máj 30, 2019
A kijelző modulon ellenőrizd a biztosítékot és a diódahidat is. hogy miért oda tették?....
Még nézd meg, hogy a j2/8 össze-e van kötve a kijelző modul gnd-vel. A drótozási rajzon nincs, de ez szerintem hiba a rajzon... A hozzászólás módosítva: Máj 30, 2019
Ma délután kerül az asztalra megint.
Jelzem miket mértem!
Sziasztok El inditottam az Omitronic psso HP 2400 at . Áram korláton megy szépen, szól stb.. nem is melegdnek benne az alkatrészek .Ami melegszik annak melegedni is kell. Viszont kérdésem a következő lenne. Hogyan tudok munkapontot mérni és álitani ? Mivel közös kollektoros az egész kapcsolás és az emiter ellenállásokon 0.00mV mérhető . Esetleg a meghajtó tranzisztor 4,7R jén vagy hol kellene mérnem ? Előre is köszönöm a választ.
Ha 0.00mV-ot mérsz az emitter ellenállásokon, akkor 0.00mA a nyugalmi áram.
Ha nincs benne nyugalmi áram beállító poti, nem tudod állítani csak ellenállás cserével. Mérj bázis-emitter feszültséget a végtranzisztorokon... ha 0.3-0.4V közötti értéket mérsz, minden rendben. Esetleg nézd meg szkóppal a keresztezési torzítást. |
Bejelentkezés
Hirdetés |

















