Fórum témák
» Több friss téma |
Sziasztok!
A robogomra szeretnék egy riasztót csinálni, a riasztó EZ lesz és ehhez szeretnék (a 3 kapcsoló helyére) egy infra kaput vagy egy mozgásérzékelőt építeni. Abban kéne segítség, hogy melyiket lenne célszerübb, egyszerűbb és rajzok is jól jönnének Szerintem az infrakapu jobb lenne mert a vevőt rátenném a kormány alá a kesztyűtartóra másikat az ülés alá és amikor be van kapcsolva a riasztó és valaki ráül akkor riasztana míg mozgásérzékelő lehet akkor is riasztana ha valaki elmegye melette Nah szóval jöhetenek az ötletek Köszi
Én a te helyedben higanykapcsolót használnák, de ha csak az a 2 megoldás jöhet szóba, akkor szerintem is az infra kapus lenne a jó
Az a baj, hogy a higanykapcsolóhoz egyáltalán nem értek
Hali!
Idézet: „Higanykapcsoló [szerkesztés] Üvegcsőbe nyúló két elektróda közötti zárást folyékony higany végzi. Működtetéshez ezt a kapcsolót egyszerűen el kell fordítani, hogy az érintkezők beleérjenek (vagy nem) a higanyba. Robbanásbiztos, nagyáramú, pergésmentes. Mozgó berendezésben vagy extrém hőmérsékleten működése bizonytalan. by:wikipedia” Felépítése: van egy kis üvegcső (2 végén levan zárva), amiben elvan helyezve 2 érintkező és a csőben van egy ksi adag higany. Ha megbillented a csövet akkor a Hg ráfolyik a 2 érintkezőre és zárja azt. Már értem köszi szépen.Csak, hogy ezzel hogyan tudnám megoldani azt még mindig nemtudom. Ha tudnátok egy kapcsolást ahol higanykacsolóval van vmi ilyesmi az jó lenne.
Köszi de sztem inkámb maradok infra kapunál márcsak azért is mert mivel motorrol van szó a higanykapcsoló elég könnyen eltörhet.
Hát... szépen "kipárnázod" és nem fog eltörni!
DE a te döntésed, én nem kötelezlek az én ötletemre, sok sikert az infra kapushoz!
Hali!
Szerintem nézz utánna vagyonvédelmi boltban, lehet kapni rezgés érzékelőt,esetleg azzal megpróbálni.Infra kapunál a szabadban mondjuk rászáll madár, ráugrik a macska ott a vakriasztás.De ez csak ötlet
Ez télleg jó ötlet ez a rezgésérzékelős megoldás, nagyon tetszik
Utána is néztem neten találtam egy oldalt, már csak az áraira lennék kiváncsi.Rezgésérzékelő
Azt hiszem, hogy maTakee ötleténél maradok és ezt fogom megépíteni: Higanykapcsolós motorriasztó!
Télleg jó mer nem nagyon lehet vakriasztás (max. nagy szél stb... de akkor nem kapcsolom be) jól kipárnázom majd a higanykapcsolót és bárki megdönti a motoromat annak annyi!!!
Maradhatsz az optokapusnál, egérből bontható ingyen és jó. Nemrég építettem egy kollégámnak, működik. Az egérben található mindkét kaput és tárcsát felhasználtam, 90fokkal elforgatva, így az oldalirányú és az előre-hátra elmozdulást is érzékeli.
A tárcsára egy horgászólmot kell erősíteni, én golyót raktam. Így mindig be akar állni a gravitáció miatt függőlegesbe, amikor elmozdul, változás lesz az optotrazisztoron. Egy 4093-al formáltam a jelet, és csak akkor ad impulzust, ha változás van, mivel nem tudod, hogy hol fog megállni, résen, vagy takarásban. Egy résnyi elmozdulás épp elég érzékenységet ad, se sokat, se keveset. Amire ügyelni kell: - ha több egeret bontasz, jelöld meg, hogy melyik tárcsa melyik kapuhoz való (napokig szívtam egy összecserélt tárcsa-kapu párossal, nem akart üzemelni, csak a sajátjával, nem mindegy a résméret) - a kapu úgy álljon, mint az egérben a tárcsához képest - akadás nélkül forogjon a tárcsa - az ólom ne tudjon felakadni Ugyanez az alapja a kapásjelzőnek, de ott nem volt rá érdeklődés... Ha kell rakok fel rajzot és fényképeket... Üdv Inhouse
Háát eléggé furcsának tünik az ötlet meg eléggé sok hibát lehet elkövetni és bonyolult is meg végülis kell 2infra egér ami sajnos nincsen nekem lomba. Ha megvenném az egereket már drágábban jönnék ki belőle. Valószínüleg
EZZEL fogom megcsinálni mert nem törik mint egy higanykapcsoló és olcsobb is.
Én biciklire szeretnék valami riasztó megoldást. Az érzékelő egy házi készítésű rezgésérzékelő lenne vagy egy higanykapcsoló. A rezgésérzékelőt úgy képzelem el hogy egy nyákdarabra forrasztok rézből egy kis henger a henger belselyénél levő rézfóliát elválasztanám a hengerhez forrasztott érsszel valahogy beforrasztanék mondjuk egy tollrugót és a tetejére egx pici kis horgászolmot . Ha megmozdul a rugón levő kis súly hozzáér a hengerhez és ez így rázódik a kör. Így az érzékelő megvan csak azt kéne megoldani hogy egy kis impulzusra is úgymaradjum a trazisztor vagy relé de álljon vissza alaphelyzetbe szirénának meg 55-tel összedobot valamit vagy egy kis piezó zümmert. Kiegészítésnek gondoltam még egy jeladót és vevőt ami sípol ha riasztás van.
Ebben kérném a segítségeteket.
Semmi bonyolult nincs benne, hibát pedig mindig el lehet követni.
Nem kell "2db infra egér", egy db hagyományos golyós egér kell hozzá, mivel a 2 irányhoz 2pár érzékelő van benne... Tehát 1, azaz egy db párszáz forintos egér, akár bontóból, de lehet, hogy a sarki számtech boltban neked adják, mert ma már az optikai a menős... Kell még 2 golyóólom, ha horgászol, belenyúlsz a dobozodba és van. Kell 1db 4093 (100Ft) és még egy pl. 4011 (100Ft), kis darab próbanyák ha nem akarsz maratni, némi vezeték, pár apróság, de azok aztán már tényleg nem tételek, bármelyikhez kellenének... Itt mindegy, hogy lejtőn (bizonyos korlátok között, ha fekszik, akkor nehéz megoldani), vagy vízszintetesen állítottad le a motort, mindig jelezni fog a mozgásra. Amit én csináltam, kb 90fokot tudott bejárni a golyó. Úgy látom ez a rajz is link nélkül marad...nem erőltetem tovább... Üdv Inhouse
Inhouse!
Engem érdekelne rajz erről a riasztóról mert szinte mindenem van hozzá igaz ez bringához lesz. Esetleg még ki kellene egészíteni egy kis jeladóval és egy vevővel hogy jelezzen nálam is . Erre van valami ötleted?
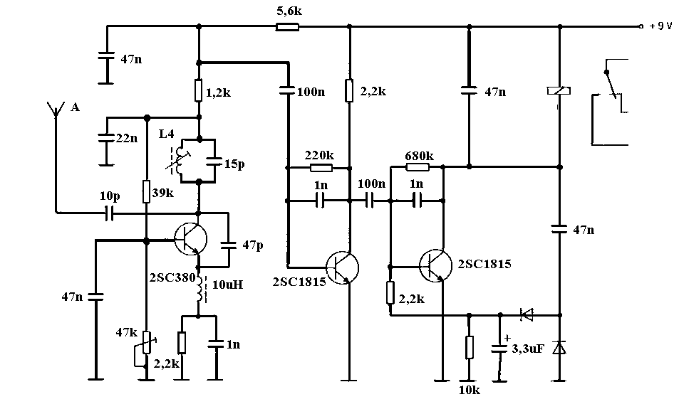
Íme a rajz, mellékeltem gyakorlati tanácsokat is.
Tehát csak elmozduláskor ad jelet, mindegy, hogy állt amikor le lett állítva. Néma riasztó, tehát ott helyben semmi sem történik, egy veznélküli csengő tulajdonképpen pagerként van használva. Már bánom, hogy nem csináltam róla képeket... motorriasztó Üdv Inhouse
Ezer kösz a rajzért!
Mivel kezdő vagyok lenne egy-két kérdésem. A 9,1V-os dióda a Zener vagy milyen dióda? Va nekem fénymásolóból kibányászott optokapu sztem az. Képeket melékeltem. esetleg ezeket is felhasználnám ha megfelelnek. Esetleg tudsz mondani olyan kapcsolást amivel kiváltahatom a csengőt? Igencsak nagy tudom lehet kicsinyíteni de mégis azért azt is én csinálnám integrálhatnám ehhez.
Ahol V (volt) értéket látsz és a dióda katódjának egyik (régebben mindkettő ellenkezőleg) vége le van törve (a rajzban), akkor az zener.
Bármilyen optokapu jó lehet, ki kell próbálni. Nem csengőt raktam mellé, hanem a vezetéknélküli csengő adóját. Az egész belefért talán a legkisebb OBO dobozba (villanyászok használják), kb. 4*5*8cm. Rakj mellé egy autós zümmert, némelyiknek egész jó hangja van, vagy ha erősebbet akarsz, akkor egy hangoskodó tolatóizzót, ha megreszeled a búrát, elszakíthatod az izzószálat és spórolsz pár wattot. Építhetsz is hozzá hangkeltőt, csak nem fog ekkora méretben ekkorát szólni... Ja, a képeket nem mellékelted... Üdv Inhouse
Hello!
Ok akkor zener csak én mindig a két oldalas letörést láttam eddig és azt hittem ez más fajta.Bocs igen vezetéknélküli csengőre gondoltam én is és azt szeretném kiváltani valami kis egyszerű-adó vevővel. És mostmár tényleg felrakom a képet.
Vezetéknélküli csengőt kiváltani valami kis egyszerű adó-vevővel?
Mégis mi lehet ennél kisebb, egyszerűbb? A képen levő optokapuhoz tartozik réselt tárcsa? Nem csak egy végállást érzékelt? Ha ez utóbbi, akkor nem lesz nagy felbontása és neked kell hozzá tárcsát csinálnod... Inkább bonts egy kidobott egeret... Üdv Inhouse
Hello!
Igen valószinűleg végállást kapcsolt akkor ezt kihagyom. Még lenne az a kérdésem hogy ennek minimum mekkora fesz kell? És ha mozog a tárcsa akkor csak akkor húz be a tranyó ha állandóan mozgatják vagy ha egyszer megmozdult akkor behúzva marad ameddig be van kapcsolva? Felrakok ide két rajzot amit itt találtam ezt szeretném távjelzőként használni. Ja és estleg tudom off de fel tudnál rakni valami kis rajzot egy egyszerű riasztóféleséget ami csak annyit csinál ha megszakad egy helyen az áramkör pl kapcsoló akkor behúz egy tranyót és úgy is marad amíeddig ki nem kapcsolom?
A minimum fesz 3V körül van, a cmos IC-k itt indulnak. Ha telepről akarod, akkor minimum 3db AA (3*1,5V=4,5V) legyen benne, az a biztos, még ha merül is menni fog egy darabig. Az ellenállásokat újra kell számolni, a 2 sorbakötött optokapu LED is jó lesz még. 10mA alatt volt, ha jól emlékszem a fogyasztás, 5mA körül az optokapu LED-jei és 1,5mA a veznélküli csengő adója. Ennél kevesebbre levinni nem lehet...
A tárcsa megállhat éppen résen is, ezért van a 4093-as rész, ami a kondi és ellenállás értékétől függően egy impulzust csinál a folytonos jelből is. Ha jól emlékszem nincs 1s az impulzus hossza, változtasd a kondi, vagy/és az ellenállás értékét, ha növelni akarod az aktív kimeneti időt. Szerintem a veznélküli csengőnél jobb, olcsóbb, megbízhatóbb, kisebb távjelzőt nem tudsz csinálni. 27MHz-en az antenna is kicsit nagyobb, mint 433MHz-en. Ne fogj neki egyből RF cuccoknak, előbb jöjjenek az egyszerűbbek... Ilyen alap riasztó kapcsolások millió helyen vannak, többek között, mintha itt ezen az oldalon is lenne ilyesmi. De pl. a BC547 10k-s ellenállása előtti pontra köthetsz egy BC557-et (PNP), a kollektora megy az ellenállás-diódák közös pontra, az emittere a plusszra, és a bázisa egy 10k-n keresztül a testre. Ez így alapból nyit, megy a plussz a BC547-nek, az is nyit és jelzés van. A megszakítandó vezetéket a BC557 BE-re kötöd, ha rövidre van zárva, nem tud nyitni, ha szakad, akkor nyit. Üdv Inhouse
Hello!
Én egy Nokia Li-Ion akksiról használnám ami 3,6V-os mert elég vékony és van hozzá töltőm nem kell telefon hozzá. De ez a legkisbb probléma. Az ellenállások átszámolása nem gond gondolom csak az optokapu ledjeinek az előtétjét kell csak változtatni. Oké akkor marad a vez. nélküli csengő. De mivel még azonnal nem lesz csengőm ezért szeretném kiegészíteni egy PIEZO zümmerrel és ehhez kéne egy kapcsolás ami ha kap egy impulzust akkor behúz egy tranyót amire rá van kötve a zümmer. Ja és úgylátom félreértettük egymást az előző kérdésemben nem arra gondoltam hogy ehhez az optokapushoz kellene a kiegészítés hanem egy külön kis riasztóra gondoltam pl szobába. na de ezt most hagyjuk most a fő cél a bringa védelme. Remélem viszonylag értahetően fogalmaztam.
Ott a végén a tranyó, testet kapcsol, azzal kapcsolhatsz egy zümmert. Bár 3,6V-os zümmer gyárilag valószínű nincs, ezért csinálsz egy astabilt 2 tranyóval és rákötsz egy piezót.
Több ellenállást is változtatni kell, a schmitt trigger előtt az optokapu tranyójának kollektorellenállását be kell lőni, hogy jól kapcsoljon, nézd meg a 4093 adatlapját, hogy mekkora feszültségszintek tartoznak ekkora táphoz, vagy rakj potit. A BC bázisellenállását is csökkentsd le. Elvileg, ha minden ellenállást elharmadolsz, jónak kellene legyen, kivéve az időzítéshez valót, azt neked kell beállítani, hogy mekkora legyen az aktív kimenet ideje... Üdv Inhouse
Hello!
A 4012-őt lehet helyettesíteni 4013-al?
Inkább 4011-el, a 4013 az egy dual D flip-flop. A lényeg, hogy nand kapu legyen. Ha egy irány elég, akkor a másik oldalról kimaradó 2 schmitt trigger kapu is jó.
Üdv Inhouse
Okés kösz bocs hogy untatalak a sok kérdésemmel.
A golyóstoll rugós is jó megoldás,a plüss állatokban lévő ütésérzékelős áramkörök is így működnek.
|
Bejelentkezés
Hirdetés |





Utána is néztem neten találtam egy oldalt, már csak az áraira lennék kiváncsi.








