Fórum témák

» Több friss téma
Fórum » RIAA korrektor
 
Témaindító: Ghost Rider, idő: Aug 25, 2006
Témakörök:
Lapozás: OK   122 / 152
(#) CHZ válasza FerencziJ hozzászólására (») Szept 26, 2019 /
 
Ez nem valasz a feltett kérdésemre.
(#) FerencziJ válasza CHZ hozzászólására (») Szept 26, 2019 /
 
A test a földön van.
(#) CHZ válasza FerencziJ hozzászólására (») Szept 26, 2019 /
 
(#) pucuka válasza FerencziJ hozzászólására (») Szept 26, 2019 / 1
 
Idézet:
„Érintésvédelmi szempontok miatt (250V egyenfesz), földelni kell.”

Nem kell, sőt akkor lesz földhurok. Érintésvédelmi szempontból is jobb, ha nincs földelve (a hálózati földhöz), mert ha földfüggetlen, nem tud földhurok lenni, de érintésvédemileg is az a pont lesz földön, amit méltóztatik megérinteni. Így nem tud kialakulni a testeden átfolyó áram.
Ami egyébként sem túl nagy, hiszen a csöveknél nagy értékű ellenállások vannak, amik eleve megakadályozzák a veszélyes áramok kialakulását. Megcsíp rendesen, de veszélyben nem vagy, és ha félsz a nagyobb feszültségtől ne tapizd, vagy ne is építs csöves erősítőt, korrektort.
(#) FerencziJ válasza pucuka hozzászólására (») Szept 26, 2019 /
 
35 éve "ráz" az áram, nem félek tőle, csak óvatos vagyok.....
(#) FerencziJ válasza CHZ hozzászólására (») Szept 26, 2019 /
 
Kipróbáltam, eredményre nem vezetett....

Tehát újból:
1. korrektor műkszik, szép csendes alapzaj, nincs brumm.
2. bemenet megfog, természetesen búg, szuper
3. rca-ba kábel bedug, és búg (50Hz). A kábel másik vége lóg a levegőben, nincs sehová sem bedugva, sőt még a lemezjátszó közelében sincs. Ezt már nevezhetjük kétoldali (sztereo) kábelundornak?
(#) CHZ válasza FerencziJ hozzászólására (») Szept 26, 2019 /
 
RCA aljzatokat szigetelten kell szerelni! Dobozahoz csak egy ponton csatlakozhatsz GND..
A hozzászólás módosítva: Szept 26, 2019
(#) FerencziJ válasza CHZ hozzászólására (») Szept 26, 2019 /
 
így van szerelve
(#) CHZ válasza FerencziJ hozzászólására (») Szept 26, 2019 /
 
Láthatjuk is?
(#) FerencziJ válasza CHZ hozzászólására (») Szept 26, 2019 /
 
Nem sokmindent látnál belőle, elég zsúfolt a ház, van benne csöves hangszín, bemebetválasztó, dac, varázsszem, és az ominózus shure M65.
A felsorolt bemenetek egyikével sincs gond, 2 line brummentes, dac szintén. Nem a földhurok a problema.
Ja és ugyan az a nyák az alapja, mint amit Eddy bemutatott az előző oldalon.
A hozzászólás módosítva: Szept 26, 2019
(#) CHZ válasza FerencziJ hozzászólására (») Szept 26, 2019 /
 
Ennyi cuccot egy dobozban nem egyszerű jol megcsinàlni, foleg ha kozos szekunder tekercsröl megy a tàp.
(#) Cinema válasza FerencziJ hozzászólására (») Szept 26, 2019 / 1
 
Nem kell földelni, több gerjedés és brumm okozója a nem megfelelő földelés, illetve árnyékolás.
A csöves korrektor tápegysége a hálózattól galvanikusan el legyen választva, ez a fontos. A készülék fém háza az legyen a táp testpontjával, - a negatívval csöves erősítőnél - összekötve de csak egy pontban, a tápegységnél.
Ez a hidegpont az egész készüléket részben árnyékolja, részben azonos potenciálra helyezi a fém alkatrészeket, amik kapcsolatban vannak a fém szerelőlappal.
Csöves készüléknél muszáj, pláne a látvány-erősítőknél, hogy a fém árnyékoló fóliát, vagy fém burkolatot összekössük a táp negatív pontjával, mert a csöves erősítőnek szüksége van egy sztatikus árnyékolásra is, ami védi a gerjedésektől, a külső szórt brummtól és ezáltal nem lesz brummos az erősítőnk.
(Régi csöves rádió ha búg és semmi nem segít, akkor alul a szerelőlapnál az alufóliás árnyékolást javítsuk ki, ha hiányzik az alja, akkor csináljuk meg és a fóliát a táp negatívval kössük össze, ezután nem fog búgni, belső hibából adódóan.)
A be és kimeneti csatlakozókat szigetelten kell szerelni, nehogy ezzel egy "földhurkot" hozzunk létre, ami úgy nézne ki: a fém váz a tápnál testelve, a bemeneteknél testeljük a vezetéket, a kimenetek szintén testelve, ezeket összekábelezve más készülékekkel máris kész a földhurok, - ami nem a hálózati védőfölddel van kapcsolatban!
A sztereó kábeleknél az egyik csatorna hideg, vagyis testvezetékét szakítsuk meg és kb. 4,7-10 Ohm1W-os ellenálláson keresztül kössük be a hidegpontra a panelon. Ez csökkenti, illetve, megszünteti a belső földhurkot.
Ha minden erősítőnket így építjük meg, akkor nem lesz brumm a rendszerünkben és idegen készülék sem fog gondot okozni.

Üdv!
(#) FerencziJ válasza Cinema hozzászólására (») Szept 26, 2019 /
 
"A csöves korrektor tápegysége a hálózattól galvanikusan el legyen választva, ez a fontos. A készülék fém háza az legyen a táp testpontjával, - a negatívval csöves erősítőnél - összekötve de csak egy pontban, a tápegységnél."

Eddig így volt, most szakítottam meg fentebbi javaslatra egy 4R7-el.

"A be és kimeneti csatlakozókat szigetelten kell szerelni, nehogy ezzel egy "földhurkot" hozzunk létre, ami úgy nézne ki: a fém váz a tápnál testelve"

így van szerelve.
(#) sandor1632 válasza FerencziJ hozzászólására (») Szept 26, 2019 / 1
 
Kérlek tegyél fel képet, mert így ez alapján senki nem tud segíteni a problémádban!

Ha mellé tudnál készíteni egy rajzot a táp és GND összekötésekről már azzal is beljebb lennénk.
Ha az rca kábel végét rövidre zárod akkor is búg?
(#) Cinema válasza FerencziJ hozzászólására (») Szept 27, 2019 / 1
 
Nem értem Én ezt, lehet, hogy öregszem és azért, vagy mert nem ugyanazt látjuk-halljuk, mint amiről írunk.

A hálózati védőföldelést tessék elfelejteni, nem kötjük sehová sem a jelvezetékekhez egy erősítőn belül!

Hiányzik az idézetből a másik fele, az ami lényeges!
A "testelés" és a "földelés" két külön dolog! Érted?
Báráhol is testelsz egy vezetéket, akkor annak a következménye meghallatszik a jelben, ha rossz helyen testelsz akkor brummos lesz, ha csak egy pontban, akkor nem.
A védőföldelés teljesen külön dolog, gyengeáramú készüléken belül nem kötjük sehova a védőföldelést.

Üdv!
(#) FerencziJ válasza Cinema hozzászólására (») Szept 27, 2019 /
 
Értem amit mondasz, sőt tanultam és alkalmazom, hiszen villamos szakember vagyok.
(#) CHZ válasza FerencziJ hozzászólására (») Szept 27, 2019 / 1
 
szuper
3
Idézet:
„. rca-ba kábel bedug, és búg (50Hz). A kábel másik vége lóg a levegőben, nincs sehová sem bedugva, sőt még a lemezjátszó közelében sincs. Ezt már nevezhetjük kétoldali (sztereo) kábelundornak”

Ez termeszetes, lógó kábel antenna, ha a masik végé nem csatlakozik sehová.
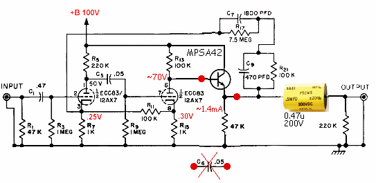
(#) eddy123456 hozzászólása Szept 30, 2019 /
 
Mindenkinek nagyon szépen köszönöm!
Kaptam egy rajzot:
A magas tényleg sok és ráadásul a 7.5M csak 1M ez gondolom probléma.
A Brumm viszont attól van, hogy nincs külön sasszi föld és föld.
(#) CHZ válasza eddy123456 hozzászólására (») Szept 30, 2019 /
 
Ezekkel az értékekkel sok magas, kevés mély lesz.
Megfelelő értékeket már csatoltam>
Plusz tranyó nem hátrány.
A hozzászólás módosítva: Szept 30, 2019
(#) FerencziJ válasza eddy123456 hozzászólására (») Szept 30, 2019 /
 
Tényleg gyenge a mély, én már megrendeltem a kondikat hozzá. 4,7uF+2*470nF oldalanként. Remélem teltebben szól majd. De a tranyót kihagynám belőle. Ha már csöves, szerintem semmi keresnivalója benne egy félvezetőnek sem, max a tápban.
A hozzászólás módosítva: Szept 30, 2019
(#) CHZ válasza FerencziJ hozzászólására (») Szept 30, 2019 /
 
Ha a korrekciós tagokban marad a kondi, nem sok változást fogsz hallani.
(#) FerencziJ válasza CHZ hozzászólására (») Szept 30, 2019 /
 
Melyik tagra gondolsz pontosan?
(#) CHZ válasza FerencziJ hozzászólására (») Szept 30, 2019 /
 
Csatoltam a módosított kapcsolást: Bővebben: Link
A hozzászólás módosítva: Szept 30, 2019
(#) FerencziJ válasza CHZ hozzászólására (») Szept 30, 2019 /
 
Igen, kérdezni is akartam....átnézem.
(#) CHZ válasza FerencziJ hozzászólására (») Szept 30, 2019 /
 
C1, C2 értéke lényeges.
(#) FerencziJ válasza CHZ hozzászólására (») Szept 30, 2019 /
 
épp ezt tanulmányozom...
(#) CHZ válasza FerencziJ hozzászólására (») Szept 30, 2019 /
 
Tanulmányozd és cseréld, több kondiból érdemes pontos értéket keresni.
(#) FerencziJ válasza CHZ hozzászólására (») Szept 30, 2019 /
 
Mindig összeválogatom az alkatrészeket..mit ajánlasz ide. Wima FKP2, FKP3, vagy inkább Kemet SMR szériát, mind audió. Van e tapasztalat?
(#) CHZ válasza FerencziJ hozzászólására (») Szept 30, 2019 /
 
WIMA MKP4, vagy MKP10, REMIX stiroflex is szuper oda.
(#) FerencziJ válasza CHZ hozzászólására (») Szept 30, 2019 /
 
Az MKP4-ről nem mondja az adatlapja, hogy audió, azért nem használnám ide.
Következő: »»   122 / 152
Bejelentkezés

Belépés

Hirdetés
XDT.hu
Az oldalon sütiket használunk a helyes működéshez. Bővebb információt az adatvédelmi szabályzatban olvashatsz. Megértettem