Fórum témák

» Több friss téma
Fórum » Tiszta B-osztályú erősítők
 
Témaindító: highand, idő: Márc 2, 2011
Témakörök:
Lapozás: OK   4 / 5
(#) tothbela válasza reloop hozzászólására (») Szept 27, 2019 /
 
Quad405 budget edit.
(#) highand válasza reloop hozzászólására (») Szept 27, 2019 /
 
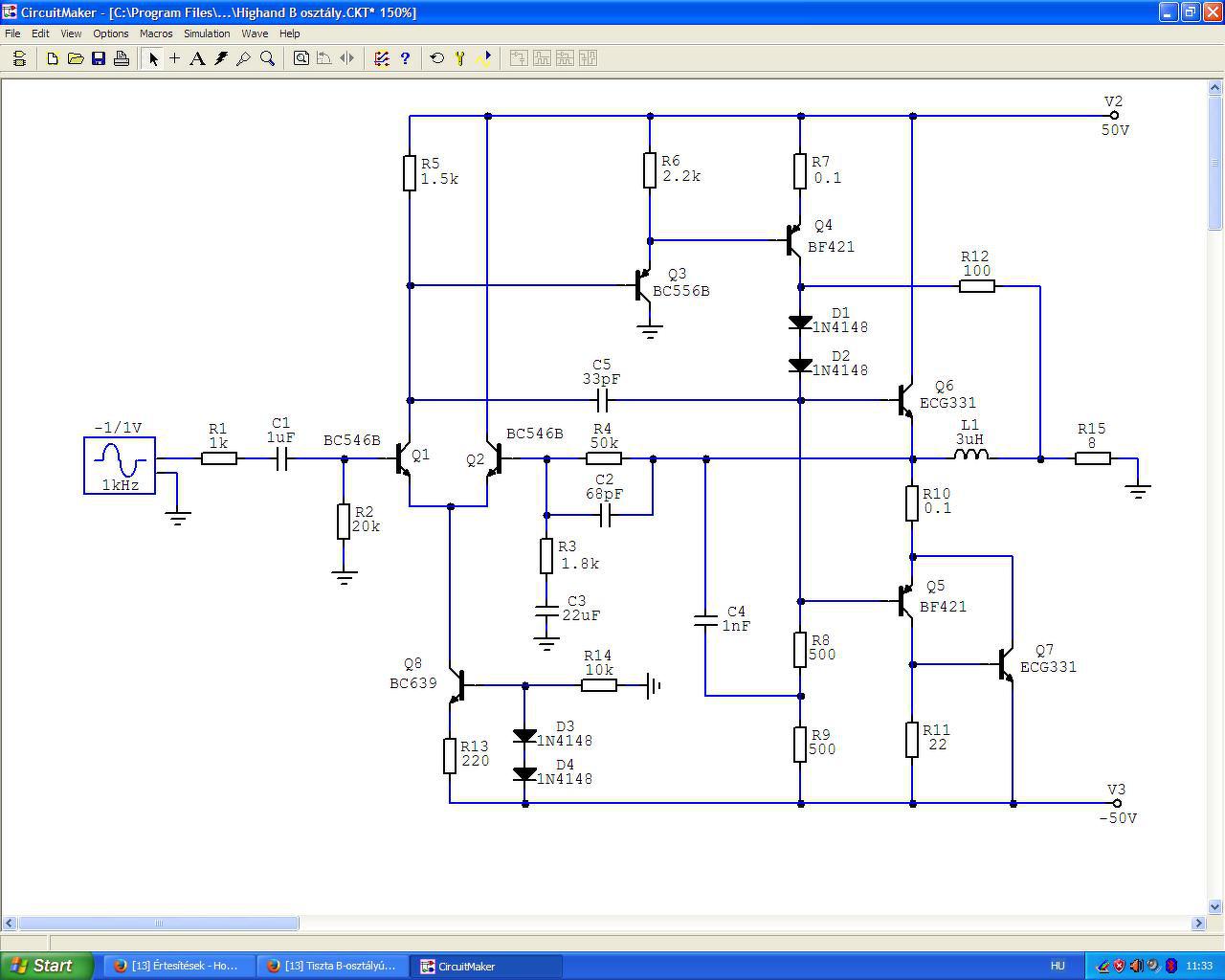
A végtranzisztor párt T3 és T4 adja. Ezeknek a bázisa össze van kötve. AB osztálynak akkor nevezhetnénk, ha nyugalmi állapotban folyna áram a végtranzisztorokon ( T4-en is!), amelynek valamelyik fele lezárna a kivezérlés hatására. Ebben a kapcsolásban valóban folyik kb. 9mA T3-on, de T3 sohasem zár le csak csökken ez a 9mA a pozitív kivezérlés hatására. Így ez véleményem szerint AB osztályú nem lehet.
(#) highand válasza tothbela hozzászólására (») Szept 27, 2019 /
 
Úgy van, de van egy igen lényeges különbség. A Quad meghajtó tranzisztorát nagyon durva torz jel vezérli, hogy kiegyenlítse a végének a pozitív és negatív ág vagy 80x eltérő áramerősítését. Ebben ez a hiba nincsen. Itt a meghajtó tranzisztort vezérlő feszültségben csak a keresztezést átlépő fesz. ugrás van ( ami ugye a kapcsolás lényege, hiszen ezt adja hozzá a végén az ellenállás a kimenő jelhez), - továbbá csak annyi torzítás, ami végtranzisztorok béta menet változását egyenlíti ki ( a nyitó feszültség karakterisztikájának ellentetjét, ha így érthetőbb)

Fentiek miatt lehetséges szoros visszacsatolás nélkül is kiváló torzítást elérni.
(#) reloop válasza highand hozzászólására (») Szept 28, 2019 /
 
Teljesen egyetértek Veled abban, hogy a nullátmenet közelében T4 zárva van, viszont ha a T3-on vezérlés nélkül 9 mA folyik, akkor 18 mA kimenő áramig kénytelen az áramkör A osztályban hajtani a kimeneti terhelést, felette pedig a periódus során a T3 lezárását nagyon valószínűnek tartom. Persze mindez semmit sem csökkent a kapcsolás értékén.
(#) Skori válasza highand hozzászólására (») Szept 28, 2019 /
 
A TIP3055 adatlapjáról idézve:
Idézet:
„15 AMPERE
POWER TRANSISTORS
COMPLEMENTARY SILICON
60 VOLTS, 90 WATTS”

Nem kevés ez egy kicsit 100V-ra (+-50V-ra)?
Az 1nF-os C4-nek mi a funkciója? Mert ha az R1,R4 ellenállásokkal vett határfrekvenciája a hf sáv alatt lenne akkor működhetne "utánhúzó"-ként, de így nem tudom mire lehet jó.
Persze ezen kívül is még sok sebből vérzik ez a kapcsolás, de amúgy tényleg olyan, mint egy nagyon lebutított QUAD405, és valószínűleg minden szempontból rosszabb is annál - (na jó, anyagköltségben talán nem).
A hozzászólás módosítva: Szept 28, 2019
(#) highand válasza reloop hozzászólására (») Szept 28, 2019 /
 
Jobban végig gondolva igazad van, mert T4 nyitófeszültsége egészen biztosan lezárja T3-at. Azért ebbe a topicba tettem, mert T4-en tényleg nem folyik nyugalmi áram.
(#) highand válasza Skori hozzászólására (») Szept 28, 2019 /
 
De kevés és köszönöm az észrevételt. A Tina alkatrész készletében nincsen 2N3055 és én mindig elfelejtem, hogy át kell írni a tranzisztor nevét a rajzon. Az 1nF növeli T1 látszólagos munkaellenállását magas frekvenciákon. Amúgy szinte bármilyen végtranzisztor megfelel, ami min 100V-os és 10A-es és min 3MHz-s. Azt nem tudom, hogy hol a sok seb, ami vérzik, de majd leírod, ha akarod.
(#) Skori válasza highand hozzászólására (») Szept 28, 2019 / 3
 
Idézet:
„Az 1nF növeli T1 látszólagos munkaellenállását magas frekvenciákon.”

Kiszámoltad egyáltalán mennyi az a magas frekvencia ahol érvényesül a hatása? Vagy, ha már szimulátorban rajzoltál, megvizsgáltad milyen hatása van valójában és az milyen frekvencián érvényesül?

Tudod szerintem ezt nem egészen úgy kellett volna elővezetni, hogy "itt egy szuper erősítő lehet építeni", hanem mondjuk úgy, hogy "összeraktam valamit a szimulátorban, szerintetek használható, vagy mit kellene módosítani hogy az legyen?".... Mert most jelenleg az az érzésem, nekem mint ebbe a témába tévedt kíváncsiskodónak, hogy valaki éppen osztaná az észt, egy általa tervezett, de amúgy rosszul méretezett, és kicsit hibás erősítővel kapcsolatban, amit én senkinek sem javasolnék. Az meg külön érdekes, (már ha nem veszem komolyan mert akkor meg szomorú), hogy egy Copyright felirat van a rajzon, ami első ránézésre egy béna quad utánérzés, de az biztos, hogy még véletlenül sem annyira eredeti, hogy bármilyen copyright szerepeljen rajta.

Szóval ha erősítőt szeretnél tervezni, akkor illik pontosan tudni, méghozzá minden egyes alkatrészről, hogy mi a funkciója, milyen szempontok alapján, és hogyan kell méretezni. Ha pedig áramkör szimulátorban rajzolsz, akkor már használd is. Rakj műszereket az áramkörbe, mérd le, illetve ellenőrizd a munkaponti áramokat és feszültségeket, a torzítást, a kivezérelhetőséget. Ezeket mind tudja a TINA. Ha pedig nem csak képként raktad volna be, akkor esetleg még a szimulációban vagy a módosításokban is tudnának sokan segíteni.

Csak egy alap dolog, ha már megadsz teljesítményeket az erősítőre, akkor előtte minimum utána kellene számolni (vagy megint csak használni a szimulátort), hogy mekkora csúcsfeszültség is kell az említett 4Ω/100W-hoz, vagy mondjuk a 8Ω/80W-hoz.
Más: nézted, milyen munkaponti áramok folynak a bemeneti differenciál erősítő tranzisztorain?
Szimmetrikus-e egyáltalán? Sőt, működhet-e normálisan egyáltalán abban a munkapontban? (egyébként: nem)

Látom átírtad a tranzisztor típusát 2N3055-re. Mondjuk ha előtte megnézted volna az adatlapját, akkor feltűnt volna, hogy ugyanúgy nem alkalmas +-50V-os tápra, mint az előző rajzban szereplő tranzisztor.
A hozzászólás módosítva: Szept 28, 2019
(#) highand válasza Skori hozzászólására (») Szept 29, 2019 /
 
"Csak egy alap dolog, ha már megadsz teljesítményeket az erősítőre, akkor előtte minimum utána kellene számolni (vagy megint csak használni a szimulátort), hogy mekkora csúcsfeszültség is kell az említett 4Ω/100W-hoz, vagy mondjuk a 8Ω/80W-hoz.
Más: nézted, milyen munkaponti áramok folynak a bemeneti differenciál erősítő tranzisztorain?
Szimmetrikus-e egyáltalán? Sőt, működhet-e normálisan egyáltalán abban a munkapontban? (egyébként: nem)"


Szóval:

1. Egy differenciál erősítőnek nem kell szimmetrikus áramúnak lennie a működéshez.
2. Az áramkör simán tudja a megadott teljesítményekhez szükséges csúcsfeszültségeket - min 100V-os tranyóval persze.
3. Miért kellene az ábrát telerakni a műszerek rajzaival?
4. A szövegbe odaírtam, hogy min 100V-os tranzisztor kell. Egyébként tényleg nem néztem meg az adatlapot.
5. Ezt a konkrét áramköri elrendezést én hoztam össze, tehát ráírom a COPYRIGHT-et.
6. Én nem vezettem úgy elő, mint "szuper erősítő".
7. A szimuláció szerint a megadott torzítást is tudja.
8. Csak hasonlít a Quad-ra, ( egy része) de nem úgy működik.
9. Ezt a topicot nem kellene bezáratni.

"összeraktam valamit a szimulátorban, szerintetek használható, vagy mit kellene módosítani hogy az legyen?".

Az az érzésem összekeversz engem valakivel.


Végül: Én a 80-as évek eleje óta építek. Még mindig van néhány 3055-ös valahol, amiket anno válogattam ki a RAVILL készletéből, amik 120V-nál is többet tudnak. A hozzászólásaidnak egyetlen számomra használható tartalma van: fel kell frissítenem az alkatrész ismeretemet, mert 40 év alatt sok minden változott. Sőt azt is hozzáteszem, hogy a 3055-ös létezett 2x2mm-es chippel és 6x6mm-es chippel is. Szerintem érdeklődj erről az Androvicsnál, volt egy rajztáblája tele lefűrészelt 3055-el. Ő szerintem több ezer hangosító erősítőt épített körhintásoknak és egy se 60V-ról ment.

A továbbiakban bármit írhatsz nekem, vagy rólam, nem fogok rá reagálni.
(#) highand hozzászólása Szept 29, 2019 /
 
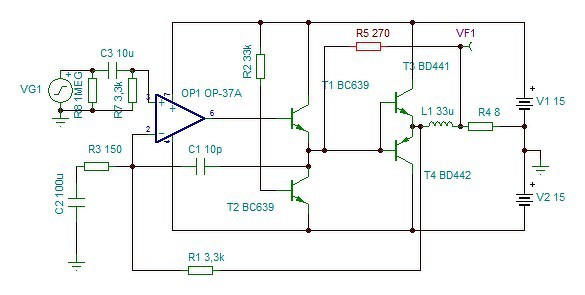
És most visszatérve a topic témájához, egy újabb szemléltetése annak, hogyan lehet a keresztezési torzítást jelentősen lecsökkenteni a QUAD-ban alkalmazott elv-el. Ez a kapcsolás és az oszcillogramok nagyon szemléletesek. Az első oszcillogram mutatja, hogy ha R5 értékét túl nagyra választjuk, akkor az OPA kimenő jelében található "ugrás" kicsatolása a kimenetre nem lesz elég a keresztezési torzítás eltüntetéséhez. A második azt szemlélteti, hogy ha R5 értéke túl kicsi, akkor éppen ellenkező hatást érünk el, az előtorzított hibajel túlkompenzálja a keresztezési torzítást és "anti keresztezési" torzítás jön létre. A harmadik képen pedig az optimumhoz közeli ellenállás érték hatása ebben a kapcsolásban: nem látható keresztezési torzítás.

Az eljárás gyökeresen más, mint ha csak sima visszacsatolással akarnánk csökkenteni a torzítást, hiszen R5-nek van optimális értéke. Természetesen minél nagyobb a hurokerősítés, annál pontosabb lesz az R5-el hozzáadható hibajel alakja.

Ez tehát a QUAD elv, amely képes nagyon lecsökkenteni a B osztályban dolgozó végtranzisztorok hibáját.
(#) Skori válasza highand hozzászólására (») Szept 29, 2019 / 2
 
Ezt jól elmagyaráztad, egyedül az 1nF-os "utánhúzó" kondi (C4) magyarázata maradt ki Mondjuk nekem nem muszáj elmagyarázni, hogy miért nem a hallható sávban dolgozik (mert szerintem egyszerűen csak rosszul van méretezve). Viszont hátha másokat is érdekel, milyen megfontolások alapján méretezted?

Amúgy felőlem bármelyik rajzodra ráírhatsz bármit, akár copyright-ot is, de nem attól lesz eredeti vagy sem...

A differenciál erősítőnek nem kell szimmetrikus munkapont, viszont szimmetrikus munkapontban tudja a legnagyobb kivezérelhetőséget, a legkisebb torzítást, és akkor dolgozik a legkisebb ofszethibával. Ezek szerint ez nem volt szempont az erősítő méretezésekor? Miért nem?

Egyébként ha akkora probléma, hogy megkritizálják az erősítő tervedet, akkor miért teszed fel? Azt gondolod, hogy csak pozitív véleményeknek van helye? Az bizony nem vinne előre semmit. Ha kritizálják egy áramköri tervemet, én inkább megkérdezem, hogy mi a probléma vele, és próbálom megjavítani. Ha pedig nem értek egyet a kritikával, akkor megpróbálom megvédeni az álláspontomat - persze elismerem, biztosan egyszerűbb figyelmen kívül hagyni a nem tetsző véleményeket.
(#) Skori válasza highand hozzászólására (») Szept 29, 2019 /
 
Még egy apróságot hozzátennék: Ha valaki megnézi a rajzodat, és esetleg megépíti a ráírt tranzisztor típussal, akkor esetleg csalódni fog. Aki 20...30 éve tervez/épít erősítőket, attól szerintem az átlagosnál sokkal nagyobb alaposság várható el, egy elektronikai fórumban publikált rajzzal kapcsolatban - de ez csak az én véleményem.

Bizonyára voltak jó szériák a 2N3055-ből, ahogy írtad is, de ezeket manapság nem lehet beszerezni. Amiket be lehet szerezni, azok jó ha az adatlapban megadott értékeket tudják.
(#) highand hozzászólása Szept 29, 2019 /
 
A közösség figyelmébe ajánlom, hogy ez a típusú 2n3055 ma is beszerezhető és ez a tranzisztor - minden példány - tudja a 100V-ot. ( nyitott bázissal is, mert a katalógusban megadott Uce0-t úgy mérik...)

De használjátok +-40V-ról, mert a kapcsolás úgy is tudja a 80W-ot 8ohm-ra és akkor mindenki megfelelhetett annak, amihez ért: én megosztok néhány eddig nem publikált kapcsolást, mások pedig szenvedéllyel keresik benne a hibát.

A fórum így nagyszerűen betölti a funkcióját.
A hozzászólás módosítva: Szept 29, 2019

2n3055.jpg
    
(#) tothbela válasza Skori hozzászólására (») Szept 29, 2019 /
 
Szia!
Nekem is volt bontásból olyan 2N3055 tranzisztorom ami összezárt bázis emitterrel 140V feszültségen még vidáman szigetelő volt, de vélhetően ennek is már 30V környékétől belépett a másodfajú letörés, mert 2X50V tápról járatott erősítőben 8 Ohmos terhelés esetén elhalálozott. Ja ott is quad405-ben volt. De alacsony feszültségen nem volt baj. Készült is belőle olyan vég, ami szimpla 70V-ról járt, és 4 Ohmot hajtott. Azok bírták. Az akkori 2N3442-ők vagy a 2N3773-ak nem hullottak az ölembe.
(#) Skori válasza tothbela hozzászólására (») Szept 29, 2019 /
 
Az első QUAD405 erősítőm amit megépítettem Toshiba 2SC521 tranzisztorokkal készült. Úgy kaptam, hogy "ez jó lesz a quadba". Csak később sikerült megtudni a paramétereit (70V / 50V, 7A, 50W) szerencsére nem ment tönkre (pedig nem kíméltem), de ezután egyből lecseréltem, az akkor beszerezhető, olcsó Tesla KDY74-re (120V / 100V, 10A, 117W).
Később kinyitottam egy 2SC521-et, ugyanolyan apró chip volt benne, mint a 2N3055-ben.
Amúgy vagy az a Tesla tranyó volt elég jó, vagy csak szerencsém volt vele, de semmivel sem lehetett kinyírni. A 2N3055-öt akkoriban is csak +-30V-ról működő QUAD-ba ajánlották.
(#) Skori válasza tothbela hozzászólására (») Szept 29, 2019 /
 
Egyébként (félvezetőkészlettől függetlenül) elgondolkoztam rajta, hogy manapság van-e létjogosultsága (akár hifi, akár hangosítás terén) egy B osztályú erősítőnek? Már az érdekességén kívül. Többnyire A, AB, és D osztályú erősítőket épít mindenki, G és H osztályút sem igazán fejlesztenek már (a D osztály manapság egyszerűbb, és talán jobb is).
Amikor benéztem ebbe a témába, arra gondoltam, hogy talán valami érdekes és/vagy új megoldás került fel - még ha csak elméleti szinten is. Pl anno elgondolkoztam rajta, amikor a teljesítmény FET-ek megjelentek, (és még nem ismertem a hátrányait) hogy milyen jó lenne egy QUAD mod, powerFET-ekkel felépítve.
A hozzászólás módosítva: Szept 29, 2019
(#) pucuka válasza Skori hozzászólására (») Szept 29, 2019 /
 
A kifejezetten hangosításra (üvöltésre) készített erősítőknél lehet létjogosultsága a tiszta B osztályú erősítőknek, ott kevéssé számít a torzítás, sőt.
A Rafilm háború környéki nagyteljesítményű erősítői is AB osztályúak voltak, igaz zömmel moziban használták.
(#) Skori válasza pucuka hozzászólására (») Szept 29, 2019 /
 
Ok ez így van, de manapság erre már ott a D osztály. A B osztály előnye egyedül talán az, hogy egyszerűbb (vagy van más is, amit viszont én nem tudok), ugyanakkor a céláramkörök terjedésével a D osztályú erősítő is egyre egyszerűbb felépítésű lesz.
(#) tothbela válasza Skori hozzászólására (») Szept 29, 2019 / 1
 
Igazából annak idején nem is tudtam sok paraméter mit is jelent. 100V 10A az 100W. Amikor elkezdtem kibontani a hibás tranzisztorokat, akkor sok minden világosabb lett. Vélhetően vékony vas alapra forrasztott kis lapka nem tud versenyezni egy vastag réz alapú jóval nagyobb lapkával.
(#) tothbela válasza Skori hozzászólására (») Szept 29, 2019 / 1
 
A létjogosultság az jó kérdés. Miért is épít az ember erősítőt? Vagy azért mert úgy véli hogy jobbat tud mint egy gyári, vagy mert olcsóbban mint egy gyári, vagy valami speciális igény miatt nincs a boltban olyan ami kellene. A maradék két eset az, amikor szeret barkácsolni, valamint keresi a "szent grált". Ezek közül a "szeret barkácsolni" kategória felel meg a tiszta "B" osztályúnak.
(#) highand hozzászólása Szept 29, 2019 /
 
És mit írtam én a kapcsolás alá?

"Sikeres építést kívánok a kísérletező kedvűeknek."
(#) Skori válasza tothbela hozzászólására (») Szept 29, 2019 /
 
Idézet:
„Ezek közül a "szeret barkácsolni" kategória felel meg a tiszta "B" osztályúnak.”

Ott a pont
(#) ronin75 válasza highand hozzászólására (») Szept 29, 2019 /
 
Nem piszkálódásként és laikusként, szerintem illő lenne ezt a rajzra is ráírni. Ezen az oldalon és a nagy barátunknál is létezik olyan, hogy esetleg csak a képet szüri le és nézi meg egy ifjú titán. Az ilyen kisérleti rajznál, már csak a kollegális etika miatt is feltűntetnèm, hogy "nem tesztelt".
(#) highand válasza ronin75 hozzászólására (») Szept 29, 2019 /
 
Ez egy kivételesen kulturált módon előadott jogos kritika, amit meg is fogadok, még akkor is, ha én leszek az egyetlen itt, aki ezt teszi.
A hozzászólás módosítva: Szept 29, 2019
(#) highand hozzászólása Szept 29, 2019 /
 
Itt a 100V-os ( nyitott bázissal ennyi, ha pl. 20ohm van a be kivezetések között, akkor több) 2n3055-ös. 40 év alatt annyi változott, hogy külön jelölést kapott. Pl. Indiában is gyártják. Szóval megvehető és nem is aranyárban.
(#) Karesz 50 válasza highand hozzászólására (») Szept 30, 2019 / 1
 
Idézet:
„Megosztom ezt a rendkívül egyszerű, stabil, beállítást nem igénylő tiszta B osztályú kapcsolást. A kapcsolás torzítása 8ohm terhelés esetén a teljes használati amplitúdó és frekvencia tartományban kisebb mint 0,1%.”


Most anélkül, hogy bántani akarnálak... vettél legalább annyi fáradságot, hogy elindítsd a szimulátorod ezzel a kapcsolással?
(#) highand válasza Karesz 50 hozzászólására (») Szept 30, 2019 /
 
A szimulátorod által készített oszcillogram az képtelenség. Mivel azon egy 6V-os "anti keresztezési torzítás" látható. 8 ohm terhelésre. Ami azt jelenti, hogy az előtorzításból származó jelet T4 750mA-rel tolja keresztül a 100Ohm-on, rá a 8ohm-ra. Vagyis 75V nak kellene lennie T4 által előállított vezérlőjel, csak azon kicsike szakaszának, ami a keresztezési torzítást torzítja elő.

Ez nyilvánvalóan képtelenség. Nem tudom milyen hiba lehet nálad. Nálam az jön ki, amit írtam.

Vagy valamit én nem értek az ábrádon. Mindenesetre nálam jó eredményű a szimuláció, annyival rosszabb a torzítása mint egy QUAD-nak, amennyivel kisebb a hurokerősítés. Illetve bizonyos szempontból sokkal jobb, mivel nem ronda a vezérlőjel.
(#) Karesz 50 válasza highand hozzászólására (») Szept 30, 2019 /
 
Gerjedést mutat a szimulátor, ezért kiértékelhetetlen a kimeneti jelalak.
Az a 68pF-os C2 már "szemre" is túl nagy.
Nézzük mit mutat a Tina...
(#) Karesz 50 hozzászólása Szept 30, 2019 /
 
Így azonnal "észhez tér"...
(#) Karesz 50 válasza Karesz 50 hozzászólására (») Szept 30, 2019 /
 
1pF-el egész tűrhető lett a Bode
Következő: »»   4 / 5
Bejelentkezés

Belépés

Hirdetés
XDT.hu
Az oldalon sütiket használunk a helyes működéshez. Bővebb információt az adatvédelmi szabályzatban olvashatsz. Megértettem