Fórum témák
» Több friss téma |
Fórum » TV hiba, mi a megoldás?
Tisztelt tapasztaltak!
Samsung SyncMaster P2270HD készülék hibájával kapcsolatban érdeklődöm. A kisfiam készülékéről van szó, szóval kutya kötelességem kezdeni valamit a helyzettel. Hibajelenség: Néha nem lehet bekapcsolni. Máskor működés közben minden előjel nélkül kikapcsol (a zseniális kikapcsolási jelzőhangot is lejátszva) - eddig csupán egyszer fordult elő, hogy kis pattanással jelezte: elfáradtam, hagyjatok... Első körben a tápegységre gyanakodtam, viszont mivel előfordult az is, hogy készenléti állapotból egyszer csak beavatkozás nélkül bekapcsolt, eszembe jutott, hogy az érintőgombok környékén lehet baj. Erősíti ezt az elképzelést az is, hogy volt pár alkalom, amikor a világító gombocskák mellé kellett nyúlni, hogy érzékeljen. Egyelőre nem szedtem szét a készüléket, ha olyan kedve van, akkor 18 fokos szobában is bekapcsolható, így a kondik melegítésével még nem próbálkoztam - másrészt mikor milyen kedve van. A tápegység hibájának gyanúját viszont erősíti a tény, hogy egy alkalommal szimpla pattanással búcsúzott a bekapcsoltak sorából. Van-e valami hasonló tapasztalat ilyen érintőgombos csodával kapcsolatban? A leírtak alapján hol kezdjem a keresést? Minden ötletet előre köszönök szépen!
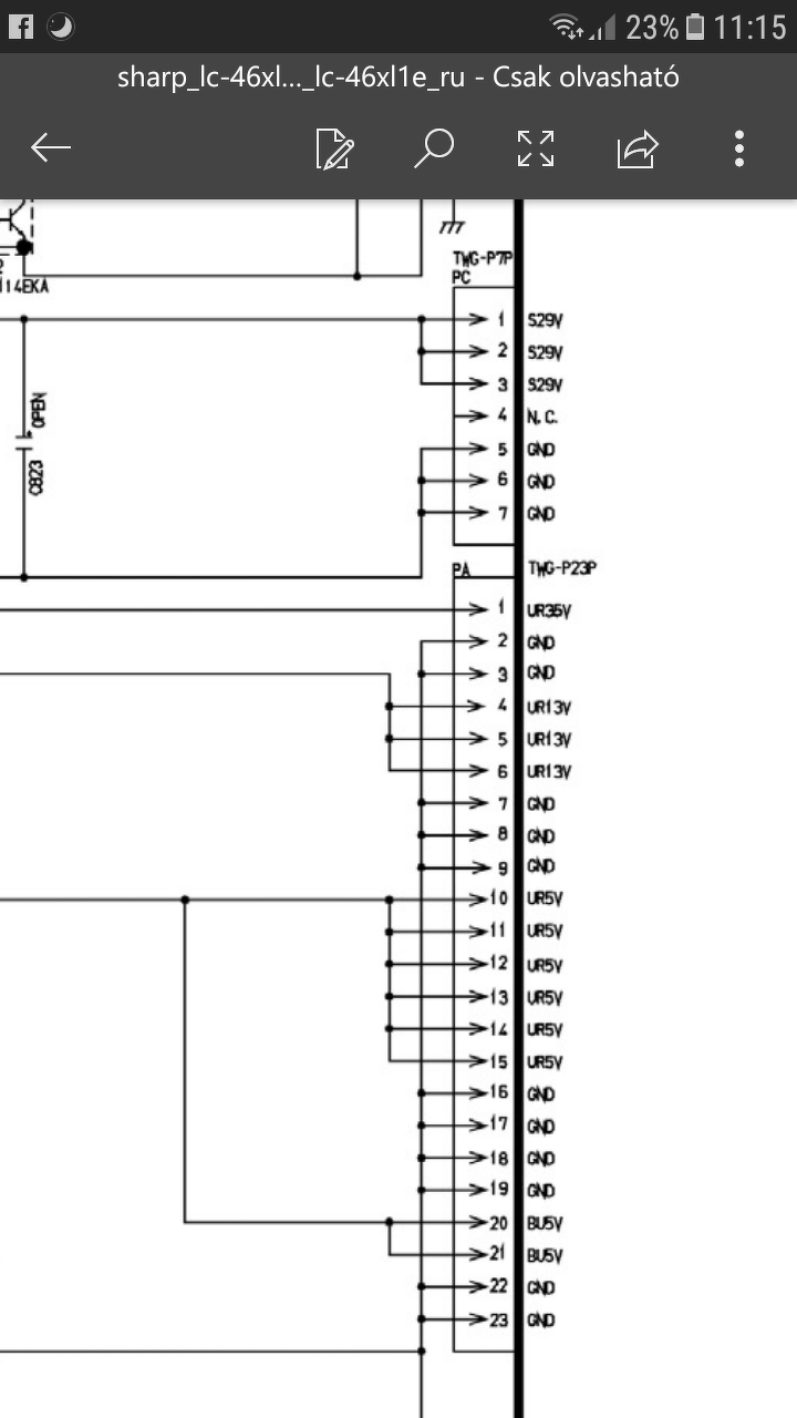
Nah negezen találtam egy rajzot . Az pa tüske soron ami csatlakozik a mainhoz ott az első lábon 36v nak kellene lennie .de nekem csak 0 van .
Illetve a pc csatin sincdenek meg a feszek
Nos, mi a véleményed, mit kellene ilyenkor csinálni? Szerintem meg kellene keresni ennek a 35-36V-nak a forrását.
Hogy segítsük azokat is, akik nekünk szeretnének segíteni, meg szoktuk osztani a komplett rajz elérhetőségét. Nem piszkálásból írom, de így sokaknak elmegy a kedve is a segítéstől, vagy teljesen rossz irányba tapogatóznak. Ez volt a reklám helye.
A rajz itt található: elektrotanya Nekünk a 144. oldal az érdekes. Tehát azt állítod, hogy a BU5V, UR5V, UR13V megvan. Az UR36V ugyanarról a trafóról jön le, ha D759 katódján mérhető, akkor "csak" D708 (ha jól olvasom, elég mosottak a feliratok) nem kapcsolja. Meg kellene vizsgálni a feltételeket, mikor engedélyezi a vezérlő ezt a jelet. A gyanúm az, hogy ugyan standby-ban megvannak ezek a feszültségek, viszont élesbe kapcsoláskor (relé meghúzásakor) indul csak a PFC illetve engedélyezi ezeket a kiegészítő ágakat. És mi a helyzet a PC csatlakozón az S29-el? L708-on még megvan? Q726 továbbengedi? Ha nem, miért nem? Stb, stb. Tehát rengeteg mérés. C726 lábain a feszültség 320VDC stabil?
D759 en 30v mérhető. D708 on mérhető 30v . C726 c728 megvan stabil 320. Az L708 on 25v megy a Q726 nem engedi tovább
A PA csatlakozó 1-es lábán meg van a 35V (UR35V)?
Jó. Ha a Q727 kollektorán van feszültség, akkor a proci nem akarja bekapcsolni ezt tápot a D708 optocsatolón keresztül. Gondolom, hogy a PA csatlakozó UR5V-ja meg van.
A 35V-ok és test között mekkora ellenállást mérsz? Persze kikapcsolt állapotban. Ha ott nincs zárlat, akkor akár a proci körüli SMD elkók hibája is okozhat ilyen indításképtelenséget.
Jw67 . Jw70.jw65 0 .00
. Jw59 10.58k A q726 jobb lábán 10.50k A d708 opt csatinak csak az egyik lábán mérhető a 30v a mellete lévő 0.01
Mi ez a jw? A GND és a 35V-ok között mérj.
Nah nyit sikerült elérni hogy mikor kapcsolom a tv t megjön a 35v egy pillanatra és tova száll
Magába a tápot hogy tudnám bekapcsolni ? Main nélkül?
Csinálj már egy pár jó fényképet erről a tápegységről, mielőtt kényszerindítjuk.
.......
Igen volt . Csak cseréltem az ic702 és nem raktam visza addig mig benem bizonyosul h valóban megvan a hiba .
Így jobban hozá fértem a dolgokhoz ott .
Ha még mindig sípol, akkor a hagyományos kondenzátor-ellenőrzések következnek. Azt is nézd meg, hogyha leválasztod a tápegység kimenetéről a 35V-ot tápláló részt, akkor feláll-e a tápegység. Tehát meg kellene szüntetni a 35V terhelését.
Hogy tudom megszüntetni a 35v terhelést? Elég ha a q726 ot kiforrasztom?
Megszakítod a vezetéket, ami egy fóliasáv a nyákon.
Elko cserék megtörténtek . Ugyan az tv nem kapcsol be csak kattan egymp re pirosrol átvált fehérre a led utánna piros. A tápvezérlő ic melleti trafó továbbra is sipol szirénázik
A hozzászólás módosítva: Okt 27, 2019
Esetleg magyarba lehet hozzákapni másik táppanelt ?
Sziasztok
Samsung tv bekapcsoláskor be- ki ,be ki kapcsolgat aztán elindul majd kikapcsoláskor ugyanez . Ha a hálózati kapcsolóval van indítva szintén . Táp probléma azt mondták és valami aranyárú ic- t emlegettek . Meg tudnám ezt javítani magamnak pl ennek az ic- nek a cseréjével ? Tíopusa :CW-29M064V |
Bejelentkezés
Hirdetés |













