Fórum témák
» Több friss téma |
Fórum » Muzeális készülékek-alkatrészek restaurálása
Témaindító: Kutyuli, idő: Márc 29, 2008
Témakörök:
Boldog Karácsonyt az Orion néprádióval
Bővebben: Link
Köszönöm a választ,erre már én is rátaláltam,de ugye innen nem egyszerű a letöltés,valamit
fel is kéne tölteni,de nekem nincs mit.
Nagyon jó,köszönöm szépen,honnan van,ha nem nagy titok?Rengeteget segítettél!
Üdv és B.U.É.K.!
Üdv Mindenkinek és kellemes ünnepeket!
Egy bulgár Resprom A102 lemezjátszós rádióhoz kérnék segítséget, a következő a probléma: középhullámon ha adóra van hangolva, egy erős búgás kíséri a vételt. Az 540kHz-en jeletkező Kossuth adónál nagyon erőteljes, de más középhullámú adásnál is hallható, a ferrit antenna forgatásával valamilyen szinten csökken a búgás, de megmarad. Rövidhullámú adásnál is jelentkezik ez a hiba, az urh sávon nem. Nem a tápszűrő kondi hibás, azt néztem és mértem is, rendben megvan a 2 x 50uF. Erősítő üzemmódban külső jelforrást rákötve sem jeletkezik ez a hiba, csak az AM sávokon. Mi okozhatja ezt a hibát?
Szerintem - ez keresztmoduláció, amit a közelben működő kapcs.üzemű táp(-ok) okozhat(-nak), jellemzően rosszul szűrt táppal működő laptop. A hálózati trafó primerjén lévő 2x5nF-ot cseréld ki pl. 2x20nF-ra (230V AC!!!!)! Lehet, hogy nincs ott a 2x5n sem?
A hozzászólás módosítva: Dec 26, 2019
Üdv!
Keresztmodulációs búgás, próbáld meg a konnektorba megfordítani a rádió dugóját. A graetz diódáival párhuzamosan 1-10nF 600V-os kondikat kell rakni vagy megkeresni melyik a hálózatra csatlakozó készülék okozza, lehet egy lámpa is.
A trafó primerjén megvan a két kondi, de őszintén azokat meg se néztem, mivel el vannak bújva a sasszi és a trafó között, le kell bontani a trafót, hogy hozzá lehessen férni. De holnap feltétlen megnézem őket és megírom mire jutottam.
A segítséget honnan kaptam? 2019 november 20-án írtam, most ezt idézem:
A készülék azonosításról jutott eszembe: Javaslom minden régi rádiót, magnót szeretőnek, hogy lépjen be a Nosztalgia Rádió Egyesület be. Mindenféle elektroncsöves és tranzisztoros készüléknek akad itt gyűjtője. 1, Az Egyesület szervezi a nosztalgia börzéket, ahol mindenféle alkatrészt és készüléket lehet csereberélni, vásárolni 2, A tagok megkapják az újságot melyben érdekes cikkek olvashatóak a régi rádiókról és egyéb készülékekről. 3, A tagok levelezőlistáján gyorsan lehet segítséget kapni, egy készüléket általában órák alatt azonosítanak, ha valakinek alkatrész kell, az is hamar meg szokott oldódni. ("Janó bá" pótolhatatlan itt a fórumon...) Az Egysület nonprofit, az éves tagdíj 5000Ft. A vezetőség szeretne fiatalítani, megújítani az egyesületet. Lépjetek be, érdemes.
A villásdugó állásától független a hiba. Más csöves készülék nem búg így mint ez, ezért a hálózatra csatlakozó más készülék okozta hibát kizárnám.
A szelén egyenirányítóját cserélni kellett mert zárlatos volt, helyette 600V 1A graetz került beépítésre. Ezt a kondis megoldást is ki fogom próbálni, több más készülékben láttam már ezt, de ebben nem volt. Azt nem tudom, a gyári szelén egyenirányítóval is búgott-e, mert már hibásan került hozzám. Elképzelhető, hogy innen ered a hiba, mindenképpen megnézem.
Nézd meg még az elsö csövet nincs-e zárlat vagy szivárgás a fütés meg a katod között, ha csak AM-ben bug ( jo lenne azt is tudni, milyen az a bugás - 50 vagy 100 Hz vagy valamilyen egyébb. Az AM sáv ma már nagyon tele van szeméttel és az adok teljesitménye is csökkent.)
A szelén helyett szilicium diódahíd cseréje esetén be kell építeni egy soros ellenállást 100-250 ohm 10W az anód körbe. Ezt elhagyva az anódfeszültség 30-40 voltal is magasabb lehet ami a végcső idő előtti elhasználódásához fog vezetni. Menyi most az anódfeszültség? 270 volt körüli értéket kellene beállítani az ellenállással.
Üdv, a graetz diódáival párhuzamos kondikat(5nF-ok voltak itthon) próbáltam, de nem változott semmi. A szelén egyenirányító cseréjekor szilicium híd került a helyére, mivel a sziliciumon kevesebb feszültség esik ebből kifolyólag a trafó primerjét átraktam a 240V-os állásba. Ezzel így a fűtés 6,3V, a trafóról 228V váltakozó indul a graetz felé, a puffer kondin 314V egyenfeszültséget mérek. Próbáltam azt is hogy egy másik trafóról adok neki anódfeszt illetve fűtést, de nem változik a helyzet. Még arra is gondoltam, hogy esetleg a fűtés vagy a skálaizzók vezetéke szórja meg 50Hz-el, bár a skálaizzók vezetéke össze van sodorva.
Próbáltam másik csővel is de ugyanaz a hiba. olyan 50Hz körülinek tűnik a búgás, olyan mintha a trafót hallanám.
A trafó primerjén levő kondikat megmértem, 4,7nF van rájuk írva, műszer 5nF-ot mutat, elvileg jók. Nagyobbra nem csréltem, mert nincs itthon nagyobb.
Szedd szét a fokozatokat (csatolókondik lekötögetése), az antennakörtől a végfok felé, amikor elhallgat a zúgás, akkor onnantól jó, az előtte levő fokozat viszi be a brummot.
Lehet, hogy szivárgó csatolókondi a ludas. Célszerű anódáramot is mérni, lehet, hogy a végcső terhel annyira, hogy már kevés a szűrés. A hozzászólás módosítva: Dec 27, 2019
Sziasztok! Pár éve újítgatok egy Orion 882-est meg egy 418A-t is. Elektromosan jók de húrozni kellene őket. A 882-esben az előlap tetején 4 orsó van. Az első orsó hajtódik a nagy tárcsáról ami a forgókondin van, de minek a másik 3? Szerintem a mutató cipeléséhez 2 is elég lenne. Van valakinek esetleg valami korrekt rajza bármelyikhez is? A húrokból az egerek semmit nem hagytak, és azzal se vagyok tisztában melyikhez hány feszítőrugó kellene. Köszönöm a válaszotokat.
A hozzászólás módosítva: Dec 28, 2019
Tisztelt Hozzáértők!
Vásároltam egy Videoton Velence De Lux (gyerekkorom rádióját), pici hibával, mégpediglen nem fordult meg a hangoló kondi, (sőt még a hangoló gombot is eltörték). Ez nem volt gond, hiszen szólt valami magyar adó, talán a Kossuth. De most hogy nekifeszültem karbantartani kicsit, megszűnt(ek) az adó(k), csak recsegés, ropogás. A karbantartást értem ezalatt, hogy vegyszeresen kitakaritottam a kondit, leecseteltem a panelt a centi vastag portól, letöröltem a csöveket, skálaüveget, hátteret, majd összeraktam. A kondi vegyszeres kezelését az alábbiak szerint végeztem: száraz ecsetelés, majd WD40-es áztatás (kondi lemezek közé, tengelyre), néhány perces ázást követően óvatosan elkezdtem tekerni mindkét irány ba a kondit és elindult. Miután könnyen kezdett forogni a WD40-et kifújtam féklemosóval, végső fázisban isopropil alkohollal mostam le az egészet. Ki kell hangsúlyoznom, hogy a felsorolt vegyszerek csak a kondit érték. Mi lehet a probléma első körben, hogy nem találok adókat, mert gondolom korábban azért szólt a Kossuth, mert a megszorult forgókondi miatt fixen ráhangolták a KF-et, mint ahogyan valamelykőtök korábban írta. Köszönöm az építő jellegű hozzászólásokat. üdv: fj
A csőhiba kizárva, már másik csővel próbáltam. Erősítő üzemmódban és urh állásban sincs ez a zúgás, csak az am sávon ott is inkább a középhullámon jelentkezik erőteljesen, ha ferrit antenna kapcsolóját is benyomom, akkor meg mégjobban. Már azt is próbáltam, hogy az egyenirányítót elhozom a gyári helyéről, ez az urh hangolóegység alatt van gyárilag, a trafó meg a túlsó végében, hátha a hullámváltó fölött végigmenő váltakozó feszültség szórja meg valamelyik fokozatot(bár eredetileg is össze volt sodorva a két vezeték, de hátha...), de sajnos ez sem segített. Még az anód feszültség egy kicsit magas a rajzon szereplő érténél, úgyhogy ahhoz még egy megfelelő ellenállást keresnem kell. Lassan elfogynak az ötletek.
Lehet, hogy le kellene árnyékolni a tekercseket, vagy valamelyik fokozat nincs optimálisan behangolva (széthangolodott az évek során) és emiatt szedi össze a bugást vagy lehet, hogy gerjed. Anno volt egy orosz tranzisztoros rádio is, az is inkább magátol gerjedt a szelektivitás helyett. Az URH másképp müködik, azért az sokkal kevésbé érzékeny az AM zavarokra. Miután csak AM sávon bug csakis az AM egységben keresd a hibát és miután a rövidhullám is bug ott keresd ami közös mindkét hullámhosszra.
Küldj privátban emailcímet, mert az anyag egy része djvu, ide nem megy fel, képek is vannak, de több, mint 8MB.
Ha recseg-ropog, az a forgó zárlata miatt van. Lemezenként meg kellene szüntetni a zárlatot (elég lett volna csak a csapágyazást egy-egy cseppel megoldani). Az egyenirányítót esélyes, hogy a gyárban jó helyre tették, aligha tudsz jobb helyet neki. Sajnos, valószínű, hogy a készüléket újra kell hangolni - bár alig van érdemi műsorszórás KH, RH sávokban, HH-n meg semmi. URH-t áthangolni CCIR-re kemény dió.
Akkor pontosítok, mert ha a végcső jó, akkor máshol lehet a gond, ezért javasoltam a csatolókondik lépésenkénti lekötését.
Azonfelül lehet egy cső tökéletes és kicserélve egy másik tökéletes csővel is megmarad a hiba, ha a cső elektromos beállítását elrontja valami. Ilyen tipikusan a leszakadt/megnyúlt rácsellenállás, szakadt vagy zárlatos segédrácskondi, szivárgó csatolókondi. Illetve rossz forrasztás pl. a csőfoglalaton. Minden cső cserélve lett, vagy csak a végcső?
Elrontja a szelén helyett betett szilicium graetz 30V-al magasabb anódfeszültsége.
Bővebben: Link
Na, egy kicsit összekevertem a témákat, bocs...
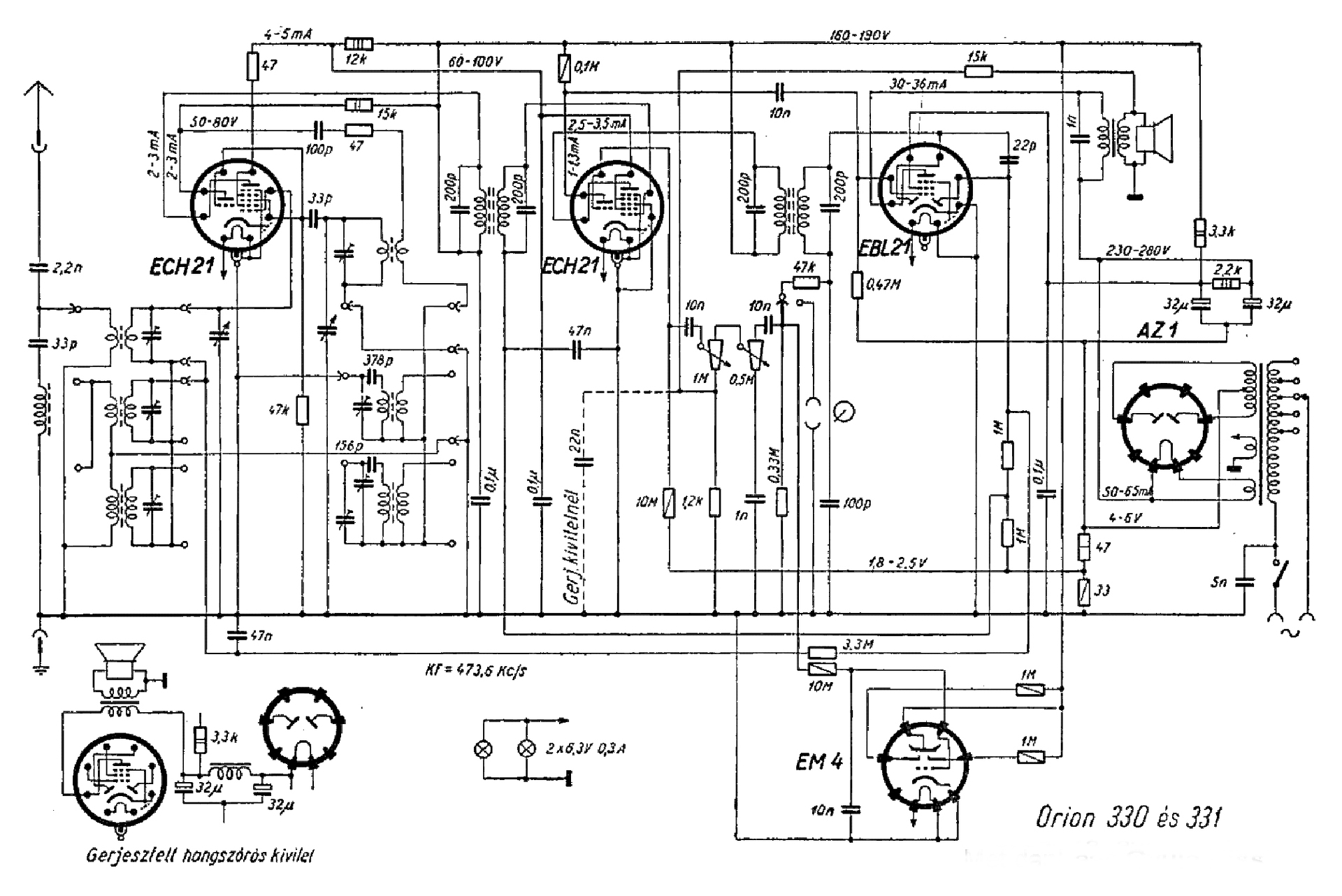
Sziasztok! Orion331-hez van valakinek részletes kapcsolásirajza esetleg?
Nincs véletlenül a rádiód környezetében LED-es vagy energiatakarékos lámpa, esetleg elektronikus gyújtású fénycső? Ezek is nagyon csúnya zavarokat sugároznak ki AM sávban. Ugyanígy közeli laptop vagy számítógép is okozhatja.
Az Orion 330 és 331 kapcsolási rajza:
|
Bejelentkezés
Hirdetés |










