Fórum témák
» Több friss téma |
Fórum » 5 W LED-es (izzók) kiégésének jelzése Arduinoval
Témaindító: fodisoft, idő: Márc 11, 2020
Témakörök:
Sziasztok!
Kezdő vagyok, ezért vagyok itt. Abban kérném a segítségeteket, hogy hogyan érzékeljem az izzón átfolyó áram meglétét, tehát hogy kiégett e az izzó, világít e, vagy sem. Mivel elég kis teljesítményű az izzó (5W) így kb. 20mA folyik rajta. A kereskedelemben erre eszközt nem találtam, csak 500mA-től felfelé túláramvédő reléket. Lényegében kellene egy száraz kontaktus amikor az izzó biztosan világít. Rendeltem Kínából ina226-ot 5A, de túl érzéketlen, nem bombabiztos módszer. ( Biztosnak kell lennie, ez fontos) Egy egyszerű módszer kellene, ami tuti nem romlik el. Próbáltam a tekercses áramvédőt (kínai, amin át kell vezetni a huzalt) szintén 5A, ami működik, viszont beállíthatatlan, hogy azonnal kikapcsolja a relét, ahogy az áram megszűnt. ( Valószínűleg ez a prellézés miatti késleltetés lehet benne. ) Előre is köszönöm a hozzászólásokat!
Szia.
Milyen feszültségszint az, amin az izzó működik? DC/AC? Az előző kérdésből kifolyólag kell-e galvanikus elválasztás? DC esetén megoldás lehet egy-két soros diódán mérni a a feszültségesést (diód nyitóirányú feszültségesése). Persze ez akkor jó, ha nem gond az a 0,6-1,2V (diódák mennyiségétől függően) feszültségesés az izzó felé. Ez már mérhető Arduinóval, persze ennél a megoldásnál nincs galvanikus leválasztás az Arduino és az izzó áramkörei között.
Gondolom az izzóra adott áramot maga az Arduino fogja kapcsolni egy FET-tel? Vagy fixen ég amikor áram alatt van a rendszer - tehát amikor fut az Arduino programja?
Johnycorp megoldásához hasonlóan nem csak diódán, hanem akár egy egyszerű sorba kötött ellenálláson (úgynevezett sönt ellenálláson) is lehet mérni a feszültséget, és ezzel az áram meglétét. Probléma, hogy az izzó ellenállása gyorsan változik bekapcsoláskor, erre fel kell készíteni a programot. De nem látom akadályát annak, hogy ez megbízhatóan működjön. Az Arduino ADC lába 1024 lépésben tud feszültséget mérni, tehát ha úgy állítod be az ellenállást, hogy a 20mA 0,2V feszültségesést jelentsen (0,2V÷0,02A=10Ohm, ugye jól írtam?), akkor az már biztosan mérhető lesz: 1024×0,2÷5=40 lesz kb a kiolvasott érték ha működik az izzó, és 0, ha nem. Sőt, a referencia feszültséget kisebbre is állíthatod, akkor még nagyobb lesz a leolvasott számérték. Persze ki kell próbálni, hogy mennyi lesz a mérés zaja, megbízható lesz-e a leolvasás - az analóg mérések zaja rengeteg dologtól függhet, jobb mérni mint becsülni. A Johnycorp által javasolt diódás megoldás azért jobb, mert a leolvasott feszültség független lesz az izzó pontos ellenállásától. A bbalazs_ által javasolt fotóellenállás még jobb lehet, viszont nehezebb jól beállítani, hogy a külső fény ne zavarja meg a mérést. A fotóellenállás bekötése is úgy történik, hogy egy feszültségosztót csinálsz egy fix ellenállással és a fotóellenállással, és az osztó közepén kialakuló feszültséget méred az Arduino ADC-vel. Tehát ezt is két alkatrészből össze lehet rakni. A megfelelő ellenállás és fotóellenállás kiválasztása számolást, vagy próbálgatást igényel. Létezik Hall effektuson alapuló árammérés is, aminek előnye, hogy nem kerül az áramkörbe sönt, azaz nem esik feszültség a terhelésen kívül sehol. De nem tudom elképzelni, hogy erre szükség volna itt.
Egy hozzáfűzés, a ledek néha többet fogyasztanak, ha meghibásodnak. A normál áramfelvételt kell figyelni, ha több, ha kevesebb, rossz.
230VAC Hálózati feszültségről üzemelnek a ledlámpák.
Igen, kellene galvanikus leválasztás, vagyis nem ártana, védendő az arduinót. Viszont kontaktus kellene, akár egy relével, mert az arduinót tartalmazó panel, már úgy van kialakítva, hogy kontaktot vár a bemeneten.
Sajnos a fotoellenállás nem kivitelezhető.
A lámpák és az arduinós panel messze vannak egymástól, és a kábelezés sem lehetséges.
Lényegében ez egy jelzőlámpa visszajelző rendszer lenne.
Nem az arduinó kapcsolja, teljesen független tőle. Tudnom kell, mikor melyik ég a 2 közül, és azt is, hogy valyon égnek e még. Proba hozzáfűzése kicsit elbizonytalanított, mivel kontaktot tudok csak fogadni.
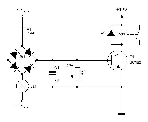
Egy ismerősöm gyorsan rajzolt egy skiccet, ezt megpróbáltam elektronikus formába átrajzolni.
Ez működhet? Nem tudom az értékeket, és azt sem, mennyivel lenne kevesebb az áram az izzón a graitz miatt. Valyon milyen ellenállás kellene oda, és hány wattos? Próbáltam sorba kötni már egy 230V/5VDC trafót, de akkor csak villogott a lámpa. Olvastam a reed relére tekergetős megoldásról, de az szerintem ide nem jó. Az asch által említett Hall effect sensoros árammérést próbáltam az ACS712-vel, (Bocsánat, a támanyitóban rosszul írtam) de nem működött megbízhatóan, mert túl kicsi volt a külömbség a be és kikapcsolt állapot között, nem beszélve a majdan esetleges környezeti zajról.
Ha a tranzisztor helyett egy LM339 ből felépített ablak komparátort használsz, akkor mind a szakadáskor, mind a zárlatkor tudsz hibát jelezni, ugyanúgy relén keresztül.
Ezt bővebben kifejtenéd, hogyan működne?
Szia!
A feszültség csökken 1,4V+ 0,7 V-al . azaz lényegtelen mértékben. Az ellenállás 0,7V osztva -az izzó áramával. A teljesitménye meg I2X R vagy (0,7)2XR Ez a régi 100W -s izzónál is 0,3W lenne ! Ezek alapján miért nem optocsatolóval csinálod? A leválasztás is meg van.
Tetszene az optocsatolós ötlet, csak nem tudom hogyan kell.
Tudnál esetleg rajzolni egy kapcsolást erről?
Az ablak komparátor egy két komparátorból álló kapcsolás, amelyeknek a kimenetei közösítve vannak, ide kapcsolódik a relé meghajtó. Közösítve vannak a felső komparátor negatív (fázisfordító), és az alsó komparátor pozitív (fázist nem fordító) bemenetei, ez érzékeli a kisértékű soros ellenálláson levő feszültséget. A felső komparátor nem invertáló bemenetére kapcsolt referencia osztó beállítja a max feszültséget, aminél ha magasabb a soros ellenálláson levő feszültség, akkor szakadást jelez, az alsó komparátor invertáló bemenetére kapcsolt referencia osztó a min feeszültséget állítja be, amelynél ha aalacsonyabb a közös bemenet feszültsége, zárlatot jelez. Ha a kimenetek közösítve vannak, akkor ha a komparátorok közös bemeneteinek feszültsége a két beállított referencia feszültség között van, akkor nem húz a reléd, ha kívül, akkor meghúz a relé.
Az NXP LM339 adatlapján találsz ablak komparátor kapcsolást "limit comparátor" címen, de a gugli is segít.
Köszönöm szépen a leírást, részben értem. Sajnos ez nekem nem jó, mert nem csak a hibát kell visszajelezni, hanem húzni kell a relének, ha a lámpa világít, és nem kell húzni, ha nem világít. A hiba abból következik, ha a vezérlés bekapcsolja a lámpákat, tehát világítaniuk kellene, de a relé nem húz, tehát nincs visszajelzés.
Ebből lehet arra következtetni, hogy vagy nincs a lámpának áramellátása, vagy kiégett.
Sorba kötöttem egy 10 ohmos ellenállást próbaképp a ledes izzóval, és bekapcsolás után 1 másodperccel úgy elégett mint a fene.
??
Nem igazán értem. Lámpa helyett relé??
Mind a kettő árammal működik, nem?
Ha az izzó helyett ugyanakkora meghúzó árammal rendelkező relét használsz, persze diódás védelemmel, akkor a kontaktusait arra használod, amire csak akarod. A komparátor kimenete egy nyitott kollektoros tranzisztor. Úgy is kell kezelni. A hozzászólás módosítva: Márc 11, 2020
Hogyan jelzi nekem, ha kiégett a jelzőlámpa?
Meghúz a relé, amit eredetileg is (a mellékelt rajzodon látható) a kontaktusával azt kapcsolsz, amit szeretnél. Jelzi, hogy baj van. De szét is válaszhatod a jelzést, akkor külön jelezheti a zárlatot, és a szakadást is, ha szükséged lenne rá.
Eredetileg is azt írtad, hogy a szerkentyűd csak kontaktust tud fogadni.
Bocs, félreértettem. Úgy értettem, hogy 5V-os a lámpa. Persze gondolkodnom kellett volna, hogy 5V 20mA az semmi. Bocs mégegyszer!
Nem tudom jól érted e a feladatot.
Megpróbálom másképp leírni. Adott egy beléptetőnél egy piros es egy zöld ledes lámpa. Adott egy visszajelző panel (etherneten kommunikál egy távoli állomással, ahol tudni akarjuk, mit tesznek épp a lámpák) pár bemenettel, amelyek kontaktust fogadnak. A feladat az, hogy a panel egyik kontaktusa jelezzen akkor, ha ég a piros, és ne jelezzen, ha nem ég. A másik kontaktus pedig a zölddel tegye ugyanezt. Na most, ha a beléptető pirosra vált, és a panel egyik nem jelez, akkor tudom, hogy vagy nincs áramellátása a piros lámpának, vagy kiégett. Ugyanez a zölddel, és a másik bemenettel. Tehát látnom kell, mikor melyik ég, vagy épp nem ég.
a Graetz GZ-08101 lenne. Bocsi azt elfelejtettem beírni.
Én értem.
Az a feladat, hogy legyen egy visszajelző áramkör, ami az égő/LED állapotát visszajelzi. Az izzónál nincs is probléma, az zárlatos nem lesz, annál jó az egyszerű áramköröd. De ha LED van. annak az állapota lehet szakadt, és zárlatos is, egyik esetben sem világít. (proba után szabadon) Ekkor van szükség az ablak komparátorra, aminek a kimenete jelzi a relé meghúzásával, hogy a LED nem ég. Az áramkört magát a tranzisztor helyére építheted, a komparátor kimenete ugyanúgy egy tranzisztor, ahogy az ábrádon is látszik. (adatlap) A komparátor kimeneti tranzisztorának paramétereit egyeztesd az alkalmazott relé feszültségével, és áramával. Mivel két jelzőt szeretnél ellenőrizni, két külön áramkörre lesz szükséged, ahogy izzó esetén is a csatolt rajon levő áramkörből kettő. Azt is megteheted, hogy a jelzők kimeneteit logikai ÉS kapcsolatba hozod, ekkor a hibajelző jelez, ha bármelyik hibát jelez. Az áramkör csak LED esetén bonyolódik, a kétfajta hibás állapot miatt. Optocsatolós megoldásra akkor lesz szükséged, ha az áramköröd földje, és a figyelendő jelző földje nem közös. Akkor jelentősen bonyolódik az áramköröd. De akkor is jobban jársz, ha a jelző áramköröd független tápról üzemelnek. A hozzászólás módosítva: Márc 11, 2020
Az is megoldás lehet, hogy az izzó/LED állapotát fotodiódával, vagy fotó tranzisztorral érzékeled, akkor a kapcsolásod is egyszerűbb lesz,.
A kapcsolásodban szerepló tranzisztor bázisosztóját alakítod a fényérzékelő igényei szerin, és akkor az érzékelőd független lesz. |
Bejelentkezés
Hirdetés |












