Fórum témák
» Több friss téma |
KÖSZÖNÖM a segítségetek, de közölnöm kell az "'"igazságot"" :: Gafly válasza háromszoros csillagos Ö T Ö S jelzést érdemel!
Ugyanis egy kiskéssel megkapargattam a mágnes tetejét és közelítettem hozzá, még a tetejére is rátettem --semmi-- . Végül kínomban megkocogtattam a mágnes tetejét és lás csodát a műszer dióda állásban lévő piros fénye végre kigyulladt. Közelítéssel 3-4 mm távolságban villan fel a műszer mutatója, mikor szétszedtem kb.: 15 mm volt a hézag. Aszt hiszem most már a tőletek tanultak alapján összetudom rakni rendesen, a műanyag tokozott relét is lelhet csúsztatni a kívánt távolságra.
Sziasztok.
A szobabicajt felállított helyzetben raktam össze. A burkolat összecsavarozása előtt a "mágneszárat" ellenőriztem műszerrel, minden oké, a pedál tekerésére a relé zárta a vezeték kört. A teljes összerakás után ugyanazt a kijelzést mutatta mint azelőtt -STOP állásban lehet állítani, tekerés közben semmi változás a beépített hangszóró nem szól 4 perc után kikapcsol.
Sziasztok!
Segítségeteket kérném. Van egy használt Reebok C3.1 ergométeres ellipszisjárónk. A fék egyik pillanatról a másikra tönkre ment.nem tudtam a kezelőn erősíteni. le bontottam az oldalát. Megnéztem, rajta van a szíj. készítettem képeket is. Viszont a nagy keréken találtam egy furcs dolgot. van rajta egy henger mágnes, meg odébb a keréken egy lyuk. olyan mintha kitörött volna belőle valami. szerintetek ezért lehet rossz a fék szabályozás? Küldök képet a kicsi tárcsáról. ott is van 2 db mágnes az u részen. Ez is lehet a fék erősítés?Itt vannak az elektromos szerelékek
Azt nézd meg, hogyha hajtod, a kijelzőn változik -e a megtett út, időmérés elindul -e. ha igen, akkor a mágnes jó helyen van, és az érzékelője is működik. A kép alapján úgy tűnik, hogy állandómágnessel fékez, az "U" alakú idom helyzetétől függően, amit egy kis motor mozgat.
Ez rendben van?
Helló!
Nagyon köszönöm a gyors választ! küldöm a képet ,amit elindítottam a masinát.. kijelzőn igen változik megtett út, időmérés is elindult,kalória mérés is elindult. szív puzus mérés is elindult. ezek szerint a mágnes jó helyen van, és az érzékelője is működik? de nem reagál a nehézség állításánál. ezek szerint a u alaku mágnes motorja mehetett tönkre? Lehet ezt javítani? be lehet ilyet szerezni? esetleg valami állítási lehetőség lehet valaholt, mert akkor készítek részletesebb képeket
Jan. 04-én tettem az utolsó bejegyzést a szoba kerékpár kijelzőjével kapcsolatban : a ti segítségetekkel sikerült a hibát feltárni: -a műanyag tokozott mágneskapcsoló hibás-.
Ma megbontottam és a lehető legközelebbre állítottam a mágneshez és megkocogtattam a relét. A pedál mozgatására a kijelző működni kezdet : a STOP felirat eltűnt és a kijelző működött (a pulzust nem mutatta) a többit igen. Ha megint nem kapcsol be akkor csak a műanyag tokozású kapcsoló cseréje segíthet? Mert találtam hasonlót (1.000,-Ft-ból kijön szállítással)
Ezeket látni pedálozás közben, ha a pedálozás megszűnik a kijelző STOP állásba vált,
Sziasztok. Van egy sportline xfact h11.1 szobobiciklim és egy ideje nem működik csak a pulzusjelző. A mai nap szétszedtem és akkor láttam hogy ez a (reed ) érzékelő darabokban hevert a burkolat alján. Tudnátok ebben segíteni hogy milyen kellhet bele?
Sziasztok, van egy Buffalo Emmf 3001SM Ergometer szóbabicikli ami 3 éven keresztül a tornáncra kitéve nem volt az használva. Most elé vettem és nem indult el. A bemeneten 6v és 1A felmegy az LCD-ig, ott nem tapasztaltam zárlatot, csak eső nyomait. (Kevésbé hiszem, hogy esős időben az elektronika áram nélkül zárlatot kap.) Valakinek van ötlete, hogy hol keressem a hibát. Esetleg az agyát (Lcd-t) kicserélem, ha kapok valahol. Köszönöm a segítséget előre.
Szia! Itt nem az lehet a baj, hogy zárlatos lett az elektronika. A kinti magas páratartalom miatt oxidáció történt. Ennek következtében lehet, hogy maga a panelen lévő vezetősáv(ok) megszakadt(ak), vagy akár egy vagy több alkatrész lába is "elengedte magát" így szakadást okoz az áramkörben. De az LCD kijelző is károsodhatott.
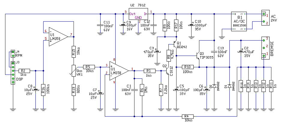
Sziasztok! Az alábbi mágnesfékes szobakerékpár elektronikájához kénék segítséget.
Elődleges Hiba: A táppanelen a 25V 1000mF kondenzátor kipukkant, a mellette lévő L7812CV fet megégett. A legtöbb kondenzátor púpos volt. Első körben a L7812CV fet , a kipukkant kondi és az összes púpos kondi cserélve lett. A L7812CV egyik lábán 35V DC-t mérek míg a másik lábán 12V DC-t. Ha összekötöm az egészet és áram alá helyezem egy pillanatra felvillan a kijelző aztán elalszik. Mintha kevés volna a táp , pedig ez 10 évig ezekkel az alkatrészekkel ment. A táp valóban kevés lehet mert: ha összekötött állapotban a L7812CV 12 voltos lábára mérek 3,5 voltot tudok mérni. Ilyenkor a főpanel L7805CV fetjén is csak 3.5 volt van. Ha a kijelzőt egy 12V os egyéb külső tápra kötöm bekapcsol és ránézésre hiba nélkül működik, nem melegszik, tesztfunkciók működnek, jónak tűnik. A L7805CV fet lábain 12 és 5 voltot mérek. Ha külső tápról működtetem és áramerősséget mérek a főpanel áramfelvétele 1A. Nem tudom , hogy ez sok vagy kevés. Kérdések: Meghibásodhat e úgy egy áramkör , hogy látszólag minden rendben, nem melegszik, de több áram, feszültség kell a működéséhez mint korábban. Reális e az, hogy egy L7812CV fetre egy olyan fogyasztó legyen kötve aminek kb. 1A az áramszükséglete, ha igen akkor miért eshet le a 12V 3,5 voltra. Próbaképpen kicseréltem a Táppanelen látható IC-t és két tranzisztort is de nincs változás. Valami ötlet, hogy hol keressem a hibát. A segítségeteket előre is köszönöm.
A 7812 és a 7805 inkább stabilizátorok. Az adatlapjukra rákeresve látod a maximális áramukat (1.5A). Melegszenek-e erősen? Ha nem és a kimeneten még sincs meg a fesz,akkor a betáp fesz kevés. Szeretnek gerjedni, a lábakhoz közel 100nF javasolt.
Azt az 1A-t hány volt mellett veszi fel a kijelző? A kijelző milyen tipusu? (LCD vagy LED?) Az a "tápegység" gyanús nekem...
Köszönöm a választ a fet -et elnéztem de már nem tudtam valamiért módosítani a bejegyzést.
Az 1A 12 voltnál veszi fel ha egy külső átlagos 12v-os 2.5A es tápról megtáplálom. A kijelző jobb és bal oldalán ledsor van. Van hozzá egy nagy hűtőborda is ami a képen nem szerepel, alapból biztos hogy melegedett, de ha asztalon összerakom akkor 12volt van terhelés nélkül az L7812CV -n , és terhelve csak 3,5volt mérhető az L7812CV kimeneti lábán . És csak nagyon keveset melegszik. A bemenet az nem esik le mindig megvan a 35volt. üdv...
Hello! Én egy ugyan ilyen tápot javítottam pár hónapja. A hiba az volt, hogy a nagy kondi ESR értéke valami rémisztő volt, miközben a kapacitása látszólag rendben volt. Még a 12V-os stabit is kinyírta, mert a kimenetén lévő kondiból visszafelé folyt az áram, mikor a nagy kondi feszültsége összeesett. A lényeg, hogy vicces módon nem a púpos kondi volt rossz. Én nagyobb kapacitású 2200µF-os kondit tettem bele. És fontos a stabi hővezető paszta újra kenése.
Egyébként kirajzoltam, felteszem hátha valakinek hasznos lesz.
Köszönöm a választ , legjobb lesz ha a maradék nagyobb kondit is kicserélem, 5 db még az eredeti de nem púposak, ESR-t nem tudok sajnos mérni, csak multiméterem van .
Akkor te a stab lábánál lévő 25v /1000mF os kondi helyére tettél be egy 2200mF kondit. Amit te javítottál abban is kipukkant a 25v 1000mF kondi illetve a L7812CV stabi szétégett? üdv...
Bocsi, de valami nem kerek.
Ha 35V-rol leesik 3.5-re, akkor a stabIc zabálja fel a 30V körüli feszültséget. Ha 1A-t vesz fel, akkor az testvérek között is 30W. Melegednie kellene, erősen.
Szia!
A 12V esik le terhelés alatt 3.5 re , a 35 v az marad továbbra is 35v. ezeket az értékeket a stabic lábain és sorkapocs tápcsatiján mérem . Az 1 A áramerősséget pedig akkor mérem amikor egy külső tápról táplálom meg a főpanelt. Ilyenkor a főpanel tökéletesen működik. üdv.. A hozzászólás módosítva: Júl 20, 2020
Sziasztok! Végül a mágnesfékes szobakerékpárt egyébként ( CRANE Német gyártmányú )sikerült megjavítani!
Tulajdonképpen már a 7812 és a szétdurrant és púpos kondik kicserélése után is jó volt. A további problémát az AC-AC táp okozta. Túl sok volt a 7812 bemenetére az a 35-37-V ettől lekapcsolta a védelem. Hogy mi van a táppal nem tudom, rádugtam egy 24V /3.5A laptoptöltőt és a kerékpár tökéletesen működik. 1 óra hegymenet után is csak kéz meleg a 7812 persze hűtőbordával. A 24 V tökéletesen elég a működéshez az sem baj hogy nem AC hanem DC. A fékezőhatás több mint megfelelő. Ha valaki ebbe a hibába fut egy Crane szobabiciklinél cserélje ki a 7812-t és a púpos kondikat és ha a bicikli nem indul el, először a AC-AC tápot cserélje ki pl: egy laptoptöltőre. Teszteltem: 19V/3.5A Notebook táppal is és azzal is megfelelően működik. Üdv....
Hello! Bocs hogy nem válaszoltam, nem jelöltem meg a topikot.
Igen a nagy kondit cseréltem. Én sem mértem EST-t, csak szkóppal néztem a jelet és nem lehetett ráismerni a terhelt, egyenirányított jel alakjára. (futottam már rá ilyen hibára) Gyanítom, hogy "csak" kiszáradt a kondi. A 7812 meg nem durrant ki, de nem is stabilizált. A bicó nem volt nálam, csak a vejem kiszerelte/beszerelte, és csak ezt a fokozatot láttam/javítottam.
Sziasztok! Vásároltam a tavasszal egy Klarfit Epsylon Relax szobakerékpárt. Egy hónapig tudtam használni. Egyszercsak elkezdett a Control panel az E1 hibakódot kijelezni, leblokkolta a pedálokat, vagyis a sebességváltási funkció nem működik, a korábbi jól megszokott zümmögő hang a sebességváltáskor – megszünt, csak a legnehezebb fokozatban tudom tekerni. Visszakérte az alza a terméket, de csak a kijelző elektronikát vittem vissza. Most egy hónap után kaptam egy új kijelzőt, ami a csatlakoztatás után és különféle paraméterek megadása után és az egyik program elindítása után szinte azonnal kijelzi az E1 hibakódot, nincs sebességváltás továbbra sem, csak a legnehezebb fokozatban lehet tekerni.
Kérdésem: tudtok e magyar céget, szerelőt, aki ilyen szobabicikli javításával foglalkozik eredményesen? Vagy vállaljam azt a macerát, hogy szétszerelem darabjaira és becsomagolgatom és visszaküldöm a zöld manós cégnek? Előre is köszönöm a jó tanácsokat!
Ha jól gondolom, ez még bőven garanciaidőn belül van. Küldd vissza nekik. A szállítási díj valószínűleg kevesebb lesz, mintha valaki nekiállna a hibakeresésnek és a javításnak. A további garancia is megmarad, ha nem nyúltok bele.
Igen, garanciás, áprilisban vettem, elszállítják saját költségükre, ezt már megtudtam, szerdán jön valami futár cég. Köszi a tanácsot!
Szia!
A szobabicikli kijelzőjén a bal felső sarokba megjelent a STOP felirat és nem mér semmit. Mi okozhatja a problémát? köszönöm!
Sziasztok!
Mágneses szobabiciklinek egyik napról a másikra eltűnt az ellenállása. Mi lehet a probléma? Megpróbáltam szétszedni, de nem haladok a szereléssel. Tudtok esetleg szerelőt ajánlani?
Ne szerelgesd, mert a fékezőmágnest mozgató motornál és nem a vezérlőelktronikában van a hiba. Küld vagy vidd vissza és kérj egy másikat.
HI! Adott egy Crane Sports Circular Studio ergométer típusú bicikli ami használt közben egy sípolás után mágnes kiold kijelző újraindul (néha 15 perc után néha percenként) kérdés vajon hol kezdjem a hiba feltárást?
Fülre csíptethető pulzusérzékelőre lenne szükségem. Tudna valaki segíteni, hogy lehet beszerezni?
Sziasztok!
Mágneses szobabiciklinek egyik napról a másikra eltűnt az ellenállása. Mi lehet a probléma? Megpróbáltam szétszedni, de nem haladok a szereléssel. Tudtok esetleg szerelőt ajánlani? Budapesten? |
Bejelentkezés
Hirdetés |
































