Fórum témák
» Több friss téma |
Fórum » Időzítő
Témaindító: Mekkmester, idő: Dec 25, 2005
Témakörök:
Szia!
Megépítettem, C1-et kicseréltem, azt írtad, hogy a tápfeszültség rákapcsolásakor Ton állapottal kezd. Nekem sajnos nem kapcsol be, akár hová forgatom a potikat. Az alkatrészek a helyükön vannak, többször leellenőriztem. A 330nF-os kondi cseréjével milyen időközöket lehet beállítani a be- és kikapcsolásra? Van javaslatod, hogy mit ellenőrizzek le?
Hello! Pedig valamit elrontottál.
- A kapcsolás azért indul a (Ton) bekapcsolt állapottal, mert a tápráadásakor a C2 magasra húzza egy pillanatra az RST lábat. Erre az összes számláló törlődik. Vagy is minden Q kimenet alacsony szintű lesz. - Így a (a jól bekötött és PNP) tranyó az R7-en keresztül bázisáramot kap, így a relé meghúz. - Ez után a RST kimeneten az R6 alacsony szintet ad. (A reset állapot csak 1ms ideig tart.) Elindul az oszcillátor. Ez pld. ellenőrizhető a Q4 lábon ami váltogatni fog és telik az idő. - Elsőként a tápot kell ellenőrizni az IC 8-16 lába között. Annak a Z1 feszültségét kell mutatnia. Ha esetleg fordítva tetted be a zénert az problémát jelent. Ekkor a tápfesz nem 8.2V, hanem 0,6V körüli értékű. - Ez után az R7 ellenálláson mérve, kb.7,6V-ot kell mérni. A relén pedig közel a 12V tápfeszültséget. Tehát ezek az első lépések az ellenőrzésnél. Az Ic feszültségeit továbbiakban a zéner anódjához képest kell ellenőrizni, mert az áramkör ezen GND pontja itt a táphoz képest fel van emelve. Tehát a negatív oldalon van stabilizálva a "megszokott" pozitív oldalhoz képest.
Sziasztok! Szükségem lenne egy meglehetősen pontos 1 perces időzítőre. Pontosabban, percenként kellene egy impulzus. Van valakinek erre megoldása?
Mikrokontrollerrel gyerekjáték. Az mennyire megy?
GPS modullal 300 000 évente 1 másodperc lenne a hiba, ha nem állítanának utána, de utána állítanak, igaz legalább három holdat látnia kell....
Igaz, bele sem gondoltam, pedig PIC-ezek jó ideje. Meg is írtam a programot a héten, igaz a fizikai megvalósítás még várat magára, jól látszik, hogy mennyi időm maradt a projektre, hogy csak most válaszoltam.
A hozzászólás módosítva: Nov 21, 2020
Sziasztok!
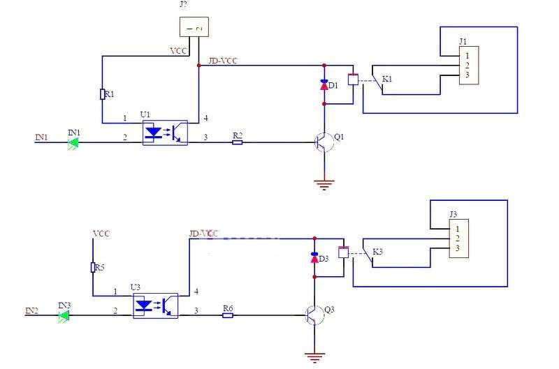
Olyan kérdésem lenne, hogy a csatolt kapcsoláson mit kell változtatni, hogy egyszerre két relét kapcsoljon késleltetve? Két különböző feszültséget szeretnék egyszerre kapcsolni, de csak 1 áramkörös reléim vannak.
Mekkora áramot kér egy-egy relé? Az IC nem tud tetszőleges mértékű áramot elnyelni. 50 mA a határ, ha minden igaz.
Mérésem alapján a kettő együtt 55mA vesz fel.
Akkor nem árt egy meghajtótranzisztor a relék elé
A vikipédiárol másoltam ki nem volt kedvem rajzolgatni , Viszont ez minden igényt kielégít .
12V, ezen a feszültségen 55mA.
9V is mértem, ott már több mint 60mA volt.
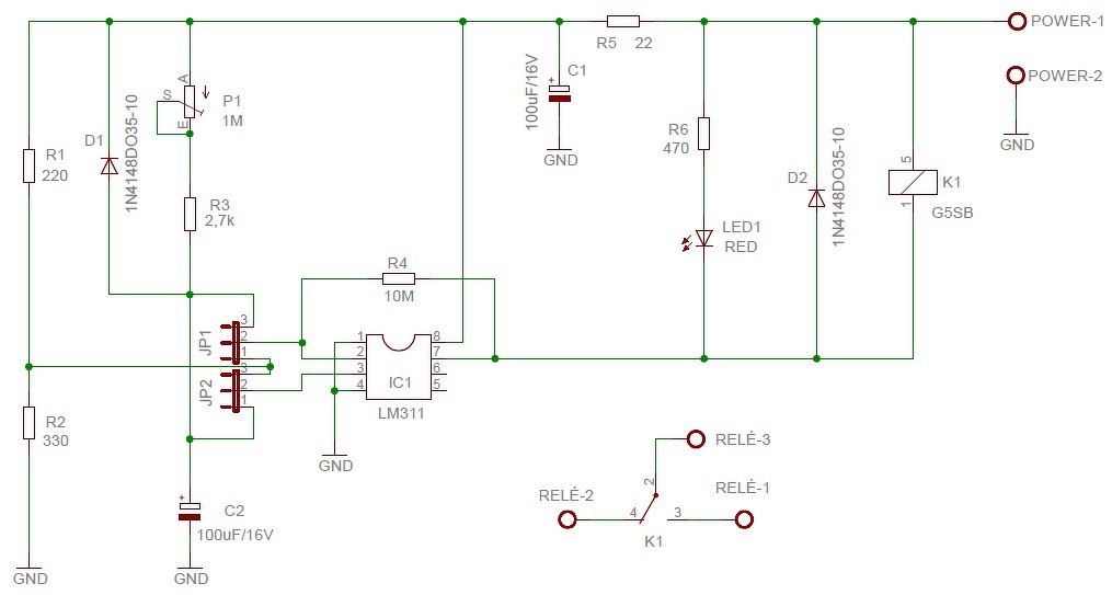
Valahogy így, lásd melléklet. Mivel a tranzisztor invertélja a kimenetet, a komparátor + és - bemenetét fel kell cserélni.
Kb. bármilyen kis tranzisztor megfelel, ami kibír 100 mA-t. Az R1 ellenállás értéke sem kritikus, lehet 1 - 3.3 kΩ közötti érték. A te rajzodban lévő R4-es ellenállás nem fog kelleni.
Köszönöm a segítséget, próba panelon frankón müködik.
Üdv!
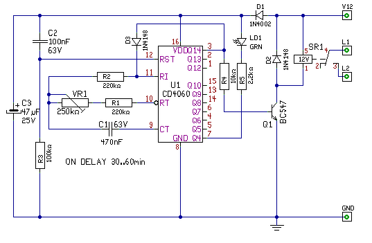
Olyan kérdésem lenne, hogy Imi18 által közétett kapcsolást /csatoltam/ át lehet e úgy alakítani, hogy kb 30 perc 1 óra között lehessen állítani a késleltetést. 12V feszültségről szeretném üzemeltetni, az idő lejárta után a relé meghúzna és úgy maradna a fesz jelenlétéig.
Elméletileg igen, gyakorlatilag nagyon bizonytalan lesz. Ekkora időre már számláló alapú időzítő kell, pl. CD4060 alkalmazásával vagy mikrokontroller.
Esetleg CD4093 is szóba jöhet? Ilyen IC van, csak kapcsolási rajzom nincs.
Nem, az csak NAND kapukat tartalmaz. A CD4060 sokkal összetettebb IC.
Hello! Akármit nem lehet alkalmazni..
Szívesen. Tekintve hogy az időzítést hosszú, nehéz a működést kivárni:
Ha a megméred a Led két felvillanása között eltelt időt és azt megszorzod 512-vel, akkor szekundumban megkapod a késleltetés idejét.
Mégegyszer köszi a segítséget!
Megépítettem, tökéletesen teszi a dolgát a leírtaknak megfelelően.
Sziasztok!
Azt hogy lehetne megoldani, hogy egy áramkör a tápfeszültség ráadását követően 12 órát "menjen" 12 órát kikapcsolva legyen. Esetleg lehessen állítani, hogy hány órát "menjen" (be-ki) 12-12h, (be-ki) 16-8h. Esetleg létezik ilyen áramkör készen?
Hello! Ha a bekapcsolási és kikapcsolási idő mindig azonos, akkor megfelelő egy CD4541-es is. Ha eltérő az idő, akkor pld. ilyen ciklikus időzítő. De ha vásárolnál, akkor van digitális időzítő amivel napi szinten tudsz programozni 8 tetszőleges időpontot. Kapcsolóóra
Szia! Köszönöm szépen! Mivel elképzelhető, hogy más-más időpontban lesz használva, lehet, hogy akkor a kész megoldás mellett döntök. Annál olcsóbban megépíteni sem tudnám.
Szia!
Igen, van készen is, univerzális, többfunkciós. (Szerintem idehaza is kapható, nekem nem volt sürgős.) Pl. Itt van ez. Programozható mindkét ciklusidő, a terhelhetősége a rákötött relétől függ.
Szia!
Lenne még egy olyan kérésem, hogy át tudnád e alakítani a kapcsolást úgy, hogy a tápfesz rákapcsolása után a relé behúzon, és az időzítés lejárta után elengedjen, és úgy is maradjon még úja nem lesz táp alatt. Az időzítés 1-15 perc között kellene, hogy legyen állítható. |
Bejelentkezés
Hirdetés |

















