| Fórum témák 
 
 » Több friss téma | Fórum » Időzítő 
			Témaindító: Mekkmester, idő: Dec 25, 2005		 
			Témakörök:
			
		 
				A 100Ω-os ellenállás 1W -os lenne? Ugye a biztosíték szerepét tölti be és a Z1 dióda söntje?						 
				A 100 Ohm azért kell a kapcsolásba, mert az áramkört a váltó bármely pillanatában bekapcsolhatod. Ebben a pillanatban az 1µF zárlatként viselkedik, és ekkor korlátozza az áramot, ez az ellenállás. Egyébiránt egy sönt az mindig párhuzamosan kapcsolódik, nem sorba.						 
				Köszönöm! Idézet: „Egyébiránt egy sönt az mindig párhuzamosan kapcsolódik, nem sorba.” Akkor én rosszul tudtam, mert azt hittem, hogy a z-dióda előtti előtét soros ellenállást is szokás söntnek nevezni.  
				Most írtad, hogy "előtét ellenállás". Maga a zéner dióda, az söntszabályzó.						 
				Üdv Olyat időzítőt keresnék ,vagy nem tudom hol lehet venni ,hogy egy felvillanó index 1 másodperces 12 voltos vezérlőszálát megtart egy relé 5-6 másodpercig utána elenged ..remélem érthetően fogalmaztam .....tehát felvillan az index és 5-6 másodpercig folyamatos 12v kellene ebből a felvillant vezérlőszálból A hozzászólás módosítva: Aug 31, 2020 
				Hello! Nem egészen világos, hogy a megtartott 12V-ot is az index vezérlőszálából szeretnéd-e előállítani. Mert ha igen, akkor az index felvillanásából, annyi energiát kell tárolni amennyi a relé megtartásához szükséges. De akkor is ismerni kell a relé fogyasztását és a tartóáramát. Ahhoz pedig valami nagyobb kondi kell, ami az indexet fogja terhelni, mikor bekapcsol. Viszont az index tovább is fog villogni, akkor újra kezdődik az időzítés? De ha ez mellet van külön 12V a relé működtetéséhez, akkor pld. ezt tudom ajánlani. Mert ugye ha a relé bekapcsol, akkor azzal mit fogsz működtetni, ha egyébként nincs táp? 
				Autóba van fix 12v a lényeg felvillan az index (csak központizár nyitásra ) ez kb 1 másodpercig van 12v , majd egy relé 5-6 másodpercig megtartva ezt a 12 voltot világítatt 2 izzót ...értelek a nagy kondis verziót fontolgattam .de a Te általad küldött rajzon van fix 12v és egy vezérelt ,ha jól látom és ezt megtartja 5-6 másodpercig majd elenged a relé ---?						 
				Ha rendelkezésre áll a fix 12V, akkor így megoldható, ahogy a rajzon van. (Mondjuk a kondit csökkenteni kell, ha 5..6 másodpercig húzatnád a relét. A Fet meg el van írva, IRFZ44 lenne az. De azzal számoltál, hogy nem csak a a központi zár működteti az index-et, hanem az irányjelzéskor is villog? Mert addig így, folyamatosan égni fog a lámpa.. 
				Igen tudom a központizár nyitásról hozom le a 12voltot  ...köszi a segítséget megpróbálom megépíteni    
				Sziasztok! Tudna valaki segíteni egy olyan egyszerű kapcsolással, ami folyamatos feszültség alatt van és óránkét 1 percre meghúz egy relét? Előre is köszönöm! 
				Hello! Itt találsz egy ilyen kapcsolást. Ha a C1-et kicseréled egy 330nF-ra, beállítható a két idő. De itt is találsz egyet. A hozzászólás módosítva: Okt 12, 2020 
				Olyat nem..de a madaras órák szerkezete minden órában kiad egy "kontaktot", amivel indítható lenne az 1 perces egyszerű időzítő...				 A hozzászólás módosítva: Okt 12, 2020 
				Köszi, az elsőhöz veszek alkatrészeket és megépítem.						 
				1-1 kis mikrokontroller, ellenállás, tranzisztor, dióda, relé. Ennél egyszerűbb elektronika nincs    
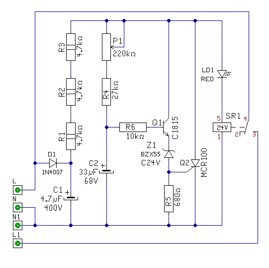
				Sziasztok!  Édesapám hosszú évek óta használt egy nejlon sütőt. A benne lévő elektronika tartalmazott egy relét, ami valószínűleg elérte a maximális kapcsolási számát és megadta magát. Kicseréltük a relét, azonban ez sem hozta vissza az életbe az áramkört. Magát a sütőt nem szeretnénk lecserélni, mert apukám már nagyon hozzászokott és szereti, így mindenképp meg szeretnénk javítani az áramkört. Az áramkör bemenete hálózati feszültség, ami akkor kerül rá, ha az ember lenyomja az eszköz karját. Ezt a bemeneti feszültséget azonnal ráadja a kimenetére, (ami egy fűtőszálat fűt fel), majd meghatározott idő után (néhány másodperc) lekapcsolja a kimenetét és a fűtőszál nem fűtődik tovább. A kapcsolási időt a nyákhoz csatlakoztatott potenciométerrel lehet állítani. Mivel csak egy egy rétegű, néhány alkatrészből álló áramkörről van szó, úgy gondoltam megpróbálom felrajzolni a kapcsolási rajzot és megépíteni a saját, ugyanilyen áramkörömet új, ugyanilyen alkatrészekből. Az a baj, hogy én leginkább mikrokontrollerekkel foglalkozom és nem igazán értek az analóg áramkörökhöz, a tirisztorokhoz végképp nem. Az általam felrajzolt áramkör szerintetek működőképes lehet? Megpróbáltam a nyákot tökéletesen reprezentálni. Illetve nektek milyen javaslatotok van, hogy lehetne a legolcsóbban helyrehozni az áramkört? Köszönöm szépen előre is a segítséget! 
				Hello! Legalább két fényképet tegyél fel, egyet alkatrész oldalról felülnézetből (ha lehet látszódjanak át a vezetősávok)m másikat pedig a forrasztási oldalról. Mert amit rajzoltál, messze nem így van. Mert pld. én a három nagy ellenállást a kép alapján 4.7kOhm-nak látom.						 
				120Mohmot nehéz lesz találni, és szinte biztos, hogy nem az van benne. Elsőre jó lenne tudni minek is van baja, mert a te leírásod alapján az sem biztos, hogy rossz volt az a relé. A fűtőszál nem szakadt? 
				Megpróbáltam jó képeket készíteni, ha nem jók, akkor készítek újakat. A nagy ellenállásokban tökéletesen igazad van, 4.7kOhm-osak. A relé biztos elromlott, mert az oldalán lett egy szenes lyuk, úgy kiégett. A fűtőszál rendben van. Onnan lehet tudni, hogy az elektronika a rossz, hogy amikor a kart lenyomjuk, az egy kapcsolóval engedi rá a feszültséget a bemenetre. Ezt megmértük és meg is jelenik, tehát a láncban a nyák része nem működik. Továbbá a led sem villan fel. 
				Az nem lehetséges, hogy a relé azért égett meg mert a fűtőszál zárlatos volt és túlterhelte? Eléghetetett mindkettő, de te csak a relét cserélted. Milyen műszer van kéznél, amivel ellenőrizni lehet ezt-azt (pl. a fűtőszál ellenállásást)?						 
				Így tudom elképzelni, hogy működik ez a kapcsolás..						 
				A relét kicseréltem és kipróbáltam újra az eszközt, de a relé nem égett le újra, csak simán nem működött az áramkör. Ha a fűtőszál zárlatos, akkor leégett volna újból a relé, nem? De holnap megmérem, van kéznél multiméter. Kipróbáltam a kapcsolást egy online szimulátorral, de az nem vezetett eredményre. A szimulátorban nem működött a kapcsolás. A szimulátoroknak egyébként tudniuk kéne ezt szimulálni? Idézet: „A benne lévő elektronika tartalmazott egy relét, ami valószínűleg elérte a maximális kapcsolási számát és megadta magát.” Ha arról a reléről beszélünk, ami az első képsorozaton mellé van téve (gondolom szemléltetési célzattal, hogy ez lett kicserélve), akkor a burkolatán nagy méretű kormos lyuk látható.   Idézet: „A szimulátoroknak egyébként tudniuk kéne ezt szimulálni?” A szimulátorok sem tökéletesek... Idézet: „csak simán nem működött az áramkör.” Buta kérdés, én az első fényképsorozaton, a hálózati zsinór mögött látok egy gyanúsan biztositéknak kinéző valamit. Azt is mérd/nézd meg. Valamint amikor valami ennyire durván eldurran, akkor annak általában oka van. Ahogyan Bakman is irta, nézd meg a fűtőszál környékét alaposan. Addig ne is nagyon próbálgasd. 
				Hi! Mérjél feszt az N és a D1, D2 anódon, amikor ráadod a feszültséget az L pontra (időzítés lejárta előtt a műszer előre legyen rátéve). Utána újra szakítsd mega bejövő feszt és az N, valamint a C2-re mérjél rá. Itt az időzítési ciklús végére fel kell töltődnie a kondinak 24V-ra. Várom az adatokat. Üdv. M. 
				Ha mikrokontrollerekkel foglalkozol, akkor tudhatnád, hogy a "nem működik", csak egy bites információ, ami nem sok információ tartalommal bír. Ha valamit javítanánk. akkor elsősorban mérni kell, nem cserélgetni az alkatrészeket. (Kivét mint a relénél az égés nyom, de ekkor is terhelés nélkül kellene próbálni és mérni a dologt.) Első az áramkör működésének megértése.. - A táp bekapcsolásakor a 4.7µF feltöltődik, és a három 4.7k-Led-relé útvonalon folyik az áram, ami húzva tartja a relét. - A 33µF el kezd töltődni a potméteren keresztül. Amikor a kondi feszültsége eléri a tranyós áramkör küszöbfeszültségét, begyújt a tirisztor és rövidrezárja a relé működtető feszültségét. a relé elejt és ez az állapot fenn áll addig míg tápfesz van. - A tranyós áramkör küszöbfeszültségét A tranyü bázis-emitter feszültsé, a zéner könyökfeszültség és a tirisztor Gate küszöbfeszültség összege határozza meg. Ez kb. 0,6V+24V+1V=25.6V. Tehát a 33µF-nak erre az értékre kell feltöltődni. Ahol a töltőáramot (tehát a töltési időt) a potméter állítja be. Az eredeti kapcsolás alapvetően két tervezési hibát tartalmaz. A 4.7µF-nak a hullámossága túl nagy, majdnem 100V, ami csökkenti az élettartamát. Tekintve hogy az áramkör rövid időre van használva, ez talán nem gond. A másik, hogy amikor a tirisztor begyújt, a tranzisztor bázis-kollektor diódája kinyit és ezen keresztül sül ki a 33uF. Ezért van az eredeti áramkörben a dióda bekötve a kollektor-bázissall párhuzamosan, mert egy kistranyó maximális bázisárama 5mA körül van. De az már feledésbe ment, hogy a tirisztor megsérülhet a kondi nagy kisütőárama miatt. Ezért helyeztem én át a diódát a kollektorral sorba, de így meg megnő a kisütés időtartama.) De ha a bázissal sorba teszünk egy 1ök ellenállást az a működést nem befolyásolja, viszont kisütésnél korlátozza az áramot kb 2.4mA-re, ami belül van a megengedett határon. Ekkor a dióda el is maradhat (persze ártani nem használ), viszont a kondi kisütése így nem veszi igénybe a tirisztort, és kb 1..2 sec alatt végre tud hajtódni. A szimulátor használatához ismerni kell annak működését és hibáit is. Használni eredményesen csak úgy lehet. PLd. meg kell adni a relé tekercsellenállását, meghúzási áramát, ami jelenleg 1.6k és 15mA. De mint a tényleges áramkörnél (csak virtuálisan) mérni kell, mert a "nem működik-nem működik", nem információ. 
				Azt nem is figyeltem.   Akkor az rossz?  A fűtőszálról viszont még mindig nem tudni semmit. 
				Köszönöm szépen mindenkinek a segítséget, most csak az áramkör van nálam, a sütő eszköz nincsen, amint meglátogatom a szülőket vidéken megmérem a fűtőszálat és a kérdezett adatokat!						 
				A piros feliratokat már én tettem rá, az eredeti kép teljesen fekete-fehér, valószínűleg egy olyan valaki rajzolta vissza, akinek a kezében volt az  egész készülék. A rajzon még szerepel egy leválasztó transzformátor is.						 
				Hát igen, Proli007 ritkán téved!   A relének melyik része égett ki? A tekercs, vagy az érintkezők? Ha jó a tekercs, akkor mennyi az ellenállása? Ez fontos tényező lehet, nagyban függhet tőle, hogy milyen relé jó bele, nem elég a hasonló. A hozzászólás módosítva: Nov 3, 2020 
				Hi! Nemrég javítottam ilyet. Nem kell hozzá a trafó és a fűtőszál. Elegendő csak amit írtam bejövő L N pontra beadni a hálózatot. A tüskére rádugni egy hálózati piskota dugó-t (hordozható rádió tápkábel). A LED jelzi a működését, lehet mérni vagy javítani. Üdv. M. A hozzászólás módosítva: Nov 3, 2020 | Bejelentkezés Hirdetés | 




















