Fórum témák
» Több friss téma |
Van egy gyári diagnosztikai perifériánk Land-ROver-hez, melynél jóformán minden típusnál más kábelvégzödést kell csatlakoztatni a diagnosztikai kábel végére.
Tulajdonképpen mindegyik 16 tűs OBD csokiban végződik, csak a kommunikációs lábak vannak másképp bekötve. Ill. ezen kívűl még a fel nem használt lábak közül más más párok össze vannak kötve különböző ellenállásokkal, aminek az a jelentősége, hogy a diagnosztikai állomás ezek alapján ellenőrzi, hogy a megfelelő kábelvég van-e feldugva. Magyarul, marhára bosszant amikor állandóan cserélgetnem kell a csatikat, amik már kezdenek széjjel menni, és darabját 40.000-ért pótolja a gyár. Szóval egy olyan kapcsolást szeretnék amelyet feldugnék a kábel helyére, és egy kapcsolóval vagy más módun tudnám átállítani, hogy most tulajdonképpen melyik csatit higgye, hogy fel van dugva, ill. ennek megfelelően kötődjenek a kommunikációs lábak is. Minden javaslatot vagy elképzelést szívesen vennék.
Legegyszerűbben 16x16 os kapcsolómátrix-szal tudnám elképzelni,bár itt -ugye-a tévedés lehetősége elég nagy,de mégis használható lenne.
Lehetne aztán EPROM vezérelte relé-mátrix,ami már a "deluxe"-kivitel,itt egy kapcsolóval lehetne kocsi típust váltani. Mikrovezérlős megoldás is elképzelhető,hasonlóan az előbbihez.
És a mikrovezérlős megoldást hogyan lehetne elképzelni?
A pic lábai reléket kapcsolánának?
Valami olyasmi.
Igaz,a kapcsolós,meg a relés megoldás is drága-mert sok kell-de a 40 000 darabonkénti kábelárral erősen versenyképes. Pláne,ha nagyobb műhely vagytok.
Beleférne, de relé helyett valami stabilabb megoldás nincs?
Reléről nekem csak ezek a hangos szarok jutnak az eszembe, és nem akarom, hogy olyan legeyn mint mikor a Hév elindul és relé hegyek kapcsolgatnak fennhangon. Igaz ezek kis áramú relék... Kis pici Solid State relék drágák? Vagy mi jöhet még szóba?
Nem hiszem,hogy túl drágák lennének.
De nem tudom,milyen szintek cirkulálnak a kábeleken. (tehát logikai 1-ek és 0-k,vagy analóg jel(ek is) is)) Az analógról jutott eszembe, analóg kapcsolók...Filléres holmi-jó, pár forintos,ráadásul egy tokban van négy,pic-kel direkt kapcsolgathatók... Mi a fene kell még? Uccu rajta!
Mi lenne ha a csatlakozókat erősítenéd meg? És akkor egy másik csatoló kopna és nem az eredeti méregdrága. A diagnosztikai állomsára és a kábelekre.
Megoldható a kapcsoló állomás is csak több vele a meló.
Szia !
Nem hiszem, hogy mikrokontroller nélkül ne lenne megoldható a probléma. Azt javaslom használj analóg kapcsoló IC-ket (Pl. 4066), ezekben van 4 db kapcsoló. Ezen IC-k kapcsoló lábát vezérelhetnéd normál kapcsolókkal, melyek megfelelően vannak bekötve. Példaként a melléklet szolgál. Itt az 1. kapcsoló zárásával kapcsoljuk be az 1. 2. 3. kimenetet, a 2. kapcsoló pedig a 2. 3. 4. kimenetet kapcsolja. A kapcsolók egy-egy funkciót jelentenek amik közül mindig csak egy aktív. A diódák azokhoz a lábakhoz kellenek, amelyeket több funkció is használ. Remélem nagyjából érthető volt. Üdv.
Az tetszik, hogy fogalmatok sincs milyen jelek és áramok mennek a csatiban, de cmos kapcsolót ajánlotok!
Én nem bíznék bennük. Autós ipari használatra jobbak a relék. Az valóban igaz, hogy nem feltétlenül kell PIC, de ha nem okoz gondot, akkor sokkal kényelmesebb áramkör építhető velük. Ha nem tud senki programozni, akkor maradnak a diódák a kapcsolók és a relék közé. Ezzel csak az a gond, hogy elég sok is kellhet belőlük, a csatik közötti eltérés számosságától függően. A PIC-es megoldással elég lenne egy nyomógomb is a váltáshoz... Ez a relé szerintem tökéletes a feladatra. Van 12V-os behúzótekercsű változata is, ha nem PIC-ről(5V) vezéreled. Ha PIC vezérli, akkor érdemes azért egy tranyót is tenni a kimenetekre, mert a tekercs eléggé vissza tud rúgni... (persze el lehet gonolkodni, hogy ha mindkét szint vezérelt egy lábnál, akkor keletkezne-e tüske a kapcsolt tekercsen, szerintem nem, de jobb a biztonság...)
Lozsa! Azt meg tudnád mondani, hány láb vesz részt a játékban, és milyen verziók vannak?
Mára megpróbálom feltérképezni a pontos variációkat.
Szűkülnie kell szerintem átkapolcsolásonkénti max 4 vezetékre. Mivel a testek ill. az áramellátások mindíg ugyanott vannak.
Szia!
Két lehetőséget vázolnék: 1. Az első a "parasztos" verzió: két sor kapcsolót beépítesz 1 műanyag műszerdobozba ( felső sor a vezetékek összekötéséhez, alsó a lábak összezárásához ) és mindent Te állítasz be egy előre elkészített igazságtáblázat szerint. Ennek a verziónak több baja is lenne, mivel ez az egység nyilván lengő kivitelű lesz, sérülékeny, véletlenül is átkapcsolható és benne van a humán hiba lehetősége is. 2. Abszolúte semmi baj a relékkel, bár én a watt által javasolt Zettler helyett az Omron tipusokat ajánlom - saját tapasztalatok alapján. A reléket legfrappánsabban kontrollerrel lehetne vezérelni egy nyomógombbal. 1 soros LCD lehetne a kijelző, mely adott kapcsolási variációnál kiírhatná a konkrét autó tipust, így a hibalehetőségek kizárva. Főleg, ha az az 1 árva nyomógomb süllyesztve kerülne beépítésre. Feltételezem, hogy az adatkábelen folyó áramerősség elenyésző, ezért akár 1A-es relék is feleslegesen erősek a kapcsolásba. Ráadásul a kocsitipust az ODB csati feldugása előtt kellene kiválasztani, így a prell sem okozhat problémát. Akármelyik változatot preferálod, mindenképpen szükség lenne a továbblépéshez a kábelek konkrét igazságtáblázatára. Kapcsolós verziónál esetleg egyszerűsödhet a helyzet 3 állású kapcsolók beiktatásával, és relékből is léteznek az 1x záró mellett 1x (2x) morzeérintkezős tipusok is. Hogy melyikből mennyit célszerű felhasználni, ezt már a feladat konkrét paraméterei szabják meg.
Üdv !
Szerintem érdemes lenne analóg multiplexert alkalmazni. Nem olvastam végig az összes hozzászólást de, ha jól láttam egy 16x16 os mátrixra van szükség ez 16 db 4067 -el megoldható és egy pic-be be lehet írni a kapcsolási képeket. Ha profin akarod megoldani, akkor akár egy lcd-n is ki lehetne választani a kocsi típusát és bármikor megoldható egy-egy ujabb típus hozzáadása.
Valóban nem olvastad át!
Érdemes lenne, mielőtt olyan dolgot ajánlasz, amit már elvetettünk!
Ja de nem láttam, hogy multiplexerről lett volna szó, azért gondoltam.
Csak egy 4066 analóg kapcsolós megoldást láttam, ami valóban alkalmatlan a feladatra. A multiplexer alkalmas negatív fesz átvitelére is, ha a vss lába negatív feszültségre van kötve, ráadásul a Ron értéke is jóval kisebb így. (ez jól jön a can H L szinteknél). De csak egy ötlet volt. Maxim nál van DG406 VAGY DG306 40Mhz-ig átvisz a Ron értéke is jobb mint a 4067-é, ráadásul inygen minta rendelhető. :yes:
Igazából arról volt szó, hogy egy autó szerelő műhelyben biztosra kell menni, és nem szabad megengedni a lehetőségét annak, hogy egy ilyen eszköz tönkremenjen. Egy CMOS kapcsoló igencsak érzékeny jószág, ezért nem ajánlatos ilyet használni, még ha logikailag jó is lenne!
Azt is említettük, hogy nem tudni milyen szintekkel van dolgunk és milyen áramokkal. Mi van, ha nem csak a jelet, hanem valami tápot, vagy vezérlő vonalat is rakosgat. Aztán mi van, ha a próbák közben össze vissza kapcsolgatnak ki-be meneteket egymással szembe stb. Szóval ide a jó öreg relé kell.
Ez esetben valóban a relé a legjobb megoldás.
Főleg, ha gyorsan kell összehozni és a jelszintek is bizonytalanok. Igen mondjuk érdekes volna, hogy egy 20 milliós autót nem lehet többet beindítani, csak gyanús füstök szállnak föl belőle egy kütyü miatt. Marad a relé.
És akkor még az fel sem merült,hogy egy többmilliós szoftver miért nem képes pár billentyűlenyomásra "tudomásul venni",hogy melyik típusú kocsival van összekötve éppen?!
Biztosan azért nem, mert nem a topic témája, valamint azért sem mert hiábavaló ilyesmivel foglalkozni, mivel a helyzet adott. Egyébként miért nem lehet egyformán beköztni azokat a tetves csatlakozókat(már úgy értem a gyártó által)! Megnyugtatok mindenkit, ez az összes autónál így van, és ezt direkt csinálják...
Üdv Watt!
azokat a tetves csatlakozókat nem csak a piac miatt csinálják eltérő kivitelben. Arról van szó, hogy az obd mint protokoll eredendően csak a motor emissziós adatait volt hivatva közölni! A szerv miatt lett szabványosítva, hogy a közuti ellenőrzések során lekérdezhető legyen a károsanyag kibocsájtás mértéke. Azért lett a csati szabványos, hogy a hatóságnak elég legyen 1 azaz egy darab csatlakozó, ami minden kocsihoz jó.... Miután ezt 1996.07. 01-től kötelező minden kocsiba beépíteni, a gyárak meglátták benne a saját jól felfogott érdeküket. A csati szabadon maradt 11 lábát elkezdték a saját érdekeik szerint bekötni, ugyanis ezek bekötését már a szabvány nem érinti. Az egyes gyártók a lábak kiosztásában szabadon garázdálkodhatnak. A kiolvasó szoftverek csak azon infókat olvassák amit a gyártó engedélyezett. Azt remélem senki sem gondolta komolyan, hogy egy pár ezer forintos interface egy netről letölthető progival ugyan azt tudja, mint például a Guttmann ezen célra gyártott 2 millás műszere / a legendákat az ügyes emberekről most hagyjuk.../ Egy egyszerü példa : az AB-com egy sima interface körrel az opelek elég sok hibáját olvassa, engedélyez néhány alapbeállítást is. Az un K vonalat kell egy sima yaxlei- vel mindíg másik obd tüskére kapcsolni, így már elég sok minden megtudható. Ennek a proginak az OP-com változata már nagyságrenddel többet tud, minden macera nélkül, de ez nem is tölthető le ingyen.... A gyári célműszerek esetén nem kell mást tenni, mint menüből kiválasztani a kivánt adatot. A műszer a szükséges lábat aktiválja, és a kocsit és saját magát is óvja az emberi okosságoktól... Hát így állunk most és a helyzet csak fokozódik..
Ez bizony így van!
Ésokszor a gyár még azt sem adja meg a gyári szervízadatokban, hogy miféle kommunikáció folyik melyik lábon. Tehát jelszint sincs mindíg definiálva, vagy protokoll.
Na vannak a bekötések. Van még 2 de az még nincs meg.
Köszi az összefoglalást, elég sok jó dolgot írtál le!
Valahol érthető, hogy a gyártók így oldják meg, de sokszor aminek szabványosnak kéne lenni, az se lesz a végén az. Legalább is az autószerelő barátom ez miatt panaszkodik. De talán forduljunk vissza a témához...
Nem semmi varia! Ezen rágódni kell. Azt hiszem át kell írni táblázatba, hogy jobban kijöjjenek az átfedések.
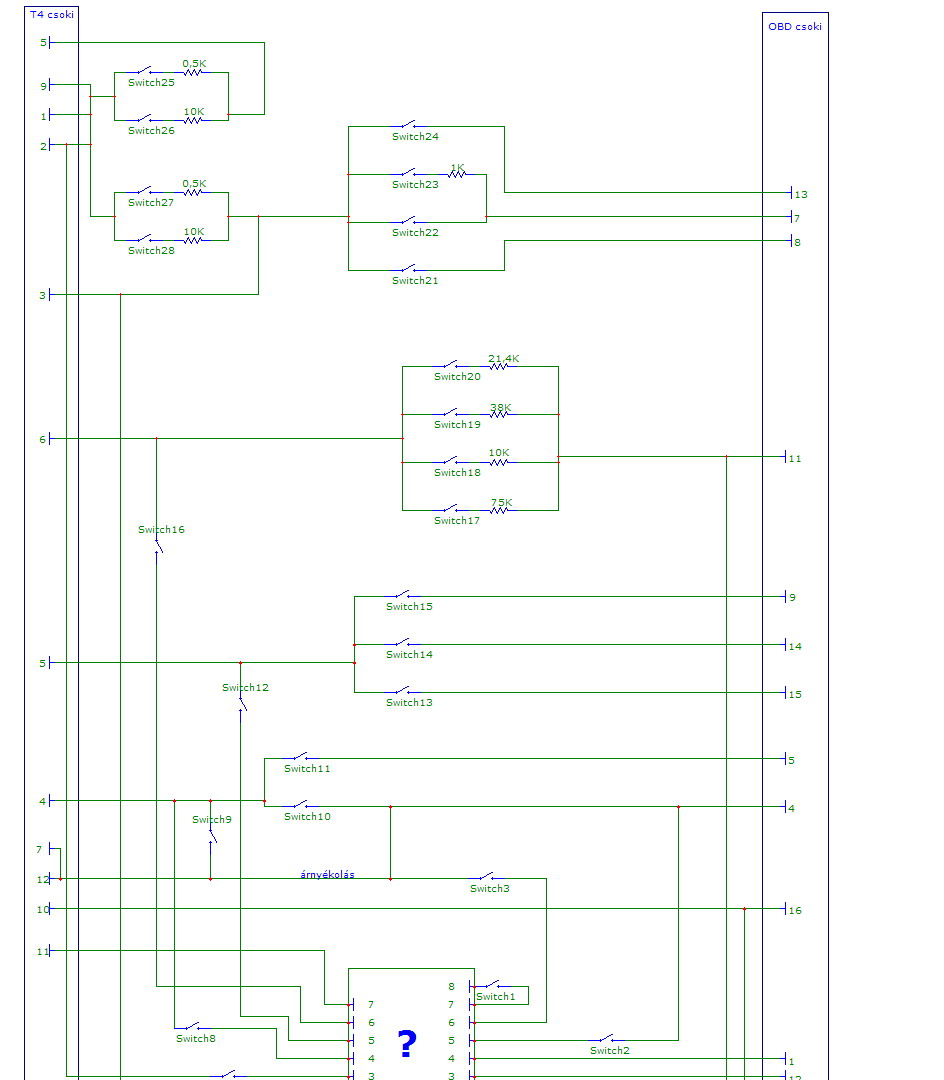
Na csináltam egy vázlatos rajzot az egyszerűsített verzióról. Persze nyilván még lehetne egyszerűsíteni rajta, de most még mindegy. A kérdés az volna, hogy szerintetek milyen kapcsolóelemet kellene felhasználni?
Az 1 ameres terhelhetőség 4 láb kivételével mindhez jó kell legyen. A maradék 4 a testet ill a pozitívot váltogatja. A kép alján az a "doboz" egy pici elektronika ami inicializálja gombnyomásra a buszt. Egyenlőre nem térképeztem fel de nem tűnik bonyolultnak.
Alakul! Szerintem a táp vonalakon elég lenne az 1A, és többi vonalat lehetne még kisebb reed tokokkal felépíteni. Biztosan láttál már IC méretű reléket!? A gond, hogy hirtelen nem tudom hol lehetne beszerezni...
-Ilyen relékre gondoltam...-
Persze láttm már kis reléket, de az a gondom, hogy ezek a reedek nem valami olcsók. A jeleknek hibátlan lenne, de a tápnál félek az 1Ampertől, mivel elég vaskos darab az interface, és zt mind az utóról kapott áram látja el.
Inkább bíznék az 5Amperben már csak amiatt is, hogy esetlegesen ne tudjon összeégni a kapcsolóérintkező hosszú távon. Amúgy a jelnél még talán a 0,5 Amper is bőven jó lenne. Azt gondolom, hogy a táp, test szálakt 2-5 Amperessel oldom meg a maradék ~20 kapcsolást meg valami kisáramú IC-vel gondolom, ami több be és kimenetet is tud kapcsolni. Nincs ilyen rutinom, de kell, hogy létezzen olyan IC szerintem ami 5-10 áramkört (rgyenként min. 5A) tudjon kapcsolni. Ebből aztán lenne amennyi kell, és a beneteteket meg PIC lábakkal kapcsolgatnám. Vélemény?
Végül is egyetértek a táp nagyobb áramú megtámogatásával, de a félvezetős jelkapcsolgatással nem. Ha pontosan ismernéd az összekapcsolandó áramkörök felépítését, akkor lehetne dönteni biztonsággal, de ha nem, akkor akár még nagy bajt is okozhatnak ezek az elemek. Nem hiszem, hogy 10-20ezer ft olyan nagy befektetés lenne, mikor milliós autókat kell kiszolgálni...
Igazad van, végülis úgyis kifizeti a főnököm akkor meg mi a frásznak szarozzak rajta...
Jó nézek redd reléket. Annyit viszont magyarázzon meg nekem valaki, hogy mi az, hogy 1xzáró, 2xzáró, morse, zero cross...
És ehhez mit szólsz?
4 áramkörös SSR. Amúgy: Idézet: „de a félvezetős jelkapcsolgatással nem. Ha pontosan ismernéd az összekapcsolandó áramkörök felépítését, akkor lehetne dönteni biztonsággal, de ha nem, akkor akár még nagy bajt is okozhatnak ezek az elemek” Ez mit takar pontosan nem értem hol van benne a veszélyforrás. |
Bejelentkezés
Hirdetés |




szívesen vennék.
Én nem bíznék bennük.
Érdemes lenne, mielőtt olyan dolgot ajánlasz, amit már elvetettünk! 

