Fórum témák

» Több friss téma
Fórum » Relé helyettesítése
Lapozás: OK   3 / 4
(#) Pafi válasza Zso839 hozzászólására (») Júl 23, 2017 /
 
https://assets.nexperia.com/documents/data-sheet/74HC_HCT4053.pdf

Azt vedd figyelembe, hogy ezek az IC-k jelentős soros ellenállást iktatnak az áramkörbe!

Vannak sokkal modernebb, 5 ohm körüli típusok is.
(#) kaqkk válasza Zso839 hozzászólására (») Júl 23, 2017 /
 
Én a helyedben csinálnék egy "cél ic-t" pic ből a programot megírni és beégetni kb félóra és egy tokkal minden meg van oldva .
(#) Zso839 válasza kaqkk hozzászólására (») Júl 23, 2017 /
 
Pic-en már én is gondolkodtam, de elektronikában amatőr vagyok, programozáshoz meg egyáltalán nem értek.
De valami ilyesmire gondoltál?
A hozzászólás módosítva: Júl 23, 2017

Counter.jpg
    
(#) kaqkk válasza Zso839 hozzászólására (») Júl 23, 2017 /
 
Nem ! A pic lábakról közvetlenül is meghajtható a kijelző semmi + nem kell ,csak a gombok egy ellenállás sorral a pic és a kijelző az előtétekkel . Egyébként 10 gomb kell vagy több gomb kombinációja is játszik? Csak nem sebességváltó visszajelző lesz ??
A hozzászólás módosítva: Júl 23, 2017
(#) Zso839 válasza kaqkk hozzászólására (») Júl 23, 2017 /
 
Csak 7 gombra lenne szűkségem, semmi több. A gombokhoz az ellenállásokat felhúzó ellenállásnak gondolod?
DE! Miből gondoltad? Arról van egy diódás kapcsolásom, de kb. 35 diódát soknak találok.
A hozzászólás módosítva: Júl 23, 2017
(#) kaqkk válasza Zso839 hozzászólására (») Júl 23, 2017 /
 
Ahogy vesszük ,inkább lehúzó ellenállásra gondoltam (az ellenállás gnd re kötve és a gomb húz vdd re )0- 6+H a kijelzés ? egy uln tranzisztormezőt kötnénk a pic kimenetére akkor "bármekkora" áramfelvételű kijelző használható lenne így két tok volna az egész panelon
(#) pucuka válasza Zso839 hozzászólására (») Júl 23, 2017 /
 
Ha nem akarsz diódákkal bajlódni, felprogramozhatsz egy EPROM -ot is, azzal lehet ragyogó átkódoló áramkört készíteni.
(#) Zso839 válasza kaqkk hozzászólására (») Júl 23, 2017 /
 
Így gondoltad?

Counter2b.jpg
    
(#) kaqkk válasza Zso839 hozzászólására (») Júl 23, 2017 /
 
Igen pont így ,te voltál a gyorsabb

váltó.pdf
    
(#) Zso839 válasza pucuka hozzászólására (») Júl 23, 2017 /
 
Helló!

Igazából nem is a bajlódással van ( volt ) gondom, hanem a mennyiséggel. Kis helyen kellett sok diódát elhelyezni. De sikerült! Csak kihívás volt részemre. Bár az eredeti tervem szerint minél kevesebb alkatrészből szeretném megcsinálni.
(#) kaqkk válasza Zso839 hozzászólására (») Júl 23, 2017 /
 
Akkor már hiba tervezgetünk ? Kész az áramkör ? Most nézem az elvi rajzod hibás a kijelzőközös lába + ra megy mert az uln gnd-t kapcsol ..
A hozzászólás módosítva: Júl 23, 2017
(#) Zso839 válasza kaqkk hozzászólására (») Júl 23, 2017 /
 
Csak a nyák lapon van kész. Sok benne az alkatrész,főleg a dióda. Ezt kellett egy kb. 50x40 mm-es helyre elhelyeznem, kétoldalas nyákon, a kijelző nélkül.
Köszönöm, kijavítom.
A hozzászólás módosítva: Júl 23, 2017
(#) Zso839 hozzászólása Júl 23, 2017 /
 
Köszönöm a segítséget!

További szép napot!
(#) kaqkk válasza Zso839 hozzászólására (») Júl 23, 2017 /
 
Ha küldesz egy picet akkor szívesen beégetem neked (már összetoltam a programot)
(#) Zso839 válasza kaqkk hozzászólására (») Júl 27, 2017 /
 
Milyen pichez írtad a programot? 16f648a, 16f1826 vagy 16f1827?
(#) kaqkk válasza Zso839 hozzászólására (») Júl 28, 2017 /
 
Nálam csak két kattintás a pic migrálása amilyet küldesz olyanba égetem bele.
(#) milanvik hozzászólása Nov 3, 2017 /
 
Sziasztok!

Lenne egy kérésem!

ki szeretném váltani a relét egy nyomógombbal !

Mit kéne hova kötnöm! köszi
A hozzászólás módosítva: Nov 3, 2017
(#) Epu2 válasza milanvik hozzászólására (») Nov 3, 2017 /
 
A nyomógomb olyan legyen, ami bírja a több amperes megszakítás és a 230V os feszültséget. (ipari). Azt a két pontot, ami a tekercsre megy, zárd rövidre. Azt a két pontot kell meg nyomógombozni, ami az érintkező. VAlószínű, a tekercs egyik kivezetése, amire a feszültség megy, megy, közös az egyik, (mozgó), érintkezővel. A rellét utána ki is dobhatod. Szigetelésre és a tapizásra vigyázz!
(#) patrick97 hozzászólása Aug 31, 2019 /
 
Sziasztok!

Érdeklődnék hogy van e valami mód arra hogy a relét helyetesítsem? Valami olyan elektronikai alkatrészre gondoltam ami nem ad ki hangot, elég idegesítő minden egyes ajtónyitásnál hallani hogy katt, ha pedig nincs relé akkor sajnos akkor is bezárja az autót ha nincs rendesen becsukva valamelyik ajtó. Egyébként egy 5 lábú micró reléről van szó; pontosabban egy DENSO 156700-1700.
Arra gondoltam hogy kiveszem a házából és a fém részeket eltávolítom és ha van megoldás akkor azt beleteszem, a gond hogy viszonylag kicsi a hely... bele kellene hogy férjen , és ami a rajzon lesz , szeretném ha megoldható lenne hogy 2 külön helyről érkezzen a "+"...
(#) proli007 válasza patrick97 hozzászólására (») Aug 31, 2019 /
 
Hello! Megoldható, de egy fix GND is kell (az "NO"-ra), mert a Fet nem tud nyitni csak ha van Gate feszültsége. Csak egy relé kontaktus tud feszültségmentes állapotban zárva lenni (NC).
A kis dobozba meg majd Te passzírozod bele..
A hozzászólás módosítva: Aug 31, 2019
(#) patrick97 válasza proli007 hozzászólására (») Aug 31, 2019 /
 
Értem... a gond hogy már nem igazán szeretném megbolygatni ott a dolgokat... Akkor ha úgy lenne hogy a RADIO.DOME-t kihagynám? Azaz bejön a pozitív és ha nincs letestelve akkor menne tovább... ha nyitva van az ajtó akkor van letestelve a cucc...
(#) proli007 válasza patrick97 hozzászólására (») Aug 31, 2019 /
 
Akkor részemről passz! Látom nem érted. A PMOS részére a Source-hoz képest Gate-re negatív feszültség kell hogy kinyisson. Ha minden pozitívon van, mitől tudna kinyitni?
(#) patrick97 válasza proli007 hozzászólására (») Aug 31, 2019 /
 
Azt értem hogy kéne egy állandó test, mert gondolom csak akkor maradhatna külön a 2 bemeneti +. én arra gondoltam hogy csak 1 db bemeneti + lenne és a Gate negatívval lenne vezérelve.
Egy sima MOSFET nem lenne jó? a lényeg hogy az ajtókapcsoló negatívot zár.
Valahogy akkor így átrajzolom mégis mi az amire gondoltam igaz a rajz relével van, ez lett volna az eredeti megoldás...
(#) Gafly válasza proli007 hozzászólására (») Aug 31, 2019 /
 
Látom, hogy még máig sem sajátítottad el teljesen a pozitív gondolkodást...
(#) proli007 válasza patrick97 hozzászólására (») Aug 31, 2019 /
 
Egy sima PFet-el, nem "NC" hanem "NO" kontaktust modelleznél. Az NFet ugyan pozitívra nyit ki, csak épp a Gate-re 4..6V-al magasabb feszültség kell a nyitásához. Azt honnan vennéd? Mert ha csak a +12V-ra kötnéd a Gate-et, akkor ez feszültség hiányozna a kimenti feszültségből. Amit sem a Fet, sem a központi nem díjazna.
(#) patrick97 válasza proli007 hozzászólására (») Aug 31, 2019 /
 
Ertem. Es ha egy nagyranott tranzisztort hasznalnek? 20A-t ki kellene birnia hogy kimehessen a bizti ha baj van.
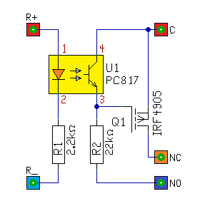
(#) patrick97 hozzászólása Feb 15, 2021 /
 
Üdvözlet!

A fenti kapcsolási rajzon mit kellene átalakítani hogy 5V-al is működjön illetve nekem most nem kell 20A mert csak 15 mA-t szeretnék kapcsolni?
Ha csak simán kicserélem egy tranzisztorra a FET-et az úgy működik?
Ugyan ilyen NC effektust kellene megvalósítani.

A kép pontosít, a rajz "proli007" nevű felhasználótól származik, amit külön köszönök,mert már többször használtam és nagyon jól működget.
(#) proli007 válasza patrick97 hozzászólására (») Feb 15, 2021 /
 
Hello! Nem egészen világos, hogy a bementen lenne az 5V vagy a kimenten kapcsolna 5V 15mA-t.
Lehet egy PNP tranyót is alkalmazni 15mA-hez. Akkor az R2-őt kell úgy megválasztani. hogy a tranyó teljesen kinyisson. Tehát mondjuk 50-es bétát számolva a bázisáramnak 15mA/50=0,3mA bázisáram kell. Ha 5V tápot számolva 5V-0,6V/0,3mA=3k az R2. Tehát pld 2.7K már biztos jó.
A PC817 CTR tényezőnél a legrosszabb esetben 30%. Tehát minimálisan 1mA Led-áram kell, hogy a 0,3mA kollektoráramot elérjük.
Ha 5V-ról hajtanád a Led-et, akkor a tápból le kell vonni a Led nyitófeszültségét és elosztani az árammal. Iled=(5V-1.4V)/1mA=3,6K. Tehát az R1-nél maradhat a 2.2k (mert az kb. 1.6mA áramot ad..
(#) patrick97 válasza proli007 hozzászólására (») Feb 16, 2021 /
 
Igazából ugyan úgy lenne, a "C"-n jönne be a kapcsolandó áram és "NC"-nél menne ki a foyasztóhoz. Szuper, megpróbálom amint lesz időm. És ha a negatívot szeretném megszaggatni, akkor mit kellene változtatni csak a PNP-t NPN-re? Illetve ehhez kapcsolódóan, arra gondoltam hogy a fenti részt 2x egymás után valósítanám meg, de úgy rémlik szintén tőled van egy DRL kapcsolási rajzom is ami jó szolgálatot tesz ,mert úgy működik ahogy elképzeltem. - azt lehet úgy variálni hogy ha nincs az olajnyomáskapcsolónál test akkor legyen nyitott az áramkör vagyis a lámpa ne égjen, és ha fel ha van ott azon a részén test akkor világítson az izzó? (DRL-nél pont fordítva van mert a kapcsoló ha áll a moci akk fix testet kapcsol ott, és ha jár a motor és van rendesen olajnyomás akkor nyitja az áramkört és felkapcsolnak a DRL lámpák.) amúgy ott a helyzetjelzős pozitív jó, csak a testel kínlodom... azért gondoltam hogy ezt megvalósítom 2x - mert rájöttem hogy ha az "R_" GND-n van akkor a "R+"- al is tudom kapcsolni a lámpiont.
Helyszűkében vagyok...
(#) proli007 válasza patrick97 hozzászólására (») Feb 16, 2021 /
 
Nem igazán tudom követni a gondolatmentedet. De ha a lámpa (vagy mi) egyik pontja a + tápra (pld. gyújtáskapcsoló) van kötve, a másik lába meg az olajgombára, akkor mindenféle hacuka nélkül akkor világít, mikor gomba testet ad.
Egyébként ha testet kapcsolnád, akkor nem elég a tranyót PNP-re cserélni, hanem a "C" pont lesz a test, az "NO" meg a táp és az "NC" marad a kimenet.
De opto igazából akkor kell, ha a ki és bemenet más potenciálon van, vagy mondjuk a bemeneti oldalt a + és a - oldalon is kapcsolnád egyidőben. Más hogy nem igazán van rá szükség.
Következő: »»   3 / 4
Bejelentkezés

Belépés

Hirdetés
XDT.hu
Az oldalon sütiket használunk a helyes működéshez. Bővebb információt az adatvédelmi szabályzatban olvashatsz. Megértettem