Fórum témák
» Több friss téma |
Hát ferrit hengerem,vagy rudam ilyen méretben nincs. Viszont olyan kivitelű induktivitásaim,mint amit Kera_Will linkelt,több is van. Gondolom az is megfelelő lehet,csak az a kérdés hogy mennyire kritikus az induktivitásuk?
Köszi a javaslatot, majd bele tervezem a panelba őket.
Akkor jó, Kondiban milyen értékre gondoltál? De eszembe jutott, hogy valahol van nekem Ac-s EMI szűrőm. Azok mennyire használhatók Dc oldalon,vagy halott ötlet?
Kondi pár uF, ami odafér... 2.2-6.8...
Kapcsolás, kép? Ferritesben gondolkozz. A hozzászólás módosítva: Márc 17, 2021
Ilyen kivitel. Bővebben: Link
Bár arra nem emlékszem pontosan hogy hány amperes, elő kell keresnem.
Ezt inkább ne rakd oda.
Ezekben csak pár nF-os kondik vannak, a tekercsek se ide valók. A hozzászólás módosítva: Márc 17, 2021
Oké,csak kérdeztem.
A hozzászólás módosítva: Márc 17, 2021
Minden elkóval érdemes paralel kötni 10n-100n kerámia kondit is.
Nem azért mert kicsi lenne a kapacitása annyival , hanem az elkó már "nagyfrekisen kevésbé van jelen" , így a paralel kis kondi fog érvényesülni mint RF-re rövidzár.
Ezt a csatlakozót a tápegység hálózat felőli oldalára tedd. Nem feltétlen fontos, de jó, ha ott van.
A DC oldal szűrése a tápegység félvezetőinek védelmét szolgálja, mert a bejutott zavar hatása elő tudja idézni az áteresztő tranzisztor nyitását tönkremenés nélkül is, az meg ugye nem az igazán kívánatos dolog. Hiába van tirisztoros védelem a DC kimeneten, ez ellennen véd a védelem lassúsága miatt.
Üdv!
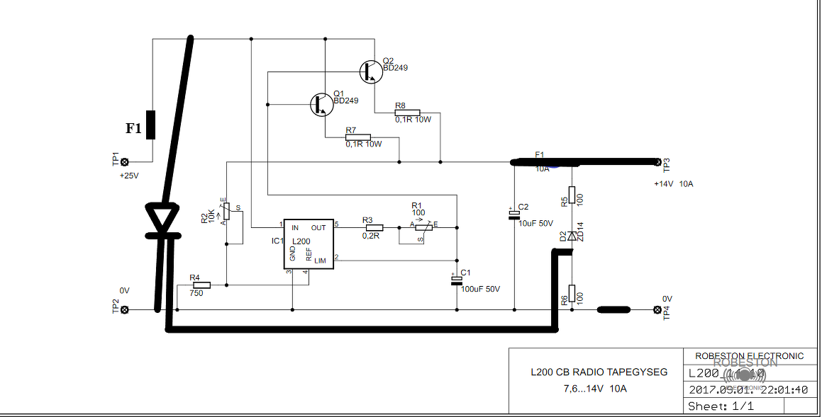
Köszönöm az eddigi válaszokat,javaslatokat. Ma össze raktam a panelt, elindítottam a tápot. A feszültséget be tudtam állítani 13,8v körüli értékre. Még rádióra nem kötöttem rá,majd ha teljesen megbízhatóan működik. Tirisztornak egy 1200v 35A-es tipust raktam be, 40TPS12. A 14v-os zener 2 db-ból áll, 8.2 és 5.6v-os sorba kötve. Elméletileg ha a feszültség megemelkedik egy szint fölé, akkor a tirisztoros védelemnek ki kellene olvasztania a biztosítékot, ami 10A-es. De ez a szint nálam 18v fölött van és a bizti sem olvad ki. Viszont a feszültség leesik majdnem nullára, a trafó elkezd morogni, a tirisztor meg a BD-k forrósodni. Mit rontottam el? Kicsi lenne a trafó teljesítménye? Akku töltőből bontott EI magos, 18,5-6v szekunderrel, 2,5mm átmérőjű alu huzallal tekerve. Vagy a tirisztort kellene másikra cserélnem? Bővebben: Link A hozzászólás módosítva: Márc 20, 2021
Szia!
A biztit tedd át a TP1 +25 V után rögtön, a tirisztor anódot pedig utána, az elmenő vezetékbe. A feszültség érzéklés ( gate ) marad a kimenetnél. Így semmi se fog izzadni és ha tényleg 10 A tud folyni, ami ki is ütné a biztit, csend lesz. Az is kérdés, kell-e 10 amperes bizti, abból is melyik fajta: gyors, lassú, stb...
Szia!
Köszi. Így gondolod? Bocs a rajzért, Win10-em lett és a Paint valahogy nem olyan mint a Win7-nél. Lehet hogy a 8A-es bizti is elég lenne, a rádióban is akkora van,de csak 10-est kaptam és szerintem az is lassú. Szerzek be gyorsat, kipróbálom azzal.
Így, igen... a másik: adásban mennyit kér a CB? Gondolom, közel sincs a 8 amperhez..
Hacsak nem valami durva kalóz verzió.
Grand President, ennyit tudok róla, meg hogy 8a-es bizti van benne. Mondjuk adás közben megmérhetem az áramfelvételét,de csak a délután folyamán.
Célszerű lenne és tegyél rá még 20-30 %-ot..
Antennát tegyél rá. A hozzászólás módosítva: Márc 21, 2021
Rendben. Esetleg a zener diódára lenne javaslatod? Zavar hogy csak 18v után lép be a megfutás védelem. Egy 8.2 és 5.6v-os van sorba kötve.
Úgy állítsd össze, hogy a rádiónak ne legyen sok.. a "zavar" ellen pedig a gate-re tehetsz pár száz nF kondit - ez lassít némileg, de nem nagyon lehet észrevenni.
A 18 volthoz ne ragaszkodj, mint túlfesz. Nézd meg a President max megengedett feszt, kb. oda állítsd be. Tesztelni tudsz bizti kilövés nélkül is. A hozzászólás módosítva: Márc 21, 2021
Oké. A 18v-hoz nem ragaszkodom,de a próbánál ekkora feszültség hatására kapcsol le a kimenet. Nekem a 15v-os határ elég lenne, ennyit még kocsiban, járó motor mellett is kaphat a rádió.
Ne is ragaszkodjál.. keresd meg a rádió doksiját és az szerint állítsd be - szerintem a kocsi töltéshiba esetén is a 16 volt már bőven elég vagy sok.
Azt ne felejts el, hogy az a 2 db 100 Ohm osztót képez, igy jogos a nagyjából 18 V. Szerintem 12 V-os pont jó lenne oda...
Biztositék helyén izzóval is próbálgathatod.
Nekem úgy rémlik, 13.8 volt körül van ezeknek a normál max feszültségük. Sok tápon is ez van írva.
Mivel nem autóban lesz, hanem te állítod be, elég lesz 14.5 voltra belőni a leoldást. Ha táphiba miatt ide emelkedik a fesz, úgysem fog ott megállni. Ha az enyém lenne, maradnék a kimeneti fesz 13 voltnál és leoldás 14-nél.
Az alsó 100 ohm nem osztó alsó tag, bocs... azt söntöli vidáman a tirisztor g-k átmenet.
Nézd meg, hány volt esik rajta gyújtás környékén. A hozzászólás módosítva: Márc 21, 2021
Nézegettem a gyári tápokat,ott is 13,8v volt megadva. Akkor próbálgatom a zenert változtatni hogy jó legyen. A kimenetre össze raktam a zavarszűrő LC tagot, a kondik 4,7µF-osak velük párhuzamba kötve még 1-1 db 47nF-os kerámia kondi. Ilyet találtam, remélem jó lesz.
|
Bejelentkezés
Hirdetés |




, hanem az elkó már "nagyfrekisen kevésbé van jelen" , így a paralel kis kondi fog érvényesülni mint RF-re rövidzár. 
