Fórum témák
» Több friss téma |
- Ez a felület kizárólag, az elektronikában kezdők kérdéseinek van fenntartva és nem elfelejtve, hogy hobbielektronika a fórumunk!
- Ami tehát azt jelenti, hogy a nagymama bevásárlását nem itt beszéljük meg, ill. ez nem üzenőfal! - Kerülendő az olyan kérdés, amit egy másik meglévő (több mint 17000 van), témában kellene kitárgyalni! - És végül büntetés terhe mellett kerülendő az MSN és egyéb szleng, a magyar helyesírás mellőzése, beleértve a mondateleji nagybetűket is!
Sziasztok!
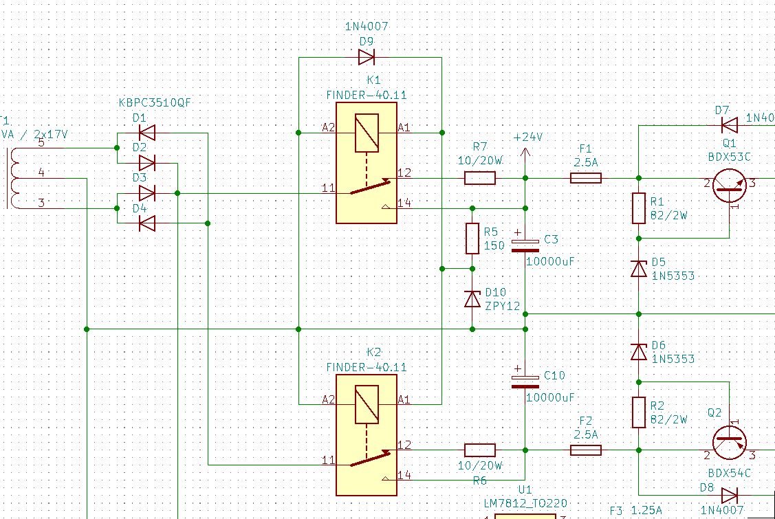
Lassan elkészül a tápom de valami lágyindítót próbálok elé kreálni (még nem csináltam ilyet egyenlőre csak ötletelek), de nézzétek meg hogy így rendben lenne-e. A relé 12V/10A és 720 Ohm a tekercs ellenállása vagyis max. 17mA kell neki. Arra gondoltam hogy 10 vagy 12 Ohmos ellenállással tölteném a 10000µF-os kondit és ha jól számolok akkor a töltés indulásának a pillanatában max. 2-2.5A áram indul meg de csak kb: 100ms-ig. Ekkor durván 40W környékén lesz az ellenállás és az lenne még a kérdésem hogy ezt ki bírja-e a 20W-os. A 2db 400 Ohmos ellenállást gondoltam egy feszültségosztónak mert a kondi 24V-ra fog feltöltődni. Amikor feltöltődött akkor a fesz.osztón megjelenik a 12V ami meghúzza a relét és átkapcsolja egyenesbe a bemenő feszültséget. Jó az elgondolásom, vagy valamit még tornázzak rajta? A negatív ágba is megcsinálom majd ugyanezt ha ez már tuti.
Hello! Az osztó helyett észszerűbb, ha egy soros zénert használsz. 100ms-ra ki fogja bírni a terhelést az ellenállás.
R6 nem kell, R5 helyett egy 12 V-os zéner, ahogy proli007 írja.
Rendben, köszönöm, mindjárt át is rajzolom.
Bakman: ha R6-ot kiveszem és R5 helyére berakok egy 12V-os zénert annak nem kell beállítani az áramerősségét egy ellenállással?
R6 helyett megy a zéner, R5 marad, az lesz az előtét ellenállása...
A biztosítékokat tedd át a szekunder oldal váltóáramú részére, a trafó után rögtön. A primer ágba is illik tenni egyet... Valamint a két 12 és 5 V-os segédtápra is illik puffer kondit tenni... Az R7 felesleges 20W. Egy 3-5W is elég. A hozzászólás módosítva: Máj 20, 2021
Nem kell ellenállás, áramkorlátozásra ott a tekercs ellenállása. A zéner a "keletkező" 24 V-ból ki fog vonni 12 V-ot, a maradék 12 V fog a relé tekercsére jutni.
Amíg C3 feszültsége el nem éri a 12 V-ot, addig a tekercsre nem fog érdemi feszültség jutni. Ha a relé már meghúz 9 V-nál (csak egy tipp), akkor a kondenzátornak 12 + 9 V-ra kell feltöltődnie, hogy a relé kapcsolni tudjon. Az R7-es ellenállás így alaposan el fogja látni a feladatát, ami a végcél tulajdonképpen. ![]() szerk.: Lásd mellékelt, egy móricka rajz. A hozzászólás módosítva: Máj 20, 2021
Nem kell ellenállás, a relé tekercse lesz a "korlátozó" ellenállás. Egyébként pedig a relére tett dióda sem kell. Mert ellenindukált feszültség akkor van, ha a tekercsárama hirtelen szűnik meg. Itt viszont a pufferkondi miatt ez kizárt. De még ha lenne is, a soros zéner azt is visszavezetné a pufferbe. Mert egy zéner, másodállában dióda is..
Egyébiránt tényleg ezekből az alkatrészekből fog a 15V-os stabilizátor összeállni? Mert cseppet túl van lihegve a dolog. A tranyó darlington, hatalmas áramerősítéssel. Ahhoz nem kell ekkora zéner és zéneráram.
Megcsináltam a negatív ágba is a relét, most már felrakom hogy lássátok de lehet nem jól gondolom.
Biztos igazatok van, de az előtétellenállást egy kicsit hiányolom. Egy 150 Ohmosra gondoltam, mert így a relék tekercsei párhuzamosan vannak kötve és ha repluszolom a 720 Ohmot, akkor megduplázódik az áramerősség ami nem gond, csak a zéner áramát 50mA környékére tervezem, akkor a tekercsek árama durván 34mA pluszt jelent és a 150 Ohmmal 80mA-re állítom a zéner áramát. Amikor átkapcsol akkor a 34mA elmegy a tekercsek felé és akkor is még megmarad a zéner áram (47mA). Ha viszont nincs előtétellenállás, akkor amikor átkapcsolt a relé gyakorlatilag párhuzamosan lesz a zéner a pufferkondival. Ekkor nem csökken le a feszültsége és a pufferen csak 12V lesz 24V helyett? Lehet túl tunningolom egy kicsit .Bakman: köszi, neked is szólt amit írtam. Régi motoros: köszönöm, de nem mertem kisebb teljesítményű ellenállást választani, de még nem vettem meg úgyhogy hiszek neked. Berakok egy 5W-ost, bár árban nem sok különbség van. A 10000µF ost meg azért választottam mert olcsóbb mint a sok 1000µF-os.
Te ezt a rajzot látod a Bakman hozzászólásában?
![]() Egyébként meg ha a relét csak a felső puferre teszed, akkor csak sorba kötöd a két relét, és kész vagy nem kell semmi..
Jaaa, így már más, köszi
![]() Én párhuzamosan raktam a zénert azért volt gyanús az ötlet.
Oké, oké, már megvan, bocsi ezt elnéztem egy kicsit
![]() Azért csodálkoztam hogy hogyhogy nem kell előtétellenállás amikor a tekercsek mint ellenállás párhuzamosan vannak a zénerrel és így semmi nem korlátozza a zéner áramát, de most már tiszta, köszi.
Van még egy kis probléma Bakman rajzával. Ez így tök jó, meg minden, és tényleg 12V-ot kapnak a relék, de viszont mire eléri a 10000µF-os puffer a 12V-ot, akkor még alig lesz feltöltődve (kb: 70ms alatt eléri) és van még egy csomó idő a teljes feltőltéshez. Nagyjából még 500ms kellene, ha itt már átkapcsolom egyenesbe a bemenetet akkor megint csak nagy áram fog megindulni, és nemsokat értünk a lágyindítóval.
Tudom hogy nem kell teljesen feltöltődnie a puffernak, de ez még bőven az elején van. Nem kellene mégiscsak egy fesz.osztóval csinálni? A hozzászólás módosítva: Máj 20, 2021
A kapcsolásnak vannak gondjai. Te időzítéshez a puffer feltöltődését szeretnéd használni. Ráadásul addig töltenéd, míg teljesen fel nem töltődik. De ez csak akkor lenen igaz, ha a puffert nem terheli semmi. Mert ha közben van terhelés, akkor sosem fog teljesen feltöltődni. Se így, sem úgy.
Egy töltődési görbe egyébként is Tau felett el kezd laposodni. Ha teljesen fel szeretnéd tölteni, akkor a kondi feszültségét nem lehet figyelni, mert kis feszültségváltozást kellene érzékelni, amire egy relé (zéner/akármi) nem jó. Tehát a teljes feltöltődés lenne a cél, az időzítést nem igazán célszerű így a puferre bízni. És nem lehet terhelés a pufferen, mert a 10 Ohm-on a terhelőáram feszültséget ejt.
Igazad van, erre nem is gondoltam. A 10 Ohm is elég sokat ejt, a végén (ezzel sem számoltam) még a feltöltődés végefelé is kb:400mA folyik át az ellenálláson ami 4V-ot jelent. Ez persze lejön a 24V-ból, úgyhogy bukta az egész.
Na, most akkor mit csináljak? Gondolom ez a verzió akkor felejtős.
Maximum annyit tehetsz, hogy külön időzítesz. A két relé tekercsét sorba kötheted, csal egyikkel a + másikkal a - oldalon zárod a 10 Ohm-ot.
Értem, köszi. Én is gondoltam valami hasonlóra csak azt hittem van egyszerűbb megoldás. Ha 24V a táp akkor a fesz. osztón 12V lesz, és mire feltöltődik a kondi az 2.2s. De 4V körül már kinyit és átkapcsolja a bemenetet. Ezt nem számoltam ki mennyi idő, de jól gondolom?
Fet GS küszöbfeszültségtől is függ, de kb. 400..500ms,
Szerintem semmit. Ha jól rémlik, TDA2050 IC erősítő lesz, az max 32W, ha hídba kötöd
(nem tudom lehet e, nem néztem), akkor 64W... Tehát 17V tápfeszről az áramfelvétel 2A, hídban 4A átlagban. Két 5600µF kondi elég. Azt a 10A -es diódahidad simán feltölti, de hidd el, még a 10000µF -ost is. A nagy áramfelvétel csak a bekapcsolás pillanatában párszor 10ms -ig szükséges, és lehet sokat is mondtam. Amint nő a feszültség, úgy csökken rohamosan a töltőáram is. Végeredmény, szerintem túlbonyolítod, nem kell az a lágyindító... Csak felesleges plusz pénz. Helyette inkább vegyél egy normális trafót, vagy tekerd át amid van, úgy a szabályozót is elhagyhatod. A hozzászólás módosítva: Máj 20, 2021
Igen, valószínű már túltolom egy kicsit, de legalább sokat tanulok. Lehet igazad lesz, a 100VA toroidot néztem ki, abból meg le tudok tekerni egy kicsit a megfelelő feszültségre. Bár ahogy néztem kapcs.üzemű táppal mégolcsóbban meglehetne oldani
. De már nem variálok marad a toroid. Viszont akkor is kellenek a segédtápok, meg valami puffer.
De már azt is elmondtam, hogy csinálhatsz segédtápot egy meglévő trafóra...
Hozzászólásom második bekezdése...
Sziasztok!
Nagyon alapszintű kérdéssel fordulok hozzátok. Hogyan tudnám megmérni egy ESP modul áramfelvételét? Sajnos kifogott rajtam ez az egyszerű feladat. Az eszköz 3,3 V-os tápfeszültségről üzemel és három különböző működési módban szeretném mérni az áramfelvételt, ezek várhatóan 150 mA, 15 mA és 20 µA körüli értékek lesznek. Egy eddig komolyabbnak gondolt műszerem van, UNI-T UT61-E típus. Meglepetésemre mA és µA méréshatárokban be sem kapcsol rajta keresztül az ESP modul, akkora feszültség esik a műszeremen a belső ellenállása miatt. Találtam egy részletes leírást erről a típusról (Link), ahol leírják, hogy ezekben a méréshatárokban a műszer ún. "burden voltage" feszültségesése 1 V környékén van, ennek köszönhető, hogy be sem kapcsol az eszközöm. Az lenne a kérdésem, hogy vajon csak én fogtam ki egy árammérésre ennyire használhatatlan műszert, vagy ez általános jelenség a digitális multimétereknél? Ha pl. vennék pár ezer forintért egy olcsó Somogyi VC 830L típust csak erre a célra, azzal is ugyanígy járnék? Van esély olcsóbb műszerrel ilyen kis feszültségen kis áramokat mérni, vagy muszáj lesz beleinvesztálni egy drága, professzionális műszerbe ha ilyen úri huncutságokra van szüksége az embernek?
Jellemzően érdemes a táppal egy kisebb értékű, pontos ellenállást (mondjuk 0.1 Ohm) sorba kötni és az azon eső feszültségből számolni.
Sziasztok
Led szalag fényerő szabályzásán gondolkodok a fény változása arányában. Két megoldást ismerek. Az első az egyszerűbb amikor LDR ,poti , ellenállás, mosfet, led kapcsolás van megépítve (itt inkább az áramerősség változik és a led halványul) A második mikor időzítős ic 555, meg LDR ,meg led stb van építve az áramkörbe (itt meg a feszültség van szabályozva PWM jellel) A végeredmény mindkét eljárásnál látszólag ugyanaz (vagy mégse?) Vannak-e különbségek tartósságba, élettartamba, fogyasztásba, megbízhatóságba stb? Mik az előnyök hátrányok az első és második megoldásnál?
Kedves Szakik!
Ebben az áramkörben a .05 és 15 kapacitásokat milyen mértékegységgel kell érteni? Köszönöm!
Szia!
Lap alján középen (General information): MFD == µF
Szia!
Ilyenkor mikrofarad. De a bekeretezett részen oda is írta a tervező.
Szia!
Igen látom de az nem milliF? ![]() Vision61! Erre gondoltam de nem voltam benne biztos. Köszönöm minkdettőtöknek! A hozzászólás módosítva: Máj 21, 2021
Ennek a megoldásnak egy kicsit finomított változata egy megfelelő adapter alkalmazása, ami tartalmazza a kis értékű ellenállást és még erősíti is a jelet, így az ellenálláson eső feszültséget könnyebben, pontosabban lehet megmérni több méréshatárban is. Ilyen adapter például a David L. Jones féle uCurrent, amiből én is építettem egy változatot. ITT minden infót megtalálsz róla.
Üdv!
Az történt, hogy a gépen levő programok rendszerezése közben eltűnt egy fontos programom, kalkulátor. "Természetesen" a nevére sem emlékszem, angol volt. Annyit tudott, hogy 3 féle pontosságú ellenállás egyikének kijelölése után kiszámolta a beírt ellenállás értékének soros és párhozamos tagokból való létrehozásának lehetőségét. Csupán 2 tagból állt a soros és párhuzamos tagok száma, felsorolt egy csomó lehetőséget ezekből és az elérhető pontosságot a kívánt, beírt értékhez képest. Ezt, ilyent keresnék... Olyan, hogy, ha van n darab ellenállás és az sorosan, párhuzamosan mennyi, millió van, de pont nem olyan kellene sokszor. Pl. most kellene 2 tagból 71.4 kOhm és a kalkulátor simán adná. (Kérek mindenkit, ki ne számolja, nem az a segítség kérés tárgya )
Az elsőt úgy hívják, hogy áteresztő stabilizátor, és disszipatív jellegű. Magyarán a fölösleges feszültséget a feten fűtöd el. Ez rosszabb hatásfokú, és ha lineárisan szabályozod a vezérlőfeszültséget, a fényerő akkor sem lineárisan változik.
A második típus a kapcsoló üzemű, ez nem fűt feleslegesen, és közel lineáris a fényerő szabályozás is, a kitöltési tényező változtatásához képest. A második a jobb választás. |
Bejelentkezés
Hirdetés |



















