Fórum témák
» Több friss téma |
- Ez a felület kizárólag, az elektronikában kezdők kérdéseinek van fenntartva és nem elfelejtve, hogy hobbielektronika a fórumunk!
- Ami tehát azt jelenti, hogy a nagymama bevásárlását nem itt beszéljük meg, ill. ez nem üzenőfal! - Kerülendő az olyan kérdés, amit egy másik meglévő (több mint 17000 van), témában kellene kitárgyalni! - És végül büntetés terhe mellett kerülendő az MSN és egyéb szleng, a magyar helyesírás mellőzése, beleértve a mondateleji nagybetűket is!
Egy TV nem csak a TV adások vételére és megjelenítésére kell. A torrent oldalak már most is tele vannak 4k tartalommal, és azok megjelenítésére is jó egy UHD TV.
És a fejlődés nem áll meg. Ma még a 8k csak vásári látványosság, és gazdag cégek bemutató eszköze. De előbb utóbb a teljes szobafalakat betöltő megjelenítők is elterjednek, és velük együtt jönnek majd a 8k tartalmak is szépen. Először a kőgazdag milliárdosok játékszere lesz, de ahogy a sok milliós plazma TV is megszelidült megfizethető full HD, meg UHD formákban, ugyanúgy a 8k TV sem lesz megfizethetetlen 10 év múlva.
Nézzük meg, hogy egy lada, vagy egy 800LE-s akármilyen autó gyorsul jobban?
Nincs itt semmi elkapkodva. Vagy mindkét autó menjen 90km/h-val, majd lépj a gázra. Mi fog történni?
De a nyomatek önmagában nem elég, hiszen forgatni kell a kereket. Ha nincs hozzá fordulatszám, akkor nincs sebesség. A nyomaték * fordulat pedig már a teljesítmény. Szóval egy autó gyorsulását a nyomatékgörbe (ami magában hordozza a teljesítménygörbét is) határozza meg, nem pedig a maximális nyomaték vagy a maximális teljesítmény.
Idézet: „nem pedig a maximális nyomaték vagy a maximális teljesítmény.” ...nem én állítottam az ellenkezőjét, sőt...
Melyiken milyen terhelés van? Ha pl. a 12V-on van egy reléd, a 3V-on meg van egy PIC, akkor már a PIC müködésében okozhat zavart amikor a relé működik...
Meg pl a 12V-on nagyobb áramfelvétel van, ami miatt a vezetéken esik 0,5V akkor az ott nem okoz gondot, de ha ez a 0,5V a 3V-ból hiányzik az már gond lehet ...
Kérjük, hogy a nyomatékkal kapcsolatos beszélgetést folytassátok inkább az "Érdekességek" témában, ez a téma a kezdőké!
Köszönjük.
A relé általi zavart csökkentené, ha szűrő tekercset és puffer kondenzátort tenne a PIC tápellátásához? (Amúgy nem szeretnék kéretlenül bele vau...)
Mit értünk tápegység alatt? Ha mindegyik tápegység kimenete lebeg (földfüggetlen), akkor közösíthető a föld is, de bármi bármivel. Pl. a 5V + kimenetét összekötheted a 12V negatív kimenetével, és 1 Voltot kapsz.
Amennyiben ez a feltétel nem teljesül, akkor akár problémás is lehet. Idézet: „a régi képcsöveket 4-5 m-ről néztük, a mostani falra akasztott óriásokat meg 2 m-ről kellene. Miért van ez így -ha így van egyáltalán-?” Az első mondatod úgy igaz, hogy X képátlójú készüléket 2 m-ről kellene nézni ahhoz, hogy átlagos szemmel meglásd a különbséget Y és Z felbontás között. Mert az emberi szem felbontóképessége véges, átlagosan kb. 1 szögperc - bár ez fényviszonyoktól is erősen függ, és a színes felbontás amúgy sokkal rosszabb, mint a FF. Innen a TV méretéből és a stream felbontásából könnyen ki lehet számolni, hogy milyen távolságról látod meg a különbséget 2 felbontás között.
Sziasztok.
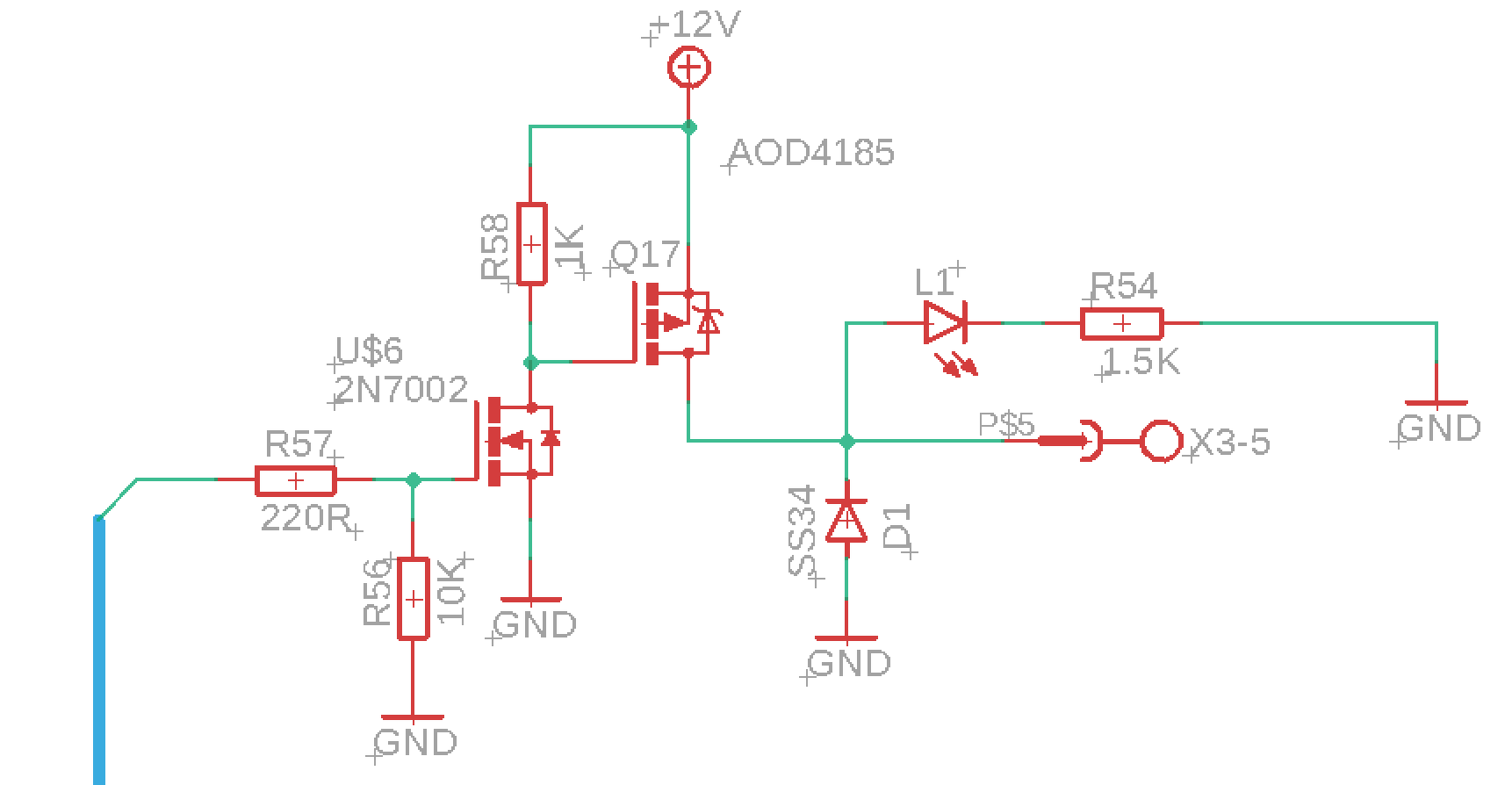
Ez a kapcsolást, hogyan kellene módosítani, hogy alapból ne legyen bekapcsolva vezérlés nélkül? Arduino nélkül is bekapcsol a FET, lényegében pont fordítva működik. Tudom ki-be kapcsolni csak a működése pont fordított. Hogyan lehetne invertálni a kimenetet? Előre is köszönöm.
Hello! Pld úgy, hogy az első Fet Gate-t az ARDU tápjára kötöd és a forrását az ARDU kimenetére.
Talán R43-at nem GND-re, hanem +5V-ra kötni....
Persze, hogy bekapcsol, mivel az R39 ellenállás magas szintre húzza az US5 FET gate lábát.
Először is, ha te programozol, akkor simán szoftverben meg lehet fordítani a működését. Ha nincs rajta az arduino?? Az hogy van? Néha beteszed, néha meg kiveszed? Ha megfelel úgy is, hogy pozitív ágat kapcsolsz, akkor az US5 fetet kell P csatornásra kicserélni. Ha mindenképp testet akarsz kapcsolni, akkor meg az US5 fet felesleges. Az US15 -öt kell megfelelő teljesítményűre méretezni... Mondjuk azt sem értem miért van két +12V, és mi a szerepe a D3 diódának...
szia.
A P-FET-es verzió működik. Azzal nincsen gondom. Mindenképpen GND-t kell kapcsolnom. Az L2 az visszajelző LED, egyikfele a kapcsolt kimenetre a másik a 12V-ra, A D3-as dióda a kimenetre kötött tekercs miatt van rajta. A szoftvere-s megoldás azért nem jó, mert indulásnál ameddig az Arduino nem éled fel a program nem fut addig is van kimenet. (egy pillanatra felvillan a Led) illetve, ha az Arduino elhalálozik akkor állandóan meglesz a kimenet.
Akkor átvariálhatod úgy, hogy US15 helyére teszel P csatornás fetet ami vezérli az US5 -öt,
aminek a gate lábát testre húzod 10K -val. Vagy esetleg US15 helyett optocsatolóval vezéreld az US5 gate lábát, amit testre húzol 10K -val... A hozzászólás módosítva: Nov 17, 2021
Most összeraktam tranzisztoros meghajtással, így most működik rendesen ahogy kell, amit rajzoltál azt kipróbálom, holnap.
Köszönöm, mindenkinek a segítséget.
Mivel a fet biztosnságosan nyit 5V-ról is (logic level fet, 2,5V gate treshold), egyszerűen el lehet hagyni az inverter fetet. A gate-et földre kell húzni, hogy ne lebegjen, ha az arduino éppen reset-ben van.
A hozzászólás módosítva: Nov 17, 2021
Módosítottam egyszerűbbre, mivel eleve logic level fet van a rajzon.
Sziasztok!
Van egy 4kVA 400V motorom időzített csillag-delta indítással ami egy kompresszort hajt. Az átkapcsolás 10s után történik (ezt növelni nem tudom, de a hangja alapján ennyi idő alatt felpörög). Terhelés nélkül teljesen rendben működik a dolog. Viszont terhelés alatt (felrakom az ékszíjat) deltába kapcsoláskor leveri a biztosítékot. 3x16A van, ennek bírnia kellene. Vagy mégsem?
Milyen típusú a kismegszakító? D karakterisztikájúnak elvileg bírnia kéne!
Jó kérdés. Majd megnézem. A villanyóra előtti és utáni biztosítékokat is leveri. 16A mindegyik.
Emlékeim szerint C típús van az óra előtt.
Hello! Kompresszort leginkább tehermentesítő szeleppel kellene indítani..
Sziasztok! Valahogy meg lehetne határozni a kép alapján, vagy méréssel az ellenállás értékét? Tudom, hogy kb 2000ft egy ilyen újonnan... Vagy ha valami kozelítő lenne, akkor esetleg próbálkozok fentről lefelé. Köszönöm
A hozzászólás módosítva: Nov 18, 2021
Szia! Tisztítsd meg az ellenállás közepét! Van rá esély, hogy az egyik láb felé mérhető az ellenállás, az eredeti érték fele.
Úgy látom három darab 15k-s elférne sorosan. Jobban bírná.
Miért? Én pont arra gondoltam, hogy 2db 100k ellenállást párhuzamosan kötök mert ott összeadódik a teljesítményük. Vagy rosszul tudom?
Akár soros, akár párhuzamos ellenállásokból alakítjuk ki az eredő ellenállást, a terhelés megoszlik közöttük. A három soros 15k eredője 45k, a két párhuzamos 100k ellenállásáé 50k. Mindkettő tűrésen belül van.
Köszönöm. Még reggel volt. De a soros kapcsolalásnál csak az igaz, hogy az ellenállás értékének aránya szerint. Ha azonos értékű akkor terelődik azonosan, ha két különböző, akkor a nagyobb értékű kevésbé lesz terhelve, és az alacsonyabb, ami közelebb van a rövidzárhoz, pedig tobbet visz a vállán. Erre legalább jól emlékszem?
|
Bejelentkezés
Hirdetés |





Nincs itt semmi elkapkodva. Vagy mindkét autó menjen 90km/h-val, majd lépj a gázra. Mi fog történni?




