Fórum témák
» Több friss téma |
A pozitív tápoldal lényegesen nagyobb áramfelvételű mint a negatív, ezért felborulna a szimmetria.
Létezik áramkör mely előállítja a féltápot terhelhető módon, de talán egyszerűbb egy alkalmas trafót beszerezned.
Ha fogok egy 2x18VAC-os toroidot és stabilizálom 12V-ra az úgy nagyon pazarló?
Mi pazarló és mi nem az elég relatív dolog. NYÁK trafóban gondolkodnék, abból könnyen találsz 2x12 V-osat.
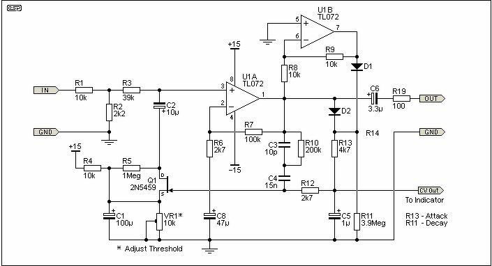
Idézet: „Ha R15 helyére 4K7 ellenállást, R17 helyére pedig 20K-t raknék, akkor jól számolom, hogy visszakapnám az eredeti szabályozási tartományt 20K potméter mellett?” Nem jártam sikerrel, teljesen megszűnt a limitálás. epyn még két éve írt arról, hogy a potméter valamelyik ellenállás tagját rövidzárra lehet cserélni és nagyobb tartományban lesz állítható a Threshold. Idézet: „A poti alsó-felső ellenállás tagját vagy a kettő valamelyikét (pontosan nem tudom melyiket érdemes) cseréld rövidzárra . Igy alacsonyabb jellel is is működik tovább teljesen ki is iktathatod. Az R1 értékét én nem változtatnám ,megváltozik az alap be-kimenőjel szintje. Nem ez a cél. Ha csak nincs szükséged mindenképp nagyobb kimenőjelre mint a bemenőjel.” Bővebben: Hozzászólás link Ez sem hozta meg a kívánt eredményt. 50k potméterrel, 1.75V-os bemenő jellel így is a felénél túl kell a potmétert feltekernem, hogy a limitálás elkezdődjön. A hozzászólás módosítva: Aug 13, 2018
Mint írtam, csak akkor módosítsd a poti környezetét, ha a pályája végein nincs már érdemi szabályozás. Ha valamelyik irányban növelni szeretnéd a szabályzás tartományát, de a poti már koppan, akkor ott a soros ellenállást vedd kisebbre!
Az R15, R17 ellenállásokról van szó. Azért szerencsésebb, ha kerítesz egy 4k7 potit, mert az R16-tal alkotott eredő ellenállás is kihat a működésre.
Szeretnék szintemelési lehetőséget a bemenetekre.
Szükséges erre külön kapcsolás, vagy ellenállás potméterrel való kiváltásával is megoldható?
Sziasztok! Egy olyan kérdésem lenne, hogy a be és kikapcsolási tranziensek ellen lehet tenni valamit? Ha a limiter áramforrása megszűnik akkor olyan kimenő jelet ad, hogy az erősítő protect módba kapcsol.
Szia! Mivel koppanásgátlóra van szükséged, ez a link oda mutat.
Sziasztok!
Megépítettem ezt Limiter.Erősítőre ugyan még nem volt kötve de oszcilloszkópra jelgenerátorral meghajtva igen1-10V RMS bemenő jellel hajtva a kimenő jel max 3V RMS tehát teszi a dolgát a Limiter bárkinek ajánlom majd visszaveszem a kimenő fokozat erősítését úgy hogy 1.65VRMS legyen a kimenő szint maximum. Igy se gitárral se mikrofonba ordítással nem lehet túllőni a conduktort.A fotón látszik az oszcilloszkópon a jelalak. Szerintem teljesen jó. a nyákterv nekem jó aki akarja módosítsa. Ha K1 es fóliát megjelenítitek akkor 2 oldalas a nyák de akkor elmaradnak a 0R-es ellenállások vagy átkötés kerül a helyükre. A hozzászólás módosítva: Feb 23, 2019
Szia!
Teljesen jó ez a limiter. Én is megépítettem! Én lecseréltem a 72-es ic-t 74-re mert egyszerűbb nyákot lehetett tervezni hozzá azzal. A hozzászólás módosítva: Feb 23, 2019
Valaki már próbálkozott közületek a kazettás magnóból kiszerelhető Dolby áramkörrel kompresszornak?
Én a napokban próbáltam egy régebbi típus Dolby B-s áramkörét ,hát elég szép magashangokat varázsol ki magából,tervben van még a Dolby C vagy esetleg újabb normák kipróbálása is.
Az enyém ehhez hasonló. Csak én kifejezetten 775mV-ra lőttem be. Mondjuk az enyémen a threshold, attack, release, gain állítható. Tegnap este teszteltem. Kb. +16 - 20dB túlvezérlés után kezdett torzítani. Egy kis gyors rögtönzött meghallgatás némi szintetikus zenebonával:
(kb. 3-4dB / led AN6884-as vezérlővel) A legutolsó vörös led az +12dB (3.084 V). https://www.youtube.com/watch?v=-bi22ECy7qs
Egy kis érdekesség még mindig tőlem:
Az elmúlt két évben kipróbáltam számtalan lehetőséget, megoldást, kapcsolást, kipróbáltam a tanácsokat melyeket itt a fórumon kaptam. Azonban nem mind végződött sikerrel. A legtöbbje azonban totális kudarc volt, vagy nem hozott semmiféle pozitív vagy akár negatív változást sem. Mondhatná / kérdezhetné az ember, hogy akkor mégis minek szenvedek ezzel ennyit és foglalkozom vele majdnem 2 éve?! A kérdés ha úgy vesszük, akkor jogos, hiszen számos már mások által megtervezett és sokak által megépített limiter kapcsolása elérhető. Viszont nekem egyiknek sem jött be a hangja és beállíthatósága. (Vagy éppen ez utóbbinak a hiánya.) Mivel az eredetileg kipróbált BF245C mondhatni beleharapott a zenébe, addig a 2N5457 egész jól bevált. Ehhez természetesen módosítani kellett az ellenállások értékeit, de a kapcsolás alapvetően ugyanaz maradt. Ezt követően számtalan jFET-el próbálkoztam még, mivel a 2N5457 beszerzése meglehetősen nehézkes és van ennek is egy apró hibája. Képes bele - bele torzítani a zenébe és itt most nem a dinamikáról beszélek, hanem arról, hogy konkrétan hallani lehetett. Ettől függetlenül egy teljesen jól hallgatható rendszer lett belőle, aminek a prototípusát közel két éven át, szinte napi rendszerességgel nyúztam. Ha úgy tetszik, akkor "proof of concept" jelleggel, mivel az első szériát, illetve a BF245-öt sikeresen elküldtem nyugdíjba. (értsd: kiégtek, megpusztultak a nagyon nagy bemenő jel hatására) Aztán mikor megtaláltam az OnSemi J112-es jFET-jét, jött az áttörés. Ehhez is természetesen módosítanom kellett újfent az ellenállások értékeit, de ennek köszönhetően egy még jobb karakterisztikájú limiter készült el. Pluszként az eredeti aszimmetrikus táplálást lecseréltem szimmetrikusra, ahogy tanácsolták is többen itt a fórumon. Az alábbi kis videóban - csak azért, hogy minél ocsmányabb hanganyaggal próbáljam megkergetni -, youtube-ról játszottam be némi zenét. Teszteltem már rock, techno, hardstyle, trance, edm és egyéb zenékkel is. Természetesen egy kicsit hallani, hogy "hozzányúl" a zenéhez, de nagyon hirtelen hangerőesés, torzulás, jelentős hullámzás nem hallható. A bejövő zene +3, +6dB-vel magasabb mint a threshold (érzékelési küszöb), azaz a kimenet. (Mivel a végén a kész videót nem normalizáltam, így az halkabb. Ha nagyon zavarja a hallgatóságot és ismét sok szkeptikus hozzáállással találkozom, akkor majd megcsinálom az összehasonlításhoz tökéletesen illő azonos hangszinteket.) https://youtu.be/gD2reoPE6I0 Ez pedig az eredeti összehasonlítás végett: https://youtu.be/LTvdo0luPFw?t=1193 Az érdekesség kedvéért csatoltam a technikai dokumentációból pár képet. (Még nem készültem el a teljes doksival, így a kapcsolást sem teszem közzé még, mert még biztos akarok lenni a végeredményekben.) Pozitív, építő jellegű kritikát - mint mindig - szívesen fogadok.
Szia!
Engem érdekelne a dinamikus viselkedés. Túllövés meg ilyesmi. Ha esetleg végeztél ilyen mérést, tennél fel szkóp képet? Köszi.
Ha ilyen kitartó vagy, próbálkozhatnál az NE575 -el, igaz nem HIFi -re készült, de tapasztalatnak jó.
Egyébként nem igazán értem, hogy mi a baj a BF245 -el, az időállandókkal tetszés szerint játszhatsz, az hogy "beleharapott a zenébe" szerintem csak azt jelenti, hogy túl gyors volt. A BF245 -nek elég nagy az erősítése, és az időállandók sem voltak rendesen beállítva. A hozzászólás módosítva: Okt 5, 2019
Köszi, de sajnos az említett IC-t nem könnyű beszerezni. Pláne minek a hobbielektronika, ha kvázi készen megveszi az ember a boltban? Ha megmondod, hogy melyik időállandó nem volt jól beállítva és hol és szerinted mi lenne a helyes beállítás, akkor megnézném.
Tapasztalatnak egyébként volt már a kezeim közt egy - két cél IC, opto csatolós megoldás, BF245-el szerelt limiter is. Még anno Rádiótechnikában leközölt limitert is megépítettem. (BF245 volt abban is.) Sajnos az sem váltotta be nagyon a hozzá fűzött reményeket, ahogy az opto-s változat sem. A feltételezések, meg az elmélet és a gyakorlat sajnos a fentebbi hozzászólások 90%-ánál nem találkoztak. Ezért mentem inkább a saját fejem után. Időállandók, meg erősítés, meg ezek egy lapon való említése nem állja meg a helyét ebben a kontextusban, ne haragudj! Nézd át kérlek egy korábban beillesztett kapcsolási rajzot, ahol az elvet jól szemlélteti. Próbálkoztam többféle jFET-el egyébként: BF245, 2N4548, J112, J113, stb... Ezek mellett számtalan R/C tagot, konfigurációt, megoldás kipróbáltam. Ahogy már mások is írták előtted, az ő tippjeiket is kipróbáltam. Sajnos egyik sem hozta el a várt eredményt. Vagy nagyon nagy volt a zaj, vagy limitáláskor "zörgött", vagy egyszerűen nem volt elég gyors. Vagy éppen ezek együttesen. Aztán addig váltogattam a megoldásokat, hogy ez lett belőle. Ezt is gond nélkül kezeli: +25dB - +30dB túlvezérlés (8 - 12Vrms-t kapott), csak azért, hogy megpróbáljam tönkretenni. Bővebben: Link Később megküldtem ~18Vrms-el is. Az sem okozott gondot neki. Illetve DC 12V-ot kapcsoltam a bemenetére, hogy megnézzem milyen gyorsan reagál egy ilyen gyors jelváltozásra. Ezzel sem volt gondja. A várható határokon belül teljesítette.
Sziasztok! Újra rám jött a bütykölhetnék és így 1 év után szeretném befejezni elkezdett limiteremet.
Az egyik probléma ez volt: Idézet: „Köszönöm! Még egy olyan észrevételem lenne, hogy ha a beállított limitet minimálisan is túllépi a jelszint akkor halk recsegés hallható. Úgy vehető észre a legjobban ha a közép és magas hangokat levágom a keverővel.” Kipróbáltam reloop által ajánlott dolgokat de továbbra is fennáll a probléma: Idézet: „A 100nF a pufferen a létező legrosszabb helyre került. Közvetlen a műveleti erősítő táplábánál van a helye, tehát 2x2 db kell és a testet a panel betáplálási pontjától kell odavezetned. A trafóból kicsúszott vezeték nem hinném, hogy hibát okozhatna, keresgélj még!” Mondták azt is, hogy a LEDtől függ, de kipróbáltam párat és semmi nem változott. Valami egyéb ötlet esetleg? E: Csatoltam a kapcsolási rajzot. A hozzászólás módosítva: Okt 14, 2019
Mi lenne ha beraknád a kapcsolást is. Ki a fene emlékezhet arra mit épitettél egy éve????
Igazad van! Pótoltam. Köszi, hogy szóltál!
A hozzászólás módosítva: Okt 14, 2019
Valoszinüleg az optod/LED nem lesz optimális. Ha van szkopod nézd meg hol keletkezik a vágás. Valoszinü, hogy az OP1 kimenetén. Lehet, hogy csökkenti kell az erösitést vagy fotoellenállást kell másra cserélni.
Hajdanán szokott lenni elövilágitás is - igaz akkor még izzok voltak, hogy ne ugrásszerüen változzon se a fény se az ellenállás. Lehet, hogy itt is az lesz a gond, hogy a LEDnek ki kell várnia a gyujtofeszültséget (2-3 V mire egyáltalán fényt ad), és csak utánna szabályoz vissza. ( probálj offsetet adni, hogy egy kicsit mindig világitson jel nélkül is.) Az ilyen hibát ki lehet javitani ha van megfelelö müszered, mert az idözitéssel lesz a gond mikor jön a nagy jel, és mikor reagál a LED meg az optoellenálláss.
Pontosítanám a recsegést pattogásra, mint amikor erősítők esetében hallatszik például a lámpakapcsolás.
Azt is ki lehet mérni szkoppal. Lehet, hogy a LED ill a meghato köre huz egyet a tápbol, vagy késleltetve huzza le a jelet, igy annak ez elsö hullámai tulvezérlik az OP1-t. Ehhez tudnunk kéne a jelszinteket stb. Most látom, hogy a bemenet sincs galvanikusan leválasztva, lehet, hogy a jeledben is van DC komponens ( ami nem jo ennek).
Távgyogyitásra csak a TV doktorok képesek... A hozzászólás módosítva: Okt 14, 2019
Sziasztok!
Lenne egy olyan kérdésem hogy az alábbi adatlap utolsó lapján található dolby IC-s kapcsolás konkrétan mit eszközöl a hangon? Mivel az alábbi IC -kel: NE646N - van egy régi kazettás magnóból bontott dolby panelem ami REC módba kapcsolva elég kellemes módon dúsítja a magas hangok tartományát.Mivel elég sok alkatrészt tartalmaz a panel ami a dolby funkcón kívül más feladatokat is ellátott ezért szeretném átépíteni leegyszerűsítve,de mivel elég nehezen átlátható a zsúfolt alkatrészektől ezért kellene egy kis segítség. Mivel az adatlap egy egyszerűsített változatot mutat be ,ezért érdekelne a véleményetek hogy konkrétan mit várhatok tőle? Ez a PLAY vagy inkább a REC módnak a kapcsolását tükrözi Dolby B szempontjából?
Szia!
Idézet: „hogy konkrétan mit várhatok tőle?” Mit akarsz tőle várni?? Olvasd el a Dolby B szabványát, abban leírják hogyan manipulálják a hangot! Felvételkor ráemelnek, lejátszáskor elnyomnak.
Igen ez pontosan így van ,de engem az érdekelne hogy a kapcsolásban megválosított áramkör konkrétan melyik módot hozná számomra.A felvételnek az emeléses módját vagy a lejátszás közbeni hangok elnyomását?
Van rajta felvétel, és lejátszás mód is! Tehát mind2t! Egyébként mi értelme lenne, ha csak az egyiket tudná??
Arra viszont nem jöttem rá az adatlapból, hogy ezt hogyan tudatják az IC-vel! De ezt neked már tudni kellene: Idézet: „bontott dolby panelem ami REC módba kapcsolva...”
Lehet igazad van ,csak az a helyzet hogy eléggé túl van bonyolítva a dolog az alap kapcsolást túlmenően megbolondították egy rakás tranzisztorral meg egy marék passzív alkatrésszel a további vezérlő elektronikákon kívül is s emiatt elég nehezen átlátható a dolog.Nem beszélve arról hogy van egy kiegészítő panel amin a potméter,dolby kapcsoló s további aktív/passzív elemek kaptak helyet,s ilyen oda vissza kábel dzsungel van a két panel között ,mivel szeretnék a továbbiakban kisérletezni ezért szeretném egyszerűsíteni az áramkört ha van rá mód.Természetesen a REC mód azaz a felvételi funkció kivitelezése érdekelne mint ahogy már írtam is.
Valami ötleted vagy másnak esetleg? |
Bejelentkezés
Hirdetés |





















