Fórum témák
» Több friss téma |
Mielőtt kérdezel, a következő két dolgot ellenőrizd!
I. A helyes tápfeszültségek megléte.
II. A kimeneten van-e egyenfeszültség.
Élesztés.
Köszönöm, akkor nekem ezzel nem kell küzdenem. Bár jó lenne egy méltóságteljes földcsuszamlást sztereóban hallgatni, de kibírom nélküle. Igazából a fránya többméteres kábelek meghajtásának a kielégítő, veszteségmentes átvitele a reményt cél.
Hosszú kábelek meghajtásánál mi zenekari közegben az illesztett inpedancia elvét követve tudtunk elfogadható hangot továbbítani. Mostanában a sima kommersz UTP kábeleket vettük célba, ezek szimmetrikus 100 Ohmos illesztés esetén sztereó oda, és sztereó vissza lehetőséget biztosítanak több tíz, esetleg több száz méter távolság esetén is.
Nekem nem kell retúr és az UTP is jó lenne kevesebb érszámmal. Csak a vastagság miatt, nem másért. Megvárom, míg ideér a nyák a meghajtáshoz, hogy mérni tudjak vele...
Az optikai kábel nem színpadra való, de egy lakásban...
Az is igaz, hogy nekem Cat5e-n évek óta elmegy a Ful HD film Rj45-ös hálózaton.
Üdv. Van egy ilyen szabályzóm, aminek az egyik kimenete zúg.
Az egyik oldal tökéletesen szól, a másik is szól, csak ott a zúgás, ha mondjuk szüneteltetem a zenét. Nem egy bonyolult dolog, de nemigen jöttem rá a hibájára. A linken van hozzá komplet rajz, csak külön-külön fotón, és elég gyatra minőségben. Van az erősítő panel, és a potenciometeres panel. Gyanakodtam először táp szűrés hibára, de nincs külön táp jobb és bal oldalra. Tehát vagy mindkettő zúg, vagy egyik se, ha táppal lenne a gond. A potméteres panelba megy egy 4es dugó, abból GND B+ B- és LED van. Másik csatlakozón meg a két L két R és GND. Azt hittem hogy a hang bemegy a potméteres panelba, az szűri, és onnan megy ki a hang az előerősítőbe, de nem, mivel ha komplet lecsatlakoztatom a szabályzó panelt, kimeneti hang akkor is van, csak ugyanolyan hangszintbe mint ahogy bemegy. Ezzel Azt hiszem ki tudtam zárni hol a hiba. Az erősítő panel jó. Még kiprobaltam egy olyat, hogy kivettem a kábeleket az 5os dugóbol, és bekötöttem fordítva. Azaz ha pl eddig jobb hangszóró zúgott, akkor ha fordítva bekötöm és : Ugyanúgy a jobb hangszóró fog zugni, akkor az erősítő résszel van a gond. Ha viszont a bal hangszóró fog zugni, azt jelenti hogy a zavart a potméter panel okozza. Ha a hibás potméter oldalt jobb kimenetre kötöm, az fog zugni, ha bal kimenetre, az fog zugni. Megpróbáltam ezt fordítva is, a jó oldallal. Ha a potméter panel jó oldalát kötöm jobb oldalra, nem zúg, és ugyanúgy, ha a jó oldalt kötöm bal oldalra, úgy se zúg. Tehát ebből kiindulva a hiba a potméter panelen lehet. De mi?
Sziasztok!
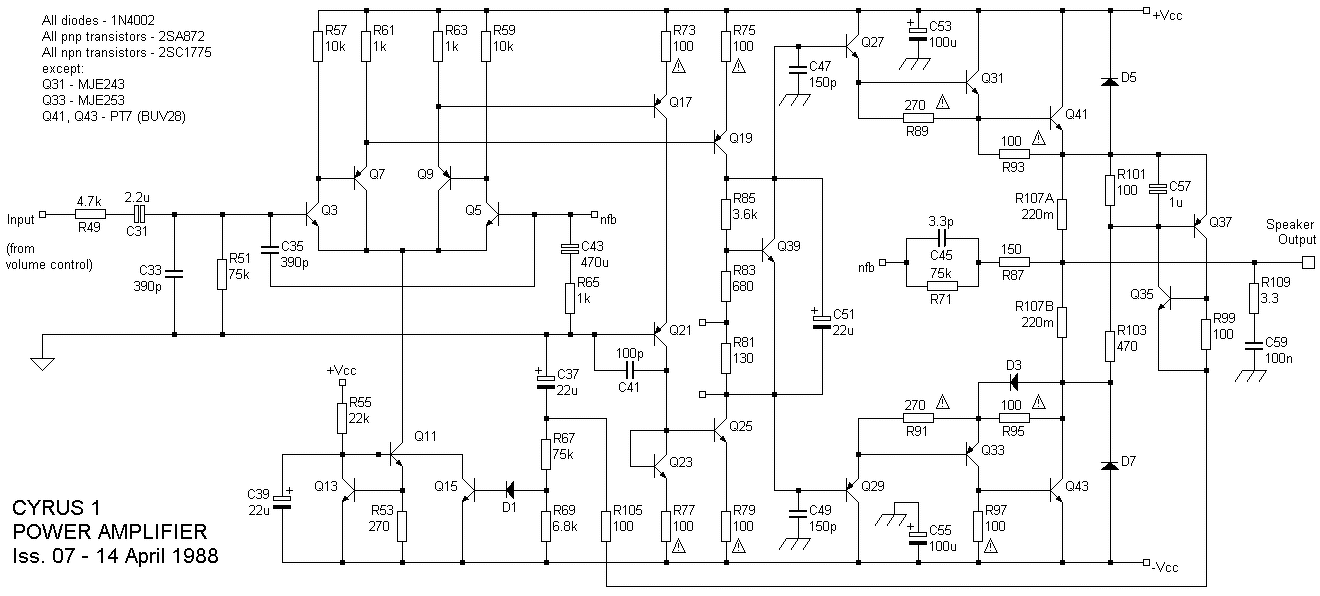
Tudnátok mondani helyettesítőt 2SC1775/2SA872 párosra? Egyébként létezhet az, hogy régebben vettem belőlük és kb. 200-250 erősítést mértem, amit most vettem Németországból azok pedig 450 körüliek? Pontosan ugyan úgy néznek ki, a felirat nyomása is ugyan az. A képen látható kapcsoláshoz kellene.
A testág hibájában gondolkodnék, vagy, de kevésbé gondolnám a poti hibáját. Mérném a csatlakozók érinkezésén át a test folytonosságát.
Hogy valahol valami, ami a testre kell Hogy legyen kötve, nincs rajta? Mondjuk egy forrszem szakadás miatt pl?
Ezt átnézem.
Helló szakhapsik!
Mi van olyankor, ha egy IC-s erősítő kimenetére nem teszek hangszórót, de a bemenetén van jel?
Nem válaszol olyankor senki, csak a csend. Ott ficánkol az erősítőben a változatos frekvenciák tömkelege és szomorúan vehetik tudomásul, kutya se hallgatja, mi más lenne?
A kimeneti terhelés hiánya miatt nem fő meg az egész?
Az nem érdekes a félvezetőseknél. Csöves erősítőnél a terhelés leszakadása, kivezérlés közben történése okozhat súlyos hibát...
Ha bele gondolsz, a kimeneti feszültség változik a jeltől függően, de mivel a kimeneten nincs terhelés, tehát nyitott kapcsok vannak, áram nem folyik
(már úgy értem jelentős, mert a félvezetők fogyasztása azért ugyanúgy fennáll), tehát melegedni sem fog. Maximum az üzemi hőfokot veszi fel.
Sziasztok!
Hozzám jutott egy TA 1200 A erősítő javításra ( egyik fokozat elszállt) A jelenleg jó fokozatot egy idősebb szaki régebben megjavította, és az erősítő tulaja, mondta, hogy 2 óra használat után behalt. Megnéztem és a javított fokozat működik viszont ami eredetileg is jó volt, azon behaltak a Fetek (irfp 240 és 9240). Az lenne a kérdésem, hogy valami hiba okán haltak be a fetek a jelenlegi rossz fokozaton is, vagy pedig természetes elhasználódás okán hallhatott be a jelenlegi fokozat is? Még nem olyan régóta foglalkozok erősítő javítással, minden tanácsot szívesen fogadok, szakmám, de ugye iskolában se lehet mindent megtanulni. Idézet: „vagy pedig természetes elhasználódás okán hallhatott be a jelenlegi fokozat is” Ezt most rögtön felejtsd el.
Természetes elhasználódás alatt azt értettem, hogy elég nagy hőmérsékleten működnek ez pedig rövidíti az élettartalmát. Kicsit furcsán fogalmaztam.
Erről az erősítőről beszélünk?
Igen ez az, csak másfajta tranzisztorokkal. Vagyis ami nálam. Van irf ekkel.
Ma újra foglalkoztam kicsit a szabályzóval. Kivetttem minden potit a hibás oldalról, és egyesével forrasztottam vissza, és mindig próbáltam, mikor fog búgni. Közben nehány LED kiesett a potiból.
Visszaraktam az utolsó potit is, és már nem búg. Visszatettem a nehány kiesett ledet a potiba. Sorba vannak kötve, és amint betettem az utolsó LEDet, világítottak is, de búgott is. Tehát ha a ledek nem világítanak, nem zúg a hangszóró, ha a ledek világítanak, akkor zúg az az oldal. Mi köze lehet hozzá?
Szia!
Nem látom, de a potiknak 5 kivezetés lehet. Ebből kettő a ledeknek ad hozzávezetést. Bár nem érintkezik a hangjellel, de kösz, kontaktspay, vagy a potiból lekopott vezető anyag részecskék átvezetést okozhatnak a lledek és a hangjel között.
Sziasztok. Szerintetek betehetnék egy videoton erősítőbe B817, D1047-et?
Szia! Beépítheted, minden paraméterük messze túlteljesíti az elvártakat.
Megjavúlt a végtranzisztorok (fetek) cseréjével.
Lenne egy olyan kérdésem, hogy egy quad 405-ös erősítő (3055-ös tranzisztorokkal), nem a legszebb házzal mennyit érhet? Arra az árra lennék kíváncsi amennyiért meg is veszik.
|
Bejelentkezés
Hirdetés |
















