Fórum témák
» Több friss téma |
Fórum » Keverőpult építése, javítása
Tegyél vagy fényerejű zöldet! Akár víztisztát!
Nem a leddel van a baj hanem másal mert visza tettem a kéket az meg jó a zöld elemről megint jó de ugyan arról az elemről jó a kék led is.
Hello! " zöld elemről megint jó " Ez milyen tudományos megállapítás? Egy Led-re nem "elemet kell kapcsolni". Vagy is nem feszültségforrást, hanem az átfolyó áram fogja a Led-en kialakítani a nyitófeszültséget.
Tehát használhatsz elemet, (mert mindegy milyen az áramforrás, ha annak feszültsége meghaladja a dióda nyitófeszültségét) de egy alkalmas soros ellenállással kell beállítani mind két Led esetén ugyan azt a nyitóirányú áramot. Tehát ha úgy jársz el, pld. hogy a két Led-et sorba kötöd, és pld. egy 1k ellenállást kötsz velük sorba, akkor a két Led-en azonos nagyságú áram fog folyni. Így már összehasonlíthatod a köztük lévő fényerő különbséget. Az ellenálláson mért feszültségből pedig kiszámíthatod mekkora is az áram.
3.voltos gomb elemet raktam a lábukra és a zöld is elég jól világitot de a keverőbe meg csak pislákol.
Ember, egy elektronikai forumon vagy. Ilyen megoldásokat az ovodásoknak is csak félve mutatják. A világon van már vagy 100 éve árammérö, mert könnyen lehet, hogy a zöld LED 20 mA-s a kék meg 5 mA-s. Ezt mondd el nekünk, hogyan lehet ezt megállapitani a te eljárásoddal?
A kék szuperfényes led lehet, ezért az előtét ellenállással van beállítva a fényerő, és a zöld leded meg sima lehet aminek nagyobb áram kell, ezért az előtét ellenállást is cserélni kell.
Addig világított jól, amíg el nem égett az áramkorlátozó ellenállás nélkül a 3V-os elemre nyomva.
Megvan a mért nem világit a ledem jól mert kevés neki a nyitáshoz a áram azért világit halványan mert a kék led 1 mA eren már elvolt a zöld 2 mA kell kék előt 27 kohm os ellenállás van cserélnem kel majd vagy a hátára forrasztani még egyet más értéküt.
Sziasztok! Segítséget szeretnék kérni. Van egy Behringer 1202FX tipusú keverőm.
Be és kikapcsoláskor a rádugott aktív ládák hatalmasat koppannak, hiába van a kerő kimenő potmétere lehúzva. Mit lehetne tenni hogy ez a jelenséget megszüntessem. Külső tápja van 2x 14,5v. Segítségeteket előre is köszönöm!
Huzd ki elöbb a hangszorok csatlakozoit.
Ha bekapcsolás után beledugva az aktív ládákat nem pukkan, akkor rakj közéjük egy kis NE555-ös időzítős panelt. Egy kis relét (legyen 2 váltóérintkezője) is húzhatsz vele, ami bekapcsoláskor alapból nem a keverő elektronikájának kimenetét kapcsolja a kimeneti csatlakozókra, hanem testet.
A hozzászólás módosítva: Jan 6, 2022
Köszönöm!
Szia!
Én mindig a keverőt kapcsolom be először és utána a végfokokat. leállításkor meg fordítva először vég fokokat utána keverő. te esetedbe aktív cuccokat a keverő bekapcsolása után kéne áram alá helyezned.
Sziasztok!
Nincs meg valakinek a Gemini 626 Pro rajza normális minőségben?? Amit találtam az katasztrófa, olvashatatlanan! Talán ITT meglehet jó minőségben, de nem lehet rá regisztrálni, és így letölteni se!
Sziasztok!
Azzal a problémával fordulnék hozzátok, hogy van egy ADC Sound Shaper One típusú sztereó equalizerem, aminek valamiért csak az egyik oldala szól. Belenéztem, a két bizti egyben van, innentől fogalmam sincs merre induljak el megtalálni a hibát. Esetleg el tudnátok látni egy kis segítséggel?
Kicsi segítség:
Elvégzel egy híradástechnikai műszerész sulit ott jó eséllyel megtanulod, hogy kell hibát keresni! Kapcsolási rajzod van hozzá?? Az sokat segítene...
Szia! Tipikusan a be-kimeneti csatlakozók, vagy a bemenetválasztók fáradnak el.
Szia! Megnéztem, elvileg a kimeneti csatlakozó lesz a hiba. Megpróbáltam azt, hogy fordítva dugom be két kábelt, először In,aztán Out. De lehet hogy ha már nekiállok kicserélem mindet. Illetve a monitor kapcsoló eléggé serceg, úgyhogy holnap szétszedem, megnézem oda milyen kéne pontosan.
Köszi a segítséget
Szívesen elvégezném, de jelenleg a meló-technikum páros mellett nem igazán megoldható :/
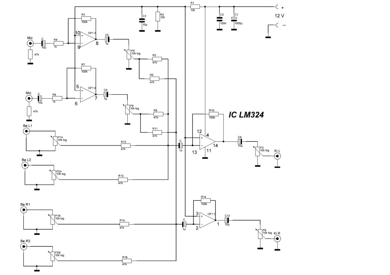
Sziasztok. Egy egyszerű keverő kapcsolásra lenne szükségem ilyen kvázi házi felhasználásra egy laptopot és egy mikrofont kellene, hogy tudjak keverni minimum. Az alábbi kapcsolási rajzot találtam itt a topikban a hozzá olvasottakkal kiegészítve. Jó lesz szerintetek? Illetve valami tanács hozzá amire figyeljek?
A hozzászólás módosítva: Ápr 25, 2022
A mikrofon bemenet féltápfeszültségen van. Ha rádugod a mikrofont, akkor nagy pukkanást fogsz hallani ha az erősítő akkor már be van kapcsolva. Tönkre persze kis szerencsével nem megy semmi, de megrettenhetnek páran.
Milyen a mikrofon? Ha ennek kellene táplálni, akkor ez kevés. Kondenzátor, és egy nagyobb ellenállás (ami a test felé kisüti) javasolt a mikrofon bemenetre. Mikrofon csatorna miért nem monó csak? Szerintem ritkán kell sztereó mikrofont használni (venni sem egyszerű)...
Még valami jó nagy ellenállással (47 k mondjuk) tedd GND-re a mikrofon bemenetet.
Nagyjából. Nem a mikrofon GND-re kellene, hanem a meleg érre.
A kondenzátor negatív fegyverzetét kell a GND-n tartania, tehát a bal oldalra.
Rendben. Remélem így már jó. Ez a IC am mennyire számít zajosnak?
A hozzászólás módosítva: Ápr 25, 2022
Amúgy egy ilyesmi mikrofonhoz gondoltam. Természetesen a keverő után végfok.
|
Bejelentkezés
Hirdetés |














