Fórum témák

» Több friss téma
Fórum » Erősítő mindig és mindig
Mielőtt kérdezel, a következő két dolgot ellenőrizd! I. A helyes tápfeszültségek megléte. II. A kimeneten van-e egyenfeszültség. Élesztés.
Lapozás: OK   2393 / 2570
(#) reloop válasza BLY94A hozzászólására (») Jún 2, 2022 /
 
A következő lépés: az erősítőt kösd rá a potira, a bementi csatlakozótól jövő kábel maradjon teljesen kikötve. Így mit tapasztalsz?
(#) sandor1632 válasza BLY94A hozzászólására (») Jún 2, 2022 /
 
Nem zajt szed össze, ez egyértelműen földhurok. Annál szokott változni a zúgás intenzitása a poti állásától függően.
Le tudnád rajzolni, hogy a gnd-k miképpen vannak összekötve?
A 2 oldal gnd-je hol találkozik, hol csatlakozik a puffer kondikhoz stb..
(#) tothbela válasza BLY94A hozzászólására (») Jún 3, 2022 /
 
Az olvasottak szerint akkor stabil az erősítő, ha alacsony impedanciás meghajtás kap a bemeneti fokozat. Ez a poti két szélső helyzetében biztosított, amennyiben alacsony impedanciás a jelforrás.
A hangerő poti középállálában (logos potinál ez fizikailag 2/3-3/4 állásban van) jelenti a legmagasabb forrásimpedanciát a bemeneti fokozat, azaz az első cső vezérlő rácsa számára.
1Mohmos poti esetén ez 250kOhm,ha a jelforrás belső ellenállását elhanyagoljuk.
Többnyire két okból búghat az erősítő. Vagy valós 50 vagy 100Hz jut kapacitív a bemenetre és azt erősíti, vagy nagyfrekvenciás begerjed, és a gerjedés miatt felszakad minden visszacsatolás (lokális és globális), és elromlik a táp elnyomás, aminek következtében a táp búgása kijut a kimenetre.

Hogy melyik problémával állsz szemben, azt egy egyszerű fogással meg lehet nézni. A hangerő poti csúszka és a hideg pont közé forrassz be egy 10nF-os kondenzátort. Ez 50Hz-en kb 320kOhm reaktanciával bír, tehát éppen csak egy kicsit változik a bemeneti fokozat számára a meghajtó impedancia.
Ha a búgást a bemenetre jutó 50Hz okozza, akkor ez továbbra is búgni fog. Természetesen hatalmas magashang vesztésed lesz, de ez most nem gond. Ez csak teszt.
Ha megszűnik a búgás, akkor vélhetően nagyfrekvenciás gerjedéssel állsz szemben. A 10nF ugyanis 50kHz esetén 0,3 kOhm-ot jelent mindössze. Ez már erősen söntöli a bemenetet, ezért megszűnhet a gerjedés, és vele együtt a búgás. Természetesen ez így nem használható, meg kell javítani. De előbb várjuk a fejleményeket.
A gerjedés a kimenet és bemenet közelsége, de inkább a végső anódja és a bemeneti cső rácsa közötti kapacitás a felelős. Találkoztam olyannal, hogy a csövek a közös fűtőtekercs vezetékein keresztül kommunikáltak. Gerjedt, zajos volt, búgott, valamint a rádió is szólt rajta.
(#) BLY94A válasza sandor1632 hozzászólására (») Jún 3, 2022 /
 
Jó reggelt! Csatolom képet róla. Hozzáteszem tényleg lehet hallani a rádiót rajta csak nagyon halkan. A képen látható 2. árnyékolt kábelek azok 1eresek. RCA aljzatok minusza az 1. árnyékolt kábel árnyékolsán jön be a poti minuszára amin az erősítő negatívja és földelés is rajta van.
A potin lévő negatív az a csillagpontos föld közepéből jött egy sima kábellel.
A fűtés rajzát is csatolom lehet ott van probléma érzéseim szerint..
(#) BLY94A válasza reloop hozzászólására (») Jún 3, 2022 /
 
Ha jól emlékszem ez volt az első amit megtettem kísérlet képpen és búgott...
(#) BLY94A válasza BLY94A hozzászólására (») Jún 3, 2022 /
 
sőt akkor is búgott amikor a potit kihagytam és csak egy 470K előfeszítő ellenállás volt a trióda rácsán és a csőforszemre nem forrasztottam mást... ( csak úgy ott lógott)
(#) tunerman válasza BLY94A hozzászólására (») Jún 3, 2022 / 3
 
Idézet:
„A fűtés rajzát is csatolom lehet ott van probléma érzéseim szerint..”

A fűtésközepet kösd le a földre.
TJ.
(#) reloop válasza BLY94A hozzászólására (») Jún 3, 2022 /
 
Erősen hajaz arra az esetre, mikor az AC csőfűtés megszórja a bementet.
Ezzel akkor érdemes foglalkoznod, ha kívülről DC fűtőfeszültséget bevíve eltűnik a zaj.
(#) BLY94A válasza reloop hozzászólására (») Jún 3, 2022 /
 
Csatoltam egy képet amin látszik az egész szerelés.. fehér-szürke sodrott kábel a csövek fűtése..

Amp-1.jpg
    
(#) BLY94A hozzászólása Jún 3, 2022 /
 
Ilyen hangot ad amikor a Trióda rácsán csak egy 470K-os ellenállás van és nicsen rákötve kábel.

ZAJ.m4a
    
(#) tothbela válasza BLY94A hozzászólására (») Jún 3, 2022 /
 
Én sajnos nem tudom megnyitni, de próbáld meg a 470k-t áthidalni 1nF-al. Utána is zajos?
(#) tothbela válasza tunerman hozzászólására (») Jún 3, 2022 /
 
A katód bias topológia miatt én inkább nem földre, hanem +50V egyenszintre tenném. A végcsövek katódja ugyanis most munkaponttól függően kb +30V körül lehet. A fűtőszál olyan forró, hogy abból elektronok áramlanak a katód belső fala felé. Ez amolyan parazita dióda. Ha a fűtőszál potenciálja magasabban van mint a katód, akkor a relatív hideg katód belső faláról jóval kevesebb elektron áramlik a fűtőszál felé. Nem nagy áramokról van szó, de vihet be zavart.
(#) BLY94A hozzászólása Jún 3, 2022 /
 
Elvileg így már lejátszható.

ZAJ_01.mp3
    
(#) tothbela válasza BLY94A hozzászólására (») Jún 3, 2022 / 1
 
Így igen. Megtennéd hogy a fűtésközepet egy 10-100µF 40-100V kondenzátoron keresztül testre kötöd? Szándékosan nem közvetlenül írtam.
Nem a fűtőfedzültség értéke nagy hozzá hogy rászórjon a bemenetre, hanem a trafó sokszáz V-os anódtekercse szór rá a fűtőtekercsre, ami ez miatt maga is ilyen nagy amplitúdón lebeg. Így már elég zavart képes bevinni a nagy impedanciás bemeneti fokozatra.
(#) sandor1632 válasza BLY94A hozzászólására (») Jún 3, 2022 / 1
 
A komplett erősítő gnd vezetékezését kérdeztem, nem csak a bemenetekét. Ez alapján nem tudok újat mondani

Ahogy tunerman is írta, a fűtésközepet gnd-re kellene kötni.

Alapból nem egy szerencsés kötésmód, én külön tekercsről szoktam hajtani az előfokcsöveket és a végcsöveket, 100-100 ohm-al kiközepleve, a közepelést gnd-re kötve. Így az AC fűtéssel sem szokott zaj problémám lenni.

Ha rádiózik, akkor a bemenet és a gnd közé tegyél egy 100-470pF kondenzátort, az majd megszünteti.

Megnyugtatásképpen, ugye a bemeneten a csatolókondi után van 470k rácslevezető ellenállás? Mert a skicceden nem szerepel..

A bemeneten a csatolókondi nem létszükséglet, amennyiben az előtte levő forráseszköz kimenetén van csatoló, akkor a bemenetit elhagyhatod.
(#) sandor1632 válasza BLY94A hozzászólására (») Jún 3, 2022 /
 
Na akkor szokott ilyen zaj lenni, ha az RCA csatik jelkimenete be van kötve, viszont a gnd-je nincs összekötve az erősítővel.
Amúgy simán lehet, hogy a fűtés viszi be, mivel nincs semminemű potenciálra kötve.

A tápot is rajzold le légyszíves.
Ne a kapcsolási rajzot, hanem azt, hogy Te hogyan és mit mihez kötöttél.
Ez SE erősítő, marha érzékeny a tápzajra, nincs közösmódusú zajelnyomás.

A varázsszemek bekötése is jöhet, lehet az viszi be a zajt a bemenetre.
(#) sandor1632 válasza BLY94A hozzászólására (») Jún 3, 2022 /
 
Az rca-ról eljövő gnd hol csatlakozik az erősítő bemenetére?
Mert látok árnyékolt kábelt menni hátra, de annak lóg a levegőben az árnyékolása, másik vezetéket pedig nem látok hátra menni, tehát lehet hogy a bemeneti rca csatik gnd-je sehova sincs kötve, ami indokolná is a kapott zúgást.

De a fotód szerint a potméter sincs gnd-re kötve egy vezetékkel sem.. 2 vezeték is lóg mellette a levegőben.
A bementi árnyékolt kábel meg a potméter közepére van kötve, nem a szélére..
A hozzászólás módosítva: Jún 3, 2022
(#) BLY94A válasza sandor1632 hozzászólására (») Jún 3, 2022 /
 
Szép estét! Mennyi információ te jó ég.
Először is a képen amit küldtem azon már kikötöttem a komplett bemenetet és a korábban említett hálózati 230V-os kábeleket amik a poti alatt mentek el.
Csatolom a kapcsolást és még egyszer egy képet ahol látszik az erősítő szerelése.
(#) BLY94A hozzászólása Jún 3, 2022 /
 
Egyelőre akkor:
- fűtés közepét földre tegyem közvetlenűl vagy egy 47µF 100V -os kondival
- rádiózás ellen a bemeneti RCA ról egy 100-470pF kondi a földre
Ja és egy kérdés:
Milyen potmétert szokás ide alkalmazni?
Log vagy Lin mert nekem a lineáris jobban bejött... + milyen értékűt? Én pl 2x47K-t használtam ehhez de lehetne lejebb is? Mondjuk 2x25K? Vagy jobb ha feljebb mennénk értékben?
(#) BLY94A válasza sandor1632 hozzászólására (») Jún 3, 2022 /
 
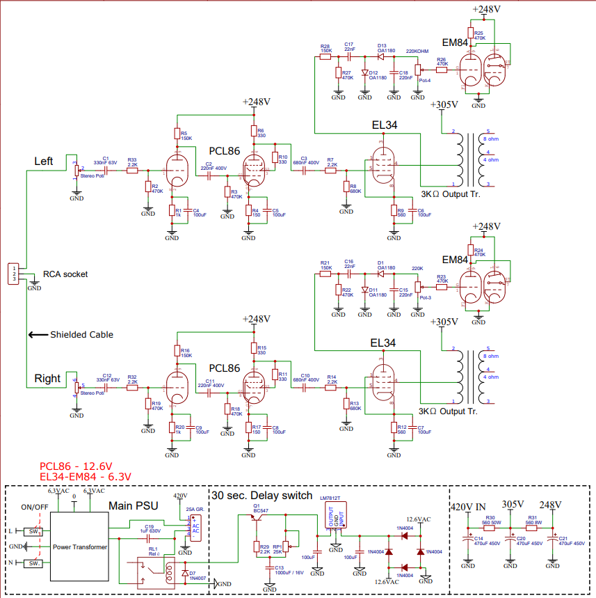
Minden helyen van előfeszítő ellenállás ahol lennie kell. Csatoltam az egész kapcsolást ott rajta van már. Egy kis kép leírás:
Minden rézvörös kondenzátor a PCL86-os csövek körül (a kép közepén) 220µF 16V, capmérővel ellenőriztem. Szintén középen a kékszínű ellenállások előfeszítő ellenállások.
2-2db nagyobb méretű rózsaszín ellenállások a 330ohmok amik nagyon közel vannak a fűtő vezetékhez. fontolgatom a segédrácson lévő 330ohmos ellenállás méretének a csökkentését mert akkor távolabb lenne és kisebb méretű, és nem is szükségeltetik akkora teljesítmény oda.
A PCL86 anódjáról egy 680nF 400V-os sárgaszínű nagy fólia kondi jön le ami egy árnyékolt kábelre van kötve és azon keresztűl jut el az EL34 bemenetére aminél szintén kék ellenállás előfeszítés.
Az EL34 katódján egy sárga 100µF 100V kondi és vele párhuzamosan egy fekete huzal 560ohm 8W ellenállás.
A varázsszemeknek csináltam egy egyszerű nyákot amin van egy poti amivel lehet szabályozni a vezérlését. Piros kábelen kapják meg egy 150K keresztűl a vezérlést az El34 anódjáról.
A kimenő trafók kábeleit az EL34-ek alatt kell keresni.
Van egy zöld amin kapja a trafó a +310V-ot, egy szürke ami az EL34 anódjára megy és egy fehér ami a trafóról egy leágazás a segédrácsnak.
A táp amin látjuk a 3db giga kondit és a középső kondi előtt vannak a kijövő feszűltségek + a negatív pont amit földeltem később.. A középső piros kábel az E+ (mint El34 +) attól egyre jobbra a P+ (PCL+EM +) és másik oldalt persze a negatív kábel is.
Leszögezném hogy a képen látható elrendezésen nem minden van rajta ami korábban rajta volt (bemenet, és a 230V kivan kötve) jelenleg ha bedugom a kábelt a konektorba akkor indúl az erősítő. Amúgy kapcsolóról menne.
(#) macsi01 hozzászólása Jún 3, 2022 /
 
Sziasztok
Egy minihifiből a két hangfal ami hasznosítható lehetne .
Hogyan tudhatnám meg hány ohmosak a hangfalai ha nem áll rendelkezésre info és manuál .
Egy fm -rádiós erősítőre szeretném kötni :
https://mkaudio.hu/termekek/fenton-av-360bt-usb-sd-bt-mini-hifi-ero...2x40w/?
gclid=Cj0KCQjw4uaUBhC8ARIsANUuDjU13C3kc6y653VplA6gpTU7ByW2qnmqYS6-kL2b8ONHn5ww1Czv2DgaApIBEALw_wcB
(#) Massawa válasza macsi01 hozzászólására (») Jún 3, 2022 /
 
Elöveszed az ohmméröt.
(#) macsi01 válasza Massawa hozzászólására (») Jún 3, 2022 /
 
Ok csak épp most nézem ,amire kötném nem nagyon látható hogy a kimenet ? ohm .
(#) reloop válasza macsi01 hozzászólására (») Jún 3, 2022 /
 
Szia! A leírása szerint 8-16 Ω-os hangszóró köthető rá.
Ha a minihifin legalább 6 Ω-ot mérsz, akkor mehet.
(#) macsi01 válasza reloop hozzászólására (») Jún 3, 2022 /
 
ok meglátjuk mit mutat a multi .
(#) sandor1632 válasza BLY94A hozzászólására (») Jún 4, 2022 / 1
 
100ohm ellenállással kösd a fűtésközepet a gnd-re. Nem kell oda plusz kondi.
Bemenetre 470pF.
Hangerőszabályozónak log potmétert szokás használni, mivel az emberi fül hangérzete is logaritmikus. 50K potméter tökéletes.

Ha ezeket megcsináltad, persze visszakötött bemenettel és még mindig zajos, akkor próbáld ki azt, hogy a zaj akkor is jelenmarad-e, ha kihúzod az erősítőt.
A pufferek nem sülnek ki azonnal, pár másodpercig még lehet kísérletezni rajta.
Ha kihúzás után még mindig búg amig kisülnek a kondik, akkor megrejdés, vagy földhurok, ha elcsendesedik, akkor megszórja valami.

A hálózati és a 2 kimenő miképp helyezkedik el egymáshoz képest?
Korábban már ezt is tárgyaltuk, hogy tud búgást okozni, sőt merjedést is.

Ha ezeket kipróbálgatod, akkor tudunk tovább keresgélna amennyiben nem oldódik meg a probléma.
(#) sandor1632 válasza BLY94A hozzászólására (») Jún 4, 2022 / 1
 
Esetleg még azt tudod kipróbálni, hogy kikötöd a varászszemeket.
Anódfeszültségét és a bemenetét egyaránt (mármint a varázsszemnek).
Közvetlen a végcső anódhoz csatlakozik, onnan is kerülhet be brummogás, nem megfelelő gnd kialakítás miatt pl.
(#) pucuka válasza BLY94A hozzászólására (») Jún 4, 2022 /
 
Csak azt kérdezem, mi indokolja azt, hogy az EL34 -et a PCL pentódával hajtod meg:
Ha csak a PCL triódájával hajtod az EL34 -et, akkor az így összeállított erősítő bemeneti érzékenysége a teljes kivezérléshez is csak 140 mV. Ahogy látom, visszacsatolás nincs.
Lehet, hogy túl nagy az erősítés az elejétől a végéig, és ez okozza a gondot.
Zaj szempontjából sem előnyös végpentódával hajtani végpentódát, kivéve ha az EL34 -et rácsáramos üzemmódba viszed, de egy kezdőnek ez az üzemmód nem való.
A hozzászólás módosítva: Jún 4, 2022
(#) BLY94A válasza pucuka hozzászólására (») Jún 4, 2022 /
 
Teljesen igazad van. Most már én is ezen a véleményen vagyok de ezt az erősítőt így kezdtem el és így is szeretném befejezni. Hangja szép és dinamikus, nem volt rajta zaj amikor kipróbáltam még dobozba építés előtt úgy hogy jónak tűnt.
(#) Fats Domino hozzászólása Jún 4, 2022 /
 
Üdv! TX- SR577 erősítőm nem működik,csak a standby LED villog. Valaki tudna ötletet adni mi lehet a hiba?

003.JPG
    
Következő: »»   2393 / 2570
Bejelentkezés

Belépés

Hirdetés
XDT.hu
Az oldalon sütiket használunk a helyes működéshez. Bővebb információt az adatvédelmi szabályzatban olvashatsz. Megértettem