Fórum témák

» Több friss téma
Fórum » Erősítő mindig és mindig
Mielőtt kérdezel, a következő két dolgot ellenőrizd! I. A helyes tápfeszültségek megléte. II. A kimeneten van-e egyenfeszültség. Élesztés.
Lapozás: OK   2395 / 2572
(#) BLY94A válasza tothbela hozzászólására (») Jún 5, 2022 /
 
El34: 21V kb (erre nem emlékszem pontosan) 21-22 között van
PCL86:
Pentóda: 5.4V
Trióda: 0.75V
(#) tothbela válasza BLY94A hozzászólására (») Jún 5, 2022 /
 
El34 SE esetén 300V körüli anódfesznél ez a 30mA kevés. Dupla áram kellene, de ne siessünk előre. Először is bírja e a hálózati trafó a nagyobb áramot? Ha igen akkor fel lehet tornázni 25W-ig az anód disszipációt. Ez dupla áram, azaz 4X-es torzítatlan kimenő teljesítmény. Itt saccra....
Na ennyi volt mára. Ha be tudod linkelni a kimenők adatait, az jó lenne.
(#) Baxi válasza reloop hozzászólására (») Jún 6, 2022 /
 
Szia, igen brummra gondoltam. Kipróbálom majd ezt a megoldást. Remélem hétvégén eljutok addig
(#) tothbela válasza tothbela hozzászólására (») Jún 6, 2022 /
 
Saccra az El34 SE 300V tápnál 70-80mA nyugalmi áramnál van optimális munkapontban. Ekkor a katódon a paraméterszórástól függően 15V körül kell lennie. Ez 180 Ohmos katód ellenállást jelent.
Ebben a munkapontban kb 10mA/V a meredekség, ami azt jelenti hogy 7-8VRMS feszültséggel kivezérelhető. Az anód kimeneti impedancia kb 2500 Ohm. 8 Ohmos hangsugárzó feltételezve ez kb 18X-os áttételt jelent. 4 Ohm-rá nézve 25X-ös áttételt.
Kimenő teljesítmény kb 10W.

A PCL munkapontja az rendben is lenne, kicsit keveslem az anód munkaellenállás értékét.
A kapcsolást ki tervezte ha nem vagyok indiszkrét?
A hozzászólás módosítva: Jún 6, 2022
(#) tothbela válasza tothbela hozzászólására (») Jún 6, 2022 /
 
A PCL pentódájának ebben a munkapontban kb 10mA/V a meredeksége. 330 Ohmos munkaellenállással az erősítése 3X-os. Az anódról kivehető feszültség alig elegendő az EL34 meghajtására.
(#) BLY94A válasza tothbela hozzászólására (») Jún 6, 2022 /
 
Lemértem az összes feszűltséget:
EL34párba válogatott csövek)
Anód: 302V
Katód: 24-24.1V

Pcl86: (jobb-bal oldal)
Trióda anód: 137-130V
Trióda katód: 0.834-0.830V
Pentóda anód: 242-244V
Pentóda katód: 5.4-6V
A hálózati trafóra 310V 300mA van írva, ebből 160mA-t használok ki.
A kimenőkről nem sok adatom van:
3.5Kohm/ 4-8ohmmal de úgy hogy 2db 4ohmos tekercs van.
Korábban rávezettem váltóáramot és megnéztem melyik lenne a 4 és a 8, de 2 külön álló tekercse van amiről ugyanannyi fesz jött le, szóval jelenleg sorba van kötve a kettő az a 8 és a felénél a 4. továbbá írták hogy 20-24000Hz-ig visz át és 20W teljesítményre képes.
Csatoltam egy képet, mit látok a kimeneten ha csak bevan dugva a telefonba.
Sárga a jobb, a lila a bal oldal.
A hozzászólás módosítva: Jún 6, 2022

Ampl-4.jpg
    
(#) BLY94A válasza BLY94A hozzászólására (») Jún 6, 2022 /
 
Leakasztottam a PCL-ek triódáját a pentódáról és csöndbe volt.
A triódákkal van valami... Még mindig DC-vel fűtöm őket.
(#) tothbela válasza BLY94A hozzászólására (») Jún 6, 2022 / 1
 
Szerencsére az EL34 elég robosztus, nem fog meghalni illesztetlenség miatt. Ezt azért írom, mert két 4 Ohmos szekunder sorosan nem 8 Ohm, hanem 16 Ohm. A kimenő trafó impedancia illesztése a menetszám áttétel négyzete. Ha még emlékszel milyen feszültségeket mértél a kimenő tesztelésekor, abból ki lehet számolni pontosan.

A hálózati trafó akkor rendben van, bírná a többlet áramot.

A PCL munkaellenállását viszont növelni kellene, mert nem tudja kihajtani a végpentódát. Az összekötött anód-segédrács kvázi triódás üzemmódban működteti a PCL pentódáját, ami jó, mert legszebb hangú a trióda. De csak akkor, ha a munkaellenállás értéke megegyezik a kimeneti impedanciával. Ez nem egyváltozós egyenlet, mert ahogy növeljük a munkaellenállás értékét, úgy csökken az anódfeszültség, ami megint más anód impedanciás jelent. Ráadásul a pentódák adatlapján nem tér ki a triódás üzemmódra, ezért folyton mérni kell. De saccra kb tízszeres kell mint a mostani, tehát valahol 3,3kOhm, és 6kOhm között lesz.
(#) BLY94A hozzászólása Jún 6, 2022 /
 
Akkor csökkentsem az El34 katód ellenállását?
180 ohm 5W?
(#) tothbela válasza BLY94A hozzászólására (») Jún 6, 2022 / 1
 
Ha fel vagy szerelkezve ellenállásokkal, akkor szép lassan lépésről-lépésre csökkentheted. A 180 Ohm az akkor jó, ha egy átlag csöved van. Nálam 400V anód esetén push-pull AB osztály esetén 38mA-hez 27-35V rácselőfeszültség párosult. Gyártó ész széria függvényében. Ezért én kezdeném 330 Ohmmal, majd tápfesz ellenőrzés, katód feszültség mérés, ebből disszipáció számolás, majd így tovább.
Akár több darabból is össze lehet rakni a katód ellenállást, és a végleges állapotban kell csak egy darabot betenni. Lényeg, hogy a cső anód disszipáció ja ne haladja meg a 25W-ot. Bár néhány másodpercig kibír sokkal többet is, nem egészséges ha izzik az anód, vagy a segédrács.
(#) sebestyen_ferenc hozzászólása Jún 6, 2022 /
 
Jo napot kívánok az Urak segítséget kérem!
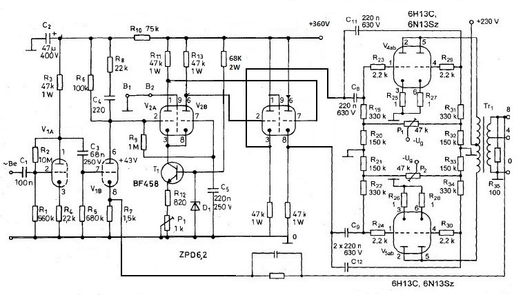
Szeretnek építeni 6H13C PPP erősítőt, amely RTEK 2005 évkönyvében található
eddig a deszka mono modellig részig jutottam el.( kész a tápegység, erősítő légszerelt próba üzem)
A terhelt kimenő trafó szekunder részén 1Khz, szkopal szép jelet mertem, de nem értem miért torzult a 10Khz és a 15khz jelek.A kimenő trafó adatai EI96:16cm2 Primer 6x207 menet és a szekunder 4*92menet.
Mellékelem a szkop ábrákat!
(#) tothbela válasza sebestyen_ferenc hozzászólására (») Jún 6, 2022 /
 
Tiszteletem!
A végcsövek triódák. Amíg a pentódáknak van árnyékolórácsuk ami az anódot leárnyékolja a vezérlőrácstól, addig a triódának ilyen nincs. Ezeket nem könnyű meghajtani anódból, vagyis anód kimenetű fokozattal. Triódákat illik katód követővel hajtani, aminek kisebb a kimeneti impedanciája.
Csúnyán fogalmazva a végcsövek Miller kapacitása nagy.
(#) BLY94A hozzászólása Jún 6, 2022 /
 
Lenne gyors kérdés:
Az árnyékolt bemeneti kábel elmehet kb 1-1.5cm közelségben a fűtőkábel mellett? Vagy mindenképpen kerűljem el a váltóáramú kábeleket? Mert ha elekell kerűlnöm akkor lénygesen meghosszabodik a bemeneti kábel. Csatoltam egy képet hogy hol vezetném el...
Piros lenne a legközelebb...
(#) Ge Lee válasza sebestyen_ferenc hozzászólására (») Jún 7, 2022 / 1
 
Próbáltam ezekkel a csövekkel PP-t építeni de már a deszkamodell sem igazán volt jó, mert nem jött ki belőle több mint SE-ben (5-6W), pedig már 10k alá mentem a meghajtás anódjában. Ahogy előttem írták, katódból kéne hajtani. Egyébként ez a cső akkor szól szépen ha az anódtápja 140-160V között van. A kimenődnek meg 1200 menet primerrel nem sok mélye lesz, legalább 1800 menet körül kéne rá. A végcsövek rácsa elé meg túlzás a 2k2, egy 100 vagy 220 ohm is bőven elég, nem fog gerjedni. Ha megelégszel azzal az 5W-tal akkor ugyanezekkel a csövekkel egy kellemesen színező SE-t tudsz építeni (mást nem is nagyon érdemes) a rajzát pár napja tettem fel az A osztályos topikba ott megtalálod.
(#) Ge Lee válasza BLY94A hozzászólására (») Jún 7, 2022 / 1
 
Nálam talán össze is érnek, mégsem okoz gondot.
(#) sebestyen_ferenc válasza tothbela hozzászólására (») Jún 7, 2022 /
 
Tiszteletem!
Lene esetleg konkrét kapcsolása katód követős megoldással, szeretnem minden félékepén kipróbálni!
(#) sebestyen_ferenc válasza Ge Lee hozzászólására (») Jún 7, 2022 /
 
16VPK feszültséget mertem a kimenő trafón, 1khz, 8ohm terhelésen.Igen megpróbálnám a katód követős megoldást is,lehet meg nehezebb lesz a meghajtás a PPP miatt!! Itt az anódtáp 230Volt.
Szkopon nem tapasztaltabb 20Hz sem mely-hang csökkentés es torzulást! Köszönöm,de SE kapcsolást nem szeretnek építeni, keveslem a 5-6W kimenő teljesítményt!
(#) tothbela válasza sebestyen_ferenc hozzászólására (») Jún 7, 2022 /
 
Ezekkel a csövekkel nincs, de itt is ugyanúgy kell számolni mint félvezető erősítőnél. Na meg persze át kell először nyálazni a csövek adatlapjait, lefektetni az elvárást, majd utána gombhoz a kabát.
Ha a végcsövek et meghajtó ikertrióda katód követő lesz, akkor az előtte lévő anód/katód splittert át kell alakítani LTP splitternek. Előtte akkor marad még egy pentóda. Ezekből kell összegazdálkodni a szükséges erősítést. A visszacsatolás valószínűleg majd erre a pentódára fog csatlakozni. A kapcsolás egyszerű, a megfelelő munkapontokat kell kalkulálni. A lényegi rész rád fog esni, mert fokozatosan fell kell építeni az erősítőt. Én átnézem az adatlapokat, te pedig méregetsz. Már most is érdemes méregetni, amiből sok minden kiderülhet. Ha PC mellé kerülök, berajzolom a kapcsolásodon hogy hol kellene mérni. Telefonnal ez nehézkes. Először le kell kötni a negatív visszacsatolást, hogy az erősítő valós nyílthurkú erősítését, frekiátvitelét és fázistolását megtudjuk. Visszacsatolt erősítő esetén nálad a V2a úgy próbálja tartani az átvitelt, hogy egyre nagyobb jelet küld a V2b triódára, az meg a V3ab triódákra. A V3ab már nem tudja meghajtani a végtriódákat, ezért torzításba megy az erősítő úgy, hogy a végcsövek ki sincsenek hajtva.
Vélhetően hasonló jelenség okozza a mosfetes végerősítő grízes hangját.
Ha lekötöd az R18/C10 visszacsatoló tagokat, akkor meg tudod nézni milyen az átvitel. Nagyobb lesz az erősítés, ezért óvatosan. Valószínűleg pár kHz felett már el kezd esni a jel, de éppen ez érdekel minket.
Még a visszacsatolás lekötés előtt érdemes szkóppal (én mindig soros 10 nF/600V-on keresztül mérek csövest, nem bízom a szkóp AC állásában) megnézni azokat a hullámformákat ismét. Csak hogy most a V2a, V2b, V3a és a V3b anódjain. Esetleg négyszög jellel is. Sok minden kiderülhet.

Tegeződjünk!
A hozzászólás módosítva: Jún 7, 2022
(#) sebestyen_ferenc válasza tothbela hozzászólására (») Jún 7, 2022 /
 
Köszönöm szépen a segítségedet!
Vegig fogom merni a fokozatokat visszacsatolással és az nélkül, felteszem az ábrákat!
Majd lassan átalakítást is megkezdődik, kaptam a neten két megoldást amit leírtál.
(#) sandor1632 válasza sebestyen_ferenc hozzászólására (») Jún 7, 2022 /
 
A második rajzon hiányzik 2 vonal, a párhozamosan kötött végcsövek közül 1-1 nem kap vezérlőjelet.
(#) Gafly válasza sandor1632 hozzászólására (») Jún 7, 2022 /
 
Hacsak ez az egy gond lenne vele...
A hozzászólás módosítva: Jún 7, 2022
(#) sandor1632 válasza Gafly hozzászólására (») Jún 7, 2022 /
 
Ez szúrt szemen első ránézésre.
(#) tothbela válasza sebestyen_ferenc hozzászólására (») Jún 8, 2022 / 2
 
Megnéztem a csövek adatlapjait. A végtrióda 5,5mA/V meredekségű, 1kOhm körüli anód impedancián 55Vpp anódfeszültség változáshoz 10Vpp, 220Vpp-hez 40Vpp kell.
Az anód-rács kapacitás 10pF, a katód-rács kapacitás 8pF. Részletes számítás levezetése nélkül ez a duplázott triódák miatt 136pF-nak felel meg. Erre a kapacitása dolgozik a meghajtó cső. Ez elég nagy érték, az EL34-nek kb tízszerese. Ezért nehéz triódás végerősítőt tervezni. Viszont mivel a triódák torzítása a legkisebb, érdemes lehet megpróbálni visszacsatolás mentes erősítőben gondolkodni.
A kis jelű triódáid legalább 10mA anódáramot tudnak, sokkal többet mint az ecc83, érdemes lehet kihasználni ezt teljesen. Lehet hogy maradnék anódból történő meghajtásnál, de elképzelhető, hogy duplázni kellene a meghajtó csöveket. Ha maradunk a jelenlegi csőkészletnél, akkor csak át kell rendezni az áramkört. A visszacsatolást meg elhagyni.

Az erősítő jelenlegi állapotában mérd meg a csövek katódjain és anódjain a DC feszültségeket. Ebből ki lehet számolni sok mindent.
(#) BLY94A hozzászólása Jún 8, 2022 /
 
Hali! Pár alkatrészre várnom kell még...
A PCL86 pentóda segédrácsán van egy 330ohmos ellenállás. Ha ennek módosítom az értékét vagy egyszerűen összekötöm az anóddal az mit befolyásol?
(#) sebestyen_ferenc válasza tothbela hozzászólására (») Jún 8, 2022 /
 
Köszönöm , hogy utána néztél és kiszámoltad a meghajtás igényt.
Ebben a kapcsolásban teljesítmény triódák paralelbe vannak kötve, ilyenkor optimális illesztő ellenállás a felére csökken, az anóddisszipáció, valamint a meredekség megduplázódik.
Igen sajnos nagyon kapacitív terhelést kap a meghajtó fokozat. Ha több 6H8C kellene a meghajtásba akkor inkább gondolkodom, a katód követő beiktatásában, de nem zárkózom el egyik megoldásban( mellékelek egy elképzelést) sem meg deszka modellben van az egész erősítő szabad a módosítás. Vegig fogom merni az erősítőt és tájékoztatlak

6H13C.jpg
    
(#) tothbela válasza BLY94A hozzászólására (») Jún 8, 2022 / 1
 
A pentódához hasonlóan működik a duál gate mosfet, amit rf áramkörökhöz használnak, de egy kaszkód jfet is hasonló működésű.
Lényegében a pentóda katódjából kiáramló elektronok mennyiségét a vezérlőrácsra kapcsolt negatív feszültség gátolja az anód felé áramlásában. A negatív az taszítja a negatívot. Ami áthalad a vezérlőrácson, azt a segédrácsra kapcsolt pozitív feszültség szippantja, mert a negatívot a pozitív vonzza. Valamennyi elektron elnyelődik a segédrácsban, ez a segédrács áram. Viszont a rács résein a nagyobb hányadú elektron tömeg az anód a ütközik, ez az anódáram. Pentódánál van még egy rács, sugártetródánál meg egy réssel ellátott lemez, ami egyrészt az anódot árnyékolja a többi rácstól hogy a visszaható kapacitás kisebb legyen, másrészt az elektronok áramlását párhuzamosítja, meg még egy-két dologban vesz részt.

A második rács feszültsége tehát módosítja az elektronok sebességét, mennyiségét, ezért változtatja a cső meredekségét. Ha a segédrács feszültségét az anód feszültségével arányosan változtatjuk, akkor el lehet torzítani a meredekségét. A meredekség amúgy sem lineáris, van egy görbülete. Ha egy másik görbülettel ellenkező irányba hajlítjuk, akkor próbál kiegyenesedni. Persze túl is lehet hajtani mint kovács a patkót, és akkor a másik irányba fog görbülni. Tehát csak mértékkel. Az, hogy pontosan milyen arányban kell visszacsatolni az anódot a segédrácsra a legkisebb torzítás elérése céljából, az csőtipus, anódfesz, anódáram függvénye. Legjobb lenne torzításmérő segítségével belőni. Vagy a gyári sjánlásokat elfogadni.
Ha összekötöd az anóddal, lehet hogy jobban szól, de ezt nem tudom megjósolni. El nem romlik, ki lehet próbálni.
(#) Ge Lee válasza sebestyen_ferenc hozzászólására (») Jún 8, 2022 /
 
Nézd meg, hogy nem javul-e valamelyest a helyzet ha kicseréled a rácsok előtt lévő 2k2-ket 100 ohmokra. Na meg a leglényegesebb dolog egy csöves építésénél hogy mi a cél. Ha egy kellemesen színező hangzásra vágysz akkor nincs nagy baj a rajzzal (kérdés, hogy a cikkírónak valóban jól működött-e), viszont ha jó hangú, a valóságos hangzást közelítő erősítő a cél, akkor alapvető a végcső katódból hajtása, lásd Ongaku, EAR, stb. vagy pl. PP-ben a Luxman MQ-80 ami valószínűleg szintén nem lehet rossz, ha a közel 50 éves erősítőért ennyit el mernek kérni.
(#) Ge Lee válasza BLY94A hozzászólására (») Jún 8, 2022 /
 
Sanszos hogy közvetlen összekötésnél begerjed a cső, de egy 100 ohmmal még nem kéne hogy baja legyen.
(#) mcc válasza Ge Lee hozzászólására (») Jún 8, 2022 / 1
 
Azért azt tegyük hozzá, hogy a Luxmab MQ-80 rajza hibás.
(#) tothbela válasza mcc hozzászólására (») Jún 8, 2022 / 1
 
Már az első pillantásra látszik a bemeneti pentóda hibás bekötése. Mást nem figyeltem, talán még van. De ki lehet javítani a rajzot. A lényegi részek így is érthetőek.
Következő: »»   2395 / 2572
Bejelentkezés

Belépés

Hirdetés
XDT.hu
Az oldalon sütiket használunk a helyes működéshez. Bővebb információt az adatvédelmi szabályzatban olvashatsz. Megértettem