Fórum témák

» Több friss téma
Fórum » Erősítő mindig és mindig
Mielőtt kérdezel, a következő két dolgot ellenőrizd! I. A helyes tápfeszültségek megléte. II. A kimeneten van-e egyenfeszültség. Élesztés.
Lapozás: OK   2394 / 2570
(#) BLY94A válasza sandor1632 hozzászólására (») Jún 4, 2022 /
 
Ezt a zajt már az erősítő megépítése elején is hallottam de nem tudom mi ez... Nagyfrekis gerjedés? Elég halkan csinája ezt... csak akkor hallani ha odanyomom a fülem a hangszóróhoz.. Jelenleg kiszereltem a potit (bementet egyből a csövekre kötöttem), 100ohmmal letettem a földre a fűtés közepét és az egész erősítő központosan levan földelve.
Csatoltam egy képet hogyan kötöttem össze a RCA bementet a csövek bemenetével lehet innen is szed most egy kis zajt, de közel sem olyan mint potival.
(#) sandor1632 válasza BLY94A hozzászólására (») Jún 4, 2022 /
 
Ne haragudj, de ha nem segítesz a hibakeresésben azzal, hogy sokadik kérés után végre lerajzolod az erősítő gnd és táp huzalozását, akkor mi sem fogunk tudni segíteni Neked.
(#) BLY94A válasza sandor1632 hozzászólására (») Jún 4, 2022 /
 
Erre gondoltál?
(#) sandor1632 válasza BLY94A hozzászólására (») Jún 4, 2022 /
 
Rajz!
Ebben a katyvaszban egy fotó alapján nem várhatod el, hogy mások kiguvadt szemmel órákon át bogarásszák mi hova megy.

Oké én feladtam.. ennyit tudtam segíteni.
(#) BLY94A válasza sandor1632 hozzászólására (») Jún 4, 2022 /
 
Mire gondoltál? Kapcsolásam van meg ezek a képek. Nem készűlt előre róla bekötési rajz.
A képen minden rajta van: kék a táp negatív a zöld meg a földpont.
Ha letöltöd a képet akkor rátudsz nagyítani az egyes részletekre.
Ha nagyon szükséges meg a táp nyáktervét tudom elküldeni és azon kívűl nincs másom.
(#) Baxi hozzászólása Jún 5, 2022 / 1
 
Sziasztok!
Elkészült a 25kg "kicsike"
7db ST151, és 4db TDA7294 véggel. Még a tda-k gerjednek, de........működik. Majd még futok velük pár kört. A +/-60V (ST151) és a +/-40V (TDA7294) gnd-ket közösíteni akarom csak azt nem tudom hol kellene. Az egyenirányítás után vagy már a trafók szekunder tekercseinél. Szerintetek melyik a jobb megoldás?
Segítséget válaszokat előre is köszönöm.
(#) reloop válasza Baxi hozzászólására (») Jún 5, 2022 /
 
Szia! A jelforrás közösíti a bementi testpontokat. Ha ezen kívül újabb összeköttetést hozol létre az földhurok.
(#) Suba53 válasza Baxi hozzászólására (») Jún 5, 2022 /
 
És már beszél?
(#) BLY94A válasza tothbela hozzászólására (») Jún 5, 2022 /
 
A 470K-t áthidaltam 1nf-al és ilyen 50hz + valami magas frekis hangot ad, a magas frekis hang már régebb óta jelen van csak most hangosabban szól eddig csak a háttérben lehetett hallani.
+ jelenleg kikötöttem a váltóáramú fűtését a PCL-eknek és kívűlről adok nekik DC tápfeszt és így is brummog... Lehetséges hogy táptrafó felűl megszórja a csöveket és azért brummog alapból is..?
Árnyékolás után lehet egyszerűbb lenne mérni... A kimenőket meg már korábban megfordítottam úgy ahogy mondtad, de még így is van rajtuk egy pici búgás indulás előtt de ez már elhanyagolható szerintem, szinte alig hallani közelről.
A hozzászólás módosítva: Jún 5, 2022

Zaj-4.mp3
    
(#) Ronin válasza Baxi hozzászólására (») Jún 5, 2022 /
 
Nekem kicsit soknak tűnik a +/-40V nekik. Ált bekapcsolásnál szokták megunni a nagy feszt, de Nálad lehet másképp lesz.
(#) tothbela válasza BLY94A hozzászólására (») Jún 5, 2022 / 2
 
Az 1nF hozott változást? Azért kérdem, mert nem tudok követni minden lépést.
A PCL fog kapni búrát?
Saccra a bemenettől a végső anódjáig több mint 80dB az erősítésed és invertáló. Ezért gerjedni nem fog a hangfrekis sávban, csak akkor amikor a fázistolás eléri a 180 fokot. Ez valószínűleg 20kHz felett történik. Ha érdekel a téma, olvass a szomszéd topikban. Karesz pont erről ír.

Ha túl nagy az erősítés, a PCL csövet vissza lehet csatolni önmagába. Csak először tisztázni kellene hogy jelenleg mekkora a teljes erősítés. Sokféle szabály létezik, de mindenki másképpen gondolja ezt. Én úgy gondolom, hogy ha szigorúan csak végfok, akkor 0dB a teljes kivezérléshez tartozó érzékenység. Ha a végfokon van szint poti, akkor 6-12dB tartalékot érdemes hagyni. De -24dB (50mV) bemeneti érzékenységnek elégnek kell lennie.

Nemrég egy csöves RIAA járt nálam, azon sokat segített egy árnyékolás. Először csak egy sörösdobozból gányolt izé került rá, majd a javulás nyugtázása után kapott rendes ketrecet.
(#) BLY94A válasza tothbela hozzászólására (») Jún 5, 2022 /
 
Nem hozott változást az 1nF. Ma reggel csatoltam hozzá hangfájlt hogy milyen hangot ad.
Nem terveztem búrát rá de elgondolkodtató, lehet szerzek kísérletből egyet rá.
A trafók fikszen fognak vasból készült árnyékolást kapni.
Jelenleg várok egy 2x100K Log-os potira azzal jövőhéten vagy utana lesz kísérletem.
Annyit változott, hogy korábban mondtam hogy rádiózik és mondtátok hogy forasszak egy 100-470pF kondit az RCA benetekről a földre az majd kiveszi.. Még nem forasztottam oda de most már érdekesen csak a jobb oldala rádiózik.
Jelenleg nincs váltóáram a 2 pcl közelében és mégis brummog szóval nagyvalószínüséggel akkor a táp trafó szórja meg de nem kiabálom el. Beszerzem a búrákat és megnézem azzal.
(#) BLY94A válasza BLY94A hozzászólására (») Jún 5, 2022 /
 
Korábban beszéltük a fűtés közepelést:
Letettem 100ohmmal földre a közepet és emiatt indításkor egyből behúz a relém, nem vár 30secet.
Ma még kipróbálom 100µF-63V kondival is, de az előző lehetőséget elvetettem.
(#) tothbela válasza BLY94A hozzászólására (») Jún 5, 2022 /
 
Nem figyeltem, de a fűtés és az időzítő egy szekunderről megy? Ha igen, akkor át kell nyálaznom újra az egészet, mert már nem tudom hogy hol tart a projekt.
.....
Megnéztem, közös szekunderről. Akkor nem lehet büntetlenül gengszterkedni a fűtéssel, mert akár baj is lehet. Mindjárt átnyálazom.
A hozzászólás módosítva: Jún 5, 2022
(#) BLY94A válasza tothbela hozzászólására (») Jún 5, 2022 /
 
Rendben, köszönöm.
Csatoltam Pdf-ben a kapcsolást így jobban látható.
(#) Baxi hozzászólása Jún 5, 2022 /
 
Ronin :Gyári adatlap alapján tekertem neki a szekundereket, azaz a +/-40V. Remélem bírni fogja.

Suba53: de még hogy , brutális dinamika lett a rendszerbe. Eddig egy yamaha 7ch avr-t használtam végerősítőnek. Elbújhat az st végek mellet

reloop:
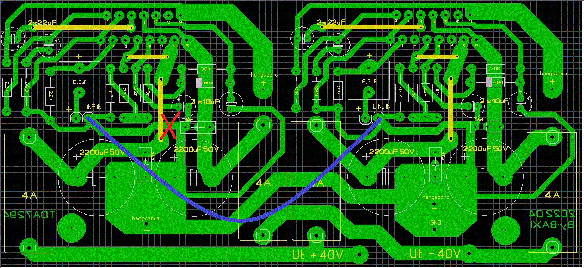
Akkor ez konstrukció hibás . S nézegetem ma, s akkor jön elő a gerjedés amikor a meleg pontok össze érnek. Azaz egy panelen ugye két IC-van. Az egyikre rádugom az RCA-t semmi baja, ahogy a másik IC-re is rákerül az RCA akkor kezd el gerjedni. S érdekes (számomra), hogy nem a rca ház (gnd) összekötésével jelenik meg a gerjedés, hanem a meleg pont csatlakozásánál. (azaz amikor dugóm be az rca-t s az apa része már kontakttól s még a ház nem akkor jelenik meg a brum/gerjedés. Ha csak a rca testet érintem az aljzat testéhez nincs semmi, csak amikor a meleg jel is "oda " kerül.
Elvágom a vezetőket s külön vezetékezem be a tápot, vagy csináljak új nyákokat, szerinted?
A hozzászólás módosítva: Jún 5, 2022

Névtelen.jpg
    
(#) Ge Lee válasza BLY94A hozzászólására (») Jún 5, 2022 / 1
 
Megkérdezhetem, hogy ha 305V és 248V a tápfesz, akkor minek kell oda 420V DC? Több mint 100V van leejtve egy ellenálláson, ami eleve SE-be nem is jó, mert szinte semmit nem szűr, nem csoda ha brummos meg zajos. Oda egy CLC táp kell, és teljesen felesleges akkora feszültség, 10-20V-nál nem kell többnek esnie a fojtón. Simán elég lenne egy 230V-os szekunder amiből lesz 320V DC. A másik a gnd kialakítása ami nagyon lényeges. Ki kell nevezni egy csillagpontot, mondjuk a C14 negatív lába, és minden gnd vezetéket oda kell bekötni azaz onnan kell vinni a csillagpontból. A harmadik a fűtés, nekem az sem igazán tetszik így, ráadásul a PCL-eknek mindenképpen külön fűtést kell csinálni, mivel azok soros fűtésűek, a 12,6V-tal simán alá van fűtve, emlékeim szerint akár 16-17V körül is kell neki a 300mA-hez.
Még egy adalék ami mostanában tűnt fel nekem, hogy a mezei egyenirányításnál/pufferelésnél jobban szól a kétszerezéses megoldás, hogy más erősítő esetén is így van-e nem tudom, de az enyémnél határozottan hallható a különbség a voltage doubler javára.
Jut eszembe, a fűtésnek ne a közepét kötsd a földre, hanem a két szélére tegyél egy egy 100 ohmot, és azok közepét kötsd be a csillagpontba! A legjobb megoldás egyébként a külön fűtőtrafó, mert akkor nincs kapacitív csatolásban az anódtekercs a fűtőtekercsekkel. Én odateszem neked az enyémben bármelyik trafót bármelyik cső mellé, vagy a kimenőt a hálózati mellé, vagy a hálózatit a bemenet mellé, mégse lesz se zajos se brummos, nem szór meg semmi semmit, és a rádió se szól benne. Normális tervezés és huzalozás mellett nem csinálhat olyat, már ha maga a kapcsolás egyébként jó.
(#) tothbela válasza BLY94A hozzászólására (») Jún 5, 2022 /
 
Mivel a fűtés tekercs egyenirányítója van a késleltető miatt, nem testelhető le a fűtésközép. Legalábbis közvetlenül nem, mivel a földelt egyenirányító miatt ez a középpont a szekunder feszültség nullaátmeneténél -0,6 és +18V között bárhol lehet, viszont az 50Hz-es AC csúcsainál szigorúan kb 8,2V-ra áll be. Ezen a feszültségen viszont lehet hidegíteni. Egy 10-1000µF (amilyen akad) legalább 10V-os elkóval megoldható. De akár DC fűtés is beállítható a két PCL csőnek. Ekkor kell egy erősebb diódahíd, ami legalább 4A-es legyen. 600mA esetén az 1A-es diódák olyan forróak hogy égeti a kezem. Szűrésnek én tennék egy CRC láncot. Ez 10000µF/25V, 4,7Ω/5W ellenállás, majd 10000µF/25. Ezeken a kondikon gyakorlatilag max éppen csak 16V lenne, de nem illik feszegetni a határt.
Ez az egy DC táp kiszolgálhatná a késleltetőt is.

Ha maghagyod a teljes erősítést, akkor a nagy érzékenység miatt valamennyi zaj maradni fog. Ezért be lehet tenni a hangerő potit a PCL triódája és pentódája közé is. Így a zaj a trióda erősítését, és az erősítési tartalékot figyelembe véve szerintem legalább 15dB-el fog csökkenni. Lehalkított potinál meg 40-50dB ZAJ csökkenés várható a mostanihoz képest.
Pontos számokat akkor tudnék mondani, ha még tudnád mérni a jelenlegi erősítést.
(#) BLY94A válasza Ge Lee hozzászólására (») Jún 5, 2022 /
 
A 420V az a feszűltség amikor még nincs terhelve, de mostanában mindig nézem műszerrel a feszűltséget az El34 anódján és 270V-ig elmegy és utána csökken és 120V-nál megáll majd a relé összehúz. 310V jönn le a trafóról és 170-180mA veszek le róla. Ezért van egy 50W-os ellenállás közbe iktatva mert a korábbi ellenállásaim 10-15W-osak elpörkölődtek (olyan hőfokra melegedtek hogy megolvadt az ón a lábukon). Korábban külön volt a fűtés de akkor meg egy toroid volt bent és az szórta meg alúlról.
(#) BLY94A válasza tothbela hozzászólására (») Jún 5, 2022 /
 
A PCL86-os DC fűtésen már én is gondolkoztam és kivitelezhető mert van neki hely..
Triódás cuccot kipróbálom majd.
Köszönöm!
(#) BLY94A válasza BLY94A hozzászólására (») Jún 5, 2022 /
 
Az erősítést kitudjuk úgy deríteni hogy leterhelem 8ohmmal és szkóppal megnézem a bemenő jel nagyságát meg a kimenőét? Pk-Pk kell vagy RMS?
(#) tothbela válasza BLY94A hozzászólására (») Jún 5, 2022 /
 
Mindegy hogy RMS vagy bármi, úgy is az egymáshoz képesti viszony számít. Jelforrás is mindegy, akár a szkóp kalibráló négyszög jele is lehet.
A kimenő legnagyobb torzítatlan jel 10V nagyságú, ezt kell majd osztani az erősítéssel, hogy az érzékenység megkapd.

A kis jelű csövekre egy ilyen látvány erősítő esetén nem lehet csúnya kupakot tenni, viszont Diy oldalakon látottak alapján lehet lopni ötletet. Nem csak a saját trafója szórhatjameg, hanem egy közeli másik gép is.
(#) reloop válasza Baxi hozzászólására (») Jún 5, 2022 /
 
Próbáld ki, közös jeltest mit segít!
Gondolom a gerjedésen nem oszcillációt értesz, amit a fogalom jelent, hanem 100 Hz-es búgást, népies nevén brumm-ot.

Jeltest.gif
    
(#) BLY94A válasza tothbela hozzászólására (») Jún 5, 2022 /
 
Hangszóróra kötve ilyen értékeket mutat.
Tudnám még hajtani csak akkor már torzít.. Van arról is képem hogy milyenné válik ha túlnyomom.. csak max 8mb-t tölthetek fel...
Bemenő: 176mV Pk-Pk 1Khz telefonos jelgenerátorról..
Kimenő: 12.85V Pk-Pk
(#) BLY94A válasza BLY94A hozzászólására (») Jún 5, 2022 /
 
12,85V/0.176V=73.0113 ----> 12.85/73.0113=0.176? így?
(#) tothbela válasza BLY94A hozzászólására (») Jún 5, 2022 /
 
Azt hittem nagyobbat erősít, de ez így normális. Ez a végcső anódjáig 60dB.
Ez csak azért fontos adat, hogy mekkora lehet a nemkívánt kapacitív visszacsatolás.
(#) BLY94A válasza tothbela hozzászólására (») Jún 5, 2022 /
 
Holnap megmérem rendesen... jelenleg a kimenő 4ohmos részét kötöttem egy 8ohmos hangszóróra. Ezt az indokolta hogy 8ohmos tekrcsen egy bizononyos (közepes) hangerőn torzított a zene de szinuszok asszem jók voltak..
(#) tothbela válasza BLY94A hozzászólására (») Jún 5, 2022 /
 
Annyira nem számít, mert legfeljebb 3dB eltérést jelent. Itt 10-20 dB számottevő.
A zaj lokalizálásához először az El34 vezérlőrácsát levezető 680k (szerintem sok, 220-330 k-t szoktak használni) ellenállást rövidzárral ha áthidalod, akkor a végcső és a kimenő hangja hallható. Ha az brummos, akkor egyelőre ne haladj tovább, meg kell javítani. Ha csendes, akkor lehet előrébb haladni.
Következő lesz a PCL pentódájának vezérlőrács fölfelése.
(#) BLY94A válasza tothbela hozzászólására (») Jún 5, 2022 /
 
Rendben lejebb veszem de amugy ma lekapcsoltam egy pillanatra működésközben a pcl-ek fűtését és abbahagyott minden zajt. Csendes volt mint az este. Megvártam amíg elalszik a fűtőszál...
Szóval egyértelműen a pcl szerelésével van valami...
(#) tothbela válasza BLY94A hozzászólására (») Jún 5, 2022 /
 
Sajnos elment egy csomó írásom, de majd pótolom.

Az olvasottakból akkor lehet, hogy a PCL csövek DC fűtés lehet a megoldás.

Amit írtam az a munkapontokról szólt. Röviden kellene az El34 katód feszültsége. Meg a PCL pentóda és a triódáé is.
Következő: »»   2394 / 2570
Bejelentkezés

Belépés

Hirdetés
XDT.hu
Az oldalon sütiket használunk a helyes működéshez. Bővebb információt az adatvédelmi szabályzatban olvashatsz. Megértettem