Fórum témák
» Több friss téma |
Mielőtt kérdezel, a következő két dolgot ellenőrizd!
I. A helyes tápfeszültségek megléte.
II. A kimeneten van-e egyenfeszültség.
Élesztés.
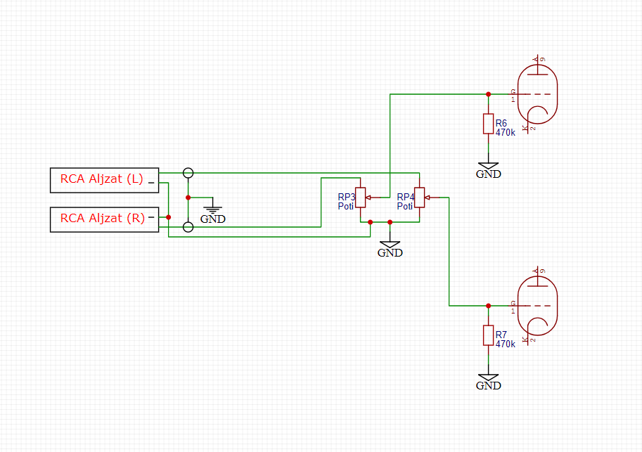
Így gondoltad? Az lehet probléma hogy az erősítő negatív pontját lekötöttem földre?
A földet csak a vázra kéne kötni és nem kéne érintkeznie az erősítővel? Elképzelhető hogy ezért rádiózik mint az állat? A hozzászólás módosítva: Jún 14, 2022
A triódák mit fognak szólni hozzá, ha a rácsukat letekered a földre a potival?
Rádiózni akkor rádiózik ha gerjed, ha földhurok van, vagy ha nagy a bemeneti impedancia, mert akkor azon a kábel tényleg mindent összeszed.
Trióda bemenetén van soros ellenállás?
Az hivatott megakadályozni a gerjedést.
Kábel árnyékolãsa a potiknal foldelődik, másik vége nincs bekötve, jefold vezetéke potik testpontja és az RCA aljzatok közös foldpontjára csatlakozik
Idézet: „A triódák mit fognak szólni hozzá, ha a rácsukat letekered a földre a potival?” Semmit, nem okoz problémát, Idézet: „Az lehet probléma hogy az erősítő negatív pontját lekötöttem földre?” Tàpegység elkoi közös pontjat 5-10R ellenálással kösd a doboz vázához. RCA csatikat szigetelve kell szerelni, poti fémházát testre kell kötni.
Üdv
https://www.pcx.hu/sal-bta-240-multimedia-erosito-00202019?gclid=EA...PD_BwE Erre az erősítőre ha 6 ohmos hangfal kerül akkor elfüstöl a végtranzisztor ? Amit ajánlanak hozzá az 8 ohmos . Láttam olyan leírást is hogy 4 ohm vagy 8 ohm köthető utána . A hangfal maradék egy minihifiből egy sony hcd h51 hangfala volt . 6 ohmot mérek rajta .
Hello! Az adatlapja szerint 4-16ohmig lehet hsz rákötni.
https://www.somogyi.hu/data/product_documents/16795_03_01.pdf
Köszi ezt én konkrétan így nem találtam meg .
A hangszórókról amit csatlakoztatni szeretnék hozzá a fotón látható dolgokat tudom .. Akkor jó lehet ez a párosítás ??
Sziasztok kaptam egy orion se 260 erősitőt elég romosan,csak egy oldala müködik,a belseje csupa sár volt,stb.Érdemes ezzel foglalkozni? a rossz oldalra megvannak az alkatrészek,de félő hogy az előfok is oda van,de az még nem biztos,azzal a részével nem foglalkoztam.Az a rengeteg vezeték tart vissza egyenlőre,minden vezetékezve van rajta.
Persze nem azt mondom hogy nem javitható csak megéri e a rengeteg melót a szerkezet.
Sziasztok. Ezt csak így komment nélkül nélkül teszem fel. Szórakozás hétvégére.
Hello! Szerintem nyugodtan rákötheted. Impedencia (ellenállás) szempontjából biztos nem lesz gond. A kütyü teljesítménye pedig elég kamu gyanus nem hinném, hogy tönkre tudná tenni a Sony hangfalakat.
Mennyire kritikus a 6,9uH, és 95,2Ohm?
Karesz nemsokára leszimulálja, és kiderül?
Mármint neked szórakozás (a hétvégére) ?
Hasonlít a QUAD405 megoldásához, csak ott (az elmélet szerint) kb. 500Ω + 120pF és 3uH + 50Ω esetén lenne kiegyenlített a hídkapcsolás. Ezt továbbgondolva, 100Ω esetén kellene kb. 6uH. Találós kérdés: miért pont 6,9uH + 95,2Ω értékek kerültek fel a rajzra?
A Karesz mindenre képes.
Volt egy olyan érzésem, hogy a keresztezési átmeneteknél lesz egy kis bibi, de hogy ilyen durva.
A második műveleti erősítő helyére minél gyorsabb típus kell, és fontos, hogy minimum +/-25mA-t le tudjon adni. Akkor szebb lesz a nullátmenet. Sajnos az erősítő minősége akkor is csapnivaló, iszonyat mennyiségű páratlan felharmonikust produkál.
20kHz-en 1W-nál már 0,8% körüli torzítása van. Szokványos +/-18V-os műveleti erősítőkkel 26-28Vpp érhető el vele.
És ugye a lényeg pont a harmonikus tartalomban van. Itt is a második hozzászólónál, meg még számtalan helyen meg lehet találni most már a felismerést, magát az igazságot, kár hogy már csak akkor amikor az ember erre magától is rájött...
És az a szép benne, hogy nem kell hozzá se mérnöki diploma, se szimulátor csak egy alap szintű megfigyelőképesség. Tökéletes példa egy tehetségkutató műsor is vagy bármi hasonló. Elénekel 20 emberke valami dalt, ebből lesz 12 olyan semmilyen, lesz mondjuk 6 ami viszonylag jó, meg lesz mondjuk kettő amitől a népek libabőrösek lesznek és vastapsot kap. És nem azért mert a többi ne tudna énekelni, vagy hamis lenne mert nem találja a magas cét, hanem egész egyszerűen azért, mert az a két emberke rendelkezik egyedi hangkarakterrel, az ő hangjuknak a sajátos harmonikus tartalma idézi elő azt a libabőrös állapotot meg a vastapsot. Na az erősítőkkel ez pont ugyanígy van, van gyártó aki be is ismeri, van amelyik inkább nem, mert műszaki szemmel nem mutat jól (gáz). Az az erősítő ami tökéletesen "énekel" ("nulla" torzítású, ami bemegy az jön ki), az középszerű lesz, vagy éppen semmilyen, és az lesz igazán jó, ami bizony torzít, és jól torzít, sajátos, egyedi harmonikus tartalmat állítva elő. Meg kell nézni rajzokat, még a félvezetősök esetében is az van (Krell KSA, Accuphase, DarTZeel stb.), hogy ami tényleg nagyon drága is (használtan is közel 1 millió vagy még több), meg még tényleg nagyon jó híre is van világszerte, az kivétel nélkül mind torzít, az adatlapjaikon ilyenek vannak vannak, hogy <0,5% vagy <0,2% vagy <0,1%. Egyiknél se láttam ilyet, hogy 0,00... A hozzászólás módosítva: Jún 17, 2022
Én már nagyon rég óta állítom azt, hogy a csöves erősítőknek a sokak által hangoztatott kellemesebb hangzása a csöves erősítők "hibájának" a következménye.
Pont az, hogy a torzításukat, ami jellemzően harmonikus torzítás, nem lehet ( De nem is kívánatos ) olyan alacsony szinten tartani, mint a félvezetős erősítőkét. És a harmonikus tartalom a fül, és az agy számára élvezetesebbnek, kellemesebbnek hat. Nincs itt semmi misztikum.
De hisz eddig is erről beszéltünk, a misztikumot mindig ti kevertétek bele. Igazából részemről már mellékes, mert már az ingerküszöbömet sem éri el a téma, úgyhogy mással kell majd vitatkoznod erről.
Egyébként az hogy csöves az egy nagy gyűjtő fogalom, és önmagában még az sem mond semmit, mert attól hogy torzít még nem következik belőle hogy azt jól is csinálja, sőt ugye a többsége annak sem csinálja jól. Majd egyszer ha megérjük talán lesz valami nyugati emberke aki elővesz valami hangprocesszort, ír rá egy jó szoftvert ami ki elemezi, hogy akkor most melyik is az a harmonikus spektrum ami jó, amire vágyik a fül és az agy, meg melyik az amit kerül.De nekem ez már a mezei oszcilloszkópon is feltűnt, hogy nagyon nem mindegy, hogy hogyan néz ki az a torzítási spektrum kép, függetlenül attól hogy a mértéke mekkora. Amelyik erősítőn a páratlan harmonikusok amplitúdója rendre mondjuk kétszer akkora mint a párosaké, na azt már be sem érdemes kapcsolni, akkor se ha még a 0,01-et se éri el. Meg hogy ezek hogyan adódnak össze, meg hogy hullámzik-e az x tengelyen az egész vagy arányosan csökken, stb stb.
Van aki szereti a napszemüveget mert más színben látja a világot. Sárgában, barnában, zöldben. Nekem színtelen a "napszemüvegem" amit biciklizéskor a bogarak ellen hordok. A fű nekem pont jó olyan zölden, az ég olyan kéken, ahogy meg van teremtve. A zenével is vagyok.
Kicsit fejlődsz még és akkor a mostani elméleted ellenkezőjét fogod védelmezni foggal-körömmel. Láttunk már erre példát, de fátylat rá. Tudsz olyan műsorforrást is említeni amelyik kellemesen színezi a hangot, vagy az meg akkor ideális ha semmit nem tesz hozzá a zenéhez? A hangsugárzót nem is említem, hogy most akkor azzal most mi a helyzet? Az akkor szól szépen ha lágyan és szünet nélkül búg a basszus? Milyen mértékben kell elszínezni a hangot, hogy az neked tetsszen? És ez vajon kit érdekel? A Krellről azt írta Nagy Gábor Pál (Audioworld): ha igazi torzítógépet szeretnénk, vegyünk egy A osztályú Krell-t. Ha spórolni akarunk a villanyszámlán akkor megfelel helyette a NAP250 is. Az Accuphase megint nem jó példa, mert az sajnos 0.000...% viszont tényleg csapnivalóan szól. A DartZeel-nek közelebbről szemügyre kellene venned a THD-ját és akkor nem csak azt látnád, hogy 0.01%, hanem azt is, hogy 20 kHz fölött is ennyi. "Szerencsére" ilyet nem fogunk itthon tesztelgetni, hogy most akkor mennyi az annyi. Hosszan sorolhatnék még példákat -pro és kontra- jó szokásomhoz híven, de a végén megint csak oda lyukadnék ki, hogy azok az erősítők szólnak jól amik nem tesznek hozzá a hangképhez semmit és nem vesznek el belőle semmit. Lehet erről másként gondolkodni, hogy akkor most kékben szebb a világ, vagy sárgában, vagy zöldben... színezd ki : ) Idézet: Csak ilyeneket tudok! Nagyon nem mindegy, melyik előadó adja elő az a műsort ugye? De ha neked kellemesebb egy Cassandra dal úgy ha nem ő adja elő hanem Győzike, vagy egy énektanár akkor hallgasd úgy. „Tudsz olyan műsorforrást is említeni amelyik kellemesen színezi a hangot” Az audioword-ön sok érdekes, egyébként semmit nem mondó dolgot lehet olvasni. Az a darTzeel amiről beszélek adatlap szerint is meg szimulátor szerint is 0,5%-ot torzít.De akkor leírom neked is, nem velem kell erről vitatkozni, mert ez a dolog engem már a legkevésbé sem érdekel. Sajnos, a mai napig nem tudtad bebizonyítani hogy amit írsz az úgy van. Talán azért nem, mert nem úgy van. Olyan erősítő meg a világon nincs, ami nem vesz el meg nem tesz hozzá. És épp emiatt kell eltorzítani, mert már a forrásból is elvett vagy hozzátett a mikrofon, a keverő, a mérnök, a DSP, a szélirány, a nap állása, meg még a fene tudja hogy mi. De akinek az a jó az természetesen hallgassa azt. Ami szerinte a valóság. Vagy mégsem?
Egyesek szerint a Quad tervezője (a nevét sajnos elfelejtettem) a Sandman-féle szabadalomból merítette az ihletett. Sípos Gyula meg azt írta róla, - miután már megharagudott rá valami miatt - hogy valami valami telefon-vonalmeghajtó erősítő lett lekoppintva egy az egyben... szinte. Én meg egyáltalán nem számítok, de most már le merem írni a véleményem hosszú hallgatás után, hogy soha nem láttam benne azt sokat és mindenki által emlegetett hidat. Lehet, hogy nekem ezzel befellegzett szakmailag, de most már mindegy.
A Sandman-ban van híd. Elmélet is van mögötte. Jól kiegyenlítve, a terhelő impedanciától függetlenül nullázza ki a torzítást. A Quad-ban látok egy integrátort (az "A" osztályú fokozatban) és egy fojtót a "B" osztályú kimenetén. Ha a fojtó árama és az integrátor jelemelkedési sebessége azonos, akkor az amplitúdó és fáziskarakterisztika esése egyenletes lesz, mint miden más jól megtervezett erősítőnek (négyszögjel-átvitel). Az "A" osztályú fokozat (a fenti példában az opamp) szinte mindegy milyen gyors, mert integrátor. A végtranzisztorpár nyitófeszültsége közötti élmeredekséget (fix R2/R3 arány mellett) R1 értékével lehet változtatni. Ha a terhelés rezisztív és állandó, a keresztezési torzítás eltűnik.
Műsorforrás alatt nem győzikére gondoltam, hanem pl. LP játszóra, rádióra, MP3-ra, CD játszóra.
A DartZeel-t illetőleg megint neked lehet igazad, itt biztosan rosszul mértek valamit. Az erősítőkről és a zenehallgatásról pedig még nagyon sokat kell tanulnom ahhoz, hogy annyira értsek hozzá mint te. De majd igyekezni fogok. Nem lesz egyszerű mert süket is vagyok, hülye is, élő zenét sem hallottam még soha, hifit meg még nem is láttam... tehát egyelőre kénytelen vagyok elhinni a meséidet ha nem akarok veled tovább vitatkozni.
Mezei oszcilloszkópon hogy nézel spektrumot? Van valami előtéted?
Teljesen úgy adod elő magad, mint a feleségem.
![]() Főz valami isteni finomat, mindenkinek ízlik, de úgy kezdi a tálalásnál, hogy ez most csapnivalóan sikerült, amúgy sem szeret, és nem is tud főzni. |
Bejelentkezés
Hirdetés |















