Fórum témák
» Több friss téma |
Nem akarom hogy órákon át világítson...
Passz mezei UV led. Leírása szerint: "100pcs Ultra Violet UV 5mm 2000mcd LED Lamp Light Purple super bright" de hogy mi a pontos típusa.....Bővebben: Link
Hello! Inkább talán "UV-C" LED kellene a "csíramentesítéshez"...ezek pedig nem azok!
Fénycsővel sokkal olcsóbb lenne, az mért nem jó neked? A hozzászólás módosítva: Okt 5, 2016
Ahhhaaa. Akkor gyakorlatilag tárgytalan.
Ebből van egy jókora rakással kb 90 db.
Sziasztok. Egy kis kerti díszvilágítasi projekthez kérném a segítségetek.
Van egy mini 3 ledes kis áramkör 4,5V DC vel megy. Talán gyertyákban vagy egyéb vilagítós kis mütyürökben szokott lenni. Van rajta egy db nyomógomb, minden nyomásra más szín világít vagy villog vagy váltakozik stb. Ezt a nyomógombot szeretném kiváltani egy fényérzékelő megoldással. Tehát minden nap miután besötétedik a következő funkcióban világítson. Köszönöm ha tudtok segíteni. (a nyomógomb nyomásra zárja a kört) A hozzászólás módosítva: Jan 5, 2023
Oké olvasgattam a topikokat. Phototransistor vagy micsoda megoldotta a kapcsolgatást a nappal és éjszaka valtakozására. Mázli hogy volt itthon miből kiszedni! Már csak azt kellene megoldani hogy nappal ne világitson. Az áramkört nem lehet feszültségmentesíteni mert akkor elfeljti hol tartott a funkciók közül.
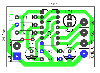
Hello! Megrajzoltam, ha így megfelel. A 4,5V-ról kell táplálni ezt az áramkört is. A G1-G2 pont megy a Led-es áramkör nyomógombjára. Mindegy melyik-melyik. De a két áramkört azonos tápról kell táplálni, tehát nem lehet csak a G1-G2 pontot rákötni.
Fogalmam sincs, hogy a LDR-nek mekkora az ellenállása a sötétben, kb, 470k..1Mohm között fog működni. És besötétedéskor ad egy 0,5sec impulzust. Ez a Led-en is nyomon követhető, tehát kipróbálható. Célszerű, ha a Led kisáramú (esetleg fehér).
Meg lehet azt csinálni, hogy áramtalanítod, majd bekapcsoláskor mindig eggyel többször nyomod meg a gombot. Akár mérheted is, hogy mi történik, és aszerint nyomogathatod a gombokat. Mikrovezérlővel kiválóan meg lehet csinálni. A gond csak az, hogy ha már mikrovezérlőzöl, akkor az már majdnem pont annyira bonyolult, mint a színes LED-eket villogtatni. Akkor már az egész áramkört újracsinálnám mikrovezérlő alapon.
Ha napelemmel töltött pici akkumulátorról mennek ezek a fények, akkor arra is figyelni kell, hogy a megoldásod keveset fogyasszon.
Köszi a belefektetett energiát. Sajnos jelen helyzetben valami egyszerűbb megoldásra lenne szükségem. Áramkör épitéshez nem adottak a körülmények. Külföldön élek, itt nincsenek olyan boltok ahol fillérekért lehetne alkatrészeket venni. Itt vagy nagytételben árulnak vagy szerencsével ebayrol kisebb mennyiséget meglehet venni de a szállítással együtt egekbe kúszna a bekerüési költség. Szóval abból próbálok alkotni valamit amit itthon találok. Pl van egy régi mozgásérzékelős halogén izzós reflektorom annak van két potmétere is. Az egyik azt szabalyozza milyen sötetben kapcsoljon be. Esetleg azt valahogy feltudnám e használni? Még nem szedtem szét.
|
Bejelentkezés
Hirdetés |





(a nyomógomb nyomásra zárja a kört) 



