Fórum témák
» Több friss téma |
Üdvözlök mindekit!
Segítségeteket szeretném kérni... Egy olyan kapcsoló kellene nekem ami fényre nyitja az áramkört sötétre meg zárja. A motorola telefonokban szokott ilyen lenni, de abból nem tudok szerezni. Szerintetek miből tudnék ilyet kiszedni vagy hogy tudnék csinálni? Kereskedelmi forgalomban csak így szimplán ilyet nem kapni...
Hi!
Mit kellene kapcsolgatni? Ha egyenfesz, kis áram kell, akkor nagyon egyszerűen meg lehet oldani.
Lényegében ez egy riasztó lenne amire folyamatossan lézerfényt vetítenék. Ha a fény megtörik akkor a dolog jelezne ez lenne a cél. Egyenáramról menne a dolog...
Pl. ezt megcsinálhatod.
Szia!
Ha nem ragaszkodsz a lézerfényhez, akkor ezt a dolgot egy infra-sorompóval egyszerűen meg lehetne oldani... Az se jó a "betörőknek" Infra sorompó1Infra sorompó2 (itt a 2.-nál használhatsz lézer ledet, most olvasom és akkor nő is a hatótávolságod!!!) Üdv, remélem tudtam segíteni!!!
IC-vel is kísérletezhetsz, a típus lehet más is.
Szia
van egy olyan topik hogy infravörös érzékelés,ott van egy kapcsi rajz ami szerintem tökéletes neked.schema infra senzor senzor,png a neve.Sok sikert
Szevasz.Én ezt a kapcsolást építettem meg és szuperul működik.A trimmerrel az érzékenységét is tod állítani.Van az oldalon egy cikk is róla
Ez az
Kösz mindenkinek majd megpróbálom ezek alapján megoldani...
Most komolyan letöltötted a képet a cikkből és feltöltötted újra?!?!? Freaky...
Képet töröltem.
Hali!
Ajánlom figyelmedbe a "Lézer fénysorompó" nevű topikot! Azon belül pedig ezt: Bővebben: Link És bár nem vagyok modi, de ajánlanám mindenki figyelmébe a "Válasz" gombot!
Szia,.. Ime egy egyszeru rajz,.. Ha mar egyszerut keresel,..
A led helyere johet egy szilard`test`relle,.. En ezt keszitettem elozo cegemhez az ajto elotti vilagitashoz,.. Barmilyen fenyerzekelo szenzor jo, ha kalibralni is akarod akkor egy potit kell beiktatni a tranyo es a szenzor koze,.. A led helyere termeszetesen a relle, en Sharp SSR S216SE Imadom,~ 3kV izolacio, nem kattyog, es ~2v al mukodesbe hozhato s ~16A
A kérdezőt idézem:
Idézet: „Lényegében ez egy riasztó lenne amire folyamatossan lézerfényt vetítenék. Ha a fény megtörik akkor a dolog jelezne ez lenne a cél.” Tehát gondolom nem szeretné, ha a napfény, vagy bármi más fényforrás befolyásolná a szerkezetet. Csakis a lézerfény. Ja, és ne vedd személyesnek, habár neked válaszoltam, de minden segítő szándékúnak szól!
Az igazsághoz több dolog is tartozik...
A témaindítóban nem volt kitétel sem az, hogy milyen hullámhosszú a lézersugár, sem az, hogy modulált-e vagy sem. Ebből kiindulva nem értem a dolgot. Mellékesen megjegyzem, hogy a máshol idézett Conrad-lézerfény vevő ugyanúgy minden fényre érzékeny... Végül... egy irányított lézersugár jóval koncentráltabb annál, hogy egy megfelelően árnyékolt vevő ne adjon hamis jelet - vannak erre egyszerű mechanikus megoldások...
Hali! A mozgásérzékelőben kiment egy BT 134 típusú tranzisztor... Sehol nem találok ilyet. Mivel lehet helyettesíteni?
Ez triac, nem tranzisztor...
Ha nem kapsz a boltban megfelelőt, próbálkozhatsz BT 138, 139-cel, ha ugyanúgy begyújtanak és beférnek...
Üdv mindenkinek.
Láttam már itt alkonykapcsolóra több rajzot is.Én kocsiba szeretném a lámpát kapcsolni vele. 1 kérdésem lenne:Milyen érzékelőt tegyek be hogy az csak napfényre kapcsoljon?Nem szeretném ha mondjuk a szembe jövő lámpája miatt kikapcsolna vagy városba a közvilágitástól.
Lehet játszani azzal, hogy hová helyezed el, mekkora érzékenységre állítod, esetleg nem egy, hanem több érzékelő van beépítve több irányba "célozva", és ezek együttesen válthatják csak ki a működést.
Közlekedésbiztonsági szempontból azonban rendkívül kockázatos lehet a hibás működés, szerény véleményem az, hogy nem túl megerőltető a gyári kapcsoló, használd azt.
Nem is a kapcsoló megeröltető,sőt.Van ledes nappalifény lámpám.Azt szeretném,hogy világosba az világitson,sötétedéskor pedig átkapcsoljon a rendes tompitotra.
sziasztok
Vki létszi magyrázza el h műxik az alkony kapcsoló mert megépítettem, minden a helyén ahogy kell, meg a kapcsolás is jó és nem megy, hiába tekergettem a trimmet.Persze sötétben próbáltam.köszi előre is
Van egy panelem egy éjjeli lámpából
Arra lennék kíváncsi hogy hogyan lehetne használni 12V-ról Mert 220V-os
Kapcsolónak kell nen lámpa ként
Szerintem tedd még fel vagy 50 topikba, hátha mindenütt válaszolnak rá!
A modik szeretik az ilyet... ...fórumszabályzat...
Helló Mindenkinek!
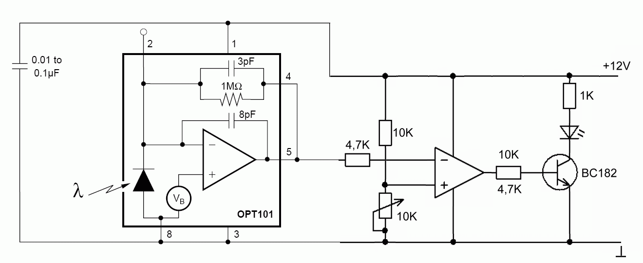
Az lenne a kérdésem hogy opt101-el tudok-e olyan kapcsolást létrehozni ami fényre kikapcsol két darab ledet és sötétre pedig bekapcsolja?? A Válaszokat előre is kösszi!
Szia!
Nem ismerem ezt az érzékelőt, ezért én próbapanelen valami ilyesmit raknék össze először. |
Bejelentkezés
Hirdetés |










