Fórum témák
» Több friss téma |
Fórum » Keverőpult építése, javítása
Az 5241 típusjelű IC2-höz keress adatlapot! Milyen karakterek állnak az alkatrészen az 5241 számok mellett?
Megnézem ezt is, csak jussak oda, szerintem pár nap.
A hozzászólás módosítva: Dec 18, 2022
M5241L van rajta, a csatornához tartozó kimenetét és bemenetét összekötöttem, semmi sem változott.
A master fader potit még megnézem ma, szkóp hiányában rákötöm az erősítő bemenetét a poti elé.
Sziasztok!
Segítséget szeretnék kérni fader potméter beszerzéséhez. Van egy Monacor MPX-300USB típusú keverőpultom, amiben a fader poti elkezdett recsegni. Kiszereltem és megmértem, hogy rendeljek újat bele, de olyan értékei vannak, amilyet sehol sem találok. Az ellenállása 18k és a rögzítő furatok távolsága pedig 65 mm. Mindenhol 56 mm vagy 71 mm furattávolságú potikat találok csak. Illetve a legközebbi ellenállás érték 10 k, nem tudom, hogy az még vajon jó lehet-e a 18k helyett. Tudnátok esetleg segíteni, hogy hol találhatok 65 mm furattávolságú fader potit, még ha 10k-s is, talán jó lenne bele. Csak első kötben beleférjen a régi helyére farigcsálás nékül. A hozzászólás módosítva: Jan 16, 2023
A reicheltnél vannak 75x9x10 mm potik, de nincs megadva a furattavolsag. Elvben passzolhat. Sajnos log tipusu nincs.
Köszi a tippet! Ezeket az ALPS potikat sok helyen láttam már. Az adatlap szerint a furattávolság 71mm, szóval ezek túl nagyok.
Amúgy crossfader potméternek is logaritmikus kell, mint a hangerőszabályzónak? Oda nem jó a lineáris?
Ha crossfader akkor valoszinü, hogy jo lesz a linearis is.
Akkor a meretek miatt barkacsolnod kell. A hozzászólás módosítva: Jan 16, 2023
A gyártót keresd meg! A crossfad. speciális karakterisztikájú poti!
Megpróbáltam, beszéltem a Monacor itthoni képviseletével. Sajnos nincsen már nekik ehhez a régebbi típushoz crossfader potméterük. És azt mondtál, hogy a nyilváltartásuk alapján külföldi központjukból sem beszerezhető már.
![]() Senki sem tudja, honnan lehetne olyan crossfader potit szerezni, amin a furattávolság 65 mm?
Szép estét kívánok mindenkinek ! kaptam egy Yamaha MG10XU kis keverőt. Ebben ugye van egy usb kártya . valami miatt elszállt a feszültségszabályzó . A 3.3V helyén 12V feszültséget mérni . Nagy valószínűséggel megölhette a processzort . Ami engem érdekel, az hogy hol lehetne ebbe komplett ilyen kártyát venni?
A hozzászólás módosítva: Feb 19, 2023
Sziasztok!
Van egy Frontier Merit MT-802 s (20 éves) keverőm. Olyan hibajelenséget produkál, hogy a 8 csatornából 3 csak nagyobb jelszint esetén hajlandó működni. Tehát ha pl. megütögetem a mikrofont, akkor beindul. Az egyik hibás csatorna tesztelésekor, hol elment, hogy visszajött. Mivel az egyiknél szakadt volt egy 1000 mikrós kondenzátor, kicseréltem, jó lett, így az összes elektrolit kondenzátort kicseréltem az egyik csatornán. Ez sajnos nem hozott eredményt. Kipróbáltam, Az Insert bemeneten a csatorna rendben működik. Ez ugye megkerüli az előerősítő fokozatot, tehát ilyenkor a gain potméter sem működik. A hiba valahol ott lesz. Csatoltam fotókat a panelről. Szerintetek melyik alkatrész cseréje oldaná meg igazán a problémát? az első IC, vagy a két tranzisztor? Na, meg a kérdés a "mire cseréljem?" Üdv. Zoli
Sziasztok!
Fadereket szeretnék cserélni a képen látható régi keverőn (ESO pro 500), sajna kimérni nem tudom mert szétkoptak, felirat meg nincs rajta. Valaki tudja az értékeket, esetleg van hozzá service manual? Köszönöm!
Üdv!
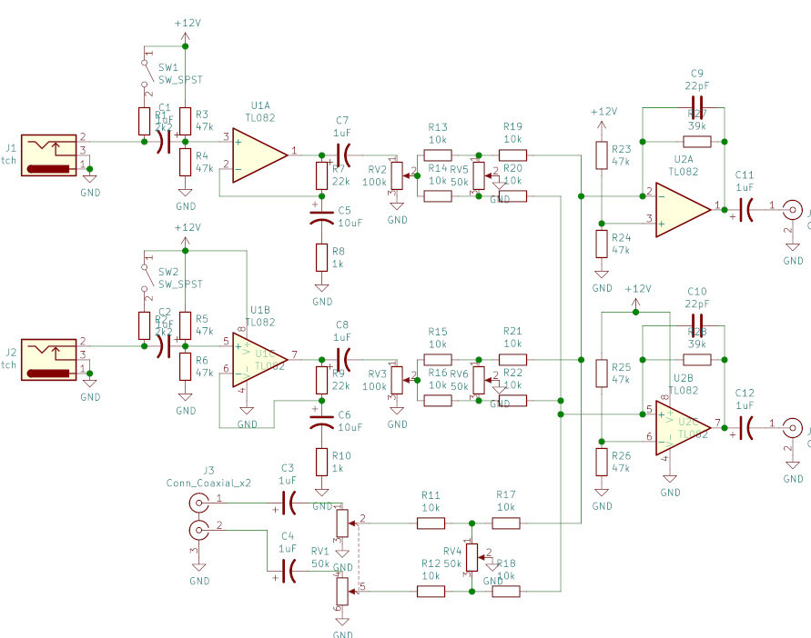
Egyszerű kis keverőpultot építenék, amivel egy-két mikrofont meg egy vonalszintű jelet lehet hangkártyához sztereóban összekeverni. Szóval a cél alapvetően: - két mikrofonbemenet szintszabályzással, panorámával, kondenzátor-mikrofonhoz fantomtáppal - egy vonalszintű bemenet szintszabályzással, balansszal - sztereó kimenet A fenti peremfeltételek mentén mindenféle neten talált kapcsolásból meg a topikban olvasott dolgokból az alábbi kapcsolást szintetizáltam, erről kérném a szakértők véleményét. Jó-e, ha nem jó, akkor hogyan kéne stb. Előre is köszi Szerk: most vettem észre, hogy U2B fordítva van a rajzon, az is a felsővel azonos invertáló kapcsolás szeretne lenni A hozzászólás módosítva: Ápr 19, 2023
Ezt képről nem nagyon lehet megmondani, végig kell méricskélni, hogy hol veszik el a jel. Ha nincs oszcilloszkóp, akkor esetleg valami kicsi erősítőre kell egy mérőcsúcsot barkácsolni és akusztikusan "mérni". Vagy próba-szerencse alapon csereberélni, 2SC3200 helyére szerintem egy teszt erejéig bármilyen kis NPN tranzisztor megteszi, NJM072 helyett meg mondjuk TL072-t, TL082-t vagy hasonló, FET bemenetű kettős műveleti erősítőt próbálnék. Aztán ha megvan a hibás alkatrész, akkor lehet gondolkodni jobb helyettesítőn.
Megépítettem a kapcsolást annyi módosítással, hogy némi próbálgatás alapján került a keverő fokozatba két csatolókondi (lásd második rajzot), mert különben a különböző referenciapontok miatt kiakad tápra a kimenet (ezt mondjuk akár sejthettem volna előre). Ennek eredményeként működik a keverő, de a mellékelt képen látható furcsa zaj jelenik meg a kimeneten (felül a bemenet, alul a kimenet). Valakinek esetleg van ötlete, hogy ezt mégis mi okozhatja?
A hozzászólás módosítva: Máj 1, 2023
A CP1 és a 2, és 6 láb közé kéne egy egy ellenállás, amivel az erősítést beállítod. Ahogy az előző fokozatban is van. (csak ott a rajz a feje tetejére van állítva)
A hozzászólás módosítva: Máj 1, 2023
Hello! A megoldást nem tudom, de..
Ez nem zaj, hanem valamilyen torzítás, mert a vezérlő jellel "szinkronban" lép fel. Egy oszcilloszkóp ábra nem ér sokat, ha a beállítás paraméterei nem ismertek. Minden esetre nem látható, sem az áramkör valós kialakítása, sem a tápfesz felépítése. De a kapcsolásban nem szimpatikus a munkapont beállító feszültségosztó kialakítása - szűretlensége. Mert így a tápfeszben meglévő vagy kialakuló zajok/feszültség változások, felére leosztva bekerülnek az erősítő bemenetére, mely felerősíti azt is. Előfordulhat hogy a jel torzulását ilyen gondok okozzák. Tápoldali visszacsatolásból, valamely fokozat túlvezérléséből, földhurokból is keletkezhet ilyen probléma. Mint láthatod is a féltápfeszültséges megoldás több problémát tud okozni, mint hasznot hozni. Jelenleg a tápoldali zajelnyomás -6dB. Egyébként mind két fokozat kimenetén célszerű a jelet vizsgálni. A kritikusabb fokozat mindig a nagyobb erősítésű és/vagy a nagy kimeneti jelű. Az áramkör összerősítése megegyezik az első fokozat erősítésével, mert a szabályzókör vesztesége kb. megegyezik a keverő erősítő erősítésével. Kb. 27dB. A C5-R8 jobb ha fordított sorrendben van egy áramkörben, mert akkor a kondi fémháza GND potenciálon van, nem az OPA érzékeny bemenetén. A keverőerősítő összegző bemenetét is kellő gondossággal kell kialakítani. Mert az érzékeny és terjedelmes nagyságú bemeneti pontokra "bármi ráülhet". @Pucuka: Ennek szerepét betölti az R19-R20 stb. és ezekkel soros tagok. (Egyébként nagyon jó, az egymásra hányt feliratokból nem kivehető alkatrész értékek.) Idézet: „Ennek szerepét betölti az R19-R20” Sajnos nem egészen, mert ahogy látod, több van belölük párhuzamosan kötve, és csak utánna jut a jel a kondira, majd az opamp bementére, igy elveszhet a referencia az erösités valos beállitására. Valoban jobb lenne ha a kolléga fokozatonként vizsgálná a keverö müködését igy sokkal hamarabb juthat célba.
Jogos, mindkét csatorna 0.5V/osztás, az időalap meg asszem 0.5ms/osztás, ha így hirtelen jól emlékszem. Illetve nem fogalmaztam egyértelműen, itt már csak a második fokozatot vizsgáltam, a felső jelalak R11-R17 közös pontja. A torzítás egyértelműen a második fokozatban keletkezik, mert az alsó, mikrofonerősítő nélküli bemeneten ugyanúgy jelentkezik.
A tápfeszültség 9V-os elem, 330µF-dal szűrve, de adott esetben praktikus lenne dugasztápról működtetni. A féltápfeszültséges megoldás helyett akkor mit javasolnál a jobb zajelnomáshoz? Idézet: „Az áramkör összerősítése megegyezik az első fokozat erősítésével, mert a szabályzókör vesztesége kb. megegyezik a keverő erősítő erősítésével. Kb. 27dB.” Ez volt a terv, szóval legalább ennyit sikerült is megvalósítani ![]() A ronda rajzért elnézést
Szerintem túlvezérlés lesz az egyik táp irányába.
(nemtom melyik, a szkóp ábra szerint negatív táp felé)
Lehet, hogy az a 2x47k oszto nem fönyeremény. Inkább csinálj egy opamppal virtuális osztot. Annak a kimeneti ellenállása nagyon kicsi, kemény lesz a 4,5 V és elég egy minden IChez.
Szerencsére nem én kínlódok vele. Nem mélyedtem bele különösebben a problémába.
Mérni kéne pl egyenszinteket, (szkóppal azért azt is lehet) A szkóp ábrából gondolok aszimmetrikus túlvezérlésre, Amire megoldás a féltápfeszre a virtuális osztó, de szerintem a csatoló kondi után hiányzó ellenállás miatt nem tudni mekkora erősítés áll be, az is lehet, hogy túl nagy, mert a megelőző hálózat impedanciája túl nagy. De majd a gazdája megoldja, nem nagy ügy egy ellenállás beiktatása az IC bemenete elé és akkor kiderül.
Igy van az opampok elöl hiányzik az ellenállás amivel a valos erösitést lehet beállitani. A modulácio is a táp minuszához képest jelenik meg, ami szintén nem nagyon egészséges dolog. Meglátjuk mire jut a kolléga.
Valahogy nem őrölünk egy malomban. Nem tudom mit láttok bele ebbe a kapcsolásba. Az előerősítő egy neminvertáló erősítő, a keverő pedig egy invertáló összegző kapcsolás. Az erősítést a visszacsatoló tagok hányadosa adja. Az erősítést pedig az R9/R6+R5(+potik komplexuma) határozza meg. Nyilván a potik pillanatnyi állása is befolyásolja az erősítést. De a másik csatornára ez nincs hatással, hiszen az invertáló bemenet virtuálisan a GND-n van.
Én nem látok ebben semmi különlegességet, a C3 kondi csak leválasztja az egyenfeszültséget hogy az invertáló egyenáramú erősítése egyszeres maradjon. De működési frekvencia tartományban "rövidzárnak tekinthető, ha jól van megválasztva az értéke. Nyilván nem túl korrekt egy ilyen féltápos kapcsolás, egymásra hatás is van, hiszen a szabályzó körök között nincs elválasztó illesztő fokozat. És a munkapont beállító osztó miatt nem jó a tápfeszelnyomás értéke (mint írtam is). És mint a szimulátorban is látható működőképes. Kettős táppal értelmesebb lenne a dolog és a csatoló-leválasztó kondik hada elhagyható lenne.
Csak azért hiányolom, mert az előző fokozatban ott van a C2 R3 komplexum, a következő ominózus fokozatban nincs, csak a C3, és R6. Igaz nálad sorban vannak, így elvileg a sorrend mindegy is lehetne.
A kolléga kapcsolásában a balansz ellenállás komplexum 4 × 10 k +10 k -nak változó része összesen nem 10 k, ahogy nálad, és ez már ha minden igaz 39/20 + valamennyi az már elég lehet, az amúgy aszimmetrikus munkapontú erősítő egyoldali túlvezérlésére. Egyszóval nem egy korrekt kapcsolás. szimulátorom nincs, de ha lenne sem tudnám használni, számolni meg túl nagy munka lenne már A hozzászólás módosítva: Máj 3, 2023
Szerintem nem túlvezérlés, mert mintha alacsonyabb jelszinten is hasonlóan nézne ki, de majd rámérek újra, hogy pontosan mit csinál. A héten nem igazán volt életkedvem foglalkozni vele.
Ahog proli007 is írja, ez egy sima invertáló erősítőn alapuló összegző, bár jelen formájában tényleg nem elegáns. Majd megpróbálom úgy is, hogy csatornánként külön leválasztó kondik vannak valami értelmesebb helyen
Ez egy nagyon primitív kapcsolás, több hibával.
Kevés a tápfeszültség, ez is okozhatja a kimeneti jel torzulását. Minimum kell 18V tápfeszültség, vagy méginkább 2x12V, azaz, kettős táp és akkor elhagyható sok csatolókondenzátor - ami ront a jelminőségen. Az összes csatolókondenzátor értéke igen kicsi, ezeket meg kellene növelni a tízszeresükre! A gyatra mélyhangátvitel indokolja ezt, mint egy betett képen is látható. Tehát 1µF helyett, mindenhova 10µF (esetleg 4,7µF-os) kondenzátor kell. Lehetőleg MKT, MKP, ezek 50V-os kis méretű kivitelben beszerezhetők és jók. Jobb minőségű ELKO is használható, legalább 50V vagy 63V-os feszültségtűrésű. Okozhatja még ezt a jeltorzulást a nem megfelelő vezetékezés, össze-vissza tekergő NYÁK-sávok, hibás közös hidegpont választás, árnyékolatlanság, tápfeszültség szűretlensége, hidegítése. Még az is előfordulhat, hogy az oszcilloszkóp nem jó helyen csatlakozik a hidegpontra és ez kelt zavart a jelben. - Üdv! A hozzászólás módosítva: Máj 4, 2023
Persze, egy kis tenyérnyi keverőpultot szerettem volna összerakni, amibe bedughatok egy-két mikrofont, nem akartam nagyon elbonyolítani. Meg mint látható, még ezt az egyszerű kapcsolást se látom át
De persze most már belátom, hogy muszáj lesz normálisan megcsinálni, ha már ennyit bénázok vele.Közben rádugtam újra a szkópot és tévedtem, valóban túlvezérlés-szerű a jelenség, a bemeneti jelszint csökkentésével megszűnik. Ezen kívül végeztem egy olyan kísérletet, hogy a szabályozó kör összes GND-jét átkötöttem féltápra és kivettem a második fokozat bemenetéről a csatolókondit. Ezzel azt sikerült elérni, hogy nullátmenethez közelebb jelenik meg egyfajta keresztezési torzítás. Ugyanez történik labortápról érkező 18 voltos tápfesszel is. Szóval kicsit el van cseszve az egész, de jó alaposan. A vezetékezést még megpróbálom majd átnézni, az erősítőt tartalmazó panelen szerintem nincs hiba ebből a szemponból, mert volt olyan állapot, hogy csak egy bemeneti csatorna teljes szabályzóköre volt felépítve lengőszerelt alkatrészekkel a második fokozat bemenetére és úgy hibátlanul működött. Na most amit nagyon nem szeretnék csinálni (és amiért elcsesztem az egészet), az a kettőstáp, mert így praktikusan valami dugasztápról vagy egy kilenc voltos elemről is eljár a kis keverőpult (a fejemben legalábbis). Ebből az elemes működés nem létfontos, ellenben egy komplett tápegység trafóstul mindenestül biztos nem fér be a dobozba (meg az egyetlen alkalmas két szekunderes trafóm kábé 2×6V-ot ad és már egy másik projekthez van kivételezve raktárból), szóval valami olyan megoldás kéne, ami elműködik a fióknyi dugasztápom valamelyikéről. Ezen paraméterek mentén mit javasolnátok? Illetve az áramkörrel kapcsolatos bármi egyéb javítási javaslatot is szívesen fogadok, a csatolókondikat már felírtam magamnak.
Nem volt olyan nagyon rossz a kapcsolásod, csak nehány részletet nem gondoltál végig. S hogy ezt meg lehet jol is csinálni itt van egy példa.
Minimixer Természetesen a bemenetekre adhatsz egy mikrofon előerősitőt is és nézd meg, hogyan csinálnak szimmetrikus tápot egy 9 Voltos elemből. Ha jol nézem még alkatrészt(helyet) is sporolsz.
Itt van egy másik kapcsolás mikrofonbemenettel, igaz ez egy kicsit elemzabálo és kisebb szintü ( Vpp kb 4,5V )
Sztereo mixer. Azt hiszem, hogy ez egy gyári kapcsolás másolata. |
Bejelentkezés
Hirdetés |















De persze most már belátom, hogy muszáj lesz normálisan megcsinálni, ha már ennyit bénázok vele.



