Fórum témák
» Több friss téma |
Fórum » Ki mit épített?
Ez a téma ha úgy tetszik a mi "kiállítótermünk", nem pedig a ki mit csinált volna másképpen, mások helyett, és legfőképpen nem javítós téma.
Minden készüléknek van saját témája, ott kell kitárgyalni a részleteket!
FONTOS! A kapcsolási rajzok keresésére is van saját téma, ott keressetek rajzokat!
Igen, de sajnos a maszkoló szalag alá befolyt
Nagyon szép lett a nyák! Gratulálok!
Ilyenkor de jó lenne egy kicsit nagyobb felbontású kép...
Az legyen a legnagyobb probléma
Nagyon szép lett A kocsik és mozdonyok mennyibe kerültek kb. ?
Gergő barátommal csinálom. A mozdonyok az ő tulajdonát képezik, én csak beleszereltem a dekódert ami nekem kellett a dcc-hez.
Nem tudom mennyibe kerültek neki, de annyi biztos, hogy féltve őrzi ![]() A kocsik fugerth-es kocsik, ami miatt sajnos szívunk egyfolytában.
Nagyon tuti, csak egyetlen, ámde hatalmas baja van:
Nem mutatja az időt! :hehe: :eplus2: :kalap:
Minden elismerésem, valóban nagyon szépen kivitelezett az egész, csak gratulálni tudok! (Ha módom lesz rá, megkereslek Titeket a kiállításon...)
Idézet: „A kocsik fugerth-es kocsik, ami miatt sajnos szívunk egyfolytában.” Ezt nem értem. Mi bajotok a fugerth kocsikkal?
Gonosz. Kép: Hivatkozás
Már mondtam: én vagyok a HE "gonoszkóp"-ja...
:hehe: :eplus2: (Ui.: Jó ez a smile is!
Egy csöppet konstrukciós hibásak.
Zsámoly, az összekapcsoló rész nem ritka hogy kipattan. Pl. A csörgőnél is a zsámoly egyszerűen konstrukció hibás. Képes beragadni az egész zsámoly kanyar közben.
Fúúú, ezzel anno én is mennyit szívtam! Ti találtatok valami megoldást rá?
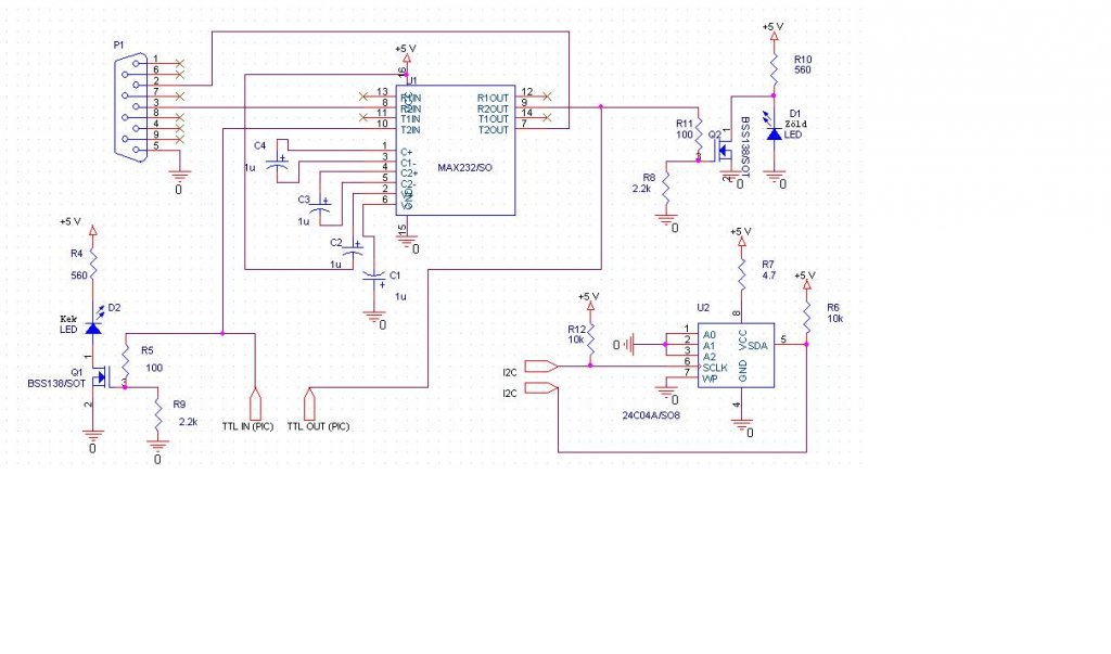
Sziasztok, én egy ilyen kis egyszerű áramkört készítettem. Nekem jó szolgálatot tesz, mert nincs ilyen illesztő a pic próbapanelemen.
Hali!
Az alábbi áramkör egy 723-as feszstab. Egy Sony videókamerához használom, hogy tudjam tölteni autóban a szivargyújtócsatiról. Illetve, mivel kirándulások alkalmával gyakran filmezem a tájat is, így az autóban tudom használni a kamerát, anélkül, hogy ott is a saját aksiját meriteném. Az áramkör tul. képp. már több éves, csak eddig egy "gyári" nyákon volt, ami túl sok helyet foglalt. (Az egyik képen látszik a régi lap.) Most, hogy megint készülünk Erdélybe, gondoltam ideje csökkenteni a méretét, így tegnap este gyorsan összedobtam. (Nem nagyon szoktam ide felrakni dolgokat, de tekintve, hogy most elég szűkös a "műhelyem", szinte csak egy szerszámosládányi (most költöztünk családiból 37nm-be), úgy gondoltam megmutatom, hogy ilyen körülmények között is lehet hobbizni.)
Köszi az elismerést, bár már csináltam jobbat is..
De a körülményeket tekintve megvagyok elégedve vele.
A Hiraga most pihen, most egy csövest újítok fel, és hallgatom közben. Ja meg különben is a doboza még nem készült el, leginkább az a baj, hogy nem találtam ki milyen is legyen valójában a kinézete, és persze hogy jó is legyen. még ott áll/fekszik a földön, vezetékhalmazba, aztán majd lesz vele valami talán nyár végére kap egy szép dobozt, vagy még később de minden esetre jó nagy kell neki..
Fantörpikus
Csak gratulálni tudok!Amúgy a kijelző pixelei olyan szélesek, vagy többet kapcsolsz egyszerre?
Többet kapcsolok egyszerre. 132 pixel a vízszintes felbontás.
Kértek belőle KIT-et? cca. 7E Ft körül lesz az egész KIT várhatóan (felprogramozott procival összeépítésre készen). Abból több mint a fele csak a kijelző+háttérvilágítás
![]() De szerintem lazán megér ennyit. Aki ad a kinézetre annak megéri.
Egy frankó erősítő előlapján nagyon babán nézne ki! Megéri 7EFt-ért! Nagyon jó fejlesztés ez Tőled!
Szerintem, úgy lenne az igazi, KIT ként, hogy egy frankó beépítő keret lenne hozzá, mint az LCD-s panelműszeré.. mivel, mint tudjuk a beépítés, dobozolás az, ami nehéz feladat, nem a forrasztás, nyákgyártás.... :yes::yes:
PL.: nincs keret vs kerettel Nos? ![]()
úúú.. ne is mondd!
Már az új erősítő képe lebeg előttem A kijelzőnek csak egy színű változata van? |
Bejelentkezés
Hirdetés |





:hehe: :eplus2: 





Csak gratulálni tudok!
