Fórum témák
» Több friss téma |
Mielőtt kérdezel, a következő két dolgot ellenőrizd!
I. A helyes tápfeszültségek megléte.
II. A kimeneten van-e egyenfeszültség.
Élesztés.
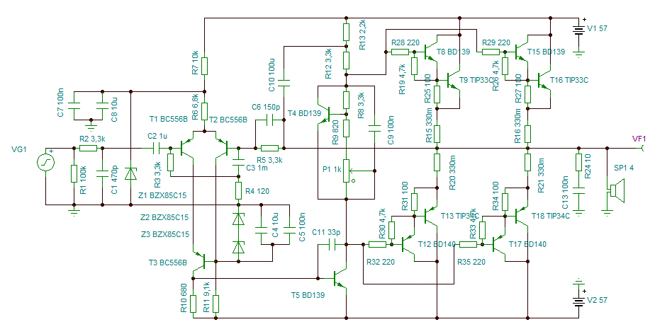
Mert 1 Ohmot rakott a tervezője emitter ellenállásnak.
Így osztó nélkül már 0,7A áramnál megszólalna a védelem, ezért kell oda osztó. De hogy ez így miért volt célszerű, azt a tervezőjétől kéne megkérdezni.
Szia!
A MP1620 és MN2488 spice model hiányában becsült helyettesítő kapcsolással szerepel. Készítek még alternatívákat ahogy az időm engedi.
A dióda szerepe az lenne (amennyiben az R12, R13 nem lenne), hogy a munkaponti beállító bázis emitter sokszorozón keresztül az ellenkező oldali védőtranzisztor ne kapjon ellentétes polaritású feszültséget.
Kell a dióda, különben a pozitív félperiódusban kinyithat a pnp védő tranzisztor c-b diódája és vica versa.
A hozzászólás módosítva: Ápr 6, 2023
Valószínűleg azért kell az 1ohm, mert a darlingtonon belül jobban melegszik a meghajtó tranzisztor (közös lapka!) ezért erősebb termikus kompenzálásra van szükség. A BC546 nem a legjobb választás. Egy 2SC4495-el elmenne 0.1ohmos ellenállással is.
Szép! Tetszik a finomított védelem is! Kicsit nagyobb árammal járatnám a bemeneti fokozatot.
A hozzászólás módosítva: Ápr 6, 2023
A diff. fokozat áramát a disszipáció miatt választottam alacsonyra, a TO-92-nek a 300 mW-ot elégnek érzem. A rövidesen bemutatásra kerülő változatban ezen már segítettem azért.
Igyekeztem minél többet megőrizni a minden bizonnyal az Elektor magazinban publikált kapcsolásból. Ez már lényegesen kisebb torzítású és nagyobb fázistartalékú az előző változatnál.
Az áramkorlátozó belerajzolása természetesen megoldható. Egyelőre elhagytam, mert akkor T5 áramát is meg kell fogni a beavatkozás közben. Kevésbé lenne áttekinthető azzal együtt az ábra.
Szia!
Köszönöm szépen a rajzot! Elkezdem össze szedni az alkatrészeket és amint időm engedi össze rakom próbapanelen. A darlington tranzisztor kiegészítése egy normál tranzisztorral miért jó? Nem láttam ilyet még.
T5 helyére kéne valami nagyobb feszültségű típus. KSC3503, vagy TTC004B például.
A T5 az elterjedt MJE340 lenne a végleges tervben, csak a kezem ügyében lévő TINA azt sem ismeri.
A darlingtont megelőző emitterkövető csökkenti a nagyjelű-erősítő terhelését.
A két változat melyikét tervezed kipróbálni? A rajzok még finomításra szorulnak, mint például valósan beépítendő félvezetők. Találtam adatlapot a SanKen-ek belső felépítéséről, a választott kapcsoláson azzal is elvégzem a szimulációt.
Kicsit igazítottam az ábrán.
Sziasztok!
Kenne egy kérdésem a képen látható kapcsolást használhatom e az erősítőmbe a jelet a crossoveröl kapná lov és hig csatornákról. Nekem nem kell hogy sztereó legyen mert nem hallom egyszerre a 2 hangsugárzót.
Ezt nem értem miért csináltad/csinálták így, pedig már is is... de azt még nem szimuláltam le.
Bemeneti impedancia növelés, utánhúzással. Az offszet alacsony marad ezzel a megoldással.
Nem kedvelem az MJE340-et. Lassú és nagyok a belső kapacitásai. Cserében persze minden sarki boltban kapható...
Szia
A Darlington_7 topológiát fogom követni amit utoljára küldtél.
A diszkrét elemekből épített nagy bemeneti impedanciájú előerősítőknél ez valaha elterjedt topológiának számított. Esetünkben 350k a TINA szerint.
Nemtudom hogy konkrétan ennek így mi értelme de gondolom te tudod.
Ami engem aggaszt az hogy az xlr-en jövő jel egyik oldalát letesteled mivel az 1-3 láb össze van kötve. Nemtudom az előerősítőnek ez mennyire esik jól majd . Illetve a fele jelet elveszíted . Ha a crossoverből kijön mondjuk 3v jel akkor ezzel a bekötéssel csak a fele lessz. Ezzel szenvedtem én is régebben hogy miként oldjam meg jól. Az én megoldásom egy dibox trafó lett amire rámegy az xlr és a két tarfó kimenete lett rátéve a potméterre ugyanígy. Nem mellékesen az xlr kábel zajkioltó funkcióját is bukod az adott bekötéssel amit rajzoltál.
Lehet, hogy csak én bonyolítom túl állandóan ezeket a dolgokat és már megint bölcsebb lettem volna ha hallgatok : )
Az direkt mert a keverő aszimmetrikus jelet ad le azon a csatornán nincs szimmetrikus jel.
Csak ki szeretném használni a crossovert mert most jelenleg a subb szekciót hajtja. jelenleg így van most be kötve az erősítőn belül mind a 2 hangszóróból ugyan az a hang halható nincs külön bal meg jobb. és én úgy szeretném használni hogy az egyik csatlakozón a magas a másikon a mély lenne be kötve. A hozzászólás módosítva: Ápr 7, 2023
Az szimmetrikus jelet ad ki 20dBm Balanced / Unbalacedezt írja a könyve
Szia! Az XLR csatlakozón nem kösd be a 3-as lábat!
Mit jelentenek a kurzorok által mutatott mennyiségek a szimulációdban?
Feltennél egy négyszögátvitelt, mondjuk 10 kHz-en, félkivezérlés környékén? ( Tranziens analízis )
Akkor egyértelmű hogy ha balanced-et is tud akkor ott nem szabad bekötni a 3-ast.
Holnap akkor le forasztom a 3 lábat.
De néztem sok ilyen kábelt mind be ösze van kötve az 1 a 3 lábbal A hozzászólás módosítva: Ápr 7, 2023
És ha az egyik erősítő nem földelt, akkor a szimmetrikus bemenet csak a műveleti erősítő tápfesz határain belüli GND potenciál különbséget tudja lenyelni. Ha ettől több, akkor torzítást szenved. Nem minden szimmetrikus rendszer trafós illesztésű. Kell a GND összekötés sajnos, vagy át kell állni valós trafós illesztése.
A 3-as láb lekötésével csak a jel negatív hullámrésze lessz csak kikötve ami eddig a testre dolgozott. Az előerősítő esetünkben ugye a crossover a kimenetén ad egy pozitív hullámot meg egy negatív hullámot és a testet. Ez a normális működése az xlr csatlakozónak. Mivel a fogadó erősítő csak asszimetrikus jelet fogad így a negatív hullámrész így nem használatos. A crossover előerősítő részét pedig én nem terhelném egy rövidzárral ha nem kötelező. A test összekötés az marad ugyanugy ahogy eddig is .Nálam valós trafós illesztés van a szimertikus és asszimetrikus elválasztás miatt illetve hogy pc-keverő-végfok miatti földhurok ne keletkezzen és így a hosszú kábel sem okoz gondot a keverő és végfok között mert a szimmetrikus jelnek köszönhetően a zajok kioltják egymást.
|
Bejelentkezés
Hirdetés |





















