Fórum témák
» Több friss téma |
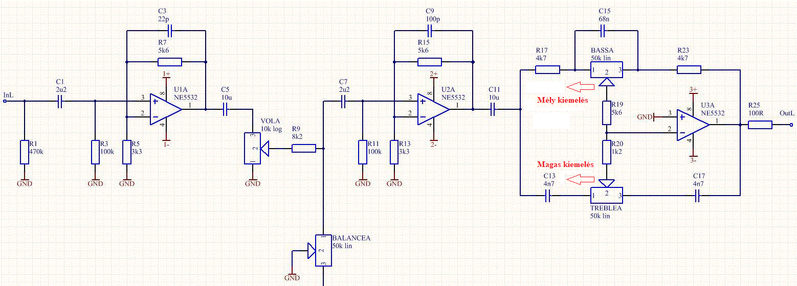
A linkelt NYÁK-képen a vezetősáv kialakítást vedd figyelembe! A magas és a mély potikat is pont fordítva kötötted. A csúszka C13, R17-hez essen kiemeléskor!
Nem értem. Akkor az előzőoldali rajzod nem jó?
Mert aszerint kötöttem, de ott a csúszka, az 5k6 és 1k2 felé néz. A magas, csúszka elvileg a c17-felé néz, kiemeléskor. A mély van fordítva szerintem. A hozzászólás módosítva: Ápr 10, 2023
Az 5k6 és az 1k2 rá vannak kötve a csúszkára. Ha ütközésig tekered a hangszín potikat az óra járásával egyező irányban, akkor kell R17, illetve C13-hoz kapcsolódniuk.
Amit rajzoltál, azon a kiemelés a másik irányba esik.
Köszönöm, én is megforgattam, de azt gondoltam, jobbra növekszik, ez lehetett a félreértésem.
Még az lenne a kérdésem, ha a balance-t kiváltom két mono potira, akkor az milyen értékű legyen? Lenne egy dupla hangerő, majd oldalanként 1-1 balance.
Így jó lesz, bár a pókháló kötési pontjait csak tippelni tudom.
Az 50k balansz megfelel, a 8k2-t szüntesd meg, mert így feleslegesen csillapít.
Vicces, mert alig néhány alkatrészről beszélünk, és ráadásul szinte bárhogyan összerakva működni fog.
Azért pár dolog, az én véleményem szerint: - Az előző fokozat kimeneti ellenállása gyakorlatilag nulla. - C5 kondenzátor a mélyhang átvitelbe szól bele, ott is a jobb oldalon lévő ellenállások eredő ellenállásának megfelelően. - A másik oldalon a nem invertáló fokozat bemenő impedanciája gyakorlatilag végtelen, ott a 100 kOhm állítja be. - Balanszot meggondolandó, hogy nullára "letekerhetően" érdemes-e megcsinálni. - Az úgy célszerű, hogy "balról-jobbra" nőnek az ellenállások, "nagyságrendileg", az egymásrahatás csökkentése miatt. - Ha kettős tápfeszültségről működik, akkor nem kell mindenhová kondenzátor. - Lehet a balansz teljesen másik helyen is. - Offset miatt szokás (itt annyira nem fontos) úgy megcsinálni, hogy ha a műveleti erősítő IC "kinéz" a két bemenetén, akkor nagyjából egyforma egyenáramú ellenállást lásson. Ha szigorúan ragaszkodunk ehhez a kapcsoláshoz, akkor én ízlésem szerint: - C5 repül - R9 repül - Balansz potméter R13-al sorban, de mondjuk inkább 10 kOhm - R7/R5 aránnyal erősítést megnövel
Köszönök mindent, de sajna dolgoznom kell, mert jönnek egy melóért.
Majd később megemésztem.
A C5-ön közel 200 mV esik, ami ugyan kinullázható, de ez újabb kihívást jelent. A lehetséges megoldások közül ez bizonyult optimálisnak. Vonali jelszintnél a potenciométer ellenállás-pályán már 20 mV DC is hallható sercegést okozhat.
Magam is berzenkedtem teleszórni a kapcsolást csatolókondikkal, de rákényszerültem a kellemes használhatóság miatt. Azzal nyugtatom a lelkiismeretemet, hogy a profi gyári keverőkben sincs másként.
Na, vagyok egy kicsit. A pókhálósnál csak mutattam, hogy megforgattam az irányt.
A 2 külön balance, még nincs meg, de fogok olyat is csinálni, tehát, kétféle lesz. Arról van a mostani kép. Akkor az értéke maradhat 50k lin, a külön balance-oknak?
A balansz így rendben lesz, már csak arra kell ügyelned, hogy ellentétesen kösd be a csatornákat.
Köszönöm a sok segítséget.
Amúgy megcsináltam a sub-reloop-ot is, amiben segítettél. Ezeket is megfogom csinálni idővel.
Közben azért rajzolódom...
Szia!
Még az lenne a kérdésem, hogy a tápegységhez, használhatok-e 10000µF-es kondenzátort, a graetz után lenne. Esetleg akkor kivehetném-e a 2db 470µF-et? A hozzászólás módosítva: Ápr 14, 2023
Hagyd meg a panelon lévő kondikat, és a tápba elég 1000 µF-is, mert kicsi az áram. De ha jól emlékszem a tápban nem csak 1-1 puffer van, hanem mindkét oldalon kettő, és közöttük egy 50-100 Ω nagyságrendű soros ellenállás (tehát pl. oldalanként 1000µ + 100Ω + 1000µ).
Szia! Ha csak egy 2200 µF kondenzátorod van, akkor a 10000 µF-osat inkább a graetz utáni második pozícióba használd el! Így nem növekszik számottevően a szekunderköri puffertöltő-áram csúcsértéke, amiből zavaró jelek származhatnak.
A 470 µF nem távolítható el, mert ezek adják a hidegítést a mesterségesen előállított testpontnak. Ha eltérsz az ajánlott tápegységtől, mivel szimmetrikus tápra is köthető az áramkör, a 470 µF kapacitása mérsékelhető.
Köszönöm. Eltérek, mert szimmetrikus lesz.
Az van, hogy láttam szép ROE-t, de az csak 10ezer mikrósban van 16V-os. Akkor rakok a graetz után 470µF 200V-osat, 2-4db-t, mert az is szép ROE.
Szia reloop!
Elkészült, köszönöm a segítséget. Jól működik, de a vadiúj potik is kh-sak. ![]() Mindegy, szép sárga lett és rárajzoltam a neved.
Szia!
Most csinálnám a bemenetválasztós részt és lenne kérdés. Kell-e nekem a pdf-emben látható hangszínszabályzóhoz menő, piroskeretes erősítőrész? Merthogy a te kapcsolásodon is mintha lenne valami illesztőfokozat.
Szia! A hangszínszabályzó elé se illesztő, se erősítő nem kell.
Megjegyezem IC7A, IC7B nem fog működni, az IC9, IC10 is kérdéses mi szeretne lenni.
Sajnos már nem emlékszem mi akart lenni. Az IC7, elvileg a line out-nak valami erősítőfokozat, ami megy kifele a felvételhez. Az IC9-10, az a RIAA, elektoros cikk alapján.
Akkor azokat hagyjam el, legyen csak relé, aztán elég?
A hangszínszabályzó első fokozatának (U1A) kimenetére rákötheted a line out-ot egy 100 Ω-os ellenálláson keresztül.
Kérlek linkeld be az IC9-10 forrásrajzát!
Rendben, úgy fogom csinálni, köszönöm.
Sajna linket nem tudok, de itt a cikk.
Az általad rajzolt korrektor nagy vonalakban hasonlít a cikkben látható kapcsoláshoz, de a lengőtekercses hangszedőhöz tartozó rész félre sikerült. A bemeneti lezáró ellenállást ki fogja cserélgetni? A cikkben R1, R8 jelöli.
Egy ilyen zavarérzékeny áramkörbe nehezen látom bele a relét. A RIAA-s topicban érdeklődnék bevált dinamikus-lengőtekercses hangszedő átkapcsoló után.
Jó kérdés a cserélgetés...
Majd nézek egy mezei Belcanto-s kapcsolást MD-hez, a 91'-es Elektorból. ![]() Olyat már csináltam és működött is.
Az öcsipanelre felrakhatta volna a 100 Ω-ot.
A bizalmam elsődlegesen a 3,5-es jack dugóktól ingott meg.
Lehet, hogy nem ért hozzá ő sem.
Elvileg pc-re digitalizált, azért a jack dugó.
Értve, negyed százada ez még lehetett opció.
Szia reloop!
Lenne még kérdés. A bemeneti panelt rajzolgatom és az lenne a kérdés, hogy az ellenállásértékek jók-e? A földrehúzó 100R az elvileg jó, de ami kimegy az eszközökhöz, line out-ok ellenállásai megfelelőek-e? A Videotonnál 330k és 4k7 van, az Orionnál 2k2-t láttam a kimenet felé. A hangszínszabályzódhoz illeszteném.
Szia! A kimeneti soros ellenállás egyrészt a meghajtó fokozat terhelését csökkenti, másrészt az adott rendszer magnójához osztja le a jelet.
Mivel műveleti erősítőt használsz a terhelés mérséklése nem tényező. A szintet annyira oszd vissza amennyit az előerősítő a vonali jelen erősít. Ha 1k ellenállást iktatsz be abból baj nem lehet. |
Bejelentkezés
Hirdetés |





















