Fórum témák
» Több friss téma |
Sziasztok
Azért nyitottam új témát mert nem találtam hasonló topikot és úgy gondolom mindenkit érdekel hogy mennyire van veszélyben az elektromágneses mező sugárzása miatt. Ez a készülék (bár sokan tudják de azért leírom) lehetővé teszi az elektromágneses mező sugárzásszintjének mérését. A sugárzás jöhet mindenféle készülékből, például monitor, TV, rádió, mobil, radar vagy hálózati kábelek is okozhatják. Bár egyelőre nem életveszélyes, de hosszú távon kárt tehet. A lényeg hogy sehol nem találtam kapcsolási rajzot a mérőeszközről, meg aztán annak is több típusa létezik, már csak kiváncsiságból is jó volna egy ilyet építeni hogy tudjuk hol mekkora a sugárzás. Ha valaki talál rajzot, jelezze.
Tessék parancsolj. Bővebben: Link
Üdv: Doncso
Szia!
Ez a dolog érdekel engem is :yes: De én olyan dologra gondoltam hogy pl. megtekerek egy trafót és anak a mágneses szórását mérném vele Igaz eddig nem is tudtam hogy mi ennek a neve
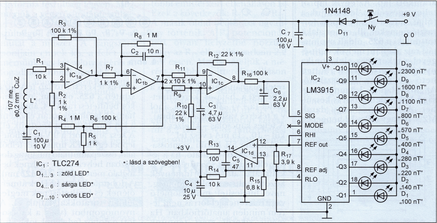
Hello. Be scanneltem neked a kapcsit Led-sorral jelzi ki a mérési eredményt. Ami lemaradt
a képről az az hogy +9 volt a táp a D11 es dióda a kapcsoló után 1n4148. Ha kell a NYÁk rajz akkor szólj azt is scannelem
Ez gyors volt. Ha nyákrajzod van, az megkönnyítené a dolgom köszi.
Esetleg 1-2 tipp vagy tapasztalat a működéséről?
Ez jól néz ki és egyszerű. Látom hang formájában jelzi a mágneses mezőt. Ha nagyobb a szint akkor jobban vinnyog ?
Helló!!!
Sajnos még nem tudtam kipróbálni, de a leirását is csatolom.
Üdv mindenkinek. Sikerült nagy felbontásban is bescannelni, de a mérete miatt nem tudom feltölteni, ezért belinkelem. Remélem elég nagy a felbontás!!!!
kapcsolási rajz
Így van, ez egy egyszerű sugárzásmérő, a hang alapján tudod megítélni a sugárzás mértékét, persze tehetsz rá egy ledsort is , igy máris ledsoros műszered van, de akaszthatsz rá egy mutatós műszert is, amelyik jobban tetszik.
szia
Az az 1mH induktivitású tekercs légmagos vagy vasmagos? mert nincs semmi leírás róla. (LM3915-öt nem találtam a másikhoz, a rendelés pedig 1 hónapon belül érkezik ha érkezik úgyhogy egyelőre ezt próbálom ki) üdv Darka
A tekercs légmagos, Ja nem tudom honnan akarsz rendelni, de szerintem innen rendelj, másnapra mindent házhoz visznek, az árak is elfogadhatók.
Az igen! és a világ bármely részére működik ez a másnapra házhozszállítás?
Ezt a világ bármely részére témát nem néztem, azt tudom, hogy ha munkanapon 3 óra előtt adom le a vásárlási listát akkor másnap 8-10 óra között a postás már rugdossa az ajtót
Lehet kicsit off, de azt vettem észre, hogy nagy fényerejű piros led egyik lábát a hálózati földre kötöttem, a másik lábát pedig megfogtam és a led halványan derengeni kezdett ("parázslott", csak ez nem kisülési cső) a furcsa az volt, hogy a polaritásra érzékeny volt...
ha valaki kipróbálná, más led nem jó, csak piros (vagy infra ) mert a nyitófeszültsége a pirosnak alacsonyabb, mint a kék-zöld-akármilyen ledeknek. és fontos, hogy víztiszta led legyen, mert bele kell nézni, szépen látszik a félvezető anyag pogácsái között a "parázslás"nyilvánvalóan a levegőben lévő szórt rf hullámokat fogtam fel én, mint antenna, persze egy hosszabb dróttal is menne, de nem próbáltam. suliban is megnéztük szkóppal meg egy darab vezetékkel és szépen látszik az 50hz ![]() nyilván nem egy új, fantasztikus jelenség (rádióadó mellett még fénycső is menne állítólag) de akkoris érdekes volt látni - szóval ha gondoljátok, próbáljátok ki...
szia
Megépítettem a hangszórós változatát, és jól működik, csináltam neki egy kis erősítőt tda2003-ból, ráraktam egy analóg kijelzőt meg egy LEDet is amik elektromágnesességre gerjednek, hogy komolyabbnak nézzen ki. A tekercset egy műanyag cső végére szereltem antenna formában, két 9 voltos elem hajtja (egyik az érzékelőt, másik az erősítőt). A működését tekintve... az elektromágnesesség szintjéhez kell viszonyítani, a cinezőpisztolyt kb 60-70cm-ről érzékeli, kisebb trafókat már csak úgy 20-30cm-ről. Érdekes hogy a telefontöltőre egésszen más hangot ad ki és elég erőset, a telefont, csengése közben viszont szó szerint kihangosítja A másikat, a LEDsorosat is megépítem majd, az remélem érzékenyebb lesz ennél. üdv. Darka
Berajzoltam Sprint Layout 5.0-ba a nyáktervet!
NEM kipróbált, tehát aki megépíti hasonlítsa össze az eredetivel! Ime:
hello
valaki fel tudná tenni újra a rajzot? mert a link már nem él... köszi
köszi szépen. jó volna a leírás is, mert tudnom kellene a mérő tekercs pontos adatait, stb...
köszi
Talán olvasható...
Sziasztok!
Nemrég kazettásmagnó javítás közben jöttem rá, hogy ha a mágnesfejet lecsavarozzuk (a két csavar testként szolgál), akkor érzékeny lesz az elektromágneses mezőre, így rögtön át is alakítottam egy régi walkman-t, aztán amikor mélyebben beleástam magam a témába, rádöbbentem, hogy feltaláltam a spanyolviaszt, van aki már elkészítette e készüléket, de szerintem ettől még ez egy nagyszerű, olcsó és időt megtakarító megoldás. A mágnesfejet le kell csavarozni két oldalt, rögzíteni kell valahogy óvatosan és nem fémmel, valamint én még a walkmanben levő kis motort is eltávolítottam a zaj miatt és kívül antennaszerűen rögzítettem az olvasófejet. Ezután ha megnyomjuk a lejátszás gombot, hallani fogjuk a különböző eszközök és azon belül a különböző komponenseik által keltett elektromágneses tér zaját. Sokáig el lehet vele szórakozni, mert minden más elektromágneses mezőt kelt és így más-más hangot is. Fejhallgatóval lehet jól hallani már a nornál vezeték keltette mezőt is, de például érdekes, hogy a mai karórák, mivel kis elektromágnes mozgatja bennük a mutatót (feltéve, hogy nem lcd kijelzős, hanem mutatós) elé tartott eszköz jól hallatja a másodpercmutató ütését, ez akkor jön jól, ha leesett a mutató mondjuk, de ellenőrizni szeretnénk az elektromágnes működését. Sajnos megvan az a hátránya, hogy nem jelzi mérőskálán a mező erősségét. |
Bejelentkezés
Hirdetés |




a képről az az hogy +9 volt a táp a D11 es dióda a kapcsoló után 



.









