Fórum témák
» Több friss téma |
- Ez a felület kizárólag, az elektronikában kezdők kérdéseinek van fenntartva és nem elfelejtve, hogy hobbielektronika a fórumunk!
- Ami tehát azt jelenti, hogy a nagymama bevásárlását nem itt beszéljük meg, ill. ez nem üzenőfal! - Kerülendő az olyan kérdés, amit egy másik meglévő (több mint 17000 van), témában kellene kitárgyalni! - És végül büntetés terhe mellett kerülendő az MSN és egyéb szleng, a magyar helyesírás mellőzése, beleértve a mondateleji nagybetűket is!
Szívesen, örülök, hogy működik!
proli007
Nem, sőt kívánatos, hogy ne legyen 2 test pontunk, amit úgy is összekötnénk. Ha a trafó oldal miatt nincs akadálya a +- összekötésének (mivelhogy ez a testpont), akkor ez a megoldás.
Hello!
Részben. Az RBI bemenet, míg az BI-RBO az bemenet és kimenet is egyben. - Ha RBI bemenetet "L" szintre húzod, és az ABCD bemeneten is nulla van (nulla a megjelenítendő szám) akkor a digit kioltódik, (nullkioltás) és ilyenkor, a BI-RBO kimenet is "L" szintű lesz. Így alkalmat ad arra, hogy a meghajókat kaszkádolni lehessen. (rákötve a következő IC RBI bemenetére. - De ha valaki "L" szintre húzza a BI-RBO ki-bemenetet, akkor a digit mindenképpen kialszik. Így megoldható, a digit világosság modulációja is. (szakadt kollektoros meghajtóval kell meghajtani, akkor az RBO kimenet is letudja húzni, és nem zavarják egymást. Ha nullát ki szeretnéd oltani a digiten, akkor az RBI bemenetet le kell húzni, és az RBO kimenetet a másik digit RBI bemenetére kötni. Ha nem akarod kioltani nulla számnál a digitet, akkor RBI "H" szinten van, és az RBO-t nem kell sehova kötni. A rajzodon sem történhet semmi baj igazából, annak ellenáre, hogy a Ki-bemenetet "H" szintre húztad, tekintve arra, hogy ha az RBI itt magas szintű akkor az RBO úgy sem akar nulllára menni. (Tehát az is mindig "H" szinten van. A lámpa teszt bemenetet természetesen "H" szinten van, ha nem akarod használni. Na, remélem nem kevertelek meg és követhető volt. üdv! proli007
Sziasztok!
érdeklődök, hogy a kathall huzal mennyire jó műterhelésnek? mondjuk 8 ohmnyit valamire rátekerek és úgy. Van-e bármi különbség ez és mondjuk síma ellenállásokból összerakott műterhelés között?
Egy valós hangszórótól, hangdoboztól bármi jobb. Nem igazán látok különbséget.
Hello!
Elvileg jó lehet műterhelésnek. Szellősre kel tekerni, hogy a hűtése biztosított legyen(esetleg venti, ha nagyteljesítményre akarod. És biffilárisan, hogy ha lehet ne legyen induktivitása. (azaz pld. félbe hajtod a huzalt és úgy tekered fel) üdv! proli007
Szia!
Köszi a részletes választ! Akkor ezek szerint így jól vannak bekötve, ha jól értelmeztem az írásod, mivel én simán csak azt akarom, hogy 00-tól 99-ig számoljon el a számlálóm.Közben utána néztem az ic manuáljában hogy pontosan mi is az a 3 bemenet, ami megerősíti amit te is írtál.
Hello!
Természetesen jó, de én az illendőség kedvéért az RBO lábat nem kötném sehova. üdv! proli007
Oksa. Amúgy lenne még 1 kérdésem.A kapcsolás amit már írtam is, egy relére lesz rákötve ami 0.5 és 5 V-t között kapcsolgat.A relét egy induktív közelítésérzékelő működtett, relé akkor húz meg mikor a közelítés érzékelő előtt elhalad egy tárgy. A tárgyak egy körlapon forognak.4 db tárgy van a lapon tehát minden 4. meghúzás/érzékelés 1 körfodulatot jelent. Így számoltatom a fordulatszámokat. A kérdésem a következő: Van egy tápom ami 24 dc-t állít elő ebből csinálnék 5V-t Dc-t LM2575-tel, erről menne a számláló, valamint a relé 5V-os lába.A 0,5 V-t (legalábbis a körülit, a lényeg hogy 0,8 V-tnál ne legyen nagyobb az L-szint)pedig egy egyszerű feszültségosztóval állítanám elő.Szerintem így működnie kell. Ha tévedek, kérlek javíts ki/javítsatok ki!
Bocs,hogy beleszólok,de a relé nem túl jó ötlet,mert gondoskodni kellene a pergésmentesitéséről is,ezenkivül a tekercse induktiv tüskéket generálhat,amit a számláló nem tolerál. Inkább megnézném van-e lehetősége az induktiv kapcsolóval közvetlen vezérlésnek (vagy akár egy + tranyó).
A legkorrektebb "alacsony költségvetésű" megoldás,ha egy monostabilt kötsz a számláló elé,ez a népszerű 555-el kivitelezve. Az időzitést kisebbre állitva mint az egyes tárcsán lévő tárgyak követési ideje,egyszerű garantáltan pergésmentes megoldást kapsz. Mellesleg a logikai szintekkel sem lesz bajod.
Üdv
Hello!
Mex-nek teljesen igaza van, ha mód van rá, akkor a közelítés kapcsolót is lehet illeszteni közvetlen a TTL bemenethez. Esetleg, ha a renszerfeszültségek elválasztására van szükség, ott az opto. (Van TTL kimenetű is, de megoldható bármiképpen) Persze ha a relé adott, akkor prellmentesíteni kell. üdv! proli007
Teljesen igazatok van . Gondoltam én is rá. De relé adott ezért azzal kéne megoldani. Prellmentesítésre szeretnék tanácsot kérni, mert még nem igazán csináltam.(én egyszerű rc tagra gondoltam).
Üdv
Hello!
Alapvetően három megoldás van sorrendben: - RS tár, a relé nyitó és záró érintkezője vezérli. - Monostabil multi, de fontos, hogy újraindítható legyen. Idejét úgy kell méretezni, hogy a várható prell időt teljesen átfedje. - RC tag és mögötte komparátor. Itt az RC tag idejét a változási sebességhez (bejövő impulsusok sűrűsége) kell méretezni. Természetesen az első megoldás a leg korrektebb. üdv! proli007
Hello.Köszi a választ .Teganap délután már megcsináltam.(törtem a fejem). Én D tárolós megoldást választottam. Aminek az órajelet egy 50Hz-es 555-ös adja(mivel a prell kb 20 ms alatt lezajlik). És a D bemenetére kötöm majd a relét. Kapcsolás lentebb. Sztem így jónak kell lennie.Ha tévedek , megint csak kérlek javíts ki/javítsatok ki.
Szerintem is jobb az SR tárólós kapcsolás. (lásd mellék)
S igy a meglévő 7474-est is feltudod használni. Vagy... Schmitt-triggerrel is könnyedén megoldható a prelmentesítés. (lásd mellék)
Sziasztok!
Ha egy LCF mérőműszerben (PIC es) 2X16 os LCD helyett 2x20-ast alkalmaznák akkor a programon módosítani kéne? üdv!
Ha HD44780 kompatibilis a kijelzo, akkor azt hiszem nem.
köszönöm szépen de közben kiderült hogy nem jó az a 2X 20 as amit terveztem hozzá
:no: üdv!
szerintem is :no: De ezt cseréltem úgyhogy anyagi károm nem lett de azért sajnálom :no:
sziasztok..mi a pontos neve annak a csatlakozónak amivel pl az alaplapra azzal csatlakoztatják a power reset hdd stb cuccokat..tüskesorra nyimják rá de mi a neve?..és mekkora az a feszültség ami már annyira meghajt egy 3mmes fehér ledet hogy átvilágítson egy fénymásoló papírt?
Bővebben: Link Innen tudsz választani a wire to board illetve a szalagkábel csatlakozóknál nézd meg.
A fehér led nyitófeszültsége 3,4-3,6V Kb. 20mA árammal számolj. Bővebben: Link
köszi a gyors választ és valójában nekem az a CG2 kellene de ha bemegyek a boltba ebből meg fogja érteni?..erre gondoltam
Hello!
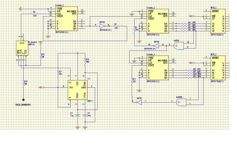
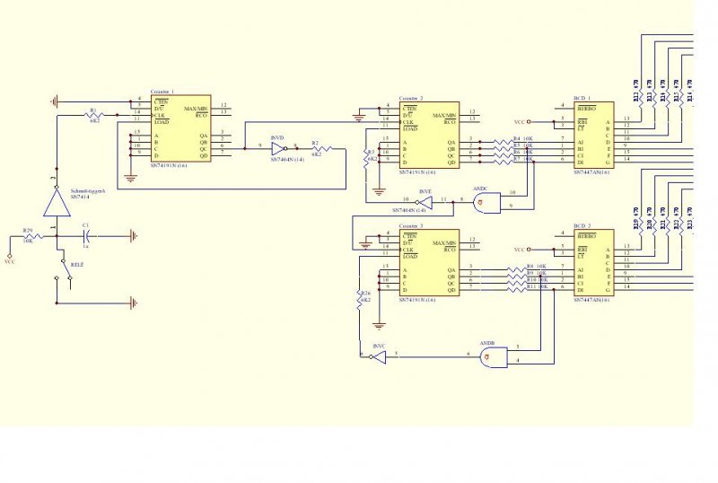
Hát, ez a D tárolós megoldás, nem tökéletes. Ez csak lecsökkenti a prell valószinűségét, de meg nem szünteti. Gondold el, ha a relé kontaktus hibás, és folyamatosan szolgáltatja a prell jelet. Akkor, minen 20msec-onként, még is számol egyet a számláló. Ha viszont ezt a relé nem folyamatosan (egyenletesen teszi, hanem csak esetenként, akkor még esélyed sincs, hogy kiszűrd a hibás működést, mert az csak akkor jelenik meg, ha pont egybe esik a 20msec-os felfutó éllel. (Egyébként a 7474 bemnetére felhúzó ellenállás is kellene.) Hamár 555-öt használsz, azt is használhatod schmitt triggernek. De ha 7404-helyett 7414-et használsz, meg is oldódott a probléma. (A rajzal kapcsolatban: - Nem lehet azt a rácsot kikapcsolni? Mert a monitoromon alig látom tőle a számokat és a feliratokat. - Az inverterek kimenetére nem szükséges ellenállás. - A bináris számláló helyett miért nem decimálisat használsz, akkor nem kel kapuzás. Egyébként ezzel a megoldással, csak olyan rövid impulzusú órajel keletkezik, amit tényleg csak a számláló lát, egy közepes szkóppal nem látnál semmit a CLK jelből. - Az első számláló, akkor is oszt 4-el, ha nincs visszakapuzva. És végül, egy kis RS tár megoldás, amit ritkán használnak. (Ezt régen, kollektor oldali beírásnak hívták, míg a tárak tranyósok voltak.) üdv! proli007 üdv! proli007
Egy egyszerű bemenetet szeretnék készíteni LPT porthoz úgy, hogy biztonságos legyen.
Arra gondoltam, hogy egy opto csatolót használnék és annak a led-jét kapcsolgatnám egy külső áramkörről. Kerestem mindenhol, de nem találtam ehhez áramkört én pedig mivel nem olcsó a gép nem szívesen kísérleteznék vele ezért szeretnék segítséget kérni. Mindkét megoldás érdekelne a sima adatbitek is meg a státusz regiszter is. A motor vezérlésem már jól megy most már csak valami bemenet kell neki amire reagál (gomb, fény, akármi) ehhez kéne ez a kapcsoló.
Hello!
Mintha kérdezted volna valahol már. Az LPT port-al mindössze az a gond, hogy nincs rajta kint az 5V-os táp. (Egyedül a Commodore 128-nál volt annyi eszük a gyártónak, hogy nem az LPT portot használták párhuzamos portnak, hanem a párhuzamost LPT-nek.) Tehát két lehetőség van. Vagy egyszerűen lehúzza az opto tranyó az LPT LS TTL bemnetét, vagy külön tápot kell készíteni erre a célra. Persze ez lehet egy DC/DC átalakító is. (Gondolom a gépből nem akarod kivezetni) Még egy esély van, ha a porta egy bitjét kimenetként használod, amit logikai "H" szintre húzol, és ehhez húzod fel egy ellenállással (2,2kohm) az opto tranyó kollektorát. Akkor talán tisztességesebb az LS TTL meghajtása. A regiszter problémádat nem értem, az programozási dolog, nem hardver. üdv! proli007
Hello!
Igazad van erre nem is gondoltam.(mármint, hogy folyamatosan is fennállhat a prell.)Abban az esetben tényleg nem jó a D tároló-s megoldás. Inkább akkor a schmitt-triggeres megoldást alkalmazom.A kapcsolási rajz lejjebb(kikapcsoltam a hálót remélem most jobban látható).Remélem most már így működni fog. Az első számlálót ha nem kapuzom vissza, akkor a relé 4. 12.20.28...stb meghúzását számolná meg a második számláló(én meg ugye a 4. 8.12....stb meghúzásait akrom számoltatni vele)tehát szerintem marad így proli007, nézd meg kérlek a kapcsolást és ha még mindig szerinted van benne hiba írj. Előre is köszi, és köszönöm az eddigi segítséget is.Üdv
Igen kérdeztem másik topicban is csak ott nem kaptam rá választ így hagytam pihentetni illetve utánanéztem csak nem sok sikerrel.
Az utóbbi lehetőség érdekelne elvileg fel tudok "áldozni" egy kimeneti bitet a cél érdekében, de akár a gameport is elég közel van ha az az 5V elég és megfelelő hozzá akkor onnan kivezethetem (ha jól tudom nem bonyolult). Le tudod rajzolni ezt a változatot? (nem szeretném tönkretenni a gépem a próbálkozásaimmal) Nagyon hálás lennék a többit már ki tudom totozni és ha le van választva optoval max pár IC-t égetek el. |
Bejelentkezés
Hirdetés |







:no: 
proli007, nézd meg kérlek a kapcsolást és ha még mindig szerinted van benne hiba írj. Előre is köszi, és köszönöm az eddigi segítséget is.Üdv 
