Fórum témák
» Több friss téma |
Fórum » RIAA korrektor
Témaindító: Ghost Rider, idő: Aug 25, 2006
Jól írtad. Csak sajnos a kosz ott maradt. Próbáltam utána sok módszert a lemezek visszaállítására/tisztítására, nem sikerült egyik sem. Maradt a szárazon sercegés, újabb kenéssel eltűnt. Digitalizálni kellene.
Tudom miről beszélsz.
![]() Részben már túl vagyok rajta. Az LP-k most "nyakig" Lemezőr-ben pihennek, az állapot megőrzés miatt. Mindenesetre rengeteg pénz és idő mint ahogy egy életben felhalmozódott fotó negatív digitalizálása is. A legújabb kedvencem egy Aktidamp MKIV RIAA korrektor, egy ESI MAYA44 eX PCIe hangkártya és az elmaradhatatlan CoolEditPro v2.1 progi. És természetesen veszteségmentes tömörítés (.flac) Na ez így most súrolja a 100k-t anyagilag.
Annyit segítettél, hogy a nedvesen játszottakkal nem kísérletezem, tisztítani próbálkozzam, költsek rájuk. Marad a nedvesítés...
Ajánlom figyelmedbe ezt a cikket!
Nem egy mai darab, de tanulságos cikk. A manapság elérhető hasonló anyagot én ITT találtam meg.
Lemezt tisztítani Triton-X folyadékkal kell.
Köszönöm! Rémlik, valamikor régen olvastam, de nagyon régen...Aztán számolgattam, 150-170 LP-m van, kb. 10 db kence fiola kellene hozzá, az ~ 80ezer Ft.
Még várok kicsit. Ui.: A cikkhez, mi szerint a folyadék nem engedi rezonálni a lemezt...? Amikor kilós nehezékeket lemez középre, meg filc alátéteket is használnak, meg hatalmas tömegű tányéros lemezjátszókat? Szerintem a tűt fékezi a folyadék, azt simán el tudom képzelni. A szabad levegőn mi is könnyedén hadonászunk, ellentétben folyadékba merülve nem annyira. A hozzászólás módosítva: Júl 26, 2023
OK!
Leírás? Beszerezhetőség?
Igen, igen!
Egyébként a DD-s Taya-mnak is egy kb. 2 kg-os tányérja van és 5mm vastag filcre fekszik fel a lemez. Idézet: „"A szabad levegőn mi is könnyedén hadonászunk, ellentétben folyadékba merülve nem annyira. "” De folyadék alatt legalább mi sem pattogunk! Idézet: „Szerintem a tűt fékezi a folyadék, azt simán el tudom képzelni.” Szerintem képzeld el inkább a száraz, kontra nedves úton való fékezést, féktávot. Meg a mechanikában ismert, a súrlódást csökkentő kenés fogalmát. ![]() Az a gond azzal a szándékkal, hogy mostanság szeretné valaki bedigitalizálni az otthoni kedvenc - százszor lejátszott - lemezeit, hogy azoknak a műanyag felületét már százszor koptatta a világ legkeményebb anyagával, a gyémánttal való súrlódás. Vagyis már rég nem azt a hangzást nyújtja, mint az első lejátszáskor. Persze ha nincs más forrás, akkor nem marad más hátra a jelenlegi állapot konzerválására. Viszont a neten, torrent oldalakon szinte minden zenei anyagnak megtalálható a profi minőségben, veszteségmentesen, sokszor Hi-Res formában digitalizált állománya. Szerintem rengeteg stúdió, hangmérnök foglalkozik ilyesmivel akár még hobbi szinten is, hogy az elérhető legjobb minőségben tegye közkinccsé a világ zenei örökségét. Én inkább azokat gyűjtöm, mert a lemezeim nekem is hasonló meghurcoltatásokon mentek keresztül, max arra jók, hogy majd a gyerekeim dobják ki a szelektív hulladékba.
Akkor én egy másik megközelítést mondok. Kerékpárral haladsz szárazon, majd egyenletes 3 cm-es vízzel borított talajon...Fékeződés és a talaj nehézkesebb követése lesz.
Ha elfogadjuk, hogy a folyadék befolyásolja a hangzást, inkább hiszek ebben, mint a lemez folyadékos csillapodásában. A hozzászólás módosítva: Júl 26, 2023
Gondolom elég sok rutinod van lemezek hallgatásával. Mi a tapasztalatod a száraz, és a nedvesített lejátszást hallgatva? És akkor nem kell a HIT meggyőző erejére támaszkodni.
![]() Én már rég óta nem hallgatok lemezjátszót, de emlékeim szerint nem volt olyan hangzás béli különbség, amit a folyadék fékező hatásának tulajdoníthattam volna. Viszont a sercegés, sustorgás, pattogás jelentős csökkenése elég meggyőző élményt adott.
Kb. 10 évente végighallgatom a lemezeimet...
Az a rákfenéje a lemezeknek, hogy nem tudtam, csak időnként egyet-egyet venni. Kivéve anno Franciaországban voltunk sport küldetésben és 20 db LP-t vettem - összes pénzem ellenértéke volt. Így egyéb esetben hetekig hallgattam az éppen vásároltat. 1975-ben, katonakoromban hallottam Colosseum Live dupláját, majd 25-30 évvel később megvettem magamnak. Minden hang bennem volt, mintha előtte 1 órával hallottam volna... A lényeg, fél Indiát elküldték nekünk anno az ott készült LP-iken por alakban, így más választás nem nagyon volt, mint a nedvesítés.
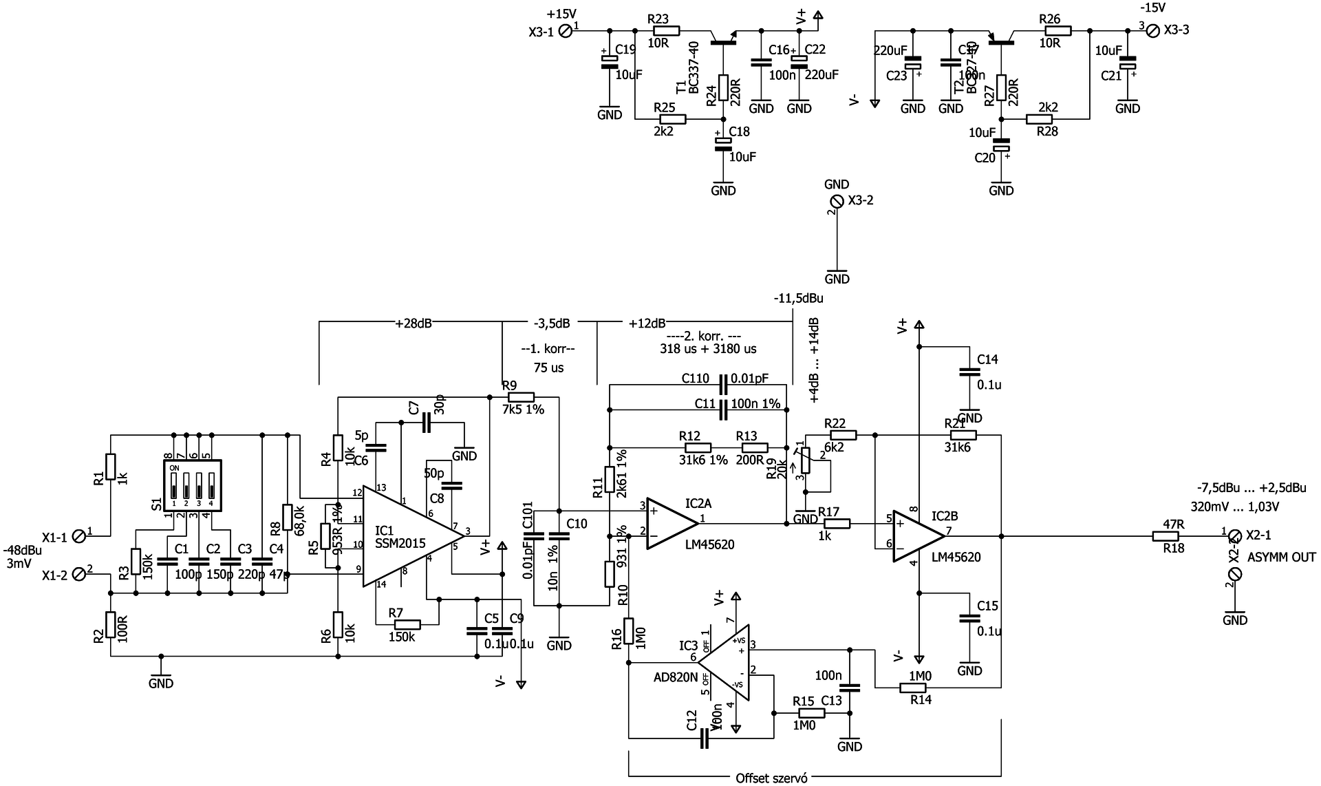
De ha már a fórum témája a RIAA korrektor, akkor kanyarodjunk kicsit vissza a témához. Készítettem egy digitalizálót (legalább is az analóg részét), ami azonban hallgatási teszternek is használható. Beleraktam 2 db különböző RIAA korrektort, melyek között váltani lehet és mivel a stúdió hangkártyák jelentős részénél "balanced line" bemenet van, egy illesztőfokozatot is.
A felépítés vázlata az első képen látható. A "Switch Board"-on lévő relékkel tudok választani a korrektorok között (bár ez inkább csak kényelmi funkció). Ezen a panelon található a THAT1646-al felépített balanced line konverter is. Ez az előírásoknak megfelelően +6 dB szintemelést is végez. Erre a kimenetre én 6,3mm-es TRS (JACK) csatlakozókat raktam. A vonalkimenet a szokásos RCA csatlakozókhoz megy. Mindkét általam választott RIAA korrektor direkt csatolású, annak minden előnyével és hátrányával. A ±15V-ot kapcsolóüzemű "tápkockák"-kal állítom elő és többszörösen szűröm. Utolsó fokozatként a paneleken található elektronikus szűrőkapcsolás csökkenti minimálisra az egyes elemek egymásra hatását és a tápfeszültség hullámosságát. A többfokozatú szűrőnek köszönhetően az eredetileg kb. 70mV-os hullámosság néhány 100uV-ra csökken a tápvezetéken. Ez pedig lényegesen jobb, mint a hagyományos trafós tápegységekből nyerhető érték. Ráadásul a 15v-ot is ±0,2% pontossággal tudja biztosítani, 0,5% hosszútávú stabilitás mellett. A választás szabadsága a korrektorok tekintetében is szabad, hiszen minimális átalakítással az egyik korrektort megtartva, a másiknak pedig a csatlakozásait kivezetve tetszőleges tesztállomássá lehet alakítani az összeállítást. Jelenleg egy 1M magas RACK fiókban található az összeállítás kivezérlés jelzővel és egy fejhallgató erősítővel kiegészítve. Ez utóbbi monitor funkciót is elláthat az összeállításon belül.
A kivezérlés jelzőt és a fejhallgató erősítőt is az ebay-en vettem. A linkek:
Kivezérlés jelző és Fejhallgató erősítő.
Sziasztok!
Vettem egy MC/MM korrektort az ebay-on. Visszarajzoltam, ahogy tudtam. Lehet, hogy nem jó a rajz (ebben kérnék segítséget). Aki ért hozzá, légyszi nézze meg, hogy működőképes-e, vagy valamit elrajzoltam-e. Vannak még 100mikrók a táplábon, de azt nem raktam rá. Sajna nem értek hozzá, de át kéne tervezni, mert rakok rá din dugaljat is, meg a relé reed lesz benne.
Szia! Az U1A 3-as láb és a test között fixen kéne lenni az R3-nak, vagy hasonló értékű ellenállásnak.
Szintén kell egy ellenállás U2A 3-as láb és a test közé, a -15 V nem tartozhat oda.
Szia! Köszönöm, nézem. Az u2-nél nekem is gyanús volt a -15V. A 10uF, most elko. Érdemes bipolárisra cserélni?
Pár mV egyenfeszültség jelenik meg a 10 µF (C7,9) lábain. Azt mindegy milyen polaritással kapja, tehát maradhat nyugodtan.
Köszönöm. Javítottam, elvileg GND-k hiányoztak. Így már elképzelhető, hogy működni fog?
Így már működik. A műveleti erősítő 4-es lábára mehetne az R20 és a C12. C12 másik lába testen.
Rendben, köszönöm. Akkor valószínű így volt, meg a plusz tápon is.
A másik IC melletti 100 nF kondik is hasonló funkciót láthatnak el.
Igen, azokat sem rajzoltam be még.
Köszi a sok segítséget.
Sziasztok!
Találtam egy gyári rajzot, azt is megépíteném. Az lenne a kérdés, hogy a kondik milyenek legyenek? Melyik legyen kerámia-fólia? Elvileg a bemenetnél kerámia szokott lenni. A C3, az miféle? Miért írja, hogy EG area? Mi az az EG? Elektromos Gitár?![]() Néztem a nyákrajzot a manual-ban, de nem lettem okosabb. Alulról kell forrasztani, vagy mi? Az ic kiváltható LT1115-re, vagy 1028-ra? Ezek vannak itthon. Csak azért kérdem, mert az UPC4570-et, 428-asával lehet venni.
Szia! Az EG nem inkább EQ lenne, azaz equalizer?
A 2SK170 pár beszerzése nem könnyű mutatvány, annak járj utána!
Szia!
Köszi, hogy ránéztél. A manual-ban EG-t ír, ha jól olvastam, csatoltam is, hátha észrevesztek valamit. A kondik milyenek legyenek?
Vagy Földfüggetlen?
Elvileg valami virtuális föld van ott. Az ic, kiváltható az enyémek valamelyikére? A hozzászólás módosítva: Jan 6, 2024
C1: 22 pF kerámia, vagy styroflex
C2: 10 µF elkó C3: 27 pF kerámia, vagy styroflex C4: 2,2 nF kerámia, vagy styroflex C5: 2200 µF elkó C6: 10 nF kerámia, vagy styroflex C7: 1,2 nF kerámia, vagy styroflex C8: 39 nF kerámia, vagy styroflex C9: 1 µF elkó C10: 4,7 nF kerámia, vagy styroflex EG Európai gazdasági közösség (dehogy is, az a EQ akarna lenni) Műveleti erősítőnek minél kisebb zajú, erősítőt választanék, mint pl. NJM4580, ez ugyan kettős, de biztos van ilyesmi szimpla is. A nagyobb határfrekvenciájú, nem biztos, hogy jobb. A hozzászólás módosítva: Jan 6, 2024
Köszönöm szépen.
![]() Ez csak az egyik oldal, tehát kettős kell. Van 4580-am itthon, csak azt gondoltam, valami jó drága kell oda.
Jó drágát is lehet, de nem biztos, hogy attól jobb lesz.
Az adatlapjaikon nézd végig a bemeneti zaj rubrikát. A styroflex kondik beszerzése sem egyszerű, de egyszerű fólia kondi nem biztos, hogy megfelel. A hozzászólás módosítva: Jan 6, 2024
|
Bejelentkezés
Hirdetés |







Az a rákfenéje a lemezeknek, hogy nem tudtam, csak időnként egyet-egyet venni. Kivéve anno Franciaországban voltunk sport küldetésben és 20 db LP-t vettem - összes pénzem ellenértéke volt. Így egyéb esetben hetekig hallgattam az éppen vásároltat. 1975-ben, katonakoromban hallottam Colosseum Live dupláját, majd 25-30 évvel később megvettem magamnak. Minden hang bennem volt, mintha előtte 1 órával hallottam volna... 



Elektromos Gitár?






