Fórum témák
» Több friss téma |
Mielőtt kérdezel, a következő két dolgot ellenőrizd!
I. A helyes tápfeszültségek megléte.
II. A kimeneten van-e egyenfeszültség.
Élesztés.
Maga ez a sub szűrő lenne a vonalszintű bemenet előerősítője.(pc,cd stb..) 2 db tda7294-et hajtana. A leírás alapján kimeneti erősítést 1x -10x között szabályozható. Itt jön közbe a volume potméter. Tehát az előerősítés elé vagy után kell tenni a potméter.. És hány kΩ-os javasolt..
Erre így én hivatalos választ nem tudnék adni neked. Talán ha erre jár egy hozzáértőbb megmondja.
Ui.: Saját kútfőmből csak annyit tudnék mondani, ha elé teszed, akkor sztereo poti kell, viszont nem tudom az mennyire befolyásolja majd az előre beállított szintillesztést. Ha mögé, akkor viszont elég egy monó poti is, a szintillesztés miatt én mögé szavaznám. De ha belegondolunk, ott van a kimeneten az erősítésszabályozó, akár azt is ki lehetne vezetékezni. Úgy nem kell még egy plusz poti. A hozzászólás módosítva: Feb 3, 2024
Itt valami nem stimmel. Honnan veszed a Subhoz a jelet? Valoszinüleg ugyanonnan ahonnan a többit, azaz annak a szintjét kell követnie. S láthatod, hogy a sztereo bemenet belül egy csatornába van keverve, azaz mono.
Ez a sub ugy lett tervezve, hogy a bemenetre a normalis szélessávu sztereo jel megy. Azért van benne a GAIN poti, hogy azzal egyszer és mindenkorra beálitsd a SUB szintet s utánna már ezzel nem kell foglalkozni.
Sziasztok!
Egyik ismerősömnek megadta magát az aktív mélyládája. A tápegységében egyszerre eldurrant négy kondenzátor. Hívott, hogy cseréljem ki neki, de aggályaim vannak azzal kapcsolatban, hogy csak a kondik cseréje megoldaná a problémát. Valaki találkozott hasonlóval? Mi lehet az oka? Mit érdemes ellenőrizni még a kondik cseréje előtt? A segítséget előre is köszönöm!
Szaisztok!
Tudnátok e olyanban segíteni , hogy d osztályú erősítőt hogyan építsek be egy hangfalba , úgy hogy nem a saját erősítőjét használnám , hanem amit én építettem hozzá! mellékelek egy pdf dokut , abban van a kis d osztályú erősítő ,amiről vonal szintű jelet szeretnék kapni a másik végfokoz, ami üzemelne a hangfalban! Jól látom , hogy szimmetrikus bemenete van a kis ampnak? Gondolom itt a jelszint átalakító szóba sem jöhet.... Előre is köszönöm!
Ha nincs kioldott bizti, égés, "amperszag", és hasonlók, akkor akár az is lehet, hogy megjavul a kondicserétől.
Köszönöm!
Ebben reménykedek én is.
Szia! Lehet szimmetrikus vagy aszimmetrikus is a bemenete.
Melyik lábára kell kössem a végerősítő bemenetét?
Az általad mellékelt pdf-ben ott a rajz és aszerint a 6-os láb a bemenet.
Szia! Nekem azt sugallja a fotó, hogy a tekercs és a kondik között zárlatos dióda van.
Sziasztok!
A HESTORE- ban kapható TPA3116 alapú modulokról mi a véleményetek? Egy kb. 60W-os erősítőt kellene építeni. Hangforrás telefon, tablet, laptop. Sztereo, esetleg 2.1 lenne a cél. Nem kell audiofil minőség, elektronikus zene fog dominálni. Mellékelt hangsugárzókat kellene hajtani. (+passzív szub ha 2.1 lesz.) A hozzászólás módosítva: Feb 4, 2024
24V táp esetén, 4Ω terhelésre tud 50W-ot. Szerintem nem rossz.
Szia!
Bekötöttem a 6. Lábra, át is jön a jel, viszont full hangerőn is kicsi az erősítése kb 15-20 watt jön a 130 wattos erősítőből! Valószínűleg építeni kell hozzá egy előerősítőt...
Kapott új kondikat, egyet ellőtt a négyből. A többit csak azért nem, mert hamarabb lett kihúzva a konnektorból.
A kapcsoló üzemű tápegysége elvileg +/-45V-ot állítana elő, +/-15V-ot, illetve 5V-ot segédtápként. Az 5V megvan, a többi nincs. Diódahíddal van egyenirányítva a +/-45V, ezt helyettesítettem UF4007-tel a terheletlen teszt erejéig. Itt már csak egy pillanatra dugtam be, de a kondenzátorok egyből el kezdtek melegedni. Kerestem hozzá kapcsolási rajzot, de nem találtam sajnos. Valakinek lenne esetleg ötlete, mivel lehet a gond? Az összes diódát végigmértem, jók. Az optocsatolók is jóknak tűnnek. Zárlatos kondenzátorral nem találkoztam.
Ennek a kis végfoknak kicsi a feszültségerősítése, kicsi a kimeneti impedanciája, ezért ilyen jellegű meghajtásra alkalmatlan.
Szia! A különféle apró kondikkal mi a helyzet? Fel kellene térképezni a visszacsatoló optós részt, mert azzal lesz a baj. A kontroller IC típusa ismert?
Az apró kondikat megméregettem beforrasztva, hogy zárlatosak-e. Egyik se volt az.
Van egy A6051M IC, amire az 5V-os ághoz tartozó trafó megy rá. Van egy SMD SSC9522S, amire két optocsatoló van kötve. Egyik a +45, másik a -45V-os ághoz tartozik. Az aktív mélynyomó pontos típusa: Klipsch R-112SW. Találtam egy angol fórumot, ahol ennek a hibáit beszélik ki és orvosolják, de ugyan ilyennel nem találkoztam ott se. Egyik hozzászólásban a 45V-ok és a 15V-ok nem voltak meg, viszont a kondenzátorok nem szálltak nála el. Ha minden igaz, ott az előbb említett A6051M-re menő tekerccsel lehetett a gond, több mega ohmot mért rajta, nálam viszont csak 5 ohmos az ellenállása a két kivezetésnek (fontos viszont, hogy nem forrasztottam ki a méréshez).
Szevasz!
Itt megtalálod a közelítő rajzát a primer oldalnak. A szekunder teljesem más, onnan jön vissza a feszültség elérésekor az optón a leállítási jel. Szkóp nélkül és szigetelő trafó nélkül nehéz lesz megjavítani. Üdv. M.
Vagy a kondik feszültsége nem stimmelt, vagy a polaritásra nem figyeltél, ± csere esetén szét is pukkanhat a kokndi.
Szia!
Nekem az ic pont nem kell, ami elmegy az ic bemenetére jel, ami egy processzoros bemenetválasztón keresztül jut el az ic-ig ,nekem az a jel kell egy másik erősítőhöz , ami jelen esetben nagyon gyenge! Az lenne a legjobb ,ha a hangszóró kimenetről tudnám levenni a jelet, jelátalakító segítségével! Erre szeretnék megoldást találni! Van más probléma is sajnos, mégpedig az , hogy az a kis jel is olyan fura zajt ad hogy halkan nem is lehet hallgatni , nem a hálózatból fakadó 50hz, mivel elindítom, addig szép zajmentes , míg a késleltetett bemenetválasztója el nem indul, pl amikor megszólal a bluetooth mód hang, azután már folyamatos a zaj! Akár egy motor vagy egy ventillátor lenne bekötve, de semmi ilyen nincs a szerkezetben!
Sziasztok!
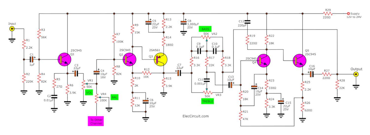
Újra segítséget kérnék a profiktól! Adott a mellékletben szereplő hangszín szabályzó, mit változtassak , hogy nagyobb legyen az erősítése? A problémám , az hogy a jel amivel táplálom , iszonyat kicsi! Fentebb írtam , egy bluetooth hangfalhoz kellene! Mellesleg többet is építettem ebből a színezőből , eszméletlen jó a hangja , ajánlom mindenkinek! Előre is köszönöm!
Szia! Növeld az R12 értékét, akkor nagyobb lesz az erősítés.
Ha a Q3 kollektor nagyon eltávolodik a féltáptól, akkor az R11-gyel korrigálhatod.
Sziasztok!
Segítséget szeretnék kérni. Adott egy Marshall MF-350 erősítő. A tulajdonosa azért keresett meg, mert a benne 4db TDA7293 modul végfok közül az egyiknek szétégett a nyákja, és szerette volna megjavíttatni. Azt mondta a tulaj, hogy a nyákon lévő 4A-es fő biztosítékot állandóan kiégeti, és mielőtt tönkre ment volna sokáig teljes hangerőn használták az erősítőt. ez az összes infó amit tudok róla. Kicseréltem az IC-t és pótoltam az elégett fólia sávokat. Kimértem a csatlakozóig a nyákot. Majd jött a következő igénnyel, hogy ha a csatlakozókat lehúzza a 2X2 TDA végfok egyik párosáról és csak a másik pároson van a csatlakozó, akkor is még kiégeti a biztosítékot, így hozzám került a komplett erősítő, amiben megállapítottam szemre is, hogy a maradék 3db TDA 7293 is defektes. Ezeket is kitermeltem a nyákból, majd újakat forrasztottam bele, és ahol szükséges volt, a nyákokat javítottam. Megállapítottam, hogy a két hűtőbordán lévő 1-1 ventilátor egyike sem működik, de ez csak részlet kérdés. A felépítése olyan az erősítőnek, hogy 1-1 IC figyel 1-1 hűtőbordán, ami a ventilátor műanyag szigetelésén keresztül van a fém házra erősítve, ergo el vannak szigetelve a ház GND-től mindenhogyan. Amit eddig teszteltem, és mértem: - ha a végfok nyákokról le van húzva a csatlakozója, és az alacsony feszültségű (előfok áramkör) feszültség alatt van, akkor a biztosítékot nem égeti ki. - +-46V-os tápfeszültség jelen van a csatlakozókon. A kérdésem az élesztéssel kapcsolatos. Az 5. oldalon lévő kapcsolási rajz szerinti 15-ös, és 13-as tüskéket kihúztam a csatlakozóból, és a 14-es, valamint a 12-es kábeleket elvágtam, és beiktattam sorba 1-1db 22 ohmos ellenállást. Az volt a tervem, hogy így indítom elsőnek az erősítőt. Csak az egyik oldalt (azaz 2db TDA7293 IC-t,ami közösen foglal helyet egy hűtőbordán) indítottam egyszerre, de a bekapcsolás pillanatában kis szikra nagy füst, és újabb IC-t rendelhetek bele. Ti hogy indítanátok elsőnek, ha nem egy korlátozó ellenálláson keresztül. Mit baltázhattam el? A nyákokat egyesével, és összehasonlítva is kimértem a kapcsolási rajz szerint. Azt gondolom azzal nem lehetett probléma. Persze semmit nem zárhatok ki. Az erősítő többi részét nem mértem még, mert azt gondoltam, hogy a végfok IC-k lesznek a ludasok, és szemre amúgy sincs semmi látható, meg a hiba leírás alapján is erős a gyanúm, hogy a végfok ment csak tönkre. köszönöm
Szia! Ez master/slave híd kapcsolás.
A doksi szerint a CON6 csatlakozóra megy az alaperősítő. Annak kimenete és a test közé kötött hangszórónak meg kell szólalnia. A kimenetén 0 V egyenfeszültség kell legyen. Ezzel és csak ezzel a csatlakozóval a panelek tesztelhetők. A másik három csatlakozónak ilyenkor szabadon kell maradnia. A tápági ellenállás nem szerencsés, a táp jelentős aszimmetriája tönkre teszi az IC-ben a FET-eket. Nagyon fontos, hogy a bementi meghajtó hibátlan legyen, mert invertáló a kapcsolás és ha egységnyi erősítésre kényszerítjük gerjed és tönkre megy. Amúgy magam is indulok ebben a versenyszámban. Feszültségkétszerező táppal élesztek és a váltó körbe rakok ellenállást, 10 Ω 10 W-t.
Ahogy nézem a trafót nem tudom kikötni belőle mert olyan mintha az is a 100V trafóról lenne a kimenet, de szépen szól az biztos.
Az Ágota erősítő is tesztelve lett , kell az élőerősítő hozzá így tökéletes.
Tudnátok ajánlani jó minőségű előerősítőt és egyben hangszintszabályzót?
Ha esetleg van valakinek egy kész megoldás és megosztaná az tökéletes lenne. Vagy egy kész megoldás ami megvásárolható. Köszönöm |
Bejelentkezés
Hirdetés |




Úgy nem kell még egy plusz poti. 









