Fórum témák
» Több friss téma |
Ok, ok, fentebb már elfogadtam, csak szeretném egyben látni a dolgokat! Tehát a frekvenciák 100, 125, és 158kHz, ezekkel modulálok amplitúdóban (tehát árammal) egy egy lézert, és mindhárom lövi az egyetlen vevőt, ami meg három kimeneten jelzi hogy éppen ki lőtte meg. Felteszem egyforma lesz a jelkesleltetés mindhárom csatornán, úgyhogy ezt elhanyagolhatom, számomra ez nem hordoz információt.
Ez akkor jó így?
Jól látod. Amit csatoltál, az egy DTMF dekóder., de ha csak három kell belőle, akkor csak az első három.
Érdemes azokat a frekvenciákat használni, mert azok eleget tesznek minden követelményeknek, nem kell neked számolni nem keveset. Idézet: „Érdemes azokat a frekvenciákat használni,” Mármint ami a rajzon van, vagy amit fentebb írtam? Jobb lenne ha több kHz állna rendelkezésre, hogy legyen ideje detektálni. (Egy forgó mű forgatja majd a lézert, és nagyjából egy másodperc alatt ér körbe. 1/360-ad másodperc áll rendelkezésre a detektáláshoz.)
Én a DTMF frekikre gondoltam, ez szabvány, a T7 -es jelzésrendszer része, azt nem tudtam, hogy forog az adó. A detektáláshoz kb. 5 - 10 periódusra van szükség, ebből és a forgásidőből számolhatod.
7.7kHz 8.25kHz és 8.97kHz lesz a választott frekvenciák. Az ic állítólag 500kHz-ig el tud menni. A 7700Hz az kb 21 periódus fokonként, a 9000 pedig már 25 periódus. Tehát van bőven tartalék.
Köszönöm szépen a segítséget, megpróbálom most már összerakni a dolgot!
Gondolom azt kiszámoltad, hogy a fok pontosság már 3m-en is kb 5cm bizonytalanságot okoz...?! Milyen pontosság a cél?
Csak saccra számolgattam. A cél a centiméteres felbontás lenne (nem pontosság), de szerencsére ez most csak játék. Ha öt centi lesz akkor annyi. Maga az elv kivitelezése a lényeg, ez viszont már évtizedes adósságom magam felé. A fokot elvileg lentebb tudom vinni microstep segítségével, kérdés hogy gyakorlatban ez mennyire lesz megbízható, mit tud majd a mechanika. A rover önmaga nagyobb lesz 10 centinél bármit csinálok vele, szóval bármekkora a bizonytalanság, még mindig eltalálja a helyet. A következő tíz évre jó buli lesz
Kérlek mutasd meg nekem hol találhatom meg ezeket a számokat, mert a szokásos forrásaim között nem találom a 2000-es évfolyamot!
Anno olvastam az említett cikksorozatot.
Most nem férek hozzá ezen lapszámokhoz. A neten kerestem rá, úgy találtam meg, melyik évfolyam/számokról van szó. Kérdezd meg ebben a csoportban Rádiótechnika számok keresése
Sziasztok!
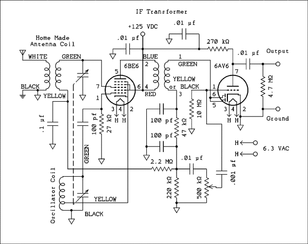
Tapasztaltabbak, kérlek segítsetek! Egy kis lámpás szuperheterodint próbálok készíteni, de a helyi oszcillátor jele nagyon csúnya, mellékelem. Ennek elvileg szinusznak kéne lennie, mert csak akkor lesz szelektivitás, nem? Mi okozhatja ezt a fajta torzulást? A helyi oszcillátor egy sima pentagrid konverteres változat, egy katódban elhelyezett tekercsel (Hartley-féle). Mellékelem a rajzot is.
Amikor a kapcsolast csinaltak, meg oszcilloszkop sem nagyon volt... Magyarul nem kell tulstresszelni. Elso kerdes, hogy hol mered a jelet? A masodik, hogy mennyire terheled le a kort. Kellene 5 pF vagy hasonlo elvalasztas. Ha meg mindig csunya a jel, a cso munkapontja a kerdeses. Lehetosegek: Terheled egy parhuzamos ellenallassal az oszcillator kort. 1 M ohm, 470 k valami hasonlo nagysagrend. Csokkented a 100 pF erteket, ezzel a visszacsatolast vagy a 27 k ohmot probalod lassan csokkenteni, amivel szinten terheled a kort. Esteleg katod ellenallast lenne ertelme betenni. Biztosan el tudod erni hogy szinusz legyen, de egyebkent ez a cso kevero uzemmodban mukodik.
A hozzászólás módosítva: Márc 13, 2024
Katod ellenallassal kezdenem, kb. 100_220 ohm. ( Ahol irja, hogy Yellow) Proba alapon. Ha sokat valtoztatsz valamin az osszcillacio leszakadhat, szoval turelmesen.
Sziasztok!
HGA22 vevő érdekel. Nem a vétel a problémám, hanem az FSK demodulátor. 74HCT4046-al próbáltam, de csak részeredményt sikerült elérnem. (A löket csak 170Hz, valószínűleg ez lehet a problémám!) Szimulátoron is próbáltam néhány kapcsolást, de stabil jelet nem tudtam elérni. Ebben kérem a segítséget.
Talán a legbiztosabb módja, ha lekevered a jelet 3-5kHz magasságára. Ott már lényegesen nagyobb lesz a modulációs tényező, akár félrehangolt rezgőkörrel is, vagy RC taggal is demodulálhatod....
A hozzászólás módosítva: Márc 14, 2024
Na ez engem is érdekel.
Azon nem csodálkozom, hogy nincsen gondod a vétellel (gondolom nekem sem lenne ), de azért kiváncsi vagyok.
Csak szimulátoron próbáltam a lekeveréses módszert, de (továbbra is 4046-al) nem volt meggyőző. Valami használható kapcsolást tudsz ajánlani?
2048kHz-es kvarcal csinálsz egy oszcillátort. Abból 15-ös osztás és keverés után kapsz egy 933Hz-es jelet. Azon 170Hz eltérést elég könnyen lehet detektálni már....
RC-s tagos demodulálást javasolnál, vagy valami egyébet?
Közel 20%-os frekvencia ugrálás esetén bőven elég egy RC tag meredeksége is! És akkor hangolni se kell, a kvarc miatt stabil az egész.
Illetve jobb lenne kicsivel magasabb frekvencia, mert így kb 5 periódus jel jut egy bitre, ami elég kevés..., nehezebb demodulálni! Ebből kiindulva inkább egy megfelelően beállított monostabil multivibrátort indítanék ezzel a lekevert jellel, olyan időállandóval, ami egyik frekvencián még nem billen át, a másikon már igen. Egyáltalán...mivel lesz feldolgozva? Van valami mikrovezérlő is a célra? Mert sokféleképpen neki lehet állni...attól függ, mi áll rendelkezésre?!
A monostabil jó ötletnek tűnik, erre nem gondoltam. PIC-el szeretném feldolgozni a vett jelet. ( A 170Hz-es frekvencialöket és a 200 baud okozta eddig a fejfájást.)
Akkor teljesen jó a 2048kHz-es kvarc..., osztást belül megoldod, keveréshez, megvan a jel!
A lekevert jelet egy lábon megszakításban lekezelsz, miközben pl ,felfutó élkor egy számlálót indítasz, lefutóra megállítod. Így elég pontosan le tudod mérni a periódusidőt. És még 5-ös átlagolásra is elég lesz a 933Hz...
Köszönöm, ezt a módszert már egyszer átszámoltam, de 136 kHz-en. Ott biztosan nem volt jó, még 20MHz-es kvarc-al sem. (excelben készítettem számolótáblát...) Átszámolom, majd jelentkezem.
Átszámoltam! Akár 4MHz-es kvarc-al is működhet. Még egyszer köszönöm!
Nincs mit!
Én inkább 8MHz-et választanék...akkor 1165Hz állítható elő keveréssel. De ez már csak részletkérdés...
Köszi a választ! Igen, próbáltam paramétereket változtatni, de végül bontottam egy gyári tekercset egy másik rádióból és azzal szép a szinusz, ergo a tekercsem a hibás. Mostmár csak be kell lőni, hogy jó spektrumban dolgozzon
XR2211 -es PLL IC teremtődött ilyesfajta FSK demodulálásra.
LM/NE567 -tel is működött https://www.hobbielektronika.hu/forum/getfile.php?id=273881 Tehát 4khz környékére érdemes lekeverni a jelet.
Ezt a koncepciót ismertem, (de nem szeretek másolni). Nálam van térerő bőven! Minimális eszközben szeretek gondolkodni...
Nálad szerintem még detektoros vevővel is jön.
![]() Amúgy én biztosan kipróbálnám. Például ferrit antennával odahangolni a vivő maximumára, megnézni hogy van-e értelmezhető egyenfeszültség a detektor kimenetén. Ha van, akkor nyert ügy, kicsit melléhangolni, és máris láthatónak kell lenni a lüktetésnek oszcilloszkópon.
Szia, nekem már megy éjjel nappal két vevőm több éve, így oldottam meg exotikus drága alkatrészek nélkül:
Bővebben: HGA22arduino Múltkor elkezdtem mégegyet de mégvalami apró hiba miatt nem megy, pedig ennek már tükörszelektivitása is van. A hozzászólás módosítva: Márc 16, 2024
|
Bejelentkezés
Hirdetés |





Egy kis lámpás szuperheterodint próbálok készíteni, de a helyi oszcillátor jele nagyon csúnya, mellékelem. Ennek elvileg szinusznak kéne lennie, mert csak akkor lesz szelektivitás, nem? Mi okozhatja ezt a fajta torzulást? A helyi oszcillátor egy sima pentagrid konverteres változat, egy katódban elhelyezett tekercsel (Hartley-féle). Mellékelem a rajzot is. 






